KEMBAR78
Ecc To S4 | PDF | Databases | Information Technology
0% found this document useful (0 votes)
101 views41 pages

Ecc To S4

Copyright
© © All Rights Reserved
We take content rights seriously. If you suspect this is your content, claim it here.
Available Formats
Download as PDF, TXT or read online on Scribd
0% found this document useful (0 votes)
101 views41 pages

Ecc To S4

Copyright
© © All Rights Reserved
We take content rights seriously. If you suspect this is your content, claim it here.
Available Formats
Download as PDF, TXT or read online on Scribd
You are on page 1/ 41

SAPSOL Technologies Inc.

SAP ECC to S/4 HANA


DATA MIGRATION
COOKBOOK

Author: Jaskirat Kaur

Version: 1.0
pg. 1 copyrigh@2019 SAPSOL Technologies
Inc.
Date: 10 June 2019

A brief overview of this cookbook


This cookbook is a collection of steps that SAPSOL followed in its journey of migrating data from its SAP ECC system
(SNC client 400) to freshly installed S/4 HANA system (S1H client 600). It captures all the phases of this project
including the research and planning before commencing the project, the discussions on what all options are
available for data migration and which one is finally chosen to go ahead, what all data and how much of it is to be
migrated, how SAPSOL actually migrated the data from ECC to S/4 HANA, the errors and challenges that team
faced in the process and how those were resolved for successful completion of the Data Migration.

pg. 2 copyrigh@2019 SAPSOL Technologies


Inc.
Table of Contents
1. Introduction to SAP S/4 HANA and how it is different from Suite on HANA ................................... 4
2. S/4 HANA Editions............................................................................................................................ 5
3. Types of Transition scenarios........................................................................................................... 5
3.1. System Conversion ......................................................................................................................... 6
3.2. New Implementation ……………………………………………………………………………………………………………. 10
3.2.1. Migration Cockpit ………………………………………………………………………………………………………. 12
3.2.2. SAP Rapid Data migration with Data Services ……………………………………………………………. 14
3.2.3. Comparison of MC and Data Services ………………………………………………………………………… 16
3.3. Landscape Transformation ………………………………………………………………………………………………… 16
4. Key Questions to understand your Data Migration requirements ……………………………………….. 17
5. Project at SAPSOL ………………………………………………………………………………………………………………. 18
6. List of migration objects available for 1610 release ……………………………………………………………. 18
7. Migration Cockpit steps …………………………………………………………………………………………………….. 21
8. Migration Object Modeller ………………………………………………………………………………………………… 39
9. Reference Links …………………………………………………………………………………………………………………. 41

pg. 3 copyrigh@2019 SAPSOL Technologies


Inc.
1. INTRODUCTION TO SAP S/4 HANA AND HOW IT IS DIFFERENT
FROM SUITE ON HANA
SAP ERP has been evolving and improving since the 1970s, but the release of SAP HANA represented a sea of
changes in the SAP landscape. Rather than continuing to design their enterprise software to run on databases built
by other companies, SAP SE created their own innovative database HANA. This was designed to move customers
toward a faster, more flexible all-SAP landscape.

HANA stands for High performance Analytical Appliance which means it is a combination of hardware and
software. SAP HANA is an in-memory database that can process real-time data. The speed needed to analyze this
data is a result of storing the data in RAM and in columnar DB structure.

When ECC users perform an SAP HANA migration without changing the application version to S/4 it becomes SAP
Business Suite on HANA. This lets businesses benefit from the performance boost of SAP HANA without
restructuring the application layer; the process is relatively simple, and users don’t have to adapt to a new system.

Now, SAP S/4 HANA (SAP Business Suite for SAP HANA) is a next generation SAP Business Suite and the
company’s biggest innovation since SAP R/3 and it is specifically designed for and fully built on the SAP HANA
platform and it offers a personalized user experience with SAP Fiori. SAP S/4HANA delivers massive
simplifications (customer adoption, data model, user experience, decision making, business processes and models)
and innovations (Internet of Things, Big Data, business networks, and mobile-first) to help businesses Run Simple
in the digital economy.

Following are some of the innovations which come with S/4 HANA:

● Application optimizations specific for SAP HANA in-memory platform: With SAP S/4HANA, SAP optimizes the
application to make best use of the capabilities of the SAP HANA database. For example, SAP removed aggregates,
and reduced the data footprint.

● Responsive user experience design: With SAP S/4HANA, SAP designs the application with the latest role-based
user experience (UX) in the form of Fiori.

● Unifying functionality in the core: With SAP S/4HANA, SAP removes redundancy by providing one functionality
for one objective.

pg. 4 copyrigh@2019 SAPSOL Technologies


Inc.
Figure 1: Main innovation pillars of SAP S/4 HANA

Image Source: https://d.dam.sap.com/a/OymUv/VA_S4HANA_17Q4_Dsgn_Trans_Rdmp_Whitpaper.pdf

2. S/4 HANA EDITIONS


S/4HANA comes with two choices, S/4HANA on premises and S/4HANA on cloud. Choice of edition depends on
Source system and S/4HANA target edition.

1. S/4 HANA On-Premises

SAP S/4HANA, on-premise edition covers functionality, industries, and languages that are similar to current SAP
Business Suite. For the move to the SAP S/4HANA, on-premise edition SAP offers a one-step procedure for the
majority of the current SAP Business Suite customer. This one-step procedure includes the database migration (for
those customers not yet on SAP HANA database) plus the installation of the SAP S/4HANA Core with the
appropriate innovation packages.

2. S/4HANA on Cloud

SAP S/4HANA, cloud edition covers specific business scenarios for the marketing line of business and for the
professional services industry as well as the most essential scenarios to run an entire enterprise in the cloud with
a digital core, which includes: finance, accounting, controlling, procurement, sales, manufacturing, plant
maintenance, project system, and product lifecycle management, plus integration with SAP SuccessFactors
Employee Central, SAP Ariba Network, SAP Hybris Marketing, SAP Fieldglass and SAP JAM.

3. TYPES OF TRANSITION SCENARIOS


pg. 5 copyrigh@2019 SAPSOL Technologies
Inc.
There are 3 different scenarios for how the customer wants to implement S/4HANA:

1) New Implementation –

In this scenario, new system (Greenfield) will be implemented in S/4HANA from the legacy system or existing SAP
system. Here, an organization would be a new or existing SAP customer implementing a new SAP S/4HANA system
beginning with an initial data load. In this case, the SAP S/4HANA system is implemented, and data (master and
transactional) are migrated from the legacy system.

2) System Conversion –

In this scenario, existing SAP system will move into S/4HANA system. Technically seen, system conversion is a
complete technical in-place conversion of an existing SAP Business Suite ERP system to SAP S/4 HANA, that means,
that this process changes an existing system into an S/4 HANA system.

3) Landscape Transformation –

In this scenario, system landscape will transform into S/4HANA for existing SAP business suite. This is a kind of
value driven, selective data migration to the new S/4 HANA platform. So, the focus is not on migrating a whole
system, but rather on pick and choose of entities which you want to carve out and move on to the SAP S/4 HANA
platform.

Figure 2: Three Transition scenarios for S/4 HANA implementation

Image Source: https://blogs.sap.com/2017/07/06/how-to-find-my-path-to-sap-s4hana-understand-the-available-transition-options/

Let us discuss all these options in detail in next sections.

3.1. System Conversion


pg. 6 copyrigh@2019 SAPSOL Technologies
Inc.
As stated earlier, in System Conversion, you can take an existing SAP ERP system and completely convert it to SAP
S/4HANA, including all configuration, code, and data.

You should choose this option if:

• Your main goal is to bring your current business processes to the new platform.
• You want to keep your investment in custom code.
• You want to mitigate the risk and investment of a big bang conversion project by reducing the scope of
the transition project to a pure technical conversion project, and plan to adopt new innovations at your
speed at a later point of time and in a phased approach.
• You want to go-live pretty fast while keeping most of your current business processes and want to realize
smaller innovations quick and independent from each other afterwards.
• Most of your important business processes still fit to the current requirements, but you want to uplift
them to the new S/4HANA platform in order to enable your system to add/change applications in smaller
portions in a phased approach.

Technical view:

What How

In-place technical conversion tool-based technical conversion process of a SAP Business Suite ERP system
to SAP S/4 HANA using SUM;

Downtime minimizing options available.

Benefits for the customer are:

• It facilitates a database migration from a classical AnyDB to SAP HANA database, in case your SAP ERP
system was running on a classical AnyDB.
• It migrates the ERP data model into the S/4HANA data model with all the invented data model
simplifications and data volume reductions
• It replaces the old SAP ERP application Code with SAP S/4HANA Application Code

Note: It does not force you to migrate your classical SAP GUI UIs to Fiori Apps! You can do this selectively in
a later step.

Prerequisites for a one-step conversion of SAP ERP systems on any DB (not including SAP HANA):
1) The SAP ERP system is on at latest release SAP ERP 6.0 (no EHP required)
2) The system is UNICODE.
3) The system is single stack (ABAP only stack).

When converting an existing SAP ERP system to SAP S/4 HANA, several things have to happen:

- Software components need to be updated, including an upgrade of the underlying SAP Netweaver stack
and an exchange of the SAP application software components (for example, SAP_APPL) with SAP S/4
HANA software components (S4CORE).

pg. 7 copyrigh@2019 SAPSOL Technologies


Inc.
Figure 3: SAP S/4 HANA software component (S4CORE)

If the SAP ERP system is not already on SAP HANA, the database has to be migrated to SAP HANA. With the change
to SAP HANA, the operating system of the database service has to be Linux.

pg. 8 copyrigh@2019 SAPSOL Technologies


Inc.
Figure 4: Operating system of the database service is LINUX in S/4 HANA system

• To support the new SAP S/4HANA data model, the data in the system has to be converted into the new tables
and fields.

All these activities can be done in one single project and a single downtime, as the Software Update Manager
supports a one-step conversion to SAP S/4HANA.

pg. 9 copyrigh@2019 SAPSOL Technologies


Inc.
Figure 5: System conversion

Image Source: Source: https://blogs.sap.com/2017/07/06/how-to-find-my-path-to-sap-s4hana-understand-the-available-transition-options/

The entire task of the Conversion to S/4 HANA can be broadly categorized into three segments.

1. Pre-Conversion Activities
2. System Conversion
3. Post-conversion Activities

3.1.1. Pre-Conversion Activities


• The basis consultant should create a Sandbox System where we should perform the dry run. The Sandbox
should be the copy of Production System where “Realistic” tests can be executed.
• Basis consultant needs to apply necessary notes to enable the functional consultants do the consistency
check.
• Functional consultants do the consistency check and rectify all the errors found.
• ABAPers change the custom code and make it compatible to HANA system. (This includes identifying the
unused custom code using tools like UPL or SCMON and then decommissioning the unused code using
CCLM. Then identifying which custom code needs to be modified to adapt to HANA as well as S/4 HANA
using the tool ATC (ABAP Test Cockpit) and finally doing the required modifications.)

3.1.2. System Conversion


• Once all the errors are rectified and custom codes are changed, then starts the actual process of the
system conversion. Basis consultants start the conversion with the help of SAP Provided tool SUM
(Software Update Manager) with DMO (Database Migration Operation)
• This tool will help the Basis consultant to convert the ECC system to S/4 HANA system and migrate the
data from the legacy database to Hana Database.

3.1.3. Post-Conversion Activities


• Once the Conversion is done, functional consultants have to check the impact of the conversion and they
might need to perform some additional activities.

pg. 10 copyrigh@2019 SAPSOL Technologies


Inc.
3.2. New Implementation
This scenario describes a fresh, new installation of a SAP S/4 HANA (either on-premise or cloud-based), also
known as ‘Greenfield’ approach.

You should choose this option if:

• Your primary focus is reengineering and process simplification based on latest innovations i.e.
a) redesign your business processes to enable the use of modern technology, such as predictive analysis,
business insight, IOT etc.
b) getting rid of outdated custom code, which makes maintenance even more expensive and hinders the
quick adoption of new functionality and technology.
• You are planning to migrate a non SAP/ 3rd party legacy system
• Your current SAP system is
a) of an older release and/or
b) is highly customized or modified and/or
c) does not meet the system requirements for a technical system conversion.

Technical view:

Steps How

Install SAP S/4HANA (Cloud or Software Provisioning Manager


on premise)

Initial data load from source • SAP S/4HANA Migration Cockpit


system • SAP Data Services (SAP DS)

both with Best Practice Migration content

Retire old landscape

Benefits for the customer are:

• Reengineering and process simplification based on pre-configured business processes (best practise
content available)
• Predefined migration objects & best practices available which does not require intensive migration logic
programming
• Rapid adoption of new innovations in a standardized manner

pg. 11 copyrigh@2019 SAPSOL Technologies


Inc.
Figure 6: New implementation scenario

Image Source: Source: https://blogs.sap.com/2017/07/06/how-to-find-my-path-to-sap-s4hana-understand-the-available-transition-options/

Following are different options available for data migration in SAP S/4HANA on premises:

• S/4HANA Migration Cockpit (MC) with Migration Object Modeller (MOM)


• SAP DATA Services (SAP DS)
• SAP Information Steward
• SAP Rapid Data Migration Content

LSMW (Legacy system migration workbench) is available in S/4HANA but it is not recommended to use this tool
as it can provide an incorrect interface for some applications of S/4HANA.

For our project of Data migration at SAPSOL, we analyzed and compared first two tools to decide which option will
we use.

3.2.1. MIGRATION COCKPIT

S/4HANA Migration Cockpit (MC) is a new migration tool that is shipped exclusively with SAP S/4 HANA i.e. no
additional add-ons or special UI activation activities need to take place after you have installed, upgraded or
converted to SAP S/4HANA 1610 or higher. It was initially designed for S/4HANA cloud edition but now it is also
available for 1610 S/4HANA on premises and later versions.

It is accompanied by Migration Object Modeler (referred to as MOM hereafter), which is a design tool delivered
in On-Premise edition only and is used for enhancements and modifications of pre-defined migration objects.

Migration Cockpit is browser based (WebDynpro) interface. No additional setup or activation is required once we
setup SAP S/4HANA system.

• To access MC on premises, use transaction LTMC. It will open MC on a new web browser.
• To access MC on cloud, choose the option ‘Manage your solutions’ on Launchpad.
pg. 12 copyrigh@2019 SAPSOL Technologies
Inc.
Key Features of Migration Cockpit
• This tool is embedded and delivered with S/4HANA system.
• No programming is required by the customer.
• As the name suggests, this tool is used for migrating data from SAP or non-SAP system to S/4HANA.
• This tool has predefined migration object which contains the mapping for all master and transactional
data. It reduces migration cost and time.
• Migration activities are predefined and easy to use.

There are following concepts employed within MC:

• Migration Object: Migration Objects are defined and delivered by SAP and describe how to migrate data
from the source system (which tables are needed and the relationships between the tables) to SAP
S/4HANA. Custom Migration Objects are not yet supported, but on the roadmap – refer to section on
Migration Object Modeler further in this blog.
• Migration Project: Migration Projects are used to facilitate the transfer of data from a source system to
SAP S/4HANA. In order to migrate data to SAP S/4HANA, you must first create a migration project. You
use a migration project to specify the source system and the data that you want to transfer, and to
monitor the status of the migration.

Migration Project has a transfer ID associated with it – concept taken from System Landscape Transformation
capabilities. The transfer ID acts as unique identifier per project in order to facilitate transfer of project specific
settings (including value mappings) between environments in the landscape – for example between QA and
Production systems.

It is important to understand that APIs used to post data to the target SAP S/4HANA system only support INSERT
actions. In other words, there are no UPSERT or UPDATE actions supported. Thus, any data already loaded to the
target system cannot be re-loaded. Similarly, if a particular data file has been partially successful, you should filter
only failed records for subsequent re-run to avoid errors associated with attempts to create duplicate records (for
those which were successful during first run).

pg. 13 copyrigh@2019 SAPSOL Technologies


Inc.
Figure 7: S/4 HANA Migration Cockpit

Image Source: https://sapyard.com/sap-s-4hana-technical-part-5-data-migration-in-s-4hana-via-migration-cockpit/

3.2.2. SAP RAPID DATA MIGRATION WITH DATA SERVICES

Prior to introduction of SAP S/4HANA Migration Cockpit to on-premise world, SAP Data Services were the only tool
recommended and fully supported for the purposes of data migration to SAP S/4HANA (on-premise). SAP Rapid
Data Migration is a tool which must be installed on your system separately.

SAP Data Services provides capabilities for data extraction, transformation, and load (ETL), as well as data quality
management, and text data processing. The ETL capabilities of the tool can be used free of charge, but the data
quality features require a Data Services license. The Rapid Data Migration package also contains sample migration
content in the form of e.g. business partners, materials, sales document etc.

SAP Data Services use IDocs to post data into SAP S/4HANA, therefore respective configuration on the SAP
S/4HANA target system is a common requirement for all migration objects. There is a custom program delivered to
create required partner profiles for each required message type.

When sourcing data from your legacy system, you will have a choice of using flat files (text or XLS) as intermediary
or to connect directly to your source system or database.

pg. 14 copyrigh@2019 SAPSOL Technologies


Inc.
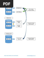
Rapid Data Migration Architec

Figure 8: Rapid Data Migration with SAP Data services

Image Source: https://s4hanablog.com/2017/11/17/data-migration-in-s4hana-revamped/

1. Source and Target system


- On the left side the system is integrated with one or more SAP or non-SAP legacy systems via different
interfaces (flat file, data base, etc.)
- On the right side the S/4 HANA system is connected.
2. Extraction and profiling
- This is the staging area between the source and target system. The area is provided by the database on
which SAP Data Services runs.
- In this step the data is extracted and analyzed (profiled)
3. Cleansing, Conversion, validation and loading
- In this step the cleansing of data records is done. You ensure that the data comply to certain rules and the
customizing settings in the S/4HANA system. Data cleansing can include e.g. dividing fields, merging field
and converting values to certain formats.
- The cleansed and verified data is then imported to S/4HANA
4. Customizing extraction from SAP S/4HANA
- The customizing settings in the S/4HANA system are extracted and replicated to the intermediate layer so
you can ensure that the data is compatible with these specific customizing settings (e.g. plants, material
types, customer groups, etc.).
5. Data Reconciliation

pg. 15 copyrigh@2019 SAPSOL Technologies


Inc.
- The actual imported data to S/4HANA is reconciled with the expected data for the Data Services
migration.
6. Dashboard and Reporting
- The entire migration process can be tracked and traced with dashboards and reports. The pre-defined
reports are delivered in the SAP BusinessObject BI WebIntelligence tool. The reports can be used as is or
can be used as a template to create own reports.

3.2.3. Comparison of MC and Data Services

Tool/Method SAP S/4HANA Migration Cockpit (MC) Rapid Data Migration with SAP Data Services
and SAP S/4HANA Migration Object (DS)
Aspect Modeler (MOM)

Technical Built into the SAP S/4HANA 1610 and Separate deployment and set-up necessary for
deployment later SAP Data Services, BI Platform and optionally
Information Steward.

Commercial Capability provided as part of SAP Core capability included in selected SAP HANA
aspects S/4HANA license. licenses. Advanced functionality (for data
cleansing) requires full SAP Data Services
license.

Pros Ready to use solution with standard Data cleansing and direct connection with
available templates for the covered source system
objects.

Cons No data cleansing, no data Separate installation, data cleansing required


extractions, only pre-defined additional license.
migration templates.

3.3. Landscape Transformation

For this third scenario, an organization would consolidate their current regional SAP Business Suite landscape into
one global SAP S/4HANA system.

Sub-scenarios:

• consolidation of a current SAP Business Suite landscape (multiple systems, or selectively clients of
multiple systems) into one global SAP S/4HANA system, or
• selective data migration based on legal entities, such a clients or company codes
• Implementation of SAP Central Finance Scenario

You should choose this option if:

pg. 16 copyrigh@2019 SAPSOL Technologies


Inc.
• You want to consolidate your landscape or to selectively transform data into an SAP S/4 HANA system.

Benefits

• Value-based migration: selective data transformation allows a phased approach focusing the first SAP
S/4HANA migration phase on parts of the business with highest ROI and lowest TCI
• Agility: stay on current business processes but move gradually to SAP S/4HANA innovations (Move to SAP
S/4HANA at your own pace!)
• TCO reduction: system and landscape consolidation with harmonized/ simplified processes and unified
master data lead to lower cost of operations

NOTE: Other than the system conversion scenario and the new implementation scenario, the landscape
transformation scenario requires currently a service or consulting engagement with SAP. There is not generally
released toolset with documentation available which you can use to configure, test und execute your own,
individual data migration to the SAP S/4HANA platform. The currently available tools and technology are only
available via SAP Value Assurance Services or Consulting service Engagements.

Technical view:

SAP Landscape Transformation: Technical migration on table level using pre-configured transformation
solutions

Consolidation System Merge of multiple source systems into one new


or existing SAP S/4HANA system (build-up multiple
client system)

Selective Data Migration of business units/single entities such as


Transformation company code

Implementation of SAP Implementation of S/4HANA Central Finance including


Central Finance real-time reposting of financial transactions into
Central Finance instance (synchronization of systems)

Figure 9: SAP Landscape Transformation

Image Source: https://blogs.sap.com/2017/07/06/how-to-find-my-path-to-sap-s4hana-understand-the-available-transition-


options/

pg. 17 copyrigh@2019 SAPSOL Technologies


Inc.
4. KEY QUESTIONS TO UNDERSTAND YOUR DATA MIGRATION
REQUIREMENTS

Following are some of the questions that the business needs to answer before deciding on final route to migration
to S/4 HANA:

• What deployment option is the target / receiver of the data?


S/4HANA or S/4HANA Cloud
• Which data is needed from sources to operate S/4HANA the way you want?
Customizing? Master data? Open items? Balances?
• What are the sources / sender systems of the data?
Number and type of source systems? Central master data management active?
• Migrate data “as is” or transform on the fly?
Data transformations needed? Data quality improvement necessary?
• Who needs to be involved?
Decisions to be taken? Major stakeholder?

5. PROJECT AT SAPSOL

We, at SAPSOL, after discussions on pros and cons of all the options available, concluded to use NEW
IMPLEMENTATION scenario and for this we will use MIGRATION COCKPIT and MIGRATION OBJECT MODELLER
tools.

S/4 HANA system deployed at SAPSOL is On-Premise edition and 1610 release.

6. LIST OF MIGRATION OBJECTS AVAILABLE FOR 1610 RELEASE

In 1610 release of S/4 HANA system, SAP has provided 32 migration objects. The number has been
increased to 52 in 1709 release and even more in 1809 release.

Following is the list of migration objects available in S/4 HANA 1610 release:

Business Area Business Object Migration Cockpit Object Technical Object


Object Name Type Name Name

Activity Types CO Master data Migration of Activity types SIF_LSTAR_CREATE


(FILE2S4)

pg. 18 copyrigh@2019 SAPSOL Technologies


Inc.
Business Area Business Object Migration Cockpit Object Technical Object
Object Name Type Name Name

Cost Center CO Master data Migration of Cost centers SIF_KOSTL_MASTER


(FILE2S4)

Activity Price CO Master data Migration of Activity prices SIF_ACT_PRICE


(FILE2S4)

Internal Order CO Transactional data Migration of Activity prices SIF_INTORDER


(FILE2S4)

Profit Center FI Master data Migration of Profit centers SIF_PRCTR_MASTER


(FILE2S4)

Bank Master Data FI Master data Migration of Banks SIF_BANK_MASTER


(FILE2S4)

Customer Master FI, SD Master data Migration of Customer SIF_CUSTOMER


(FILE2S4)

Vendor Master FI, MM- Master data Migration of Vendor SIF_VENDOR


PUR (FILE2S4)

Customer Open FI Transactional data Migration of Customer open SIF_AR_OPEN_ITEM


Items items (FILE2S4)

Vendor Open FI Transactional data Migration of Vendor open SIF_AP_OPEN_ITEM


Items items (FILE2S4)

Fixed Asset incl. FI-AA Master data + Migration of Fixed assets SIF_FIXED_ASSET
Balances Transactional data (FILE2S4)

pg. 19 copyrigh@2019 SAPSOL Technologies


Inc.
Business Area Business Object Migration Cockpit Object Technical Object
Object Name Type Name Name

G/L Account FI Transactional data Migration of G/L balances SIF_GL_OPEN_ITEM


Balances (FILE2S4)

G/L Account Open FI Transactional data Migration of G/L open items SIF_GL_OPEN_ITEM
Items (FILE2S4)

Exchange Rate FI Master data Migration of Exchange rates SIF_EXCH_RATE


(FILE2S4)

Inventory Balances MM-IM Transactional data Migration of Material SIF_INVENTORYBAL


inventory balances
(FILE2S4)

Material Master LO-MD Master data Migration of Materials SIF_MATERIAL


(FILE2S4)

Material Long texts LO-MD Master data Migration of Material long SIF_MAT_LONGTEXT
texts (FILE2S4)

Material LO-MD Master data Migration of Consumptions SIF_MAT_CONSUMP


Consumptions (FILE2S4)

Purchasing Info MM-PUR Master data Migration of Purchasing info SIF_PURCH_INFREC


Record records (FILE2S4)

Purchase Order MM-PUR Transactional data Migration of Purchase SIF_PURCH_ORDER


orders (only open) (FILE2S4)

Pricing Conditions SD, CO, Master data Migration of Pricing SIF_CONDITIONS


MM-PUR conditions (FILE2S4)

pg. 20 copyrigh@2019 SAPSOL Technologies


Inc.
Business Area Business Object Migration Cockpit Object Technical Object
Object Name Type Name Name

(Currently Cloud Only)

Contracts MM-PUR Transactional data Migration of Purchasing SIF_CONTRACTS


(Purchasing) contracts (FILE2S4)

Source List MM-PUR Transactional data Migration of Source lists SIF_SOURCE_LIST


(FILE2S4)

Sales Order SD Transactional data Migration of sales orders SIF_SALES_ORDER


(only open) (FILE2S4)

Batches QM, SD, Master data Migration of Batches SIF_BATCHES


PP-PI (FILE2S4)

Bill of Material PP Master data Migration of Bill of SIF_BOM


(BOM) materials (FILE2S4)

Work Center PP, QM Master data Migration of Work centers SIF_WORK_CNTR


(FILE2S4)

Equipment PM Master data Migration of Equipment SIF_EQUIPMENT


(FILE2S4)

Equipment Task PM Master data Migration of Equipment SIF_EAM_TASKLIST


List task lists (FILE2S4)

Functional PM Master data Migration of Functional SIF_FUNC_LOC


Location locations (FILE2S4)

Characteristics CA Master data Migration of Characteristics SIF_CHARACT


(FILE2S4)

Classes CA Master data Migration of Classes SIF_CLASS


(FILE2S4)

7. MIGRATION COCKPIT STEPS

The migration cockpit is designed for customers who have just installed SAP S/4 HANA and want to move
their legacy data from SAP or non-SAP software systems. It allows you to migrate your master data and
pg. 21 copyrigh@2019 SAPSOL Technologies
Inc.
transactional data to SAP S/4 HANA, and it facilitates this process by providing predefined migration
content and mapping. The migration cockpit is part of both SAP S/4 HANA and SAP S/4 HANA Cloud and is
included in these licenses.
For the SAP S/4 HANA on premise and the private option of SAP S/4 HANA Cloud, the SAP S/4 HANA
migration cockpit allows you to integrate custom data into the migration project using the SAP S/4 HANA
migration object modeler.

Transaction Code
• LTMC - Migration Cockpit: Usage: To transfer the legacy data to SAP S/4HANA.
• LTMOM - Migration Object Modeler: Usage: If a standard template for migration object (e.g. Material
Master, Sales order, Purchase Order etc.) does not meet your business requirement (for example if the
relevant Microsoft Excel XML file does not contain all the fields that you need, you want to make certain
fields mandatory etc.), you can use the SAP S/4HANA Migration Object Modeler to adjust the relevant
migration object.
• Note: SAP S/4HANA Migration Object Modeler is only relevant for the on-premise edition of SAP
S/4HANA.

Prerequisite
• Web service has to be activated by using T-code SICF
• To transfer legacy data using SAP S/4 HANA Migration Cockpit (LTMC), authorization role
SAP_CA_DMC_MC_USER is required.
• To use SAP S/4 HANA Migration Object Modeler, role SAP_CA_DMC_MC_DEVELOPER is required.

Important SAP Notes


Below are some important SAP notes for SAP S/4HANA Migration Cockpit. You can have a look at these.

• 2537549 - Collective SAP Note and FAQ for SAP S/4HANA Migration cockpit (on premise)
• 2481235 - SAP S/4HANA Migration Cockpit (on premise) - restrictions and extensibility of pre-delivered
migration objects
• 2506041 - S4TWL: API RFC_CVI_EI_INBOUND_MAIN is not supported from the release S/4 HANA OP 1709
FPS2 and in Cloud Edition 1805 onwards
• 2650201 - Migration Cockpit How to create/update data records

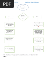
Steps:
1. Run transaction LTMC in your S/4 System (Migration cockpit opens in your default web browser)

pg. 22 copyrigh@2019 SAPSOL Technologies


Inc.
At SAPSOL, we were not able to open the migration cockpit using LTMC. We got blank web browser
screen.

So, we directly used below weblink to open MIGRATION COCKPIT:


https://192.168.2.150:8080/sap/bc/webdynpro/sap/dmc_wda?WDCONFIGURATIONID=DMC_WDA_AP
P&sap-client=600 (For inside premises of SAPSOL)
pg. 23 copyrigh@2019 SAPSOL Technologies
Inc.
https://70.25.73.204:28080/sap/bc/webdynpro/sap/dmc_wda?WDCONFIGURATIONID=DMC_WDA_AP
P&sap-client=600 (For outside SAPSOL)

Login with your S/4 HANA system credentials:

2. Create a new migration project by clicking on ‘CREATE’ button. (Pop up for new project will appear) The
already created projects can be seen here.

pg. 24 copyrigh@2019 SAPSOL Technologies


Inc.
As seen above, a Mass Transfer ID is associated with every project and this ID is unique.

3. Enter Name of the project and click Create. (Project will be created)
4. Migration Objects available in your SAP S/4 HANA version will be available in the list. Locate your desired
migration object (e.g. Purchase orders, sales orders, cost center etc.). You can also click on SHOW under
the heading Documentation to see the details of that migration object.

5. Select the row for your migration object and click on OPEN button. (A pop up appears, click OK)

pg. 25 copyrigh@2019 SAPSOL Technologies


Inc.
6. Next screen, ‘Migration Object Details’ appear. Click on button ‘DOWNLOAD TEMPLATE’ to download the
excel template for your migration object. (It would be an .xml file)

Also, check the field DEPENDENCIES to see if there are any dependencies to other migration
objects. If yes, then first that migration object has to be migrated before this one. For example, in
below screenshot, the Migration object BILLS OF MATERIALS has dependency on Migration of
Materials. So, Materials will be migrated first and then Bills of Materials should be migrated.

pg. 26 copyrigh@2019 SAPSOL Technologies


Inc.
7. This excel needs to be filled with data from ECC system.

Also, check the sheet ‘FIELD LIST’ to see the mandatory fields to be filled in the excel as well as types and
lengths of that field.

pg. 27 copyrigh@2019 SAPSOL Technologies


Inc.
8. Download the corresponding data from ECC system (SNC client 400).
Here, we are taking example of Migration of Bank master data (i.e. data from table BNKA)

Import the data to a spreadsheet and save it to your local system.

pg. 28 copyrigh@2019 SAPSOL Technologies


Inc.
9. Fill the template with data to be uploaded and save the file.
As you can see in below screenshot, the data from above excel has been copied to the downloaded
template from migration cockpit tool for BANK migration object.

10. Switch back to LTMC and click on ‘UPLOAD FILE’ button. (Choose the file and upload)

pg. 29 copyrigh@2019 SAPSOL Technologies


Inc.
11. File will be uploaded, and migration status will be ‘NOT ACTIVE’.

pg. 30 copyrigh@2019 SAPSOL Technologies


Inc.
12. Select the file and click on ‘ACTIVATE’ button.

13. Click on ‘START TRANSFER’ button. (System will show warning. Click OK.)

14. Next screen shows the activity progress. Once, it reaches 100%, click on CLOSE button.

pg. 31 copyrigh@2019 SAPSOL Technologies


Inc.
15. In Notification area, you can check the results. (You can click on export to Excel button to export the log
file to Excel. This log, you can check in SAP system also in Application Log (Transaction SLG1).)
16. Click on NEXT button to start activity ‘CONVERT VALUES’.

pg. 32 copyrigh@2019 SAPSOL Technologies


Inc.
17. System will show all fields where system expects conversion i.e. target value needs to be confirmed. (You
can select respective field (row) and click on PROCESS TASK button to maintain conversion values.

18. If you have filled the Excel template with S/4 HANA target values i.e. no conversion necessary, then select
all fields/rows by clicking on select all button and click on ‘Confirm Mapping Values’ button.

pg. 33 copyrigh@2019 SAPSOL Technologies


Inc.
pg. 34 copyrigh@2019 SAPSOL Technologies
Inc.
pg. 35 copyrigh@2019 SAPSOL Technologies
Inc.
19. Click on NEXT button to start next step ‘SIMULATE IMPORT’.

pg. 36 copyrigh@2019 SAPSOL Technologies


Inc.
20. Once simulation is done, click on NEXT button to start next activity ‘EXECUTE IMPORT’.

21. If there is no error, the data will be uploaded into S/4 HANA system.
pg. 37 copyrigh@2019 SAPSOL Technologies
Inc.
22. Click on FINISH button (Migration status of the file will be changed to FINISHED)

Now let’s compare the BEFORE and AFTER migration screenshots


of BNKA table in S/4 HANA system.

Before migration:

pg. 38 copyrigh@2019 SAPSOL Technologies


Inc.
No values found.

After migration:

Now, table BNKA has same values in S1H (S/4 HANA system) as table BNKA in SNC (ECC system).

8. MIGRATION OBJECT MODELER

As SAPSOL is working with 1610 release of S/4 HANA, there weren’t many capabilities that come with
1610 release of MOM.

Here is how you can access MIGRATION OBJECT MODELLER in S/4 HANA system:

1. Go to transaction LTMOM

pg. 39 copyrigh@2019 SAPSOL Technologies


Inc.
2. Migration Object Modeller screen opens up:

3. You can open any Data migration object from your Migration project (created in Migration
cockpit) and work with various options available like :- Edit Source structure, Display target
structure, Display structure mapping, and Edit field mapping.

pg. 40 copyrigh@2019 SAPSOL Technologies


Inc.
9. REFERENCE LINKS

https://sapyard.com/sap-s-4hana-technical-part-5-data-migration-in-s-4hana-via-migration-cockpit/

https://sapyard.com/sap-s-4-hana-technical-part-3-custom-code-management-during-s-4-hana-
conversion/?unapproved=12066&moderation-hash=023186fe3e33384234ff56ccb683af35#comment-
12066

https://blogs.sap.com/2017/07/06/how-to-find-my-path-to-sap-s4hana-understand-the-available-
transition-options/

https://help.sap.com/doc/2b87656c4eee4284a5eb8976c0fe88fc/1709%20000/en-US/CONV_OP1709.pdf

https://blogs.sap.com/2017/05/29/migrating-data-to-your-new-sap-s4hana/

https://blogs.sap.com/2016/11/02/sap-s4hana-system-conversion-at-a-glance/

https://d.dam.sap.com/a/OymUv/VA_S4HANA_17Q4_Dsgn_Trans_Rdmp_Whitpaper.pdf

https://answers.sap.com/questions/534337/step-by-step-data-migration-approach-from-sap-ecc.html
pg. 41 copyrigh@2019 SAPSOL Technologies
Inc.

You might also like