KEMBAR78
Paper Processing - Flowchart | PDF | Paper | Pulp (Paper)
0% found this document useful (0 votes)
32 views1 page

Paper Processing - Flowchart

Uploaded by

Adarsh A
Copyright
© © All Rights Reserved
We take content rights seriously. If you suspect this is your content, claim it here.
Available Formats
Download as PDF, TXT or read online on Scribd
0% found this document useful (0 votes)
32 views1 page

Paper Processing - Flowchart

Uploaded by

Adarsh A
Copyright
© © All Rights Reserved
We take content rights seriously. If you suspect this is your content, claim it here.
Available Formats
Download as PDF, TXT or read online on Scribd
You are on page 1/ 1

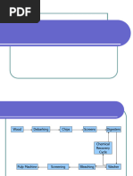
PAPER PROCESSING

ix md

ix md
r

r
a

a
o

o
Start
B

B
ix md

ix md
r

r
a

a
o

o
B

B
Debarking of logs
ix md

ix md
r

r
a

a
o

o
B

B
Logs processed
through chippers
ix md

ix md
r

r
a

a
o

o
B

B
Pressure cooking with
ix md

ix md
chemicals in a
r

r
a

digester
o

o
B

B
ix md

ix md
Wood pulp cleaned,
r

r
a

a
o

o
B

B refined, and
bleached
ix md

ix md
r

r
a

a
o

o
B

Pulp processed in
beaters to create
fine slush
ix md

ix md
r

r
a

a
o

o
B

Slush pumped onto


fast-moving wire
ix md

ix md

screen
r

r
a

a
o

o
B

B
ix md

ix md

Excess water
r

r
a

a
o

drained, forming a
B

crude sheet
ix md

ix md
r

r
a

a
o

o
B

Finished paper
spooled onto
parent rolls
ix md

ix md
r

r
a

a
o

o
B

Paper ready for


shipment to
ix md

ix md

businesses
r

r
a

a
o

o
B

B
ix md

ix md
r

r
a

End
o

o
B

You might also like