KEMBAR78
Types of Distributed Systems (Map) | PDF | Grid Computing | Computer Cluster
0% found this document useful (0 votes)
54 views1 page

Types of Distributed Systems (Map)

Types of Distributed Systems

Uploaded by

alhindal63
Copyright
© © All Rights Reserved
We take content rights seriously. If you suspect this is your content, claim it here.
Available Formats
Download as PDF, TXT or read online on Scribd
0% found this document useful (0 votes)
54 views1 page

Types of Distributed Systems (Map)

Types of Distributed Systems

Uploaded by

alhindal63
Copyright
© © All Rights Reserved
We take content rights seriously. If you suspect this is your content, claim it here.
Available Formats
Download as PDF, TXT or read online on Scribd
You are on page 1/ 1

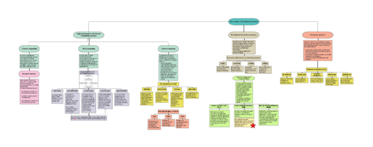
Three Types of Distributed Systems

High performance distributed


Distributed information systems Pervasive systems
computing systems

Integration at the lowest level allows Pervasive systems are intended to naturally
clients to wrap a number of requests, blend into our environment. They are naturally
possibly for different servers, into a also distributed systems, and certainly meet
single larger request and have it the characterization.
executed as a distributed
Cluster computing Grid computing Cloud computing transaction. - a pervasive system is often equipped with
Led to enterprise application many sensors that pick up various aspects
integration (EAI). of a user?s behavior.
- It may have a myriad of actuators to provide
In cluster computing the In these grids, a global Providing the facilities to
information and feedback,
underlying hardware consists distributed system is dynamically construct an
Transactions adhere to the so-called ACID properties: - often even purposefully aiming to steer
of a collection of similar constructed as a federation of infrastructure and compose
behavior.
workstations or PCs, closely local distributed systems, what is needed from available
connected by means of a allowing a program running on services.
high-speed local-area network. a computer at organization A - Cloud computing is Atomic Consistent Isolated Durable
In addition, each node runs to directly access resources at characterized by an easily
the same operating system. organization B. usable and accessible pool
To the outside world, The transaction Concurrent Once a transaction
of virtualized resources.
the transaction does not violate transactions do not commits, the Ubiquitous computing systems
- Cloud computing is
happens indivisibly. system invariants. interfere with each changes are
generally based on a
A layered architecture for other. permanent.
pay-per-use model in which
Beowulf clusters grid computing systems. (Context
guarantees are offered by (Distribution) (Interaction) (Autonomy) (Intelligence)
means of customized awareness)
service-level agreements Enterprise application
(SLAs). integration (EAI) Devices are networked, Interaction between The system is aware of Devices operate The system as a whole
Each cluster consists of a distributed, and users and devices is a user?s context in order autonomously without can handle a wide
collection of compute nodes accessible in a highly unobtrusive. to optimize interaction. human intervention, range of dynamic
The more applications became transparent manner. and are thus highly actions and interactions.
that are controlled and The organization of clouds
decoupled from the databases self-managed.
accessed by means of a single
they were built upon, the more
master node.
evident it became that facilities
The master typically handles: were needed to integrate
Hardware Infrastructure Platform Application
applications independently
- the allocation of nodes to a fabric layer connectivity layer resource layer collective layer application layer from their databases. In
particular parallel program, Processors, routers, It deploys virtualization Actual applications run particular, application
Platform layer provides
It consists of It deals with handling techniques to provide in this layer and are components should be able to
The lowest fabric It is responsible for It consists of the but also power and to a cloudcomputing
customers an offered to users for communicate directly with
- maintains a batch queue of layer provides communication managing a single access to multiple applications that cooling systems. It is customer what an
generally implemented infrastructure further customization. each other.
submitted jobs, interfaces to local protocols for resource. It uses the resources and operate within a operating system
This need for interapplication
at data centers and consisting of virtual provides to application
resources at a supporting functions provided by typically consists of virtual organization communication led to many
contains the resources storage and computing developers.
- and provides an interface for specific site. grid transactions that the connectivity layer services for resource and which make use that customers resources. different communication
Also, provides
the users of the system. span the usage of discovery, allocation of the grid computing models:
and calls directly the normally never get to higher-level
multiple resources. interfaces made and scheduling of environment. see directly. abstractions for
available by the fabric tasks onto multiple storage. Remote Procedure Calls Remote Method Invocations Message Oriented Middleware
Also, contains layer. So, it is resources. (RPC) (RMI) (MOM)
security protocols to responsible for
authenticate users access control.
and resources. Three different types of services An RMI is essentially the same Applications send messages to
With remote procedure
as an RPC, except that it logical contact point,
calls (RPC), an application
operates on objects instead of applications can indicate their
component can effectively send
IaaS PaaS SaaS functions. interest for a specific type of
The collective, connectivity, and resource layer form the a request to another application
message, after which the
heart of what could be called a grid middleware layer. component by doing a local
RPC and RMI have the communication middleware will
Platform-as- procedure call, which results in
Software-as- disadvantage that the caller and take care that those messages
Infrastructure-as- the request being packaged as
a-Service (PaaS) a-Service (SaaS) in callee both need to be up and are delivered to those
a-Service (IaaS) a message and sent to the
covering the which their running at the time of applications.
covering the callee.
platform layer. applications are communication.
hardware and
covered.
infrastructure layer.

You might also like