KEMBAR78
Control Chart Selection | PDF | Moving Average | Applied Mathematics
0% found this document useful (0 votes)
29 views12 pages

Control Chart Selection

Uploaded by

vkcpsanthosh
Copyright
© © All Rights Reserved
We take content rights seriously. If you suspect this is your content, claim it here.
Available Formats
Download as PDF, TXT or read online on Scribd
0% found this document useful (0 votes)
29 views12 pages

Control Chart Selection

Uploaded by

vkcpsanthosh
Copyright
© © All Rights Reserved
We take content rights seriously. If you suspect this is your content, claim it here.
Available Formats
Download as PDF, TXT or read online on Scribd
You are on page 1/ 12

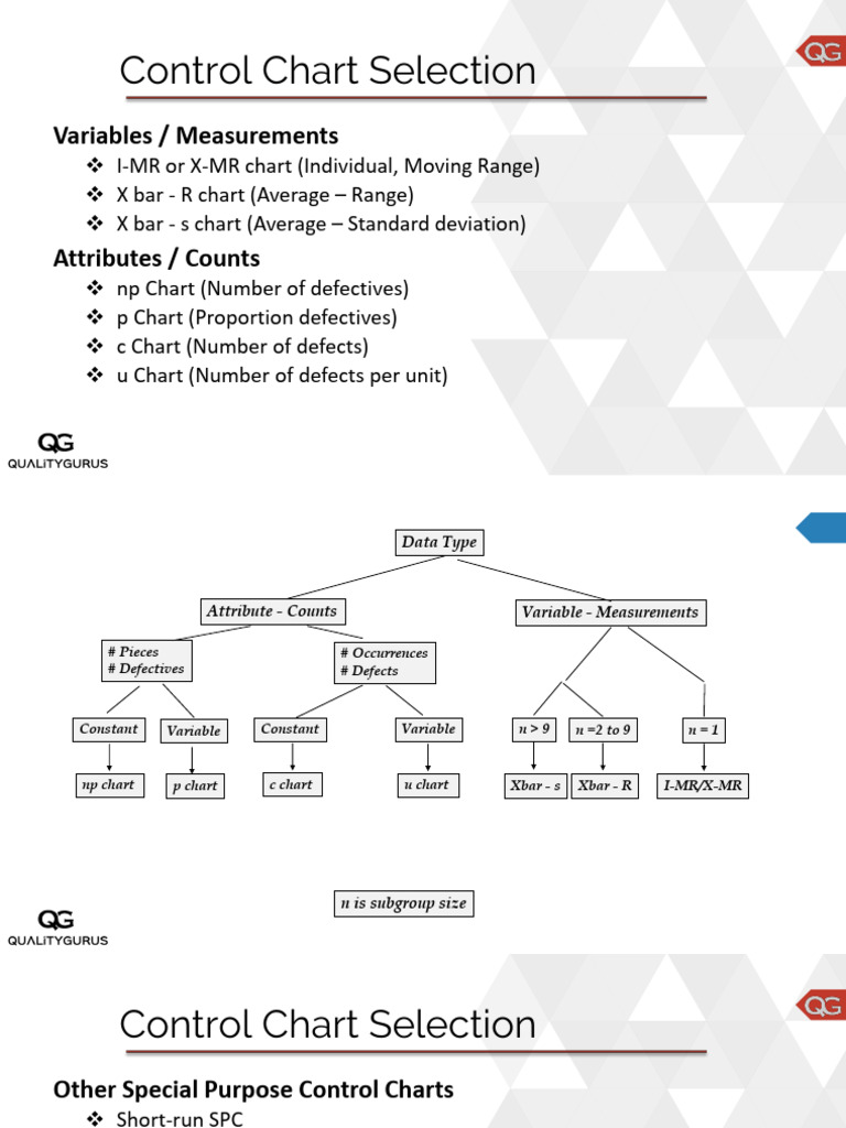
Control Chart Selection

Variables / Measurements
❖ I-MR or X-MR chart (Individual, Moving Range)
❖ X bar - R chart (Average – Range)
❖ X bar - s chart (Average – Standard deviation)
Attributes / Counts
❖ np Chart (Number of defectives)
❖ p Chart (Proportion defectives)
❖ c Chart (Number of defects)
❖ u Chart (Number of defects per unit)
Data Type

Attribute - Counts Variable - Measurements

# Pieces # Occurrences
# Defectives # Defects

Constant Variable Constant Variable n>9 n =2 to 9 n=1

np chart p chart c chart u chart Xbar - s Xbar - R I-MR/X-MR

n is subgroup size
Control Chart Selection
Other Special Purpose Control Charts
❖ Short-run SPC
❖ Pre-Control Charts *
❖ Time Weighted Control Charts:
❖ Moving Average
❖ EWMA (Exponentially Weighted Moving
Average) *
❖ CUSUM (Cumulative Sum)*
Time Weighted Control Charts
❖ Use the Moving Average Control Chart when
you want to quickly detect a change or shift in
the process.
❖ These charts are more sensitive to shifts in the
process than the traditional average and range
control chart.
❖ EWMA and CUSUM are more sensitive than
the Moving Average Chart
Moving Average Control Charts
❖ Let’s use Minitab to plot the chart with Control
Limits.
❖ Manual calculation becomes complicated.

https://support.minitab.com/en-us/minitab/18/help-and-how-to/quality-and-
process-improvement/control-charts/how-to/time-weighted-charts/moving-
average-chart/methods-and-formulas/methods-and-formulas/
Pre-Control Charts
❖ Use specification limits instead of
statistically-derived control limits to
determine process capability over time.
❖ Used during the initial setup process.
❖ Easier to setup, implement and interpret
Pre-Control Charts
• Pre-Control Limits (LPCL and UPCL) are
50% of the tolerance.
• To establish process control, 5 items
should fall in the Pre-Control Limits.
• After that 2 successive units are
periodically samples.
• Continue if both fall in green or
one in green and one in Yellow.
• Stop and adjust process if both fall
in Yellow, or one fall in the red
zone.
Short-run SPC
❖ A typical Control Chart needs 20-25
samples with 4 to 5 items as the
subgroup size.
❖ You need roughly 100 measurements to
define control limits.
❖ What if there are a very few pieces
manufactured?
❖ Use Short-run Chart
Short-run SPC
❖ Short-run SPC focuses on the process
rather than the product.
❖ Example: Different diameter items
produced
❖ E.g Eight items with 300, 400 and 500 mm
each
❖ Options:
❖ 100% inspection – Expensive
❖ First-off inspection – What about process
variation?
❖ Last-off inspection – Too little too late
❖ Separate control chart – limited data
Short-run SPC
302.634 Run A 504.188 Run B 400.548 Run C
300.558 Run A 506.879 Run B 403.193 Run C
301.604 Run A 506.189 Run B 392.790 Run C
298.130 Run A 517.210 Run B 399.538 Run C
298.824 Run A 479.511 Run B 392.192 Run C
301.384 Run A 495.170 Run B 403.812 Run C
302.373 Run A 506.851 Run B 393.457 Run C
298.685 Run A 489.671 Run B 401.051 Run C
Short-run – Difference Chart
Stamp Data
302.634
Run
Run A
Nominal
300
Difference
2.6338 Assumption: Each run has similar variance
300.558 Run A 300 0.5579
301.604 Run A 300 1.6043
298.130 Run A 300 -1.8704
298.824 Run A 300 -1.1757 I-MR Chart of C4
301.384 Run A 300 1.3837 20 UCL=21.16
302.373 Run A 300 2.3729
298.685 Run A 300 -1.3154 10

Individual Value
504.188 Run B 500 4.1884 0
_
X=-0.15
506.879 Run B 500 6.8792
-10
506.189 Run B 500 6.1887
517.210 Run B 500 17.2103 -20 LCL=-21.45
479.511 Run B 500 -20.4891 1 3 5 7 9 11 13 15 17 19 21 23
495.170 Run B 500 -4.8304 Observation

506.851 Run B 500 6.8514


40
489.671 Run B 500 -10.3293 1

400.548 Run C 400 0.5483 30

Moving Range
403.193 Run C 400 3.1932 UCL=26.17

20
392.790 Run C 400 -7.2102
399.538 Run C 400 -0.4623 10 __
MR=8.01
392.192 Run C 400 -7.8076
403.812 Run C 400 3.8119 0 LCL=0
1 3 5 7 9 11 13 15 17 19 21 23
393.457 Run C 400 -6.5428
Observation
401.051 Run C 400 1.0513
Z-MR Chart
Stamp Data Run Nominal Difference
302.634 Run A 300 2.6338
300.558 Run A 300 0.5579
301.604 Run A 300 1.6043
298.130 Run A 300 -1.8704
298.824 Run A 300 -1.1757
301.384 Run A 300 1.3837
302.373 Run A 300 2.3729
298.685 Run A 300 -1.3154
504.188 Run B 500 4.1884
506.879 Run B 500 6.8792
506.189 Run B 500 6.1887
517.210 Run B 500 17.2103
479.511 Run B 500 -20.4891
495.170 Run B 500 -4.8304
506.851 Run B 500 6.8514
489.671 Run B 500 -10.3293
400.548 Run C 400 0.5483
403.193 Run C 400 3.1932
392.790 Run C 400 -7.2102
399.538 Run C 400 -0.4623
392.192 Run C 400 -7.8076
403.812 Run C 400 3.8119
393.457 Run C 400 -6.5428
401.051 Run C 400 1.0513

You might also like