KEMBAR78
C & C++Language IMP Questions03042023 | PDF | Integer (Computer Science) | Data Type
0% found this document useful (0 votes)
52 views56 pages

C & C++Language IMP Questions03042023

Uploaded by

komalkumari1621
Copyright
© © All Rights Reserved
We take content rights seriously. If you suspect this is your content, claim it here.
Available Formats
Download as PDF, TXT or read online on Scribd
0% found this document useful (0 votes)
52 views56 pages

C & C++Language IMP Questions03042023

Uploaded by

komalkumari1621
Copyright
© © All Rights Reserved
We take content rights seriously. If you suspect this is your content, claim it here.
Available Formats
Download as PDF, TXT or read online on Scribd
You are on page 1/ 56

What is C?

C is a computer programming language used to design computer software and applications.


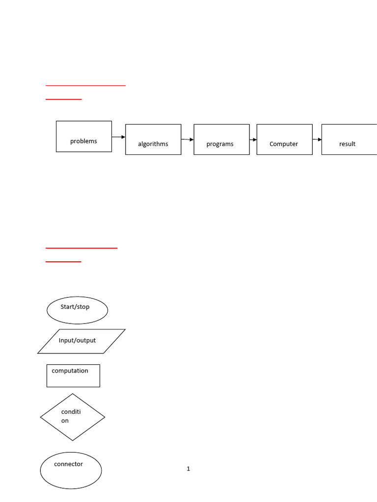
1.What is an Algorithm?
Algorithm: Step by Step procedure to solve a particular problem is called Algorithm.

problems algorithms programs Computer result

Step 1 : start
Step 2 : read a,b
Step 3 : compute c= a+b
Step 4 : print c
Step 5 : stop.
2. What is Flowchart?
Flowchart: Diagrammatic representation of algorithm is called a flow chart.

Symbols:

Start/stop

Input/output

computation

conditi
on

connector
1
Data flow

Example:

start

Read a b

C= a+b

Print c

stop

2
3. Explain about History of C-Language?

History of C Language

C programming language was developed in 1972 by Dennis Ritchie at bell laboratories of


AT&T (American Telephone & Telegraph), located in the U.S.A.

Dennis Ritchie is known as the founder of the c language.

Let's see the programming languages that were developed before C language.

Initially, C language was developed to be used in UNIX operating system. It inherits many
features of previous languages such as B and BCPL.

Language Year Developed By

Algol 1960 International Group

BCPL 1967 Martin Richard

B 1970 Ken Thompson

Traditional C 1972 Dennis Ritchie

4. Write about Features of C language?


Features of C language

• It is a robust language, which has a rich set of built-in functions and operators
available can be used to write any complex program.

• The C compiler combines the capabilities of an assembly language with features of a


high-level language.

• Programs Written in C are efficient and fast. This is due to its variety of data type and
powerful operators.

3
• C is highly portable this means that programs once written can be run on another
machines with little or no modification.

• Another important feature of C program, is its ability to extend itself.

• A C program is basically a collection of functions that are supported by C library. We


can also create our own functions and add it to C library.

5. Explain about Tokens in C Language?

Tokens in C

Tokens in C is the most important element to be used in creating a program in C. We can define
the token as the smallest individual element in C. For `example, we cannot create a sentence
without using words; similarly, we cannot create a program in C without using tokens in C.
Therefore, we can say that tokens in C is the building block or the basic component for creating
a program in C language.

Classification of tokens in C

Tokens in C language can be divided into the following categories:

o Variables in C
o Datatypes in C
o Keywords in C
o Operators in C
o Constant in C

Variables: A variable is a user defined data name that may be used to store some fixed value.
Its values can be changed during the program execution.

The following are the rules to specify a variable name...

1. A variable should start with an alphabet (or) underscore (_).


2. Variable name should not start with a digit.
3. Keywords should not be used as variable names.
4. A variable name should not contain any special symbols except underscore (_).
5. A variable name can be of any length but compiler considers only the first 31 characters
of the variable name.

4
Declaration of Variable

Declaration Syntax:

datatype variableName;

Example

int number;
The above declaration tells to the compiler that allocates 2 bytes of memory with the
name number and allows only integer values into that memory location.

Datatypes:

Data Types in C

A data type specifies the type of data that a variable can store such as integer, floating,
character, etc.

There are the following data types in C language.

Types Data Types

Basic Data Type int, char, float, double

Derived Data Type array, pointer, structure, union

Enumeration Data Type enum

Void Data Type void

5
Basic Data Types

The basic data types are integer-based and floating-point based. C language supports both
signed and unsigned literals.

The memory size of the basic data types may change according to 32 or 64-bit operating
system.

Let's see the basic data types. Its size is given according to 32-bit architecture.

Data Types Memory Size Range

Char 1 byte −128 to 127

signed char 1 byte −128 to 127

unsigned char 1 byte 0 to 255

Short 2 byte −32,768 to 32,767

signed short 2 byte −32,768 to 32,767

unsigned short 2 byte 0 to 65,535

Int 2 byte −32,768 to 32,767

signed int 2 byte −32,768 to 32,767

unsigned int 2 byte 0 to 65,535

short int 2 byte −32,768 to 32,767

signed short int 2 byte −32,768 to 32,767

unsigned short int 2 byte 0 to 65,535

long int 4 byte -2,147,483,648 to 2,147,483,647

signed long int 4 byte -2,147,483,648 to 2,147,483,647

unsigned long int 4 byte 0 to 4,294,967,295

Float 4 byte

Double 8 byte

long double 10 byte

6
Keywords in C

A keyword is a reserved word. You cannot use it as a variable name, constant name, etc. There
are only 32 reserved words (keywords) in the C language.

A list of 32 keywords in the c language is given below:

Auto Break case char const continue default do

Double Else enum extern float for goto if

Int Long register return short signed sizeof static

Struct Switch typedef union unsigned void volatile while

Constants :

A constant is a value or variable that can't be changed in the program, for example: 10, 20, 'a',
3.4, "c programming" etc.

2 ways to define constant in C

There are two ways to define constant in C programming.

1. const keyword
2. #define preprocessor

1) C const keyword

The const keyword is used to define constant in C programming.

1. const float PI=3.14;

Now, the value of PI variable can't be changed.

2) C #define preprocessor

The #define preprocessor is also used to define constant.

Syntax:

1. #define token value

7
Operators :

An operator is a symbol used to perform arithmetic and logical operations in a program. That
means an operator is a special symbol that tells the compiler to perform mathematical or logical
operations.
operators that are classified as follows.

1. Arithmetic Operators
2. Relational Operators
3. Logical Operators
4. Increment & Decrement Operators
5. Assignment Operators
6. Bitwise Operators
7. Conditional Operator
8. Special Operators

Arithmetic Operators:

The arithmetic operators are the symbols that are used to perform basic mathematical
operations like addition, subtraction, multiplication, division and percentage modulo.

Operator Meaning Example

+ Addition 10 + 5 = 15

- Subtraction 10 - 5 = 5

* Multiplication 10 * 5 = 50

/ Division 10 / 5 = 2

% Remainder of the Division 5%2=1

8
Relational Operators :

Relational operators are used to compare two arithmetic operations.

Operator Meaning Example

< Less than 10 < 5 is FALSE

> greater than 10 > 5 is TRUE

<= less than or equal to 10 <= 5 is FALSE

>= greater than or equal to 10 >= 5 is TRUE

== Is equal to 10 == 5 is FALSE

!= not equal to 10 != 5 is TRUE

Logical Operators :

The logical operators are the symbols that are used to combine multiple conditions into one
condition. The following table provides information about logical operators.

Operator Meaning Example

&& Logical AND 10 < 5 && 12 > 10 is FALSE

|| Logical OR 10 < 5 || 12 > 10 is TRUE

! Logical NOT !(10 < 5 && 12 > 10) is TRUE

⇒ Logical AND - Returns TRUE only if all conditions are TRUE, if any of the conditions is
FALSE then complete condition becomes FALSE.

⇒ Logical OR - Returns FALSE only if all conditions are FALSE, if any of the conditions is
TRUE then complete condition becomes TRUE.

9
Logical NOT - Returns TRUE if condition is FLASE and returns FALSE if it is TRUE

Increment (++) & Decrement (- -) Operators :

The increment and decrement operators are called unary operators because both need only one
operand. The increment operators adds one to the existing value of the operand and the
decrement operator subtracts one from the existing value of the operand. The following table
provides information about increment and decrement operators.

Operator Meaning Example

++ Increment - Adds one to existing value int a = 5;


a++; ⇒ a = 6

-- Decrement - Subtracts one from existing value int a = 5;


a--; ⇒ a = 4

The increment and decrement operators are used infront of the operand (++a) or after the
operand (a++). If it is used infront of the operand, we call it as pre-increment or pre-
decrement and if it is used after the operand, we call it as post-increment or post-decrement.

Assignment Operators :

The assignment operators are used to assign right-hand side value (Rvalue) to the left-hand
side variable (Lvalue). The assignment operator is used in different variants along with
arithmetic operators. The following table describes all the assignment operators in the C
programming language.

Operator Meaning Example

= Assign the right-hand side value to left-hand side variable A = 15

+= Add both left and right-hand side values and store the result into left-hand side variable A += 10
⇒ A = A+10

Bitwise Operators :
The bitwise operators are used to perform bit-level operations in the c programming language.
When we use the bitwise operators, the operations are performed based on the binary values.
The following table describes all the bitwise operators in the C programming language.
Let us consider two variables A and B as A = 25 (11001) and B = 20 (10100).

10
Operator Meaning Example

& AND A&B


⇒ 16 (10000)

| OR A|B
⇒ 29 (11101)

^ XOR A^B
⇒ 13 (01101)

~ complement ~A
⇒ 6 (00110)

<< left shift operator A << 2


⇒ 100 (1100100)

>> right shift operator A >> 2


⇒ 6 (00110)

Conditional Operator :
The conditional operator is also called a ternary operator because it requires three operands.
This operator is used for decision making. In this operator, first we verify a condition, then we
perform one operation out of the two operations based on the condition result. If the condition
is TRUE the first option is performed, if the condition is FALSE the second option is
performed.
The conditional operator is used with the following syntax.

Condition ? TRUE Part : FALSE Part;

Example

A = (10<15)?100:200; ⇒ A value is 100

Special Operators :
The following are the special operators in c programming language.

11
sizeof operator
This operator is used to find the size of the memory (in bytes) allocated for a variable. This
operator is used with the following syntax.

sizeof(variableName);

Example

sizeof(A); ⇒ the result is 2 if A is an integer

Pointer operator (*)


This operator is used to define pointer variables in c programming language.

Comma operator (,)


This operator is used to separate variables while they are declaring, separate the expressions in
function calls, etc.

Dot operator (.)


This operator is used to access members of structure or union.

6. Explain about Input and Output functions in C language?

C Input Functions

C programming language provides built-in functions to perform input operations. The input

operations are used to read user values (input) from the keyboard. The c programming language

provides the following built-in input functions.

1. scanf()

2. getchar()
3. getch()

4. gets()

scanf() function :
The scanf() function is used to read multiple data values of different data types from the
keyboard. The scanf() function is built-in function defined in a header file called "stdio.h".
int i;
scanf("%d",&i);

12
getchar() function :
The getchar() function is used to read a character from the keyboard and return it to the
program. This function is used to read a single character.
char ch;
ch = getchar();

getch() function :
The getch() function is similar to getchar function.
char ch;
ch = getch();

gets() function :
The gets() function is used to read a line of string and stores it into a character array.
char name[30];
gets(name);
C Output Functions :

C programming language provides built-in functions to perform output operation. The output

operations are used to display data on user screen (output screen) or printer or any file. The c

programming language provides the following built-in output functions...

1. printf()

2. putchar()

3. puts()

printf() function :
The printf() function is used to print string or data values or a combination of string and data
values on the output screen (User screen). The printf() function is built-in function defined in
a header file called "stdio.h".
printf("Hello! Welcome to btechsmartclass!!!");

putchar() function :
The putchar() function is used to display a single character on the output screen.
char ch = 'A';
putchar(ch);

13
puts() function :
The puts() function is used to display a string on the output screen.
char name[30];
puts(name);
7. Explain about Structure of C Language?
A C program is divided into different sections. There are six main sections to a basic c program.

Figure: Basic Structure Of C Program

Documentation Section :
The documentation section is the part of the program. we usually give the name of the program,
the details of the author and other details. they cannot recognise the compiler.

Example

/*

Author: Manthan Naik

description: a program to display hello world

*/

Link Section :
This part of the code is used to declare all the header files that will be used in the program.

Example

1 #include<stdio.h>

14
Definition Section :
In this section, we define different constants. The keyword define is used in this part.

1 #define PI=3.14

Global Declaration Section :


This part of the code is the part where the global variables are declared. All the global variable
used are declared in this part.

1 float area(float r);


2 int a=7;

Main Function Section :


Every C-programs needs to have the main function. Each main function contains 2 parts. A
declaration part and an Execution part. The declaration part is the part where all the variables
are declared. The execution part begins with the curly brackets and ends with the curly close
bracket. Both the declaration and execution part are inside the curly braces.

1 void main( )
2 {
3 int a=10;
4 printf(" %d", a);
5 return 0;
6 }

Sub Program Section :


All the user-defined functions are defined in this section of the program.

1 int add(int a, int b)


2 {
3 return a+b;
4 }

15
Example Program

/* Demonstration program */

#include<stdio.h>

Void main()

Printf(“This is my first C program \n”);

Printf(“welcome to C program \n”);

Printf(“bye bye”);

getch();

Output :

This is my first C program

welcome to C program

bye bye

8 .Explain about Conditional Control statements?

These are the statements which is used to execute a block of statements. If conditions become
true. Otherwise, next statements is executed.

there are two decision-making statements they are as follows.

1. if statement
2. switch statement

if statement in c :
It is a power full single way decision making statement , if statement is classified into four
types as follows...

1. Simple if statement
2. if-else statement
3. Nested if statement
4. if-else-if statement (if-else ladder)

16
Simple if statement :
Simple if statement is used to verify the given condition and executes the block of statements
based on the condition result. If it is TRUE, it executes the next statement or block of
statements. If the condition is FALSE, it skips the execution of the next statement or block of
statements. The general syntax and execution flow of the simple if statement is as follows.

if-else statement :
The if-else statement is used to verify the given condition and executes only one out of the two
blocks of statements based on the condition result. The if-else statement evaluates the specified
condition. If it is TRUE, it executes a block of statements (True block). If the condition is
FALSE, it executes another block of statements (False block). The general syntax and
execution flow of the if-else statement is as follows.

Nested if statement :
Writing a if statement inside another if statement is called nested if statement. The general
syntax of the nested if statement is as follows...

17
if-else-if statement (if-else ladder) :
Writing a if statement inside else of an if statement is called if-else-if statement. The general
syntax of the if-else-if statement is as follows...

9 .Explain about Loop Control statements?


These are the statements which are used to utilise the block of instructions continuously for a
specified number of times.
C language provides three looping statements...

• while loop
• do-while loop
• for loop

18
while loop :
This is the one of the loop-controlled statement which is used to executed for a specified
Number of times until condition becomes false.

During the process the condition is evaluated first when the condition becomes true then
statement block is executed. After that again check the condition continuously until condition
becomes false.

Example Program | Program to display even numbers upto 10.


#include<stdio.h>
#include<conio.h>

void main()
{
int n = 0;
clrscr() ;
printf("Even numbers upto 10\n");

while( n <= 10 )
{

19
if( n%2 == 0)
printf("%d\t", n) ;
n++ ;
}

getch() ;
}
Output:

do-while loop :

It is similar to the while loop but different syntax do while starts with a keyword do and

terminate by semicolon(;) . while loop follows pre-condition checking were as do-while

follows post-condition checking .

20
During the process it executes the block of statements then check the condition if condition is

true then again executes the block of instructions continuously until condition becomes false.
Example Program | Program to display even numbers upto 10.
#include<stdio.h>
#include<conio.h>

void main()
{
int n = 0;
clrscr() ;
printf("Even numbers upto 10\n");

do
{
if( n%2 == 0)
printf("%d\t", n) ;
n++ ;
}while( n <= 10 ) ;
getch() ;
}

Output:

for statement in C

It is the accurate loop control statement which is used to execute for a specified number of

times until condition becomes false.

21
Example Program | Program to display even numbers upto 10.
#include<stdio.h>
#include<conio.h>

void main()
{
int n ;
clrscr() ;
printf("Even numbers upto 10\n");

for( n = 0 ; n <= 10 ; n++ )


{
if( n%2 == 0)
printf("%d\t", n) ;
}

22
getch() ;
}

Output:

10 .Explain about Single Dimensional array (or) One Dimensional array?

Array : Arrays a kind of data structure that can store a fixed-size sequential collection of

elements of the same type. An array is used to store a collection of data, but it is often more

useful to think of an array as a collection of variables of the same type.

arrays are classified into two types. They are as follows...

1. Single Dimensional Array / One Dimensional Array


2. Multi Dimensional Array

Single Dimensional Array / One Dimensional Array :


single dimensional arrays are used to store list of values of same datatype. In single
dimensional array, data is stored in linear form. Single dimensional arrays are also called
as one-dimensional arrays, Linear Arrays or simply 1-D Arrays.
Declaration of Single Dimensional Array
We use the following general syntax for declaring a single dimensional array...
datatype arrayName [ size ] ;
Example Code
int rollNumbers [60] ;
Initialization of Single Dimensional Array
We use the following general syntax for declaring and initializing a single dimensional array
with size and initial values.
datatype arrayName [ size ] = {value1, value2, ...} ;
Example Code
int marks [6] = { 89, 90, 76, 78, 98, 86 } ;

23
Example program for Single Dimensional Array :

1. #include<stdio.h>
2. Void main()
3. {
4. int i=0;
5. int marks[5]={20,30,40,50,60};
6. for(i=0;i<5;i++)
7. {
8. printf("%d \n",marks[i]);
9. }
10. getch();
11. }

Output

20
30
40
50
60

11 .Explain about Two Dimensional array?

Two Dimensional Array :


In simple words, an array created with more than one dimension (size) is called as two
dimensionalarray. An array of arrays is called as multi dimensional array.

Most popular and commonly used multi dimensional array is two dimensional array. The
2-D arrays are used to store data in the form of table. We also use 2-D arrays to create
mathematical matrices.

Declaration of two dimensional Array in C

The syntax to declare the 2D array is given below.

1. data_type array_name[rows][columns];

Consider the following example.

1. int twodimen[4][3];

Here, 4 is the number of rows, and 3 is the number of columns.

24
Initialization of 2D Array in C
int arr[4][3]={{1,2,3},{2,3,4},{3,4,5},{4,5,6}};

Two-dimensional array example in C


1. #include<stdio.h>
2. void main()
3. {
4. int i=0,j=0;
5. int arr[4][3]={{1,2,3},{2,3,4},{3,4,5},{4,5,6}};
6. for(i=0;i<4;i++)
7. {
8. for(j=0;j<3;j++)
9. {
10. printf("arr[%d] [%d] = %d \n",i,j,arr[i][j]);
11. }
12. }
13. getch();
14. }

Output

arr[0][0] = 1
arr[0][1] = 2
arr[0][2] = 3
arr[1][0] = 2
arr[1][1] = 3
arr[1][2] = 4
arr[2][0] = 3
arr[2][1] = 4
arr[2][2] = 5
arr[3][0] = 4
arr[3][1] = 5
arr[3][2] = 6

11 .Explain about functions in C?

C Functions :

In c, we can divide a large program into the basic building blocks known as function. The
function contains the set of programming statements enclosed by {}. A function can be called
multiple times to provide reusability and modularity to the C program.

Every function in C has the following...

25
• Function Declaration (Function Prototype)
• Function Definition
• Function Call

Function Declaration :
The function declaration tells the compiler about function name, the data type of the return
value and parameters.
Function declaration syntax -
returnType functionName(parametersList);
In the above syntax, returnType specifies the data type of the value which is sent as a return
value from the function definition.

Function Definition :
The function definition provides the actual code of that function. The function definition is also
known as the body of the function.
Function definition syntax -
returnType functionName(parametersList)
{

Actual code...

Function Call :
The function call tells the compiler when to execute the function definition.
Function call syntax -
functionName(parameters);

void main()

int a;

int power(int, int);

a=power(2,6);

printf(“%d”,a);

a=power(3,4);

printf(“%d”,a);

26
getch();

int power( int x, int y)

int r=1,i;

for(i=1;i<=y;i++)

r=r*x;

return r;

Output :

64 81

12.Explain about Storage Classes in C?

Storage classes in C are used to determine the lifetime, visibility, memory location, and initial
value of a variable. There are four types of storage classes in C

Type Scope Life default


Auto Body Body Garbage Value
Static Function Program Zero
Extern All functions Program Zero
Register body body Garbage Value
Auto:

void main()

{
int a=10;

printf(“%d”,a);

int b=20;

27
printf(“%d”,a);

printf(“%d”,b);

printf(“%d”,a);

printf(“%d”,b);

getch();

Output : Undefined symbol ‘b’

Scope:

Void abc( )

++a;

Void main( )

{
int a=10;

abc( );

abc( );

abc( );

printf(“%d”,a);

getch();

Output : undefined symbol ‘a’

28
Static :

Void abc( )

int L=0;

static int s;

L++;

S++;

Printf(“%d%d”,L,s);

Void main()

abc( );

abc( );

abc( );

printf(“%d”,s);

getch();

Output: undefined symbol ‘s’

Extern:

Void pqr( )

extern int g;

++g;

int g;

29
void abc( )

++g;

Void xyz( )

++g;

Void main( )

++g;

abc();

xyz();

pqr();

printf(“%d”,g);

getch();

Output:4

13.Explain about Recursion in functions?

Recursion in C :

Recursion is the process which comes into existence when a function calls a copy of itself to
work on a smaller problem. Any function which calls itself is called recursive function.

Void abc(int L)

printf(“\n%d”,L);

30
if(L<=2)

abc(L+1);

printf(“\n%d”,L);

Voi main()

abc(1);

getch();

Output:

14.Explain about pointers?

The pointer in C language is a variable which stores the address of another variable. This
variable can be of type int, char, array, function, or any other pointer. The size of the pointer
depends on the architecture. However, in 32-bit architecture the size of a pointer is 2 byte.

Consider the following example to define a pointer which stores the address of an integer.

1. int n = 10;
2. int* p = &n; // Variable p of type pointer is pointing to the address of the variable n of
type integer.

31
Declaring a pointer

The pointer in c language can be declared using * (asterisk symbol). It is also known as
indirection pointer used to dereference a pointer.

1. int *a;//pointer to int


2. char *c;//pointer to char
Pointer Example

An example of using pointers to print the address and value is given below.

As you can see in the above figure, pointer variable stores the address of number variable, i.e.,
fff4. The value of number variable is 50. But the address of pointer variable p is aaa3.

By the help of * (indirection operator), we can print the value of pointer variable p.

Let's see the pointer example as explained for the above figure.

void mian()
{
int i;
int *ptr;
i=25;
ptr=&i;
printf(“\n%d%d”, &i, ptr);
printf(“\n%d%d”, i, *ptr);
*ptr=35;
printf(“\n%d%d”, &i, ptr);
printf(“\n%d%d”, i, *ptr);
getch();
}
output: 500 500
25 25
500 500
35 35

32
15 .Explain various parameter passing techniques of functions and pointers with
example.
(Or)
Distinguish call by value and call by reference with necessary example.
Parameter passing is a technique that passes data from one function to another function.
That is the function which is called must be assigned with some values passed by the calling
Function. There are two parameter passing techniques.
1. Call by value (or) pass by value technique
2. Call by reference (or) pass by reference technique

Call by value (or) pass by value technique :

Let's understand call by value and call by reference in c language one by one.

o In call by value method, the value of the actual parameters is copied into the formal
parameters. In other words, we can say that the value of the variable is used in the
function call in the call by value method.
o In call by value method, we can not modify the value of the actual parameter by the
formal parameter.
o In call by value, different memory is allocated for actual and formal parameters since
the value of the actual parameter is copied into the formal parameter.
o The actual parameter is the argument which is used in the function call whereas formal
parameter is the argument which is used in the function definition.

Let's try to understand the concept of call by value in c language by the example given below:

Void swap(int a, int b)

33
{
int t;
t=a;
a=b;
b=t;
}
Void main()
{
int a=10, b=20;
swap(a,b);
printf(“%d%d”,a,b);
getch();
}
Output : 10 20

Call by Reference (or) Pass by Reference Technique :

o In call by reference, the address of the variable is passed into the function call as the
actual parameter.
o The value of the actual parameters can be modified by changing the formal parameters
since the address of the actual parameters is passed.
o In call by reference, the memory allocation is similar for both formal parameters and
actual parameters. All the operations in the function are performed on the value stored
at the address of the actual parameters, and the modified value gets stored at the same
address.

Consider the following example for the call by reference.

Void swap(int *p1, int *p2)


{
int t;
t=*p1;
*p1=*p2;
*p2=t;
}
Void main()
{

34
int a=10, b=20;
swap(&a, &b);
printf(“%d%d”,a,b);
getch();
}

Output: 20 10

16.Explain about Array of pointers:


Let's create an array of 5 pointers.

int *arr[5];
Where arr[0] will hold one integer variable address, arr[1] will hold another integer variable
address and so on.

Dereferencing array of pointer


Dereference - Accessing the value stored at the pointer.
Since each array index pointing to a variable's address, we need to use *arr[index] to access
the value stored at the particular index's address.
arr[index] will have address
*arr[index] will print the value.
Example

#include <stdio.h>

void main ( )

35
{

int var[ 3 ] = {10, 100, 200};


int i, *ptr[ 3 ];

for ( i = 0; i < 3; i++)


{
ptr[i] = &var[i]; /* assign the address of integer. */
}

for ( i = 0; i < 3; i++)


{
printf("Value of var[%d] = %d\n", i, *ptr[i] );
}

getch ( );
}
When the above code is compiled and executed, it produces the following result −
Value of var[0] = 10
Value of var[1] = 100
Value of var[2] = 200

17 .Explain about String handling functions in C language ?

A string is nothing but a Collection of characters .


A string dimensional character array cab be referred as a string
Syntax :
Datatype arrayname[size];
Example :
char str[10];
String handling functions :
These are the system library functions which is used to perform string transactions.
Strlen()
Strupr()
Strlwr()
Strrev()
Strcpy()
Strcat()
Strcmp()

36
Strlen() :
it is used to find the length of the string
Syntax :
int x=strlen(string);
Example :
#include<string.h>
Void main()
{
Char str[10]=”sita”;
int x=strlen(str);
printf(“length of the string =%d”,x);
getch();
}

Output : length of the string = 4


Strupr() :
It converts the given string in the upper case.
Syntax :
Strupr(string);
Example :
#include<string.h>
Void main()
{
char str[10];
Printf(“Enter any string);
Scanf(“%s”,str);
Strupr(str);
Printf(“upper case string=%s”,str);
getch();
}

Output :
Enter any string deepa
DEEPA

37
Strlwr() :
It converts the given string into lower case
Syntax :
Strlwr(string);
Example :
#include<string.h>
Void main()
{
Char str[10]=”RAMA”;
Strlwr(str);
Printf(“lower case string=%s”,str);
getch();
}

Output :
lower case string = rama
strrev() :
it reversed a given string
syntax :
strrev(string);
Example :
#include<string.h>
char str[10]=”Hello”;
strrev(str);
printf(“Reversed string=%s”,str);
getch();
}
Output :
Reversed string = olleH
Strcpy() :
It is used to copy the one string to another string
Syntax :
Strcpy(string2,string1);

38
Example :
#include<string.h>
Void main()
{
Char str1[10]=”ramu”,str2[10];
Strcpy(str2,str1);
Printf(“copied string=%s”,str2);
getch();
}

Output :
Copied string = ramu
Strcat() :
It concatenate (join) two strings. If second string is join at the end of the first string and the re
sultant string is first string .
Syntax :
Strcat(string1,string2);
Example :
#include<string.h>
Void main()
{
char str1[20]=”Hello”,str2[10]=”welcome”;
strcat(str1,str2);
printf(“concatenation of two strings=%s”,str1);
getch();
}
Output :
Concatenation of two strings = Hellowelome

Strcmp() :
It is used to compare two strings whether it is equal or not .here it compares only ASCII
values but not lengths.
Syntax :
X= strcmp(string1,string2);

39
Example :
#include<string.h>
Void main()
{
Char str1[10]=”hello”,str2[10]=”hello”;
int x;
x=strcmp(str1,str2);
if(x==0)
printf(“strings are equal “);
else if(x>0)
printf(“first string is greater than second string”);
else
printf(“first string is less than second string”);
getch();
}

Output :
Strings are equal

18 .Explain about Structures in C language ?


Structures in C
Arrays allow to define type of variables that can hold several data items of the same kind.
Similarly structure is another user defined data type available in C that allows to combine
data items of different kinds.
You might want to track the following attributes about each book −

• Title
• Author
• Subject
• Book ID
Defining a Structure
To define a structure, you must use the struct statement. The struct statement defines a new
data type, with more than one member. The format of the struct statement is as follows −
struct [structure tag]
{

40
member definition;
member definition;
...
member definition;
} [one or more structure variables];
Here is the way you would declare the Book structure −
struct Books
{
char title[50];
char author[50];
char subject[100];
int book_id;
} book;
Accessing Structure Members
To access any member of a structure, we use the member access operator (.)
#include <stdio.h>
#include <string.h>

struct Books
{
char title[50];
char author[50];
char subject[100];
int book_id;
};

void main( )
{

struct Books Book1;

strcpy( Book1.title, "C Programming");


strcpy( Book1.author, "Nuha Ali");
strcpy( Book1.subject, "C Programming Tutorial");
Book1.book_id = 6495407;

printf( "Book 1 title : %s\n", Book1.title);


printf( "Book 1 author : %s\n", Book1.author);
printf( "Book 1 subject : %s\n", Book1.subject);
printf( "Book 1 book_id : %d\n", Book1.book_id);

getch();
}
When the above code is compiled and executed, it produces the following result −
Book 1 title : C Programming
Book 1 author : Nuha Ali

41
Book 1 subject : C Programming Tutorial
Book 1 book_id : 6495407

19 .Explain about Union in C language ?


A union is a special data type available in C that allows to store different data types in the
same memory location. You can define a union with many members, but only one member
can contain a value at any given time. Unions provide an efficient way of using the same
memory location for multiple-purpose.
Defining a Union :
To define a union, you must use the union statement in the same way as you did while
defining a structure.

union [union tag]


{
member definition;
member definition;
...
member definition;
} [one or more union variables];
Here is the way you would define a union type named Data having three members
i, f, and str

union Data
{
int i;
float f;
char str[20];
} data;

Accessing Union Members :


To access any member of a union, we use the member access operator (.)
#include <stdio.h>
#include <string.h>

union Data
{
int i;
float f;
char str[20];
};

void main( )
{

42
union Data data;

data.i = 10;
data.f = 220.5;
strcpy( data.str, "C Programming");

printf( "data.i : %d\n", data.i);


printf( "data.f : %f\n", data.f);
printf( "data.str : %s\n", data.str);

gech();
}
When the above code is compiled and executed, it produces the following result −
data.i : 1917853763
data.f : 4122360580327794860452759994368.000000
data.str : C Programming

20.write about Type Casting in C?

Typecasting allows us to convert one data type into other. In C language, we use cast operator
for typecasting which is denoted by (type).

Syntax:

(type)value;
With Type Casting:
float f=(float) 9/4;
printf("f : %f\n", f );//Output: 2.250000
Type Casting example

Let's see a simple example to cast int value into the float.

1. #include<stdio.h>
2. int main(){
3. float f= (float)9/4;
4. printf("f : %f\n", f );
5. return 0; }

Output:

f : 2.250000

43
21.What is the use of enumerated data type?
Enum in C

The enum in C is also known as the enumerated type. It is a user-defined data type that consists
of integer values, and it provides meaningful names to these values. The use of enum in C
makes the program easy to understand and maintain. The enum is defined by using the enum
keyword.

The following is the way to define the enum in C:

enum flag{integer_const1, integer_const2,.....integter_constN};

enum e{a=97, b=98, c=99};


void main()
{
Clrscr();
Printf(“\n a =%d”, a);
Printf(“\n a =%d”, a);
Printf(“\n a =%d”, a);
getch();
}
output: a=97, b=98, c=99

22.Break statement in C?

The break is a keyword in C which is used to bring the program control out of the loop.

The break statement in C can be used in the following two scenarios:

1. With switch case


2. With loop

Syntax:
1. //loop or switch case
2. break;

44
Flowchart of break in c

Example
1. #include<stdio.h>
2. #include<stdlib.h>
3. void main ()
4. {
5. int i;
6. for(i = 0; i<10; i++)
7. {
8. printf("%d ",i);
9. if(i == 5)
10. break;
11. }
12. printf("came outside of loop i = %d",i);
13.
14. }

Output

0 1 2 3 4 5 came outside of loop i = 5

23.Continue statement in C ?

The continue statement in C language is used to bring the program control to the beginning
of the loop. The continue statement skips some lines of code inside the loop and continues with
the next iteration. It is mainly used for a condition so that we can skip some code for a particular
condition.

Syntax
The syntax for a continue statement in C is as follows −

45
continue;

Flow Diagram

Example
#include <stdio.h>

void main ( )
{

int a = 10;

do
{

if( a == 15)
{
a = a + 1;
continue;
}

printf("value of a: %d\n", a);


a++;

} while( a < 20 );

getch( );
}
When the above code is compiled and executed, it produces the following result −
value of a: 10
value of a: 11
value of a: 12
value of a: 13
value of a: 14
value of a: 16
value of a: 17

46
value of a: 18
value of a: 19

24 .Explain about Introduction to C++ ?


Introduction to C++ :
C++, as we all know is an extension to C language and was developed by Bjarne
stroustrup at bell labs.

C++ is an Object Oriented Programming language but is not purely Object Oriented.

Its features like Friend and Virtual, violate some of the very important OOPS features.

It is a middle level language.

Benefits of C++ over C Language :

The major difference being OOPS concept, C++ is an object oriented language whereas C is
a procedural language. Apart form this there are many other features of C++ which gives this
language an upper hand on C laguage.

Following features of C++ makes it a stronger language than C,

1. There is Stronger Type Checking in C++.

2. All the OOPS features in C++ like Abstraction, Encapsulation, Inheritance etc makes
it more worthy and useful for programmers.

3. C++ supports and allows user defined operators (i.e Operator Overloading) and
function overloading is also supported in it.

4. Exception Handling is there in C++.

5. The Concept of Virtual functions and also Constructors and Destructors for Objects.

25.What is the difference between C and C++ ?

C C++
C was developed by Dennis Ritchie C++ was developed by Bjarne
between the year 1969 and 1973 at Stroustrup in 1979.
AT&T Bell Labs.

C is a subset of C++. C++ is a superset of C.


C contains 32 keywords. C++ contains 63 keywords.

47
For the development of code, C
supports procedural programming. C++ is known as hybrid language
because C++ supports
both procedural and object
oriented programming paradigms.

Built-in data types is supported in C.


Built-in & user-defined data types
is supported in C++.

Function and operator overloading is


not supported in C. Function and operator overloading
is supported by C++.

Header file used by C is stdio.h ,


Header file used by C++
C program files uses the extension .c , is iostream.h ,
C language supports five basic datatypes
C++ program files uses the
such as ‘char’, ‘int’, ‘float’, ‘double’ and
‘void’. , extension .cpp ,

In .h extension are used for all the header C++ supports bool datatype apart
files. , from the five fundamental
datatypes of C ,
In C, the concept of structures is widely
used. In C++, .h extension is not
compulsory. ,
In C++, the concept of classes are
used.

26 .Write about structure of C++ program with example ?


The structure of the program written in C++ language is as follows:

Documentation Section:
• It can be also used to write for purpose of the program.

48
• Whatever written in the documentation section is the comment and is not
compiled by the compiler.
Linking Section:
Header Files:
• Generally, a program includes various programming elements like built-in
functions, classes, keywords, constants, operators, etc. that are already defined
in the standard C++ library.
Definition Section:
• It is used to declare some constants and assign them some value.
Global Declaration Section:
• Here, the variables and the class definitions which are going to be used in the
program are declared to make them global.
Main Function:
• The main function tells the compiler where to start the execution of the
program. The execution of the program starts with the main function.
• All the statements that are to be executed are written in the main function.

To write the first C++ program, open the C++ console and write the following code:

1. #include <iostream.h>
2. #include<conio.h>
3. void main()
4. {
5. clrscr();
6. cout << "Welcome to C++ Programming.";
7. getch();
8. }

Output : Welcome to C++ Programming

#include<iostream.h> includes the standard input output library functions. It


provides cin and cout methods for reading from input and writing to output respectively.

#include <conio.h> includes the console input output library functions. The getch()
function is defined in conio.h file.

void main() The main() function is the entry point of every program in C++ language. The
void keyword specifies that it returns no value.

cout << "Welcome to C++ Programming." is used to print the data "Welcome to C++
Programming." on the console.

getch() The getch() function asks for a single character. Until you press any key, it blocks
the screen.

49
27 .Explain about oop concepts in C++ ?

OOPs (Object Oriented Programming System)

Object means a real word entity such as pen, chair, table etc. Object-Oriented
Programming is a methodology or paradigm to design a program using classes and objects.
It simplifies the software development and maintenance by providing some concepts:

o Object
o Class
o Inheritance
o Polymorphism
o Abstraction
o Encapsulation

Object :

Any entity that has state and behavior is known as an object. For example: chair, pen, table,
keyboard, bike etc. It can be physical and logical.

Class :

Collection of objects is called class. It is a logical entity.

Inheritance :

When one object acquires all the properties and behaviours of parent object i.e. known as
inheritance. It provides code reusability. It is used to achieve runtime polymorphism.

Polymorphism :

When one task is performed by different ways i.e. known as polymorphism. For example: to
convince the customer differently, to draw something e.g. shape or rectangle etc.

In C++, we use Function overloading and Function overriding to achieve polymorphism.

Abstraction :

Hiding internal details and showing functionality is known as abstraction. For example:
phone call, we don't know the internal processing.

In C++, we use abstract class and interface to achieve abstraction.

50
Encapsulation :

Binding (or wrapping) code and data together into a single unit is known as
encapsulation. For example: capsule, it is wrapped with different medicines.

28. Explain the Storage Classes of C++.

Storage class is used to define the lifetime and visibility of a variable and/or function within a
C++ program.

Lifetime refers to the period during which the variable remains active and visibility refers to
the module of a program in which the variable is accessible.

There are five types of storage classes, which can be used in a C++ program

1. Automatic
2. Register
3. Static
4. External

5. Mutable

Storage Class Keyword Lifetime Visibility Initial Value

Automatic auto Function Block Local Garbage

Register register Function Block Local Garbage

Mutable mutable Class Local Garbage

External extern Whole Program Global Zero

Static static Whole Program Local Zero

Automatic Storage Class

It is the default storage class for all local variables. The auto keyword is applied to all local
variables automatically.

1. {
2. auto int y;
3. float y = 3.45;
4. }

51
The above example defines two variables with a same storage class, auto can only be used
within functions.

Register Storage Class

The register variable allocates memory in register than RAM. Its size is same of register size.
It has a faster access than other variables.

It is recommended to use register variable only for quick access such as in counter.

register int counter=0;

Static Storage Class

The static variable is initialized only once and exists till the end of a program. It retains its
value between multiple functions call.

The static variable has the default value 0 which is provided by compiler.

1. #include <iostream>
2. using namespace std;
3. void func() {
4. static int i=0; //static variable
5. int j=0; //local variable
6. i++;
7. j++;
8. cout<<"i=" << i<<" and j=" <<j<<endl;
9. }
10. int main()
11. {
12. func();
13. func();
14. func();
15. }

Output:

i= 1 and j= 1
i= 2 and j= 1
i= 3 and j= 1

52
External Storage Class

The extern variable is visible to all the programs. It is used if two or more files are sharing
same variable or function.

extern int counter=0;

29. Explain Data Members and various Member-Functions

"Data Member" and "Member Functions" are the new names/terms for the members of a
class, which are introduced in C++ programming language.

The variables which are declared in any class by using any fundamental data types (like int,
char, float etc) or derived data type (like class, structure, pointer etc.) are known as Data
Members. And the functions which are declared either in private section of public section are
known as Member functions.

There are two types of data members/member functions in C++:

1. Private members
2. Public members

1) Private members

The members which are declared in private section of the class (using private access
modifier) are known as private members. Private members can also be accessible within the
same class in which they are declared.

2) Public members

The members which are declared in public section of the class (using public access modifier)
are known as public members. Public members can access within the class and outside of the
class by using the object name of the class in which they are declared.

Consider the example:

class Test
{
private:
int a;
float b;
char *name;

void getA() { a=10; }


...;

public:
int count;

53
void getB() { b=20; }

...;
};

Here, a, b, and name are the private data members and count is a public data member.
While, getA() is a private member function and getB() is public member functions.

C++ program that will demonstrate, how to declare, define and access data members an
member functions in a class?

#include <iostream>
#include <string.h>
using namespace std;

#define MAX_CHAR 30

//class definition
class person
{
//private data members
private:
char name [MAX_CHAR];
int age;

//public member functions


public:
//function to get name and age
void get(char n[], int a)
{
strcpy(name , n);
age = a;
}

//function to print name and age


void put()
{
cout<< "Name: " << name <<endl;
cout<< "Age: " <<age <<endl;
}
};

//main function

54
int main()
{
//creating an object of person class
person PER;

//calling member functions


PER.get("Manju Tomar", 23);
PER.put();

return 0;
}

Output

Name: Manju Tomar


Age: 23

As we can see in the program, that private members are directly accessible within the
member functions and member functions are accessible within in main() function (outside of
the class) by using period (dot) operator like object_name.member_name;

----------------------------------------------------------------------------------------------------------------

IMPORTANT QUESTIONS

1. Explain the basic structure of a C language.


2. Explain about the features of C language.
3. Explain about variable, keywords, constant and datatype.
4. Explain about various C Operators.
5. Explain about input and output functions in C.
6. Explain about Conditional control statements.
7. Explain about Loop control statements.
8. Discuss about various string handling functions with suitable examples.
9. What is a structure? explain how a structure is declared.
10. What is a union? Explain how a union declared.
11. Define Array? Types of Arrays.
12. Explain about functions in C.
13. Explain about Recursion on function in C.
14. Explain various parameter passing techniques of functions and pointers with
example.
(Or)
Distinguish call by value and call by reference with necessary example.
15. Demonstrate Storage classes with examples for each.
16. Explain about pointers?

55
17. Explain about break, continue, enumerated statements with examples.
18. Write the structure of a C++ program.
19. Difference between C and C++.
20. Explain the Storage Classes of C++.
21. Explain Data Members and various Member-Functions.

56

You might also like