KEMBAR78
SAP Organisation Structures Explain | PDF | Procurement | Logistics
0% found this document useful (0 votes)
142 views10 pages

SAP Organisation Structures Explain

Uploaded by

earnestgoh3635
Copyright
© © All Rights Reserved
We take content rights seriously. If you suspect this is your content, claim it here.
Available Formats
Download as DOCX, PDF, TXT or read online on Scribd
0% found this document useful (0 votes)
142 views10 pages

SAP Organisation Structures Explain

Uploaded by

earnestgoh3635
Copyright
© © All Rights Reserved
We take content rights seriously. If you suspect this is your content, claim it here.
Available Formats
Download as DOCX, PDF, TXT or read online on Scribd
You are on page 1/ 10

SAP Organisation Structures Explain

The enterprise structure of a company is mapped to SAP applications


using organizational units.

Organizational units represent the enterprise structure in terms of legal or


business-related purposes.

Organizational units include legal company entities, plants, storage


locations, sales offices, and profit centers.

The following are examples of organizational levels:

 Client is the highest-level unit of all organizational elements. It


represents the enterprise or headquarters group.
 Company code is a unit used in the balance sheet of a legally
independent enterprise. It is the central organizational element of
Financial Accounting (FI).
 Sales organization is the central organizational element of Sales and
Distribution that controls the terms of sale to the customer. A
division is usually used to represent a product line.
 Plant is the central organizational unit in the context of production
planning. A plant can manufacture product, distribute product, or
provide a service.

Material stocks can be differentiated within one plant according to the


storage location in the context of inventory management.
Organizational units may be assigned to a single application or to several
applications. For example, a sales organization is assigned to Sales and
Distribution, while a plant is assigned to materials management,
production planning, and sales.

Master data is created and assigned to organizational structures at


various levels.

Enterprise Structure – Financials and Logistics

A controlling (CO) area is the basic organizational unit in


Management Accounting. It is a closed entity that is used
for cost accounting. You can allocate costs only within a CO
area. These allocations do not affect objects in other CO
areas.

An operating concern is the central organizational unit in


Profitability Analysis (CO-PA). It represents the structure of
external market segments for the enterprise. You can
assign several CO areas to each operating concern so you
can analyze them together.

A company code is an independent accounting unit. You


prepare financial and profit and loss (P&L) statements at
the company code level to meet legal reporting
requirements. You can use business areas (BAs) to group
strategic business units for reporting financial and P&L
statements. BAs are not suitable for auditing; they are only
suitable for reporting purposes. BAs can also group
business units that are associated with different company
codes.

In logistics, a plant is an organizational unit for categorizing


an enterprise according to production, procurement,
maintenance, and materials planning. A plant is a place
where materials are produced, or goods and services are
provided. A plant is assigned to a company code.

A purchasing organization is an organizational unit used in


MM – purchasing.
A sales organization is an organizational unit that is used in
sales order management.
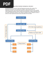
Purchasing Organization
The purchasing organization is an organizational unit within logistics that
subdivides the enterprise according to the purchasing requirements.

The purchasing organization is responsible for procuring materials or


services and negotiating the conditions of purchase with vendors, and
assumes responsibility for the purchasing activities.

Purchasing Group
A purchasing group is a key to represent a buyer or group of buyers
responsible for certain purchasing activities.

The purchasing group is internally responsible for the procurement of a


material or class of materials. Externally, the purchasing group supplies
the contact person for vendors. The purchasing group is not assigned to
other units in the company structure.

Plant
The plant is an organizational unit within logistics that subdivides an
enterprise into production, procurement, and materials planning. The
system defines a plant in the client using a four-character alphanumeric
key.

A plant can represent a variety of entities, including the following:

 The production facility

 The central issuing storage location

 The regional sales office

 The corporate headquarters

 The maintenance location

Storage Location
The storage location is an organizational unit that facilitates the
differentiation of stocks of materials in a plant. Inventory management is
carried out in the plant at the storage location level.

The system defines a storage location using a four-character


alphanumeric key. Each storage location has a unique key.

Enterprise Structure in Manufacturing Execution


Enterprise Structure in Sales and Distribution

Organizational levels represent the structure of an enterprise


organization. They also represent the legal and organizational views of an
enterprise. The order-to-cash process is part of the Sales and Distribution
(SD) application component.

A sales and distribution component module includes organizational levels


that are unique to the sales and distribution processes, such as sales
organization, distribution channel, division, and shipping point. It also
includes organizational levels, such as company code or plant, which are
used in SD and in other modules.

You can represent your enterprise structure using organizational levels


based on your business processes.
Enterprise Structures in SAP ERP Human Capital
Management (HCM)

Master Data in SAP S/4HANA

The Business Partner is created and the roles necessary for the usage of
the BP are assigned. The different roles are created on certain
organizational levels. The role FI Vendor, which is necessary to use the BP
in FI based purchase postings, is assigned to the company code. So the
data in this role can be maintained in each company code different. Note
that vendor is also called supplier.

You can assign a different vendor number and customer number to your
BP inside the BP maintenance transaction.
In the general role of the business partner, the name and address of the
BP is entered.

In the role FI vendor (BP used as a vendor in FI), you enter the following
data:

 The terms of payment

 The names of important contacts related to the vendor (for


example, sales people)

 The reconciliation account from the general ledger (G/L), because


the vendor is a creditor of the company

You can decide whether to maintain many roles at once or to add roles
later, when you need them.
Explaining Financial Accounting (FI)

Management Accounting Components


CO contains all of the functions necessary for controlling
cost and revenue effectively. It covers all aspects of
management controlling and includes many tools for
compiling information for company management.
Organizational Levels in SAP S/HANA
Financials

You might also like