KEMBAR78
Data Types in Java | PDF | Data Type | Integer (Computer Science)
0% found this document useful (0 votes)
18 views2 pages

Data Types in Java

Uploaded by

Maanav Singala
Copyright
© © All Rights Reserved
We take content rights seriously. If you suspect this is your content, claim it here.
Available Formats
Download as PDF, TXT or read online on Scribd
0% found this document useful (0 votes)
18 views2 pages

Data Types in Java

Uploaded by

Maanav Singala
Copyright
© © All Rights Reserved
We take content rights seriously. If you suspect this is your content, claim it here.
Available Formats
Download as PDF, TXT or read online on Scribd
You are on page 1/ 2

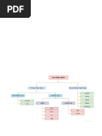
Data Types in Java

In Java, data types are classified into two categories: primitive data types and reference (or
non-primitive) data types.

Primitive Data Types

Primitive data types are the most basic data types available in Java. There are eight primitive
data types:

1. byte
o Size: 8-bit
o Default value: 0
o Range: -128 to 127
2. short
o Size: 16-bit
o Default value: 0
o Range: -32,768 to 32,767
3. int
o Size: 32-bit
o Default value: 0
o Range: -2^31 to 2^31-1
4. long
o Size: 64-bit
o Default value: 0L
o Range: -2^63 to 2^63-1
5. float
o Size: 32-bit
o Default value: 0.0f
o Range: Approximately ±3.40282347E+38F (7 digits of precision)
6. double
o Size: 64-bit
o Default value: 0.0d
o Range: Approximately ±1.79769313486231570E+308 (15 digits of precision)
7. char
o
Size: 16-bit (Unicode)
o
Default value: '\u0000'
o
Range: '\u0000' (or 0) to '\uffff' (or 65,535)
8. boolean
o Size: not precisely defined
o Default value: false
o Values: true or false

Reference (Non-Primitive) Data Types

Reference data types are used to refer to objects. They can be any class, array, or interface.

1. Class
o Examples: String, Scanner, Random
o Usage: String str = "Hello";
2. Array
o Usage: int[] arr = new int[10];
3. Interface
o Examples: Runnable, Comparable
o Usage: Runnable r = new MyRunnable();

Special Mention: String

• Though String is a class, it's often treated specially in Java because of its frequent use
and special behavior.
• Usage: String str = "Hello";

Autoboxing and Unboxing

Java automatically converts primitive types to their corresponding wrapper classes when
needed (autoboxing) and vice versa (unboxing).

• Examples:
o Autoboxing: Integer intObj = 5; (converts int to Integer)
o Unboxing: int num = intObj; (converts Integer to int)

Primitive Wrapper Classes

Each primitive data type has a corresponding wrapper class in the java.lang package:

1. byte -> Byte


2. short -> Short
3. int -> Integer
4. long -> Long
5. float -> Float
6. double -> Double
7. char -> Character
8. boolean -> Boolean

Understanding these data types is crucial for effective Java programming, as they form the
foundation of how data is stored, manipulated, and used in Java applications.

You might also like