KEMBAR78
CS504 Assignment 2 Solution | PDF
0% found this document useful (0 votes)
437 views2 pages

CS504 Assignment 2 Solution

Uploaded by

kainat amraish
Copyright
© © All Rights Reserved
We take content rights seriously. If you suspect this is your content, claim it here.
Available Formats
Download as DOCX, PDF, TXT or read online on Scribd
0% found this document useful (0 votes)
437 views2 pages

CS504 Assignment 2 Solution

Uploaded by

kainat amraish
Copyright
© © All Rights Reserved
We take content rights seriously. If you suspect this is your content, claim it here.
Available Formats
Download as DOCX, PDF, TXT or read online on Scribd
You are on page 1/ 2

Assignment No.

02
Semester: Spring 2024
ID: BC220400854
Software Engineering-1 (CS504)

Question # 1 Solution
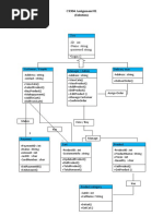
Here is a Class Diagram which consists of:
1. All the necessary classes.
2. Class Attributes.
3. Class Operations.
4. Relationships between the classes like (Aggregation, Composition, Associations)
5. Multiplicity specifications and other model elements that you find appropriate.

You might also like