KEMBAR78
Single Cycle Vs Multi Cycle Cpu | PDF | Central Processing Unit | Computer Data Storage
0% found this document useful (0 votes)
93 views11 pages

Single Cycle Vs Multi Cycle Cpu

Uploaded by

Minh Trần
Copyright
© © All Rights Reserved
We take content rights seriously. If you suspect this is your content, claim it here.
Available Formats
Download as PDF, TXT or read online on Scribd
0% found this document useful (0 votes)
93 views11 pages

Single Cycle Vs Multi Cycle Cpu

Uploaded by

Minh Trần
Copyright
© © All Rights Reserved
We take content rights seriously. If you suspect this is your content, claim it here.
Available Formats
Download as PDF, TXT or read online on Scribd
You are on page 1/ 11

COMPARISON OF SINGLE CYCLE VS MULTI CYCLE CPU

ARCHITECTURE…
A single cycle cpu executes each instruction in one cycle. in other words, one cycle is needed to
execute any instruction. in other words, our cpi is 1.

Each cycle requires some constant amount of time. This means we will spend the same amount
of time to execute every instruction [one cycle], regardless of how complex our instructions may
be. to ensure that our processor operates correctly, our slowest instruction must be able to
complete execution correctly in one clock tick. This is the big disadvantage of single cycle cpu's:
the machine must operate at the speed of the slowest instruction. The big advantage of single
cycle cpu's is that they are easy to implement.

As its name implies, the multiple cycle cpu requires multiple cycles to execute a single
instruction. This means that our cpi will be greater than 1. The big advantage of the multi-cycle
design is that we can use more or less cycles to execute each instruction, depending on the
complexity of the instruction. for example, we can take five cycles to execute a load instruction,
but we can take just three cycles to execute a branch instruction. The big disadvantage of the
multi-cycle design is increased complexity. Control is now a finite state machine - before it was
just combinational logic.

Another important difference between the single-cycle design and the multi-cycle design is the
cycle time. In the single cycle processor, the cycle time was determined by the slowest
instruction. In the multi-cycle design, the cycle time is determined by the slowest functional unit
[memory, registers, alu]. This greatly reduces our cycle time.

A single instruction enters the CPU at the Fetch stage and the PC is incremented in one clock
cycle. In the next clock cycle, the instruction moves to the Decode stage. In the third clock cycle,
the instruction moves to the Access stage and the operands are loaded. In the last two stages, the
instruction is executed and the result is stored. In a five stage pipeline a single instruction will
take 5 clock cycles to pass through the pipeline. Since the pipeline stages operate independently,
a new instruction may enter the Fetch stage as soon as the add instruction has moved to the
Decode stage. Under ideal circumstances, a pipelined processor can produce a result on every
clock cycle. Thus, the peak MIPS (Millions of Instructions Per Second) rating of the CPU
equals the clock speed in Mhz. A pipelined CPU achieves maximum throughput only when all
stages of the pipeline are filled with instructions which can be processed independently.
Performance decreases when gaps or holes appear in the pipeline. A hole is an empty pipeline
stage which is not processing an instruction due to hazards in pipeline-ing e.g data hazard ,
resource hazard or control hazard.
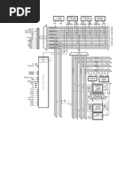
Single cycle CPU micro-architecture

Let we have to design a cpu whose instruction length is of 16 bits size. Instructions have two register
operands/addresses or single memory operand/address. We have reserved 4 bits for opcode. And for
register addresses we have 5 bits for each register address. What is needed to execute instruction…
e.g data path and control path (register file and Alu (is just combinational logic) are main parts).

The datapath is the unit that contains all the registers and the functional units. It is where all data
computations take place. The datapath should be constructed in a way such that it is possible to
perform all actions necessary to compute the data results of instruction execution. For example,
to implement the add instruction the datapath should provide us with the capability of reading the
two registers that we want to add, it should have a functional unit that performs the addition and
then allow us to write the result back into the appropriate register.

The control handles the actions that take place in the data path. Eventually the control unit is a
finite-state machine or decoder that implements the fundamental execution loop: (1) fetch
instruction, (2) decode, (3) read source operands, (4) perform operation, (5) store result, (6)
determine which instruction to execute next. It does so by instructing the datapath to perform all
appropriate actions.

How many cpu registers can be accommodated in this architecture???

As there are 5 bits per register address, 32 registers can be accommodated…..and size of each register
should be of same size as of word size of main memory e.g of 16 bit size…

How many main memory locations can be addressed??

2 power 12 memory locations can be addressed as address part of instruction is of 12 bits when there is
only memory operand/address.

Register file and how it is implemented, how cpu hardware works when instruction is
executed..e.g what will be on wires , address wires, control wires….etc…..????????

Register file (registers and combinational logic or finite state machine)

Although called a "file", a register file is not related to disk files. A register file is a small set of
high-speed storage cells inside the CPU. There are special-purpose registers such as the IR and
PC, and also general-purpose registers for storing operands of instructions such as add, sub, mul,
etc. A CPU register can generally be accessed in a single clock cycle, whereas main memory
may require dozens of CPU clock cycles to read or write.
Since there are very few registers compared to memory cells, registers also require far fewer bits
to specify which register to use. This in turn allows for smaller instruction codes. For example,
the processor we are designing has 32 general-purpose registers, so it takes 5 bits to specify
which one to use. In contrast, it has a 2K memory capacity of 16 bit width, so it takes 12 bits to
specify which memory array/cell to use (word addressing is used). Below is diagram for single
cycle cpu architecture and register file respectively.
Multicycle CPU Micro-Architecture

As with the single-cycle implementation our processor will consist of two cooperating units the
datapath and the control. The key difference here is that the execution of a single instruction will
take multiple cycles to complete. Accordingly, the datapath will have to change a bit. The key
change will be the introduction of temporary registers to hold the outcomes that are produced at
each cycle. This is best understood by looking at the schematic for the datapath. For the time
being please ignore the details and focus on the grey boxes. These are the new registers:

The following temporary registers are introduced:

1. IR or Instruction Register: This is used to hold the instruction encoding after it is read
from memory. A register is needed because we will use a single memory device both for
data and instructions. Accordingly, its output may change during the execution of an
instruction (a load will read from memory).

2. R1 and R2: These are used to temporarily hold the register values read from the register
file.

3. AluOut: This is used to temporarily hold the result calculated by the ALU.
4. MDR or Memory Data Register: holds the value returned from memory so that it can later
be written into the register file.

Let’s see how this datapath was derived. We will explain what happens cycle by cycle. The first
two cycles are the same for all instructions since we need to fetch the instruction from memory
and then decode it (i.e., the control has to look at the opcode and decide what to do next).

CYCLE 1: Fetching the Instruction and Incrementing the PC

The first step in executing an instruction


requires fetching the instruction from
memory. For this we have to send the
value of the PC register to the address lines
of the memory device. Assuming that the
memory will respond within this first
cycle, we want to store the returned value
(this is the encoding of the instruction that
we should execute). To do this we need to
take the value from the memory’s output
and write into the IR register.

Because we may access the same memory


device to perform a load or a store (read
and write respectively) a MUX is needed
at the address input so that it is possible to
send either the PC or another address. So,
during the first cycle we will be reading
the instruction encoding from memory.
This is probably a good time to also
calculate PC = PC + 1 as all instructions
use this (even branches require PC + 1 as part of their target calculation).

In parallel with the memory access, we send the PC value through the ALU1 mux to the ALU.
As the second input to the ALU we send the number 1 (input 001 of MUX ALU2). Finally, we
set ALUop to 000 (addition). As a result, the ALU will calculate PC + 1. By setting PCWrite to
1, at the end of the current clock cycle , PC will change and will become PC + 1.
CYCLE 1 SUMMARY: In summary the following actions take place during the first cycle.
This is often called the FETCH cycle.

[IR] = Mem[ [PC] ]

[PC] = [PC] + 1

CYCLE 2: Decoding the instruction and reading from the register file. During the second cycle,
the control will be taking a look at the instruction opcode in order to decide what should happen
during the next cycle. Because many instructions use the registers specified in fields R1 and R2
of the instruction we also read these registers from the register file. Note that some instructions
do not use R1 or R2. In this case, we would have read registers that we do not need. While this is
extra work we literally had nothing better to do during the second cycle. So, it is OK in hardware
to perform actions that may be useful and later ignore the results if they are not needed. This is
permissible as long as the extraneous work does not change and machine state in an irreversible
way (reads do not change the register values so they are OK).
Thus at the end of the 2nd cycle, registers R1 and R2 are loaded with the values held by the
registers identified by the instruction bit fields R1 and R2 respectively.

CYCLE 2 SUMMARY:

[R1] = RF[[IR7..6]]

[R2] = RF[[IR5..4]]

Instruction Decode

CYCLE 3 and 4

What happens after cycle 2 depends on the actual instruction. Accordingly we will consider
each instruction in turn.

*** ADD, SUB


The execution of these three instruction proceeds into additional steps:

In cycle 3 we calculate the operation specified by the instruction and at the end store the result
into ALUout. In cycle 4 we write the result into the register file:
Cycle 3
 Cycle 4

Why a Multiple Cycle CPU?


• The problem => single-cycle cpu has a cycle time long enough to complete

the longest instruction in the machine

• The solution => break up execution into smaller tasks, each task taking a

cycle, different instructions requiring different numbers of cycles or tasks

• Other advantages => reuse of functional units (e.g., alu, memory)

You might also like