KEMBAR78
JAVA Unit III Notes | PDF | Computer Program | Programming
0% found this document useful (0 votes)
27 views21 pages

JAVA Unit III Notes

This document covers Exception Handling and Multithreading in Java, detailing types of errors (syntax, runtime, logical), exceptions (checked and unchecked), and the mechanisms for handling exceptions using keywords like try, catch, and finally. It also explains the concept of multithreading, its advantages, and the differences between multithreading and multiprocessing, along with the life cycle of a thread. Additionally, it includes examples of user-defined exceptions and the use of throw and throws keywords.
Copyright
© © All Rights Reserved
We take content rights seriously. If you suspect this is your content, claim it here.
Available Formats
Download as PDF, TXT or read online on Scribd
0% found this document useful (0 votes)
27 views21 pages

JAVA Unit III Notes

This document covers Exception Handling and Multithreading in Java, detailing types of errors (syntax, runtime, logical), exceptions (checked and unchecked), and the mechanisms for handling exceptions using keywords like try, catch, and finally. It also explains the concept of multithreading, its advantages, and the differences between multithreading and multiprocessing, along with the life cycle of a thread. Additionally, it includes examples of user-defined exceptions and the use of throw and throws keywords.
Copyright
© © All Rights Reserved
We take content rights seriously. If you suspect this is your content, claim it here.
Available Formats
Download as PDF, TXT or read online on Scribd
You are on page 1/ 21

UNIT III: Exception Handling and Multithreading

Error:
● Error is a situation which prevents the normal execution of our program.
● There are generally three type of errors:-
1. Syntax Error:-Syntax error refers to the grammatical error while writing a code or
program.
Common example are:-
a. Missing Semicolons
b. Improperly Matching (,[,{
c. Incorrect Format In Selection And Loop Statement
2. Runtime Error :-They occurs when a program with no Syntax error asks the computer
to do something that the computer is unable to do. These errors occur in the run mode
of a program.
Common examples are:-
a. Trying To Divide By A Variable That Contains Zero
b. Trying To Open A File That Doesn't Exist
3. Logical Error:-Logical errors occur when there is something wrong in the logic of a
program.
Common examples are:-
a. Multiply When You Should Be Dividing
b. Adding When You Should Be Subtracting
c. Displaying a Wrong Message

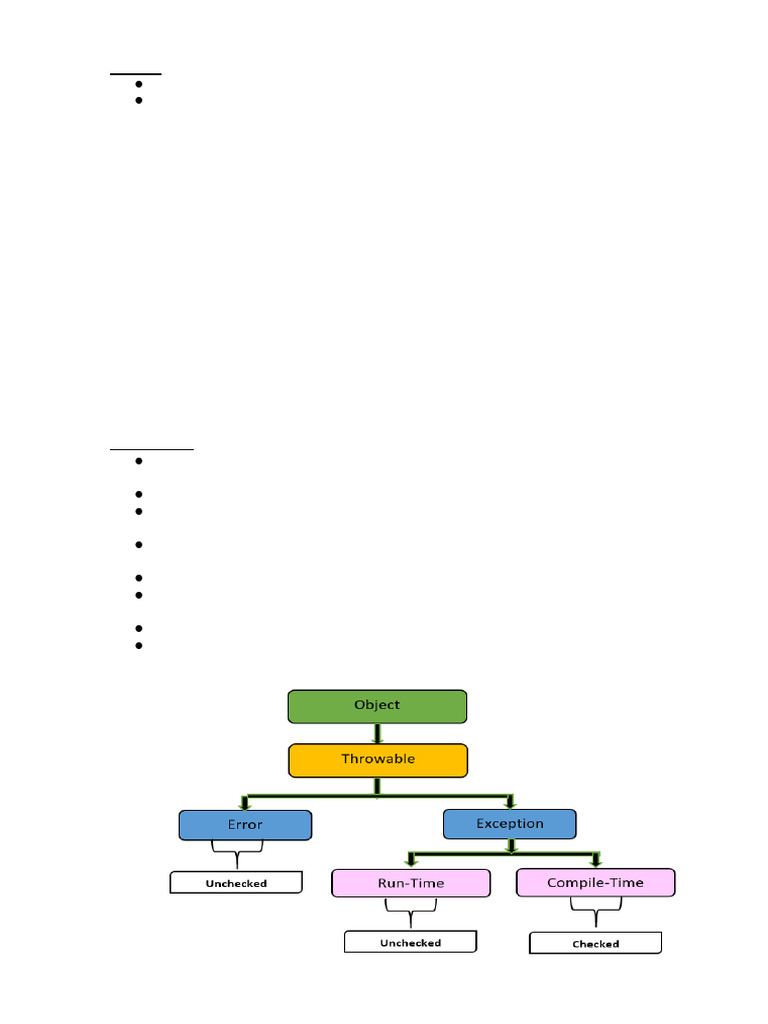
Exception:
● An Exception is an unwanted event that interrupts the normal flow of the
program.
● Exceptions may or may not occur in the program.
● When an exception occurs program execution gets terminated. In this case we get
a system generated error message.
● When a Java interpreter finds the error, such as divide by zero, the interpreter
creates an exception object and throws it to inform that exception has occurred.
● The good thing about the exceptions is that they can be handled in Java.
● By handling the exceptions we can provide a meaningful message to the user
about the issue rather than a system generated message.
● There can be several reasons that can cause a program to throw an exception.
● For example: Opening a non-existing file in your program, Network connection
problem, bad input data provided by user, divide by zero etc.
● Library exception classes Built-in exception classes

● Types of Exception Classes


Java provides two types of exception classes: - Check Exception Classes and Unchecked Exception
Classes

1. Checked Exceptions:
These are exceptions that the compiler forces the programmer to handle during compilation. If not handled,
the program won’t compile.
Common Examples:
IOException (from java.io library) – occurs during input/output operations.
SQLException (from java.sql library) – occurs during database interactions.

Handling: Must be managed using try-catch blocks or declared using the throws keyword in the
method signature.

Example:
import java.io.*;
public class Example {
public static void main(String[] args) throws IOException {
BufferedReader br = new BufferedReader(new
FileReader("file.txt"));
System.out.println(br.readLine());
}
}
2. Unchecked Exceptions:
These exceptions occur at runtime, and the compiler doesn’t require explicit handling. They usually result
from programming errors like logic mistakes or incorrect data.

Common Examples:
NullPointerException (from java.lang library) – occurs when accessing an object with a
null reference.
ArithmeticException (from java.lang library) – occurs during illegal arithmetic operations,
like division by zero.
Handling: Optional; can be handled with try-catch but often avoided through better code validation.

Example:
public class Example {
public static void main(String[] args) {
int num = 10 / 0; // Causes ArithmeticException
System.out.println(num);
}
}

Exception Handling:

● Exception Handling is a mechanism to handle the runtime errors.


● If an exception occurs, which has not been handled by the programmer then
program execution gets terminated and a system generated error message is
shown to the user.
● For example look at the system generated exception below:

Exception in thread "main" java.lang.ArithmeticException: / by zero


at ExceptionDemo.main(ExceptionDemo.java:7)

● This message is not user friendly so a user will not be able to understand.
● So by using the Exception handling mechanism, we handle an Exception and then
print a user friendly warning message to the user
● The basic idea of exception handling mechanism is to find the exception, Throws
the exception, Catch the exception and handle the exception.
● There are 5 keywords used in java exception handling.

1. try
2. catch
3. finally
4. throw
5. throws

● Following diagram shows the exception handling mechanism:


Exception handler

● Advantages of Exception Handling:


1. The main advantage of exception handling is to maintain the normal flow of the
application.
2. Exception normally disrupts the normal flow of the application that via we use
exception handling. Let's take a scenario:
Statement 1;
Statement 2;
Statement 3;
Statement 4; //Exception occurs
Statement 5;
Statement 6;

Suppose there are 6 statements in your program and there occurs an exception
at statement 4, rest of the code will not be executed i.e. statement 5 to 6 will not
run. If we perform exception handling, the rest of the statement will be executed.
That is why we use exception handling in java.

■ There are 5 keywords used in java exception handling.

1. try – The statements which cause the exception are given in the try block. The
try block contains a set of statements where an exception can occur. If an
exception occurs then an exception object is created and it is thrown. Syntax of
try block is given below:
While writing a program, if you think that certain statements in a program can
throw an exception, enclosed them in try block and handles that exception
2. catch – The statements which handle the exception are given in the catch block.
try
{ //statements that may cause an exception
}
This block catches the exception which is generated by the try block and handles
it. This block must write after the try block. A single try block can have several
catch blocks. When an exception occurs in a try block, the corresponding catch
block that handles that particular exception executes. Syntax of catch block:
3. throw – System generated exceptions are automatically thrown by the Java
runtime system. To manually throw an exception, the ‘throw’ keyword is used.
The throw keyword in Java is used to explicitly throw an exception from a method
try {
//statements that may cause an exception
}
catch
{// Statements which handles the exception
or any block of code.
}
throw ExceptionObject;
4. throws - throws is a keyword in Java which is used to indicate that this method
might throw one of the listed type exceptions. Below is the general form of a
method which includes a throws clause:
returntype method_name(parameters) throws
exception_list {
//method body
}
5. finally – finally is a keyword in Java. Finally, the block is always executed
whether an exception is handled or not. We can write the final block after the try
block or catch block. Finally, the block is optional.
try
{
//statements that may cause an exception
} catch
{
// Statements which handles the exception
} finally
{
//Statements to be executed
}

■ Example:
class ExceptionDemo
{
public static void main(String args[])
{
intx,y,a=10,b=5,c=5;
try
{
System.out.println("try block execution begin");
x=a/(b-c);
System.out.println("try block execution end");
}
catch(ArithmeticException e)
{
System.out.println("Divide by zero error is occurred");
}
finally
{
System.out.println("Statements always executed");
}
y=a/(b+c);
System.out.println("Y="+y);
}
}

● Output
try block execution begin
Divide by zero error is occurred
Statements always executed
Y=1

● Multiple catch blocks:

■ A single try block can have several catch blocks. When an exception occurs in the try
block, then the corresponding catch block which handles that particular exception is
executed.
■ Below syntax is used to write the multiple catch block:

■ Example:
class ExceptionDemo
{
public static void main(String args[])
{
int x,y,a=10,b=5,c=5;
try
{
System.out.println("try block execution begin");
x=a/(b-c);
System.out.println("try block execution end");
}
catch(NullPointerException e)
{
System.out.println("NullPointer exception is occurred");
}
catch(ArithmeticException e)
{
System.out.println("Arithmetic exception is occurred");
}
catch(ArrayIndexOutOfBoundsException e)
{
System.out.println("ArrayIndexOutOfBoundsException is occurred");
}
y=a/(b+c);
System.out.println("Y="+y);
}
}
■ Output
try block execution begin
Arithmetic exception is occurred
Y=1
● throw keyword in Java:

■ System generated exceptions are automatically thrown by the Java runtime system.
To manually throw an exception, the ‘throw’ keyword is used.
■ The throw keyword in Java is used to explicitly throw an exception from a method
or any block of code.
■ Syntax of throw keyword is given below

throw ExceptionObject;

■ Example:
In this example, we have created the validate method that takes integer value as a
parameter. If the age is less than 18, we are throwing the ArithmeticException by
using throw keyword otherwise print a message ‘You are eligible for voting’.
Output

class ThrowDemo
{ void validate(int age)
{
if(age<18)
{
throw new ArithmeticException("Not valid Age
for voting");
}
else
{
System.out.println("You are eligible for
voting");
}
}
public static void main(String args[])
{
ThrowDemo d1=new
ThrowDemo(); d1.validate(16);
}
}
Exception in thread "main" java.lang.ArithmeticException: Not valid Age
for voting at ThrowDemo.validate(Testtrycatch1.java:8) at
ThrowDemo.main(Testtrycatch1.java:18)

Note: - No need to write the output in exam

● throws keyword in Java:

■ throws is a keyword in Java which is used to indicate that this method might throw
one of the listed type exceptions.
■ Below is the general form of a method which includes a throws clause:
returntype method_name(parameters) throws exception_list
{
//method body
}

■ The throws do the same thing that try-catch does but there are some cases where you
would prefer throws instead of try-catch. For example: Let’s say we have a method
myMethod() that has statements that can throw either ArithmeticException or
NullPointerException, in this case you can use try-catch as shown below:

void myMethod()
{
try
{
// Statements that might throw an exception
}
catch (ArithmeticException e)
{
// Exception handling statements
}
catch (NullPointerException e)
{
// Exception handling statements
}
}

■ But suppose you have several such methods that can cause exceptions, in that case it
would be difficult to write these try-catch for each method. The code will become
unnecessarily long and will be less-readable.

■ One way to overcome this problem is by using throws keyword: declare the
exceptions in the method using throws and handle the exceptions where you are
calling this method by using trycatch.
void myMethod()throws ArithmeticException,
NullPointerException {
// Statements that might throw an exception }
Example
class ThrowsDemo
{
void myMethod(int num)throws ArithmeticException, NullPointerException
{
if(num==1)
throw new ArithmeticException("ArithmeticException Occurred");
else
throw new NullPointerException("NullPointerException Occurred");
}
public static void main(String args[])
{
try
{
ThrowsDemo obj=new ThrowsDemo();
obj.myMethod(1);
}
catch(Exception e)
{
System.out.println(e);
}
}
}
Output
java.lang.ArithmeticException: ArithmeticException Occurred

• Difference between throw and throws in java:


• User defined exception in Java:

• We know the different exception classes such as ArithmeticException,


NullPointerException etc.
but all these exception classes are predefined which will be executed when a
particular condition occurs.
• For example, when you divide a number by zero it executes the
ArithmeticException.
• In Java we can create our own exception class and throw that exception using
throw keyword.
• These exceptions are known as user-defined exceptions.
• User-defined exceptions must extend the Exception class.
• The exception is thrown by using the throw keyword
Example:
class MyException extends Exception
{
Myexception(String msg)
{
super(msg);
}
} class
ExceptionDemo
{
public static void main(String args[])
{
try
{
//MyException m1=new MyException("Used defined
Exception");
//throw m1;
throw new MyException("Used defined Exception");
}
catch(MyException e)
{
System.out.println(e);
}
}
}
Output:

MyException: Used defined Exception


Multithreading in Java:

• The process of executing multiple threads simultaneously is known as Multithreading.


• Multithreading is a Java feature that allows concurrent execution of two or more parts
of a program. Each part of such a program is called a thread. Thread is basically a
lightweight process.
• Multiple threads share a common memory area for their execution.
• They don't allocate separate memory space for each thread. That’s via a light weight
process.
• Process is a heavy weight so we use Multithreading than Multiprocessing.
• Context-switching between the threads takes less time than the process.
• Java Multithreading is mostly used in games, animation etc.
• Due to multi-threading, multiple activities can proceed concurrently in the same
program.
• Multitasking is a process of executing multiple tasks simultaneously. We use
multitasking to utilize the CPU.
• Multitasking can be achieved by two ways:
1. Process-based Multitasking (Multiprocessing)
2. Thread-based Multitasking (Multithreading)
• Below diagram shows the Java Multithread program

Fig. Java Multithread Program


Advantages of Java Multithreading:
• It doesn't block the user because threads are independent and you can perform
multiple operations at same time.
• You can perform many operations together so it saves time.
• Threads are independent so it doesn't affect other threads if an exception occurs in a
single thread.

Difference between Multithreading and Multiprocessing

Multithreading Multiprocessing

1) The process of executing The process of executing multiple


multiple threads simultaneously is known as process simultaneously is known as Multiprocessing
Multithreading

2) Thread is lightweight Process is heavyweight

3) Threads share the same address space Each process allocates separate memory space

4) Cost of communication between the Cost of communication between the process is high
thread is low

5) Same job is divided into Multiple jobs can execute simultaneously.


multiple threads and executed simultaneously.

6) Creation of thread is not time- consuming Creation of a process is time- consuming

7) Multithreading is not classified. Multiprocessing can be symmetric or


asymmetric.

8) It saves processor time and memory. It does not save processor time and memory.
Life Cycle of a Thread
• A thread goes through various stages in its life cycle. The life cycle of the thread in
java is controlled by JVM.
• The following diagram shows the complete life cycle of a thread.

Fig. Life Cycle of Thread.

Following are the stages of the life cycle of a Thread.


1. Newborn state
2. Runnable state
3. Running state
4. Blocked state
5. Dead state

1) Newborn state:
• When a thread object is created, the thread is born then called as thread is in
Newborn state.
• A new thread begins its life cycle in this state.
• When thread is in Newborn state then you can pass to the Running state by
invoking start() method or kill it by using stop() method.
2) Runnable state:
• The thread is in a runnable state after invocation of the start() method.
• The Runnable state of thread means that the thread is ready for the execution
and waiting for the availability of the processor.
• The threads which are ready for the execution are managed in the queue.
• The same priority threads are processed on the basis of First-come- First-
Serve.

3) Running state:

• The Running state means that the processor has given it’s time to thread for
their execution When thread is executing, its state is changed to Running.
• A thread can change state to Runnable, Dead or Blocked from running state
depending on time slicing, thread completion of run() method or waiting for
some resources.

4) Blocked state:

• A thread can be temporarily suspended or blocked from entering into a


runnable or running state.
• Thread can be blocked due to waiting for some resources to be available.
• Thread can be blocked by using following thread methods:
I. suspended()
II. wait()
III. sleep()
• Following are the methods used to enter thread into Runnable state from
Blocked state. I. The resume() method is invoked in case of suspended(). II.
The notify() method is invoked in case of wait().
III. When the specified time is elapsed in the case of sleep().

5) Dead state:

• The thread will move to the dead state after completion of its execution. It
means thread is in terminated or dead state when its run() method exits.
• Also Thread can be explicitly moved to the dead state by invoking stop()
method.

Creating a Thread in Java:


There are two different ways of creating the Thread in the Java programming
language.

1. By extending Thread class.


2. By implementing Runnable interface.

1. By extending the Thread class:


We can create the thread by extending the Thread class. Thread class provides
constructors and methods to create and perform operations on a thread.
Constructors of Thread class:

• Thread()
• Thread(String name) Thread(Runnable r)
• Thread(Runnable r, String name)

Following steps are required to create the thread inJava by using Thread class:
I. Declare the class by extending the Thread class.

class ThreadX extends Thread


{
//body of ThreadX class }

II. Implement the run() method.


public void run()
{
//thread code
}
III. Create the object of a thread class.

ThreadX t1=new ThreadX();

IV. Invoke the start() method.

t1.start();

Example:
//*****************************************************************************
************ class ThreadX extends Thread
{
public void run()
{
for(int i=1;i<=5;i++)
{
System.out.println(“From ThreadX:i=”+i);
}
}
}

//*****************************************************************************
*********** class ThreadY extends Thread
{
public void run()
{
for(int j=1;j<=5;j++)
{
System.out.println(“From ThreadY:j=”+j);
}
}
}
//*****************************************************************************
************ class ThreadDemo
{
public static void main(String args[])
{
ThreadX t1=new
ThreadX(); ThreadY
t2=new ThreadY();
t1.start(); t2.start();
}
}

2. By implementing Runnable interface.


We can create the thread by implementing the Runnable interface. Following steps
are required to create the Thread in Java.

Declare the class by implementing the Runnable interface.


class RunnableX implements
Runnable {
//body of ThreadX class }
● Implement the run() method.

public void run() {


//thread code
}

● Create the object of a Thread class by passing an object of the class as an


argument which is implemented from the Runnable interface.

RunnableX r1=new RunnableX


(); Thread t1=new Thread(r1);

● Invoke the start() method.

t1.start();

Example:
//******************************************************************************
*********** class RunnableX implements Runnable
{
public void run()
{
for(int i=1;i<=5;i++)
{
System.out.println(“From RunnableX:i=”+i);
}
}
}

//******************************************************************************
********** class RunnableY implements Runnable
{
public void run()
{
for(int j=1;j<=5;j++)
{
System.out.println(“From RunnableY:j=”+j);
}
}
}
//******************************************************************************
*********** class RunnableDemo
{
public static void main(String args[])
{
RunnableX r1=new
RunnableX(); RunnableY
r2=new RunnableY();

Thread t1=new
Thread(r1); Thread
t2=new Thread(r2);

t1.start(); t2.start();

}
}
Important points between Thread Class vs. Runnable Interface

1. If we extend the Thread class, our class cannot extend any other class
because Java doesn’t support multiple inheritance. But, if we implement the
Runnable interface, our class can extend other base classes.
2. We can achieve basic functionality of a thread by extending Thread class
because it provides some inbuilt methods like yield(), interrupt() etc. that are
not available in Runnable interface.

Thread priority:

■ Each thread has a priority, Priorities are represented by a number between 1


and 10.
■ Thread priorities are the integers which decide how one thread should be
treated with respect to the others.
■ Thread priority decides when to switch from one running thread to another,
process is called context switching
■ A thread can voluntarily release control and the highest priority thread that is
ready to run is given the CPU.
■ A thread can be preempted by a higher priority thread no matter what the lower
priority thread is doing. Whenever a higher priority thread wants to run it does.
■ To set the priority of the thread below, the setPriority() method is used, which
is a method of the class Thread.

ThreadName.setPriority(int number);
Where, number is an integer value which is between 1 to 10.

■ getPriority() is used to retrieve the priority of the thread.


■ In place of defining the priority in integers, we can use below three constants:
MIN_PRIORITY

NORM_PRIORITY
MAX_PRIORITY

■ Default priority of a thread is 5 (NORM_PRIORITY). The value of


MIN_PRIORITY is 1 and the value of MAX_PRIORITY is 10.

Example:
//*****************************************************************************************
class ThreadX extends Thread
{
public void run()
{
for(int i=1;i<=5;i++)
{
System.out.println(“From ThreadX:i=”+i);
}
}
}
//****************************************************************************************
class ThreadY extends Thread
{
public void run()
{
for(int j=1;j<=5;j++)
{
System.out.println(“From ThreadY:j=”+j);
}
}
}
//****************************************************************************************
class ThreadZ extends Thread
{
public void run()
{
for(int K=1;K<=5;K++)
{
System.out.println(“From ThreadZ:K=”+K);
}
}
}

//*****************************************************************************************
class ThreadDemo
{
public static void main(String args[])
{
ThreadX t1=new
ThreadX(); ThreadY t2=new
ThreadY(); ThreadZ t2=new
ThreadZ();
t1.setPriority(Thread.MIN_PRIORITY);
t2.setPriority(Thread.NORM_PRIORITY);
t3.setPriority(Thread.MAX_PRIORITY);
t1.start(); t2.start(); t3.start();
}
}

You might also like