KEMBAR78
Physics Notes Class 12 | PDF | Photoelectric Effect | Electron
0% found this document useful (0 votes)
117 views57 pages

Physics Notes Class 12

The document provides quick revision notes for CBSE Class-12 Physics on the topic of Dual Nature of Radiation and Matter, covering key concepts such as electric discharge, cathode rays, photoelectric effect, and de Broglie wavelength. It explains various electron emission processes, the laws of photoelectric effect, and Einstein's theory related to it. Additionally, it discusses experiments confirming the existence of de Broglie waves and introduces the Heisenberg Uncertainty Principle and electron microscopy.
Copyright
© © All Rights Reserved
We take content rights seriously. If you suspect this is your content, claim it here.
Available Formats
Download as PDF, TXT or read online on Scribd
0% found this document useful (0 votes)
117 views57 pages

Physics Notes Class 12

The document provides quick revision notes for CBSE Class-12 Physics on the topic of Dual Nature of Radiation and Matter, covering key concepts such as electric discharge, cathode rays, photoelectric effect, and de Broglie wavelength. It explains various electron emission processes, the laws of photoelectric effect, and Einstein's theory related to it. Additionally, it discusses experiments confirming the existence of de Broglie waves and introduces the Heisenberg Uncertainty Principle and electron microscopy.
Copyright
© © All Rights Reserved
We take content rights seriously. If you suspect this is your content, claim it here.
Available Formats
Download as PDF, TXT or read online on Scribd
You are on page 1/ 57

CBSE Class-12 Physics Quick Revision Notes

Chapter-11: Dual Nature of Radiation and Matter

• Electric Discharge:
The passage of an electric current through a gas is called electric discharge.
• Discharge Tube:
A hard glass tube along with the necessary arrangement, which is used to study the
passage of electric discharge through gases at low pressure, is called a discharge tube.
• Cathode Rays:
Cathode rays are the stream of negatively charged particles, electrons which are shot out
at a high speed from the cathode of a discharge tube at pressure below 0.01 mm of Hg.
• Work Function:
The minimum amount of energy required by an electron to just escape from the metal
surface is known as work function of the metal.
W0 = φ0 = hv0
• Electron Emission:
Field electron emission (also known as field emission(FE) and electron field emission)
is emission of electrons induced by an electrostatic field. The most common context is
field emission from a solid surface into vacuum.
• Thermionic Emission:
Here electrons are emitted from the metal surface with the help of thermal energy.
• Field or Cold Cathode Emission:
Electrons are emitted from a metal surface by subjecting it to a very high electric field.
• Photoelectric Emission:
Electrons emitted from a metal surface with the help of suitable electromagnetic
radiations.
• Secondary Emission:
Electrons are ejected from a metal surface by striking over its fast moving electrons.
• Forces Experienced by an Electron in Electric and Magnetic Fields:
a) Electric field: The force FE experienced by an electron e in an electric field of
strength (intensity) E is given by,
FE = eE
b) Magnetic field: The force experienced by an electron e in a magnetic field of strength
B weber/m2 is given by
FB=Bev
where v is the velocity with which the electron moves in the electric field and the
magnetic field, perpendicular to the direction of motion.
c) If the magnetic field is parallel to the direction of motion of electron, then, FB = 0.
• Photoelectric Effect:

Material Downloaded From SUPERCOP


The phenomenon of emission of electrons from the surface of substances (mainly
metals), when exposed to electromagnetic radiations of suitable frequency, is called
photoelectric effect and the emitted electrons are called photoelectrons.

• Maximum K. E of the Photoelectrons Emitted from the Metal Surface:


K max = eV0 = hv − φ0 (Einstein’s Photoelectric equation)
• Cut Off or Stopping Potential:
The value of the retarding potential at which the photoelectric current becomes zero is
called cut off or stopping potential for the given frequency of the incident radiation.

• Threshold Frequency:
The minimum value of the frequency of incident radiation below which the photoelectric
emission stops altogether is called threshold frequency.
• Laws of Photoelectric Effect:
a) For a given metal and a radiation of fixed frequency, the number of photoelectrons
emitted is proportional to the intensity of incident radiation.
b) For every metal, there is a certain minimum frequency below which no
photoelectrons are emitted, howsoever high is the intensity of incident radiation.
This frequency is called threshold frequency.
c) For the radiation of frequency higher than the threshold frequency, the maximum
kinetic energy of the photoelectrons is directly proportional to the frequency of
incident radiation and is independent of the intensity of incident radiation.
d) The photoelectric emission is an instantaneous process.

Material Downloaded From SUPERCOP


• Einstein’s Theory of Photoelectric Effect:
a) Einstein explained photoelectric effect with the help of Planck’s quantum theory.
b) When a radiation of frequency ν is incident on a metal surface, it is absorbed in the
form of discrete packets of energy called quanta or photons.
c) A part of energy hν of the photon is used in removing the electrons from the metal
surface and remaining energy is used in giving kinetic energy to the photoelectron.
d) Einstein’s photoelectric equation is,
1
KE = mv 2 = hv − w0
2
Where wo is the work function of the metal.
e) If ν 0 is the threshold frequency, then w0 = hν 0
1 2
KE = mv = h(ν −ν 0 )
2
f) All the experimental observations can be explained on the basis Einstein’s
photoelectric equation.
• Compton Shift:
It is the phenomenon of increase in the wavelength of X-ray photons which occurs when
these radiations are scattered on striking an electron. The difference in the wavelength
of scattered and incident photons is called Compton shift, which is given by
h
∆λ = (1 − cos φ )
m0C
Where φ is the angle of scattering of the X-ray photon and m0 is the rest mass of the
electron.
• Charge and Mass of an Electron by Thompson’s Method:
a) J. J. Thomson devised an experiment to determine the velocity (v) and the ratio of
e
the charge (e) to the mass (m) i.e., of cathode rays.
m

Material Downloaded From SUPERCOP


b) In this method, electric field E and magnetic field B are applied on the cathode rays.
c) In the region where they are applied perpendicular to each other and to the
direction of motion of cathode rays,
Force due to electric field, FE = Force due to magnetic field FB,
E
eE = Bev ⇒ V =
B
Also,
e E V /d Vx
= 2 = 2 = 2
m B R B R B lLd
Where V = Potential difference between the two electrodes (i.e., P and Q), d =
distance between the two electrodes, R = radius of circular arc in the presence of
magnetic field B, x = shift of the electron beam on the screen, l = length of the field
and L = distance between the centre of the field and the screen.

• Milliken’s Oil Drop Method:


a) This method helps to determine the charge on the electron.
b) Let ρ be the density of oil, σ is the density of the medium in which oil drop
moves and η the coefficient of viscosity of the medium, then the radius r of the
drop is
9 ηV0
r=
2 (ρ −σ ) g
Where v0 is the terminal velocity of the drop under the effect of gravity alone.
c) At the terminal velocity v0, the force due to viscosity becomes equal to the electric
weight of the body.
d) The charge on oil drop is
18πη (V1 + V0 ) ηV0
q=
E 2(ρ −σ ) g
Where v1 is the terminal velocity of the drop under the influence of electric field
and gravity and E is the applied electric field.
• Photocell:
a) It is an arrangement which converts light energy into electric energy.
b) It works on the principle of photoelectric effect.
c) It is used in cinematography for the reproduction of sound.
• Dual Nature of Radiation:
Light has dual nature. It manifests itself as a wave in diffraction, interference,
polarization, etc., while it shows particle nature in photoelectric effect, Compton
scattering, etc.
• Dual Nature of Matter:
a) As there is complete equivalence between matter (mass) and radiation (energy) and
the principle of symmetry is always obeyed, de Broglie suggested that moving

Material Downloaded From SUPERCOP


particles like protons, neutrons, electrons, etc., should be associated with waves
known as de Broglie waves and their wavelength is called de Broglie wavelength.
b) The de Broglie wavelength of a particle of mass m moving with velocity v is given by,
h h
λ= =
p mv
Where h is Planck’s constant.
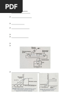
• Davison and Germer Experiment:
This experiment help to confirm the existence of de Broglie waves associated with
electrons.
• De Broglie Wavelength of an Electron:
The wavelength associated with an electron bean accelerated through a potential.
h 12.3 0
λ= = A
2meV V

• de Broglie wavelength associated with the particle of momentum p is,


h h
λ= =
p mv
1.22
λ= nm
V
Where V is the magnitude of accelerating potential.
• Heisenberg Uncertainty Principle:
∆x.∆p ≈ h / 2π
Where ∆x is uncertainty in position & ∆p is uncertainty in momentum
• Electron Microscope:
a) It is a device which makes use of accelerated electron beams to study very minute
objects like viruses, microbes and the crystal structure of solids.
b) It has a magnification of ~ 105 .
• David-Germar Electron Diffraction Arrangement:

Material Downloaded From SUPERCOP


Material Downloaded From SUPERCOP

You might also like