KEMBAR78
FTP | PDF | File Transfer Protocol | Telecommunications
0% found this document useful (0 votes)
13 views3 pages

FTP

FTP (File Transfer Protocol) is a standard network protocol for transferring files between a client and a server over TCP/IP, allowing for file management, large-scale transfers, and remote access. It operates on a client-server model, with distinct software for clients and servers, and supports both active and passive modes for connections. While FTP is reliable and efficient, it has security vulnerabilities and lacks advanced features like file synchronization and integrity checks.

Uploaded by

cloud.domain23
Copyright
© © All Rights Reserved
We take content rights seriously. If you suspect this is your content, claim it here.
Available Formats
Download as DOCX, PDF, TXT or read online on Scribd
0% found this document useful (0 votes)
13 views3 pages

FTP

FTP (File Transfer Protocol) is a standard network protocol for transferring files between a client and a server over TCP/IP, allowing for file management, large-scale transfers, and remote access. It operates on a client-server model, with distinct software for clients and servers, and supports both active and passive modes for connections. While FTP is reliable and efficient, it has security vulnerabilities and lacks advanced features like file synchronization and integrity checks.

Uploaded by

cloud.domain23
Copyright
© © All Rights Reserved
We take content rights seriously. If you suspect this is your content, claim it here.
Available Formats
Download as DOCX, PDF, TXT or read online on Scribd
You are on page 1/ 3

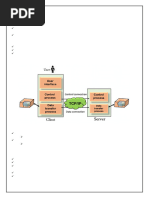
FTP (File Transfer Protocol) is a standard network protocol used for

transferring files between a client and a server over a TCP/IP network. It


operates on a client-server model, where the FTP client communicates with
the FTP server to upload or download files.

The purpose of FTP in bullet points:

 Transferring Files: Allows users to upload and download files


between a client and a server.

 File Management: Enables users to manage files on the server


(create, delete, rename, change permissions).

 Cross-Platform Compatibility: Works across different operating


systems (Windows, Linux, macOS).

 Large-Scale File Transfers: Efficiently transfers large files or multiple


files, commonly used in enterprise environments.

 Backup and Archival: Used for backing up and archiving important


data on remote servers.

 Distributing Software/Updates: Facilitates the distribution of


software packages, updates, and patches.

 Website Management: Web developers use FTP to upload and


update website files on servers.

 Simplifying Remote Access: Provides an easy way for users to


access and manage files remotely.

FTP Client Side:

 Software: FTP clients (e.g., FileZilla, WinSCP) communicate with the


FTP server.

 Connection Setup: Client connects to the server via IP address and


port (typically port 21).

 Authentication: Username and password are used, unless it's


anonymous FTP.

 Sending Commands: Client sends commands (GET, PUT, LIST, etc.)


to perform tasks.

 File Transfer: Uploads or downloads files in binary or text format.

 Data Channel: A separate data connection is used to transfer files.


FTP Server Side:

 Software: FTP servers (e.g., vsftpd, ProFTPD) listen on port 21 for


client connections.

 Connection Handling: Server processes client requests,


authentication, and file transfers.

 Authentication: Verifies client credentials and grants/denies access.

 Handling Commands: Processes commands for file transfers (upload,


download, list).

 Data Transfer: Opens a separate data channel (passive or active


mode).

FTP Modes:

 Active Mode: Server opens a connection to the client (client listens on


random port).

 Passive Mode: Client opens a connection to the server (server listens


on random port), used behind firewalls.

Pros of FTP:

 Reliable & Established: Widely compatible with many systems.

 Efficient Transfer: Great for transferring large or multiple files.

 Binary/Text File Support: Handles both file types.

 Authentication: Secures access control.

 Resume Transfers: Can resume interrupted transfers.

Cons of FTP:

 Security Issues: Unencrypted data (username, password) makes it


vulnerable to interception.

 Firewall Issues: Active mode struggles with firewalls, though passive


mode works better.

 Limited Functionality: Lacks features like file sync or version control.

 No File Integrity Check: No built-in check for file corruption.


 No Compression: Doesn't support compression for large file transfers.

You might also like