KEMBAR78
Unit 1 Control Structures-Python For Stds | PDF | Control Flow | Software Development
0% found this document useful (0 votes)
46 views18 pages

Unit 1 Control Structures-Python For Stds

The document provides an overview of control structures in Python, detailing three types of statements: empty, simple, and compound. It explains control flow statements, including sequential, selection/conditional, and iterative/looping statements, with examples of if, if-else, and nested if statements. The document also covers for and while loops, including their syntax, usage, and the concept of finite and infinite loops.

Uploaded by

mafeef051
Copyright
© © All Rights Reserved
We take content rights seriously. If you suspect this is your content, claim it here.
Available Formats
Download as PDF, TXT or read online on Scribd
0% found this document useful (0 votes)
46 views18 pages

Unit 1 Control Structures-Python For Stds

The document provides an overview of control structures in Python, detailing three types of statements: empty, simple, and compound. It explains control flow statements, including sequential, selection/conditional, and iterative/looping statements, with examples of if, if-else, and nested if statements. The document also covers for and while loops, including their syntax, usage, and the concept of finite and infinite loops.

Uploaded by

mafeef051
Copyright
© © All Rights Reserved
We take content rights seriously. If you suspect this is your content, claim it here.
Available Formats
Download as PDF, TXT or read online on Scribd
You are on page 1/ 18

Unit 1: Control structures in Python

Statements are the instructions written in source code given to the computer to perform any kind of
action e.g making decisions , repeating actions , calculation etc. Statements constitute smallest executable
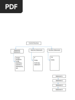
unit within a Python program. Python statements can belong to one of the following three types :
1. Empty Statement .
2. Simple Statement
3. Compound Statement.
1. Empty Statement : It is simplest statement which serves as a place holder in Python. The pass is also
useful in places where your code will eventually go but has not been written yet. pass is a special (empty )
statement in python that does nothing .It only works as a dummy statement.
Its syntax is :
pass
It can be used when a statement is required syntactically but the program requires no action to be performed
i.e logic of program does not require it. If we do not use pass or simply enter a comment or a blank here, we
will receive an IndentationError error message. We can use pass statement to construct a body that does
nothing as python does not support empty code blocks.
2. Simple statements : Any single executable statement is a simple statement in python. E.g:
>>> n = input(“ your name”)
>>> print (n)
>>> x = 10
3. Compound statements : A compound statement represents a group of statements executed as a unit. A
compound statement has a header ending with a colon ( : ) and a body containing a sequence of statements at
a same level of indentation. Its syntax is :
< compound statement header > :
< Multiple simple statements / compound statements indented at same level >

Control flow statements : The control flow of a program is the order in which the statements of program
execute . Programs are not limited to a linear sequence of statements. In a program statements may be
executed sequentially , but programs cannot be limited to a linear sequence of statements. During its
process, a program may repeat segments of code, or take decisions and bifurcate. So , in a program
statements may also be executed selectively as well as iteratively. For this purpose Python provides three
basic types of control flow statements :

1
1. Sequential statements
2. Selection/Conditional statements
3. Iterative / Looping statements
1. Sequential statements : It is straight forward control , where the programming statements are executed in
the order that they are written from top to bottom in the program i.e sequentially . When the final statement
of main ( ) is executed , the program is done.
The following figure explains the sequence statement :

2. Selection/Conditional statements :
The selection construct means the execution of statements depending upon a test condition. If a condition is
evaluated to true , one course of action ( a set of statements ) is followed , otherwise another

course of action is followed. Conditional / Selection statements are implemented in python using the
following type of statements :
1. If statement
2. If-else statement
3. If-elif-else statement

2
4.Nested If statement
The conditional statements are also called Decision making statements .
1. If statement : An if statement executes a block of code only if the specified condition is met i.e if the test
condition evaluates to true .Otherwise block of code is ignored , if the condition evaluated to false.

Flow chart for if- statement

Syntax :
If < conditional expression > :
statement

‘if’ is a keyword followed by condition and ended with ‘colon’.

where a statement may consist of single statement , or compound statement or just a pass statement.
e.g :
number = 10

if number > 0:
print('Number is positive')

print('This statement always executes') # it is out of indentation with above statement

Output : Number is positive


This statement always executes

Prog 1 : Python program to understand the if statement. We will check whether a entered number is even .
# Here, we are taking an integer num and taking input dynamically
num = int (input("enter the number:"))
# Now , we will check the condition and if its is true, we will enter the block
if num %2 == 0:
print( num , " is an even number")

3
1. If else statement : In case of if statement flow of control of program shall terminate when a condition is
evaluated as false without notifying anything to the user. B ut if we want to display some appropriate
message or to execute certain set of statements in case of the condition evaluated to false. we have to use
if- else statement.

Flow chart for if-else statement

Syntax :
if < conditional expression > :
#block of statements
else:
#another block of statements (else-block)

‘if’ and ‘else’ are keywords


We will improvise the above Prog1 for the false situation

Prog 2 : Program to check whether a number is even or odd number


num = int (input("enter the number:"))
if num%2 == 0:
print( num , " is an even number")
else:
print( num , "is an odd number")

3. If-elif-else statement : if-elif-else enables user to check multiple conditions and execute the specific block
of statements depending upon the true condition among them and rest of the ladder is bypassed. If none of
the condition is true , then the final else statement will be executed and control flows from top to bottom.
4
Flow chart for if-elif-else statement

Syntax :
if < conditional expression1 > :
# block of statements
elif < conditional expression2 >:
# block of statements
elif < conditional expression3 >:
# block of statements
else:
# block of statements

else is optional
No of elif depends on number of conditions.

5
e.g : # Program to understand elif statement
marks = int (input("Enter the marks? "))
if marks > 85 and marks <= 100:
print("Congrats ! you have got grade A ...")
elif marks > 60 and marks <= 85:
print("You have got grade B ...")
elif marks > 40 and marks <= 60:
print("You have got grade C ...")
elif (marks > 30 and marks <= 40):
print("You are just pass… ...")
else:
print("Sorry you are fail ?")

4.Nested If statement : Nested if statement means an if statement inside another if statement . It is useful
when you want to check for another expression after an expression evaluates to true. We can have if…...elif
....else statement inside another if ....else statement. Any number of these statements can be nested inside one
another . Indentation is only way to figure out level of nesting.
E.g : Program to understand Nested if statement
number = int (input("Enter the marks? "))
# outer if statement
if number >= 0:
# inner if statement
if number == 0:
print('Number is 0')

# inner else statement


else:
print('Number is positive')

# outer else statement


else:
print('Number is negative')

6
Prog 2 : Program to print the largest of the three numbers. (Using if statement)

a = int (input("Enter a: "));

b = int (input("Enter b: "));

c = int (input("Enter c: "));

if a > b and a > c:

# Here, we are checking the condition. If the condition is true, we will enter the block

print ("The largest number is a ");

if b > a and b > c:

# Here, we are checking the condition. If the condition is true, we will enter the block

print ("The largest number is b ");

if c > a and c > b:

# Here, we are checking the condition. If the condition is true, we will enter the block

print ("The largest number is b ");

OR

Prog 2 : Program to print the largest of the three numbers. (Using if-else statements )

num1 = float(input("Enter first number: "))


num2 = float(input("Enter second number: "))
num3 = float(input("Enter third number: "))
if (num1 >= num2) and (num1 >= num3):
largest = num1
elif (num2 >= num1) and (num2 >= num3):
largest = num2
else:
largest = num3
print("The largest number is", largest)

OR

7
Prog 2 : Program to print the largest of the three numbers. (Using Nested if-else statements )

num1 = float(input("Enter first number: "))


num2 = float(input("Enter second number: "))
num3 = float(input("Enter third number: "))
if num1 >= num2:
if num1 >= num3:
print(num1, “ largest”)
elif num2 >= num1:
if num2 >= num3:
print(num2, “ Largest”)
else :
print(num3)

3.Iterative / Looping statements : Iterative means repeating a set of instructions for a specific number of
times until the defined condition is met or true. Repeating s code is called iteration or looping . Python
supports two type of constructs (structures ) to implement iterative statements.
1. While loop or conditional loop (condition based loop) //indefinite loop
2. For loop or counting loop ( loop for a given number of times) // definite loop

For loop :
Python’s for statement iterates over the items of any sequence (a list or a string or tuples or set or
Dictionary), in the order that they appear in the sequence. The general form of for loop is given as :
for < val > in < sequence/range > :
# statement(s) to repeat
‘for’ and ‘in’( membership operator) are keywords while ‘val’ is a variable

Here, val accesses each item of the sequence on each iteration. The loop continues until we reach the last
item in the sequence or when all values in the range are exhausted. The control is then transferred to the
statement immediately following the for loop
for loops are called ‘definite loops’ because statements are executed for a definite number of times.
Note : The for loop does not require an indexing variable to set beforehand.

8
Ex 1 : # Iterating over a String
print("String Iteration")

str = "PYTHON"
for i in str:
print(i)

Output :
P
Y
T
H
O
N

Ex 2: # Iterating over a list


str = ["Welcome ", "to", "Python"]
for x in str:
print(x)
Output :
Welcome
to
Python

The range( ) Function :


The range ( ) function is a built in function of python.
The range ( ) function returns a sequence of numbers, starting from 0 by default, and increments by 1 (by
default), and ends at a specified number .
# iterating over a range ( )
for i in range(4):
print(i)
range will return a sequence of numbers as 0,1,2,3
Output :
0
1
2
3

9
Syntax :
range ( start, stop, step)
start : It defines the first value of the initial iteration of the for loop. By default , it is set to 0[zero]
stop : It marks the end of the iterations in a for loop. The iteration will repeat till it reaches one less than the
stop value.
step : It is used to update ( increase or decrease ) loop variable by a given value If the step value is not
provided , the value of the loop variable will be incremented by 1.
The start and step parameters are optional .By default , the list starts from 0 and in every iteration it is
incremented by one but we can specify a different value by using the step parameter.

Ex : for i in range(0, 10, 2):


print(i)
Output :
0
2
4
8
While loop : The while loop in python executes a block of code repeatedly as long as test/ control
condition is true. The control condition is executed before any statement in the body of loop is executed.
After every execution of loop , condition is checked and if true block of code in while loop is executed
again. When test condition becomes false , control is passed to the statement immediately following the body
of the loop as shown in flow diagram.
Syntax :
while < test expression > :
Body of loop
while is a keyword.
test expression is the condition to be checked for true/false values
Body of loop consists of single or multiple statements.
Note : In the while loop, its loop variable must be initialized before entering in a while loop . While as loop
variable must be updated inside the body of while loop in a way that after sometime the test condition
becomes false otherwise loop will become endless loop or infinite loop.
[ To cancel endless loop press ctrl +c ]

10
E.g : count =1
while count <=5 :
print( count)
count+=1
print (loop over)

Nested Loops :

A loop inside a loop is called a nested loop. Once the condition of outer loop is true , the control is
transferred to the inner loop. In each iteration of the outer loop inner loop execute all its iteration. For each
iteration of an outer loop the inner loop re-start and completes its execution before the outer loop can continue to
its next iteration. The "inner loop" will be executed fully for each iteration of the "outer loop":The inner loop
is terminated first and then the outer loop terminates.

Nested ‘while loop’ :


Syntax :
while expression:
while expression:
statement(s)
statement(s)
E,g :

i=2
while (i >=0):
j=2
while ( j >=0)
print (2,end=” “)
j=j+1
print()
i = i -1
Output :
2 2 2
2 2 2
2 2 2

11
Nested ‘for Loop’ :
Syntax :
for Iterating_variable in outer_sequence:

for Iterating_variable in inner_sequence:

# Inner loop code

for i in range(1, 4):


for j in range(1, 4):
print(i, j) // Print (‘outer loop = ’,i, ‘innner loop =’ , j)

Output :
1 1
1 2
1 3
2 1
2 2
2 3
3 1
3 2
3 3

Finite Loops : A finite loop in Python is used to run a certain program or block of code a certain number
of times and it has a predefined terminating condition. When condition is exhausted or false , it comes out of
loop and loop ends itself.
e.g :
a=5
while a > 0
print (“ finite loop”)
a=a-1
print (“outside loop)

Infinite Loops : In some cases , the test condition in the while or for loop will never become false , then
the loop keeps on repeating the block of statements infinitely. Such loop never ends ,This state of the loop is
called an infinite loop.

12
E.g :
a=5
while a > 0
print (“ infinite loop”) // no updation of loop control variable ‘a’ inside the loop
print (“outside loop)
It continues iterating indefinitely.

For loop :

Example :

from itertools import count # importing module

for i in count():
if i > 5:
break
print("Value of i: ", i)
We have mainly three types of infinite loops in Python:

a) The fake infinite loops


b) The intended infinite loops
c) The unintended infinite loops

1. The Fake Infinite Loops


A fake infinite loop is a kind of loop that looks like an infinite loop (like while True: or while 1:) but
has some certain condition that will terminate the loop.
E.g : Fake infinite loop.py
n = 15
def multiplesOfThree(n):
# making an infinite loop
number = 3
counter = 1
while True :
multiple = number * counter
if multiple == n:
break

13
print(multiple)
counter += 1
print(f"Multiples of 3 that are less than {n} are:")
multiplesOfThree(n)
Output:
3
6
9
12

2. The Intended Infinite Loops


In some scenarios, we need to use an infinite loop to correctly execute the program. Suppose, we
need to make a counter then we must use an intended infinite loop in Python.

Let us implement the above program for better understanding.

E.g : Intended Unintended infinite loop.py


timer = 0
print("Counter is running!")
while 1:
print(timer)
timer += 1

Output:

Counter is running!
0
1
2
3
4
5
6
7
8
9
10 and go on ……………..

In the above program, we ran an infinite loop and in each iteration, the timer will keep on increasing.

14
3. The Unintended Infinite Loops

Another variant of the infinite loop in Python can be the unintended infinite loop. As the name suggests, if
we have made a silly mistake and have not added any loop terminating condition then the loop becomes an
unintended infinite loop in Python.

Let us take an example program to understand the content better.

E.g : Intended Unintended infinite loop.py

number = 5
while number > 0:
print("Inside the while loop") # missed the condition for termination or missed the counter increment
Output:
Inside the while loop
Inside the while loop
Inside the while loop
Inside the while loop
Inside the while loop
Inside the while loop and go on ……………..
In the above program, we made a mistake by not adding any termination condition as well as we have
not incremented the counter than can break the loop. So, it resulted in an unintended infinite loop.
Jump statements :
Jump statements in Python are tools which give flexibility to the progarmmer to control the logic of loops
and alter the normal sequential execution of statements. They allow the programmer to skip over certain
sections of code, terminate loops prematurely, or skip specific iterations of a loop.
Types of Jump Statements:

1. Break statement
2. Continue statement
3. Pass statement
4. Return statement

1. Break : The break statement terminates the current i.e loop in which it appears and transfers the control
to the next statement immediately after the end of that loop. If break statement is inside a particular
condition becomes true, the break statement is executed and we come out of the loop immediately at that
moment. Nested loop ( loop inside another loop), break wiil terminate the innermost loop.

15
Syntax :
break

Working of the break statement in for and while loops:

E,g :
# for loop traversing from 1 to 6

for i in range(1, 6):


if ( i = = 3):
break
print(i)

OUPUT : 1
2
2. Continue : The continue statement is somewhat similar to the break statement but there is one significant
difference between them. A break statement terminates the entire loop but the continue statement skips only
the current iteration and continues with the rest steps. So, if we use the continue statement in a loop, it will
only skip one iteration when the associated condition is true and then continue the rest of the loop unlike the
break statement. If the condition of loop is till true , the loop is entered again , else the control is transferred
to the statement immediately following the loop.

16
Syntax :
Continue

Working of the continue statement inside for and while loops:

E.g :
# for loop traversing from 1 to 6
for i in range(1, 6):
if ( i = = 3):
continue
print(i)

OUPUT : 1
2
4
5

3.Pass : The pass statement is an interesting statement, as when it gets executed nothing happens. It plays the
role of a placeholder. This means that, if we want to write a piece of code over there in the near future but we
cannot keep that space empty, then we can use the pass statement. Is required syntactically but not logically.

17
Syntax :
Pass

Note :
1. Suppose we didn't use pass or just put a comment inspire of pass , Here, we will get an error message:
IndentationError: expected an indented block

Prog 3: To Find factorial of number

# Input Number from Keyboard


num = int (input("Enter a number: ")) # e.g we entered 5
# Initialize the factorial variable to 1
factorial = 1
if num < 0:
print(" Factorial does not exist for negative numbers")
elif num == 0:
print("The factorial of 0 is 1")
else: # Calculate the factorial using a for loop
for i in range(1,num + 1):
factorial = factorial*i
print("The factorial of", num, "is", factorial)

OUTPUT : The factorial of 5 is 120

18

You might also like