KEMBAR78
Week 5 Stat Methods and Data Analysis | PDF | Research Methods | Statistical Theory
0% found this document useful (0 votes)
27 views2 pages

Week 5 Stat Methods and Data Analysis

The document outlines statistical tests including t-tests, Wilcoxon signed rank tests, and Hartley tests for hypothesis testing related to population variances. It emphasizes the use of calculators for computing differences and finding p-values, as well as the importance of confidence intervals. Additionally, it notes the conditions under which these tests are applied, such as the handling of ties and the direction of the test statistic.

Uploaded by

aliyahflash
Copyright
© © All Rights Reserved
We take content rights seriously. If you suspect this is your content, claim it here.
Available Formats
Download as PDF, TXT or read online on Scribd
0% found this document useful (0 votes)
27 views2 pages

Week 5 Stat Methods and Data Analysis

The document outlines statistical tests including t-tests, Wilcoxon signed rank tests, and Hartley tests for hypothesis testing related to population variances. It emphasizes the use of calculators for computing differences and finding p-values, as well as the importance of confidence intervals. Additionally, it notes the conditions under which these tests are applied, such as the handling of ties and the direction of the test statistic.

Uploaded by

aliyahflash
Copyright
© © All Rights Reserved
We take content rights seriously. If you suspect this is your content, claim it here.
Available Formats
Download as PDF, TXT or read online on Scribd
You are on page 1/ 2

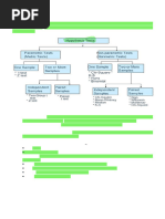
Week 5

Monday, February 10, 2025 10:05 AM

t-test on differences Wilcoxon signed rank

Ex.

Can use calculator to compute the differences

Difference of zero is excluded

Add the smaller # of signed ranks

Approximate z-test

Use when # of ties is large

95% confidence interval

Find p-value

Hartley Test
Test of hypothesis for equality of two population variances F-test for homogeneity of more than two population variances
Test of hypothesis for homogeneity

Alternative hypothesis is always not equal to, always two tailed

Test statistic

Larger/smaller, look at the right side of the curve


Smaller/larger, look at the left side of the curve

Numerator degrees of freedom

Denominator degrees of freedom

Unit 1 Page 1
Unit 1 Page 2

You might also like