KEMBAR78
ByteByteGo System Design | PDF | Booting | Bios
0% found this document useful (0 votes)
213 views295 pages

ByteByteGo System Design

The document outlines various technical topics including API testing types, data transmission over the internet, API performance improvement methods, CI/CD processes, REST API authentication methods, and the Linux boot process. It provides detailed explanations of each topic, such as different API testing methods like smoke, functional, and security testing, as well as performance optimization techniques like caching and connection pooling. Additionally, it discusses the Linux boot process and various authentication methods for REST APIs, emphasizing their use cases.

Uploaded by

my spam
Copyright
© © All Rights Reserved
We take content rights seriously. If you suspect this is your content, claim it here.
Available Formats
Download as PDF, TXT or read online on Scribd
0% found this document useful (0 votes)
213 views295 pages

ByteByteGo System Design

The document outlines various technical topics including API testing types, data transmission over the internet, API performance improvement methods, CI/CD processes, REST API authentication methods, and the Linux boot process. It provides detailed explanations of each topic, such as different API testing methods like smoke, functional, and security testing, as well as performance optimization techniques like caching and connection pooling. Additionally, it discusses the Linux boot process and various authentication methods for REST APIs, emphasizing their use cases.

Uploaded by

my spam
Copyright
© © All Rights Reserved
We take content rights seriously. If you suspect this is your content, claim it here.
Available Formats
Download as PDF, TXT or read online on Scribd
You are on page 1/ 295

Explaining 9 types of API testing 7

How is data sent over the internet? What does that have to do with the OSI model? How does
TCP/IP fit into this? 10
Top 5 common ways to improve API performance 11
There are over 1,000 engineering blogs. Here are my top 9 favorites: 15
REST API Authentication Methods 16
Linux Boot Process Illustrated 18
Netflix's Tech Stack 22
What does ACID mean? 26
Oauth 2.0 Explained With Simple Terms 28
The Evolving Landscape of API Protocols in 2023 30
Linux boot Process Explained 32
Explaining 8 Popular Network Protocols in 1 Diagram. 34
Data Pipelines Overview 36
CAP, BASE, SOLID, KISS, What do these acronyms mean? 38
GET, POST, PUT... Common HTTP “verbs” in one figure 40
How Do C++, Java, Python Work? 42
Top 12 Tips for API Security 44
Our recommended materials to crack your next tech interview 45
A handy cheat sheet for the most popular cloud services (2023 edition) 49
Best ways to test system functionality 51
Explaining JSON Web Token (JWT) to a 10 year old Kid 53
How do companies ship code to production? 55
How does Docker Work? Is Docker still relevant? 57
Explaining 8 Popular Network Protocols in 1 Diagram 59
System Design Blueprint: The Ultimate Guide 61
Key Concepts to Understand Database Sharding 63
Top 5 Software Architectural Patterns 67
OAuth 2.0 Flows 69
How did AWS grow from just a few services in 2006 to over 200 fully-featured services? 71
HTTPS, SSL Handshake, and Data Encryption Explained to Kids 75
A nice cheat sheet of different databases in cloud services 77
CI/CD Pipeline Explained in Simple Terms 78
What does API gateway do? 80
The Code Review Pyramid 82
A picture is worth a thousand words: 9 best practices for developing microservices 83
What are the greenest programming languages? 85
An amazing illustration of how to build a resilient three-tier architecture on AWS 87
URL, URI, URN - Do you know the differences? 88
What branching strategies does your team use? 90
Linux file system explained 90
What are the data structures used in daily life? 95
18 Most-used Linux Commands You Should Know 99
Would it be nice if the code we wrote automatically turned into architecture diagrams? 101
Netflix Tech Stack - Part 1 (CI/CD Pipeline) 103
18 Key Design Patterns Every Developer Should Know 105
How many API architecture styles do you know? 107
Visualizing a SQL query 109
What distinguishes MVC, MVP, MVVM, MVVM-C, and VIPER architecture patterns from each
other? 111
Almost every software engineer has used Git before, but only a handful know how it works :)
113
I read something unbelievable today: Levels. fyi scaled to millions of users using Google Sheets
as a backend! 115
Best ways to test system functionality 117
Logging, tracing and metrics are 3 pillars of system observability 119
Internet Traffic Routing Policies 121
Subjects that should be mandatory in schools 123
Do you know all the components of a URL? 124
What are the differences between cookies and sessions? 125
How do DevOps, NoOps change the software development lifecycle (SDLC)? 127
Popular interview question: What is the difference between Process and Thread? 129
Top 6 Load Balancing Algorithms 131
Symmetric encryption vs asymmetric encryption 133
How does Redis persist data? 135
IBM MQ -> RabbitMQ -> Kafka ->Pulsar, How do message queue architectures evolve? 137
Top 4 Kubernetes Service Types in one diagram 139
Explaining 5 unique ID generators in distributed systems 141
How Do C++, Java, and Python Function? 143
How will you design the Stack Overflow website? 145
Explain the Top 6 Use Cases of Object Stores 147
API Vs SDK! 149
A picture is worth a thousand words: 9 best practices for developing microservices 151
Proxy Vs reverse proxy 152
Git Vs Github 153
Which latency numbers should you know 154
Eight Data Structures That Power Your Databases. Which one should we pick? 156
How Git Commands Work 158
How to store passwords safely in the database and how to validate a password? 160
How does Docker Work? Is Docker still relevant? 164
Docker vs. Kubernetes. Which one should we use? 166
Writing Code that Runs on All Platforms 168
HTTP Status Code You Should Know 170
Docker 101: Streamlining App Deployment 172
Git Merge vs. Rebase vs. Squash Commit 174
Cloud Network Components Cheat Sheet 176
SOAP vs REST vs GraphQL vs RPC 178
10 Key Data Structures We Use Every Day 179
What does a typical microservice architecture look like? 181
My recommended materials for cracking your next technical interview 183
Uber Tech Stack 185
Top 5 Caching Strategies 187
How many message queues do you know? 189
Why is Kafka fast? 190
How slack decides to send a notification 192
Kubernetes Tools Ecosystem 193
Cloud Native Landscape 195
How does VISA work when we swipe a credit card at a merchant’s shop? 196
A simple visual guide to help people understand the key considerations when designing or using
caching systems 198
What tech stack is commonly used for microservices? 199
How do we transform a system to be Cloud Native? 201
Explaining Sessions, Tokens, JWT, SSO, and OAuth in One Diagram 203
Most Used Linux Commands Map 204
What is Event Sourcing? How is it different from normal CRUD design? 205
What is k8s (Kubernetes)? 207
How does Git Work? 209
How does Google Authenticator (or other types of 2-factor authenticators) work? 211
IaaS, PaaS, Cloud Native… How do we get here? 214
How does ChatGPT work? 215
Top Hidden Costs of Cloud Providers 217
Algorithms You Should Know Before You Take System Design Interviews 219
Understanding Database Types 221
How does gRPC work? 222
How does a Password Manager such as 1Password or Lastpass work? How does it keep our
passwords safe? 224
Types of Software Engineers and Their Typically Required Skills 226
How does REST API work? 228
Session, cookie, JWT, token, SSO, and OAuth 2.0 - what are they? 229
Linux commands illustrated on one page! 232
The Payments Ecosystem 233
Algorithms You Should Know Before You Take System Design Interviews (updated list) 235
How is data transmitted between applications? 236
Cloud Native Anti Patterns 240
Uber Tech Stack - CI/CD 242
How Discord Stores Trillions Of Messages 244
How to diagnose a mysterious process that’s taking too much CPU, memory, IO, etc? 246
How does Chrome work? 247
Differences in Event SOurcing System Design 249
Firewall explained to Kids… and Adults 251
Paradigm Shift: How Developer to Tester Ratio Changed From 1:1 to 100:1 253
Why is PostgreSQL voted as the most loved database by developers? 255
8 Key OOP Concepts Every Developer Should Know 257
Top 6 most commonly used Server Types 259
DevOps vs. SRE vs. Platform Engineering. Do you know the differences? 261
5 important components of Linux 263
How to scale a website to support millions of users? 265
What is FedNow (instant payment) 267
5 ways of Inter-Process Communication 270
What is a webhook? 272
What tools does your team use to ship code to production and ensure code quality? 274
Stack Overflow's Architecture: A Very Interesting Case Study 276
Are you familiar with the Java Collection Framework? 277
Twitter 1.0 Tech Stack 279
Linux file permission illustrated 281
What are the differences between a data warehouse and a data lake? 282
10 principles for building resilient payment systems (by Shopify). 284
Kubernetes Periodic Table 286
Evolution of the Netflix API Architecture 287
Where do we cache data? 289
Top 7 Most-Used Distributed System Patterns ↓ 291
How much storage could one purchase with the price of a Tesla Model S? ↓ 292
How to choose between RPC and RESTful? 293
Netflix Tech Stack - Databases 294
The 10 Algorithms That Dominate Our World 296
What is the difference between “pull” and “push” payments? 298
ChatGPT - timeline 300
Why did Amazon Prime Video monitoring move from serverless to monolithic? How can it save
90% cost? 302
What is the journey of a Slack message? 303
How does GraphQL work in the real world? 305
Important Things About HTTP Headers You May Not Know! 307
Think you know everything about McDonald's? What about its event-driven architecture ? 308
How ChatGPT works technically 310
Choosing the right database is probably the most important technical decision a company will
make. 311
How do you become a full-stack developer? 312
What’s New in GPT-4 314
Backend Burger 315
How do we design effective and safe APIs? 316
Which SQL statements are most commonly used? 317
Two common data processing models: Batch v.s. Stream Processing. What are the differences?
318
Top 10 Architecture Characteristics / Non-Functional Requirements with Cheatsheet 320
Are serverless databases the future? How do serverless databases differ from traditional cloud
databases? 321
Why do we need message brokers? 323
How does Twitter recommend “For You” Timeline in 1.5 seconds? 325
Popular interview question: what happens when you type “ssh hostname”? 327
Discover Amazon's innovative build system - Brazil. 329
Possible Experiment Platform Architecture 331
YouTube handles 500+ hours of video content uploads every minute on average. How does it
manage this? 333
A beginner’s guide to CDN (Content Delivery Network) 335
What are the API architectural styles? 337
Cloud-native vs. Cloud computing 339
C, C++, Java, Javascript, Typescript, Golang, Rust… 341
The Linux Storage Stack Diagram shows the layout of the the Linux storage stack 343
Breaking down what's going on with the Silicon Valley Bank (SVB) collapse 344
Explaining 9 types of API testing

♦ Smoke Testing
This is done after API development is complete. Simply validate if the APIs are working and
nothing breaks.
♦ Functional Testing
This creates a test plan based on the functional requirements and compares the results with
the expected results.

♦ Integration Testing
This test combines several API calls to perform end-to-end tests. The intra-service
communications and data transmissions are tested.

♦ Regression Testing
This test ensures that bug fixes or new features shouldn’t break the existing behaviors of
APIs.

♦ Load Testing
This tests applications’ performance by simulating different loads. Then we can calculate the
capacity of the application.

♦ Stress Testing
We deliberately create high loads to the APIs and test if the APIs are able to function
normally.

♦ Security Testing
This tests the APIs against all possible external threats.

♦ UI Testing
This tests the UI interactions with the APIs to make sure the data can be displayed properly.

♦ Fuzz Testing
This injects invalid or unexpected input data into the API and tries to crash the API. In this
way, it identifies the API vulnerabilities.
Top 5 Kafka use cases
Kafka was originally built for massive log processing. It retains messages until expiration and lets
consumers pull messages at their own pace.

Let’s review the popular Kafka use cases.


- Log processing and analysis
- Data streaming in recommendations
- System monitoring and alerting
- CDC (Change data capture)
- System migration

Over to you: Do you have any other Kafka use cases to share?
How is data sent over the internet? What does that have to do with
the OSI model? How does TCP/IP fit into this?

7 Layers in the OSI model are:


1. Physical Layer
2. Data Link Layer
3. Network Layer
4. Transport Layer
5. Session Layer
6. Presentation Layer
7. Application Layer
Top 5 common ways to improve API performance

Result Pagination:
This method is used to optimize large result sets by streaming them back to the client,
enhancing service responsiveness and user experience.

Asynchronous Logging:
This approach involves sending logs to a lock-free buffer and returning immediately, rather than
dealing with the disk on every call. Logs are periodically flushed to the disk, significantly
reducing I/O overhead.
Data Caching:
Frequently accessed data can be stored in a cache to speed up retrieval. Clients check the cache
before querying the database, with data storage solutions like Redis offering faster access due
to in-memory storage.

Payload Compression:
To reduce data transmission time, requests and responses can be compressed (e.g., using gzip),
making the upload and download processes quicker.

Connection Pooling:
This technique involves using a pool of open connections to manage database interaction,
which reduces the overhead associated with opening and closing connections each time data
needs to be loaded. The pool manages the lifecycle of connections for efficient resource use.

Over to you: What other ways do you use to improve API performance?
CI/CD Simplified Visual Guide
Whether you're a developer, a DevOps specialist, a tester, or involved in any modern IT role,
CI/CD pipelines have become an integral part of the software development process.

Continuous Integration (CI) is a practice where code changes are frequently combined into a
shared repository. This process includes automatic checks to ensure the new code works well
with the existing code.

Continuous Deployment (CD) takes care of automatically putting these code changes into
real-world use. It makes sure that the process of moving new code to production is smooth and
reliable.

This visual guide is designed to help you grasp and enhance your methods for creating and
delivering software more effectively.

Over to you: Which tools or strategies do you find most effective in implementing CI/CD in your
projects?
REST API Authentication Methods
Authentication in REST APIs acts as the crucial gateway, ensuring that solely authorized users or
applications gain access to the API's resources.

Some popular authentication methods for REST APIs include:

1. Basic Authentication:
Involves sending a username and password with each request, but can be less secure without
encryption.
When to use:
Suitable for simple applications where security and encryption aren’t the primary concern or
when used over secured connections.

2. Token Authentication:
Uses generated tokens, like JSON Web Tokens (JWT), exchanged between client and server,
offering enhanced security without sending login credentials with each request.

When to use:
Ideal for more secure and scalable systems, especially when avoiding sending login credentials
with each request is a priority.

3. OAuth Authentication:
Enables third-party limited access to user resources without revealing credentials by issuing
access tokens after user authentication.

When to use:
Ideal for scenarios requiring controlled access to user resources by third-party applications or
services.

4. API Key Authentication:


Assigns unique keys to users or applications, sent in headers or parameters; while simple, it
might lack the security features of token-based or OAuth methods.

When to use:
Convenient for straightforward access control in less sensitive environments or for granting
access to certain functionalities without the need for user-specific permissions.

Over to you:
Which REST API authentication method do you find most effective in ensuring both security and
usability for your applications?
Linux Boot Process Illustrated
We've made a video (YouTube Link at the end).

The diagram below shows the steps.

Step 1 - When we turn on the power, BIOS (Basic Input/Output System) or UEFI (Unified
Extensible Firmware Interface) firmware is loaded from non-volatile memory, and executes
POST (Power On Self Test).
Step 2 - BIOS/UEFI detects the devices connected to the system, including CPU, RAM, and
storage.

Step 3 - Choose a booting device to boot the OS from. This can be the hard drive, the network
server, or CD ROM.

Step 4 - BIOS/UEFI runs the boot loader (GRUB), which provides a menu to choose the OS or the
kernel functions.

Step 5 - After the kernel is ready, we now switch to the user space. The kernel starts up systemd
as the first user-space process, which manages the processes and services, probes all remaining
hardware, mounts filesystems, and runs a desktop environment.

Step 6 - systemd activates the default. target unit by default when the system boots. Other
analysis units are executed as well.

Step 7 - The system runs a set of startup scripts and configures the environment.

Step 8 - The users are presented with a login window. The system is now ready.

Watch and subscribe here: https://lnkd.in/ezkZb5Wq


How do SQL Joins Work?
The diagram below shows how 4 types of SQL joins work in detail.

♦ INNER JOIN
Returns matching rows in both tables.

♦ LEFT JOIN
Returns all records from the left table, and the matching records from the right table.
♦ RIGHT JOIN
Returns all records from the right table, and the matching records from the left table.

♦ FULL OUTER JOIN


Returns all records where there is a match in either the left or right table.
Netflix's Tech Stack
This post is based on research from many Netflix engineering blogs and open-source projects. If
you come across any inaccuracies, please feel free to inform us.

Mobile and web: Netflix has adopted Swift and Kotlin to build native mobile apps. For its web
application, it uses React.

Frontend/server communication: GraphQL.

Backend services: Netflix relies on ZUUL, Eureka, the Spring Boot framework, and other
technologies.
Databases: Netflix utilizes EV cache, Cassandra, CockroachDB, and other databases.

Messaging/streaming: Netflix employs Apache Kafka and Fink for messaging and streaming
purposes.

Video storage: Netflix uses S3 and Open Connect for video storage.

Data processing: Netflix utilizes Flink and Spark for data processing, which is then visualized
using Tableau. Redshift is used for processing structured data warehouse information.

CI/CD: Netflix employs various tools such as JIRA, Confluence, PagerDuty, Jenkins, Gradle, Chaos
Monkey, Spinnaker, Altas, and more for CI/CD processes.
Top Architectural Styles

In software development, architecture plays a crucial role in shaping the structure and behavior
of software systems. It provides a blueprint for system design, detailing how components
interact with each other to deliver specific functionality. They also offer solutions to common
problems, saving time and effort and leading to more robust and maintainable systems.

However, with the vast array of architectural styles and patterns available, it can take time to
discern which approach best suits a particular project or system. Aims to shed light on these
concepts, helping you make informed decisions in your architectural endeavors.

To help you navigate the vast landscape of architectural styles and patterns, there is a cheat
sheet that encapsulates all. This cheat sheet is a handy reference guide that you can use to
quickly recall the main characteristics of each architectural style and pattern.
What does ACID mean?
The diagram below explains what ACID means in the context of a database transaction.

♦ Atomicity
The writes in a transaction are executed all at once and cannot be broken into smaller
parts. If there are faults when executing the transaction, the writes in the transaction
are rolled back.
So atomicity means “all or nothing”.

♦ Consistency
Unlike “consistency” in CAP theorem, which means every read receives the most recent
write or an error, here consistency means preserving database invariants. Any data
written by a transaction must be valid according to all defined rules and maintain the
database in a good state.

♦ Isolation
When there are concurrent writes from two different transactions, the two transactions
are isolated from each other. The most strict isolation is “serializability”, where each
transaction acts like it is the only transaction running in the database. However, this is
hard to implement in reality, so we often adopt a loser isolation level.

♦ Durability
Data is persisted after a transaction is committed even in a system failure. In a
distributed system, this means the data is replicated to some other nodes.
Oauth 2.0 Explained With Simple Terms

OAuth 2.0 is a powerful and secure framework that allows different applications to securely
interact with each other on behalf of users without sharing sensitive credentials.

The entities involved in OAuth are the User, the Server, and the Identity Provider (IDP).

What Can an OAuth Token Do?

When you use OAuth, you get an OAuth token that represents your identity and permissions.
This token can do a few important things:
Single Sign-On (SSO): With an OAuth token, you can log into multiple services or apps using just
one login, making life easier and safer.

Authorization Across Systems: The OAuth token allows you to share your authorization or access
rights across various systems, so you don't have to log in separately everywhere.

Accessing User Profile: Apps with an OAuth token can access certain parts of your user profile
that you allow, but they won't see everything.

Remember, OAuth 2.0 is all about keeping you and your data safe while making your online
experiences seamless and hassle-free across different applications and services.

Over to you: Imagine you have a magical power to grant one wish to OAuth 2.0. What would
that be? Maybe your suggestions actually lead to OAuth 3.
The Evolving Landscape of API Protocols in 2023
This is a brief summary of the blog post I wrote for Postman.

In this blog post, I cover the six most popular API protocols: REST, Webhooks, GraphQL, SOAP,
WebSocket, and gRPC. The discussion includes the benefits and challenges associated with each
protocol.

You can read the full blog post here: https://blog.postman.com/api-protocols-in-2023/


Linux boot Process Explained
Almost every software engineer has used Linux before, but only a handful know how its Boot
Process works :) Let's dive in.

The diagram below shows the steps.

Step 1 - When we turn on the power, BIOS (Basic Input/Output System) or UEFI (Unified
Extensible Firmware Interface) firmware is loaded from non-volatile memory, and executes
POST (Power On Self Test).
Step 2 - BIOS/UEFI detects the devices connected to the system, including CPU, RAM, and
storage.

Step 3 - Choose a booting device to boot the OS from. This can be the hard drive, the network
server, or CD ROM.

Step 4 - BIOS/UEFI runs the boot loader (GRUB), which provides a menu to choose the OS or the
kernel functions.

Step 5 - After the kernel is ready, we now switch to the user space. The kernel starts up systemd
as the first user-space process, which manages the processes and services, probes all remaining
hardware, mounts filesystems, and runs a desktop environment.

Step 6 - systemd activates the default. target unit by default when the system boots. Other
analysis units are executed as well.

Step 7 - The system runs a set of startup scripts and configure the environment.

Step 8 - The users are presented with a login window. The system is now ready.
Explaining 8 Popular Network Protocols in 1 Diagram.
You can find the link to watch a detailed video explanation at the end of the post.

Network protocols are standard methods of transferring data between two computers in a
network.

1. HTTP (HyperText Transfer Protocol)


HTTP is a protocol for fetching resources such as HTML documents. It is the foundation of any
data exchange on the Web and it is a client-server protocol.

2. HTTP/3
HTTP/3 is the next major revision of the HTTP. It runs on QUIC, a new transport protocol
designed for mobile-heavy internet usage. It relies on UDP instead of TCP, which enables faster
web page responsiveness. VR applications demand more bandwidth to render intricate details
of a virtual scene and will likely benefit from migrating to HTTP/3 powered by QUIC.

3. HTTPS (HyperText Transfer Protocol Secure)


HTTPS extends HTTP and uses encryption for secure communications.

4. WebSocket
WebSocket is a protocol that provides full-duplex communications over TCP. Clients establish
WebSockets to receive real-time updates from the back-end services. Unlike REST, which always
“pulls” data, WebSocket enables data to be “pushed”. Applications, like online gaming, stock
trading, and messaging apps leverage WebSocket for real-time communication.

5. TCP (Transmission Control Protocol)


TCP is designed to send packets across the internet and ensure the successful delivery of data
and messages over networks. Many application-layer protocols are built on top of TCP.

6. UDP (User Datagram Protocol)


UDP sends packets directly to a target computer, without establishing a connection first. UDP is
commonly used in time-sensitive communications where occasionally dropping packets is better
than waiting. Voice and video traffic are often sent using this protocol.

7. SMTP (Simple Mail Transfer Protocol)


SMTP is a standard protocol to transfer electronic mail from one user to another.

8. FTP (File Transfer Protocol)


FTP is used to transfer computer files between client and server. It has separate connections for
the control channel and data channel.
Data Pipelines Overview
Data pipelines are a fundamental component of managing and processing data efficiently within
modern systems. These pipelines typically encompass 5 predominant phases: Collect, Ingest,
Store, Compute, and Consume.

1. Collect:
Data is acquired from data stores, data streams, and applications, sourced remotely from
devices, applications, or business systems.

2. Ingest:
During the ingestion process, data is loaded into systems and organized within event queues.

3. Store:
Post ingestion, organized data is stored in data warehouses, data lakes, and data lakehouses,
along with various systems like databases, ensuring post-ingestion storage.

4. Compute:
Data undergoes aggregation, cleansing, and manipulation to conform to company standards,
including tasks such as format conversion, data compression, and partitioning. This phase
employs both batch and stream processing techniques.

5. Consume:
Processed data is made available for consumption through analytics and visualization tools,
operational data stores, decision engines, user-facing applications, dashboards, data science,
machine learning services, business intelligence, and self-service analytics.

The efficiency and effectiveness of each phase contribute to the overall success of data-driven
operations within an organization.

Over to you: What's your story with data-driven pipelines? How have they influenced your data
management game?
CAP, BASE, SOLID, KISS, What do these acronyms mean?
The diagram below explains the common acronyms in system designs.

♦ CAP
CAP theorem states that any distributed data store can only provide two of the following
three guarantees:
1. Consistency - Every read receives the most recent write or an error.
2. Availability - Every request receives a response.
3. Partition tolerance - The system continues to operate in network faults.
However, this theorem was criticized for being too narrow for distributed systems, and
we shouldn’t use it to categorize the databases. Network faults are guaranteed to
happen in distributed systems, and we must deal with this in any distributed systems.

You can read more on this in “Please stop calling databases CP or AP” by Martin
Kleppmann.

♦ BASE
The ACID (Atomicity-Consistency-Isolation-Durability) model used in relational databases
is too strict for NoSQL databases. The BASE principle offers more flexibility, choosing
availability over consistency. It states that the states will eventually be consistent.

♦ SOLID
SOLID principle is quite famous in OOP. There are 5 components to it.

1. SRP (Single Responsibility Principle)


Each unit of code should have one responsibility.

2. OCP (Open Close Principle)


Units of code should be open for extension but closed for modification.

3. LSP (Liskov Substitution Principle)


A subclass should be able to be substituted by its base class.

4. ISP (Interface Segregation Principle)


Expose multiple interfaces with specific responsibilities.

5. DIP (Dependency Inversion Principle)


Use abstractions to decouple dependencies in the system.

♦ KISS
"Keep it simple, stupid!" is a design principle first noted by the U.S. Navy in 1960. It
states that most systems work best if they are kept simple.

Over to you: Have you invented any acronyms in your career?


GET, POST, PUT... Common HTTP “verbs” in one figure

1. HTTP GET
This retrieves a resource from the server. It is idempotent. Multiple identical requests
return the same result.

2. HTTP PUT
This updates or Creates a resource. It is idempotent. Multiple identical requests will
update the same resource.

3. HTTP POST
This is used to create new resources. It is not idempotent, making two identical POST
will duplicate the resource creation.

4. HTTP DELETE
This is used to delete a resource. It is idempotent. Multiple identical requests will delete
the same resource.

5. HTTP PATCH
The PATCH method applies partial modifications to a resource.

6. HTTP HEAD
The HEAD method asks for a response identical to a GET request but without the
response body.

7. HTTP CONNECT
The CONNECT method establishes a tunnel to the server identified by the target
resource.

8. HTTP OPTIONS
This describes the communication options for the target resource.

9. HTTP TRACE
This performs a message loop-back test along the path to the target resource.

Over to you: What other HTTP verbs have you used?


How Do C++, Java, Python Work?
The diagram shows how the compilation and execution work.

Compiled languages are compiled into machine code by the compiler. The machine code can
later be executed directly by the CPU. Examples: C, C++, Go.

A bytecode language like Java, compiles the source code into bytecode first, then the JVM
executes the program. Sometimes JIT (Just-In-Time) compiler compiles the source code into
machine code to speed up the execution. Examples: Java, C#

Interpreted languages are not compiled. They are interpreted by the interpreter during
runtime. Examples: Python, Javascript, Ruby

Compiled languages in general run faster than interpreted languages.

Over to you: which type of language do you prefer?


Top 12 Tips for API Security

- Use HTTPS
- Use OAuth2
- Use WebAuthn
- Use Leveled API Keys
- Authorization
- Rate Limiting
- API Versioning
- Whitelisting
- Check OWASP API Security Risks
- Use API Gateway
- Error Handling
- Input Validation
How To Release A Mobile App
The mobile app release process differs from conventional methods. This illustration simplifies
the journey to help you understand.

Typical Stages in a Mobile App Release Process:

1. Registration & Development (iOS & Android):


- Enroll in Apple's Developer Program and Google Play Console as iOS and Android developer
- Code using platform-specific tools: Swift/Obj-C for iOS, and Java/Kotlin for Android
2. Build & Test (iOS & Android):
Compile the app's binary, run extensive tests on both platforms to ensure functionality and
performance. Create a release candidate build.

3. QA:
- Internally test the app for issue identification (dogfooding)
- Beta test with external users to collect feedback
- Conduct regression testing to maintain feature stability

4. Internal Approvals:
- Obtain approval from stakeholders and key team members.
- Comply with app store guidelines and industry regulations
- Obtain security approvals to safeguard user data and privacy

5. App Store Optimization (ASO):


- Optimize metadata, including titles, descriptions, and keywords, for better search visibility
- Design captivating screenshots and icons to entice users
- Prepare engaging release notes to inform users about new features and updates

6. App Submission To Store:


- Submit the iOS app via App Store Connect following Apple's guidelines
- Submit the Android app via Google Play Console, adhering to Google's policies
- Both platforms may request issues resolution for approval

7. Release:
- Upon approval, set a release date to coordinate the launch on both iOS and Android platforms

Over to you:
What's the most challenging phase you've encountered in the mobile app release process?
A handy cheat sheet for the most popular cloud services (2023
edition)

What’s included?
- AWS, Azure, Google Cloud, Oracle Cloud, Alibaba Cloud
- Cloud servers
- Databases
- Message queues and streaming platforms
- Load balancing, DNS routing software
- Security
- Monitoring

Over to you - which company is the best at naming things?


Best ways to test system functionality
Testing system functionality is a crucial step in software development and engineering
processes.

It ensures that a system or software application performs as expected, meets user


requirements, and operates reliably.

Here we delve into the best ways:


1. Unit Testing: Ensures individual code components work correctly in isolation.

2. Integration Testing: Verifies that different system parts function seamlessly together.

3. System Testing: Assesses the entire system's compliance with user requirements and
performance.

4. Load Testing: Tests a system's ability to handle high workloads and identifies
performance issues.

5. Error Testing: Evaluates how the software handles invalid inputs and error conditions.

6. Test Automation: Automates test case execution for efficiency, repeatability, and error
reduction.

Over to you:
- How do you approach testing system functionality in your software development or
engineering projects?

- What’s your company's release process look like?


Explaining JSON Web Token (JWT) to a 10 year old Kid

Imagine you have a special box called a JWT. Inside this box, there are three parts: a header, a
payload, and a signature.

The header is like the label on the outside of the box. It tells us what type of box it is and how
it's secured. It's usually written in a format called JSON, which is just a way to organize
information using curly braces { } and colons : .

The payload is like the actual message or information you want to send. It could be your name,
age, or any other data you want to share. It's also written in JSON format, so it's easy to
understand and work with.

Now, the signature is what makes the JWT secure. It's like a special seal that only the sender
knows how to create. The signature is created using a secret code, kind of like a password. This
signature ensures that nobody can tamper with the contents of the JWT without the sender
knowing about it.

When you want to send the JWT to a server, you put the header, payload, and signature inside
the box. Then you send it over to the server. The server can easily read the header and payload
to understand who you are and what you want to do.

Over to you: When should we use JWT for authentication? What are some other authentication
methods?
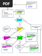
How do companies ship code to production?
The diagram below illustrates the typical workflow.

Step 1: The process starts with a product owner creating user stories based on requirements.

Step 2: The dev team picks up the user stories from the backlog and puts them into a sprint for
a two-week dev cycle.

Step 3: The developers commit source code into the code repository Git.

Step 4: A build is triggered in Jenkins. The source code must pass unit tests, code coverage
threshold, and gates in SonarQube.

Step 5: Once the build is successful, the build is stored in artifactory. Then the build is deployed
into the dev environment.

Step 6: There might be multiple dev teams working on different features. The features need to
be tested independently, so they are deployed to QA1 and QA2.

Step 7: The QA team picks up the new QA environments and performs QA testing, regression
testing, and performance testing.

Steps 8: Once the QA builds pass the QA team’s verification, they are deployed to the UAT
environment.

Step 9: If the UAT testing is successful, the builds become release candidates and will be
deployed to the production environment on schedule.

Step 10: SRE (Site Reliability Engineering) team is responsible for prod monitoring.

Over to you: what's your company's release process look like?


How does Docker Work? Is Docker still relevant?
We just made a video on this topic.

Docker's architecture comprises three main components:

♦ Docker Client
This is the interface through which users interact. It communicates with the Docker
daemon.
♦ Docker Host
Here, the Docker daemon listens for Docker API requests and manages various Docker
objects, including images, containers, networks, and volumes.

♦ Docker Registry
This is where Docker images are stored. Docker Hub, for instance, is a widely-used public
registry.
Explaining 8 Popular Network Protocols in 1 Diagram
Network protocols are standard methods of transferring data between two computers in a
network.

1. HTTP (HyperText Transfer Protocol)


HTTP is a protocol for fetching resources such as HTML documents. It is the foundation
of any data exchange on the Web and it is a client-server protocol.
2. HTTP/3
HTTP/3 is the next major revision of the HTTP. It runs on QUIC, a new transport protocol
designed for mobile-heavy internet usage. It relies on UDP instead of TCP, which enables
faster web page responsiveness. VR applications demand more bandwidth to render
intricate details of a virtual scene and will likely benefit from migrating to HTTP/3
powered by QUIC.

3. HTTPS (HyperText Transfer Protocol Secure)


HTTPS extends HTTP and uses encryption for secure communications.

4. WebSocket
WebSocket is a protocol that provides full-duplex communications over TCP. Clients
establish WebSockets to receive real-time updates from the back-end services. Unlike
REST, which always “pulls” data, WebSocket enables data to be “pushed”. Applications,
like online gaming, stock trading, and messaging apps leverage WebSocket for real-time
communication.

5. TCP (Transmission Control Protocol)


TCP is is designed to send packets across the internet and ensure the successful delivery
of data and messages over networks. Many application-layer protocols build on top of
TCP.

6. UDP (User Datagram Protocol)


UDP sends packets directly to a target computer, without establishing a connection first.
UDP is commonly used in time-sensitive communications where occasionally dropping
packets is better than waiting. Voice and video traffic are often sent using this protocol.

7. SMTP (Simple Mail Transfer Protocol)


SMTP is a standard protocol to transfer electronic mail from one user to another.

8. FTP (File Transfer Protocol)


FTP is used to transfer computer files between client and server. It has separate
connections for the control channel and data channel.
System Design Blueprint: The Ultimate Guide
We've created a template to tackle various system design problems in interviews.

Hope this checklist is useful to guide your discussions during the interview process.

This briefly touches on the following discussion points:


- Load Balancing
- API Gateway
- Communication Protocols
- Content Delivery Network (CDN)
- Database
- Cache
- Message Queue
- Unique ID Generation
- Scalability
- Availability
- Performance
- Security
- Fault Tolerance and Resilience
- And more
Key Concepts to Understand Database Sharding
In this concise and visually engaging resource, we break down the key concepts of database
partitioning, explaining both vertical and horizontal strategies.

1. Range-Based Sharding: Splitting your data into distinct ranges. Think of it as organizing
your books by genre on separate shelves.
2. Key-Based Sharding (with a dash of %3 hash): Imagine each piece of data having a
unique key, and we distribute them based on a specific rule. It's like sorting your playing
cards by suit and number.
3. Directory-Based Sharding: A directory, like a phone book, helps you quickly find the
information you need. Similarly, this technique uses a directory to route data efficiently.

Over to you: What are some other ways to scale a database?


A nice cheat sheet of different monitoring infrastructure in cloud
services
This cheat sheet offers a concise yet comprehensive comparison of key monitoring elements
across the three major cloud providers and open-source / 3rd party tools.

Let's delve into the essential monitoring aspects covered:


- Data Collection: Gather information from diverse sources to enhance decision-making.
- Data Storage: Safely store and manage data for future analysis and reference.
- Data Analysis: Extract valuable insights from data to drive informed actions.
- Alerting: Receive real-time notifications about critical events or anomalies.
- Visualization: Present data in a visually comprehensible format for better understanding.
- Reporting and Compliance: Generate reports and ensure adherence to regulatory
standards.
- Automation: Streamline processes and tasks through automated workflows.
- Integration: Seamlessly connect and exchange data between different systems or tools.
- Feedback Loops: Continuously refine strategies based on feedback and performance
analysis.

Over to you: How do you prioritize and leverage these essential monitoring aspects in your
domain to achieve better outcomes and efficiency?
Top 5 Software Architectural Patterns

In software development, architecture plays a crucial role in shaping the structure and behavior
of software systems. It provides a blueprint for system design, detailing how components
interact with each other to deliver specific functionality. They also offer solutions to common
problems, saving time and effort and leading to more robust and maintainable systems.

However, with the vast array of architectural styles and patterns available, it can take time to
discern which approach best suits a particular project or system. Aims to shed light on these
concepts, helping you make informed decisions in your architectural endeavors.
To help you navigate the vast landscape of architectural styles and patterns, there is a cheat
sheet that encapsulates all. This cheat sheet is a handy reference guide that you can use to
quickly recall the main characteristics of each architectural style and pattern.
OAuth 2.0 Flows

Authorization Code Flow: The most common OAuth flow. After user authentication, the client
receives an authorization code and exchanges it for an access token and refresh token.
Client Credentials Flow: Designed for single-page applications. The access token is returned
directly to the client without an intermediate authorization code.

Implicit Code Flow: Designed for single-page applications. The access token is returned directly
to the client without an intermediate authorization code.

Resource Owner Password Grant Flow: Allows users to provide their username and password
directly to the client, which then exchanges them for an access token.

Over to you - So which one do you think is something that you should use next in your
application?
How did AWS grow from just a few services in 2006 to over 200
fully-featured services?
Let's take a look.

Since 2006, it has become a cloud computing leader, offering foundational infrastructure,
platforms, and advanced capabilities like serverless computing and AI.
This expansion empowered innovation, allowing complex applications without extensive
hardware management. AWS also explored edge and quantum computing, staying at tech's
forefront.

This evolution mirrors cloud computing's shift from niche to essential, benefiting global
businesses with efficiency and scalability

Happy to present the curated list of AWS services introduced over the years below.

Note:
- The announcement or preview year differs from the public release year for certain
services. In these cases, we've noted the service under the release year
- Unreleased services noted in announcement years

Over to you: Are you excited about all the new services, or do you find it overwhelming?
What is GraphQL? Is it a replacement for the REST API?
The diagram below shows the quick comparison between REST and GraphQL.

♦ GraphQL is a query language for APIs developed by Meta. It provides a complete


description of the data in the API and gives clients the power to ask for exactly what they
need.
♦ GraphQL servers sit in between the client and the backend services.

♦ GraphQL can aggregate multiple REST requests into one query. GraphQL server organizes
the resources in a graph.

♦ GraphQL supports queries, mutations (applying data modifications to resources), and


subscriptions (receiving notifications on schema modifications).

Over to you:
1. Is GraphQL a database technology?
2. Do you recommend GraphQL? Why/why not?
HTTPS, SSL Handshake, and Data Encryption Explained to Kids

HTTPS: Safeguards your data from eavesdroppers and breaches. Understand how encryption
and digital certificates create an impregnable shield.
SSL Handshake: Behind the Scenes — Witness the cryptographic protocols that establish a
secure connection. Experience the intricate exchange of keys and negotiation.

Secure Data Transmission: Navigating the Tunnel — Journey through the encrypted tunnel
forged by HTTPS. Learn how your information travels while shielded from cyber threats.

HTML's Role: Peek into HTML's role in structuring the web. Uncover how hyperlinks and content
come together seamlessly. And why is it called HYPER TEXT.

Over to you: In this ever-evolving digital landscape, what emerging technologies do you foresee
shaping the future of cybersecurity or the web?
A nice cheat sheet of different databases in cloud services

Choosing the right database for your project is a complex task. The multitude of database
options, each suited to distinct use cases, can quickly lead to decision fatigue.

We hope this cheat sheet provides high level direction to pinpoint the right service that aligns
with your project's needs and avoid potential pitfalls.

Note: Google has limited documentation for their database use cases. Even though we did our
best to look at what was available and arrived at the best option, some of the entries may be
not accurate.

Over to you: Which database have you used in the past, and for what use cases?
CI/CD Pipeline Explained in Simple Terms

Section 1 - SDLC with CI/CD


The software development life cycle (SDLC) consists of several key stages: development, testing,
deployment, and maintenance. CI/CD automates and integrates these stages to enable faster,
more reliable releases.
When code is pushed to a git repository, it triggers an automated build and test process.
End-to-end (e2e) test cases are run to validate the code. If tests pass, the code can be
automatically deployed to staging/production. If issues are found, the code is sent back to
development for bug fixing. This automation provides fast feedback to developers and reduces
risk of bugs in production.

Section 2 - Difference between CI and CD


Continuous Integration (CI) automates the build, test, and merge process. It runs tests
whenever code is committed to detect integration issues early. This encourages frequent code
commits and rapid feedback.

Continuous Delivery (CD) automates release processes like infrastructure changes and
deployment. It ensures software can be released reliably at any time through automated
workflows. CD may also automate the manual testing and approval steps required before
production deployment.

Section 3 - CI/CD Pipeline


A typical CI/CD pipeline has several connected stages:
- Developer commits code changes to source control
- CI server detects changes and triggers build
- Code is compiled, tested (unit, integration tests)
- Test results reported to developer
- On success, artifacts are deployed to staging environments
- Further testing may be done on staging before release
- CD system deploys approved changes to production
What does API gateway do?
The diagram below shows the detail.

Step 1 - The client sends an HTTP request to the API gateway.

Step 2 - The API gateway parses and validates the attributes in the HTTP request.
Step 3 - The API gateway performs allow-list/deny-list checks.

Step 4 - The API gateway talks to an identity provider for authentication and authorization.

Step 5 - The rate limiting rules are applied to the request. If it is over the limit, the request is
rejected.

Steps 6 and 7 - Now that the request has passed basic checks, the API gateway finds the
relevant service to route to by path matching.

Step 8 - The API gateway transforms the request into the appropriate protocol and sends it to
backend microservices.

Steps 9-12: The API gateway can handle errors properly, and deals with faults if the error takes a
longer time to recover (circuit break). It can also leverage ELK (Elastic-Logstash-Kibana) stack for
logging and monitoring. We sometimes cache data in the API gateway.

Over to you:
1. What’s the difference between a load balancer and an API gateway?
2. Do we need to use different API gateways for PC, mobile and browser separately?
The Code Review Pyramid
By Gunnar Morling

Over to you - Any other tips for effective code review?


A picture is worth a thousand words: 9 best practices for developing
microservices

When we develop microservices, we need to follow the following best practices:

1. Use separate data storage for each microservice


2. Keep code at a similar level of maturity
3. Separate build for each microservice
4. Assign each microservice with a single responsibility
5. Deploy into containers
6. Design stateless services
7. Adopt domain-driven design
8. Design micro frontend
9. Orchestrating microservices

Over to you - what else should be included?


URL, URI, URN - Do you know the differences?
The diagram below shows a comparison of URL, URI, and URN.

♦ URI
URI stands for Uniform Resource Identifier. It identifies a logical or physical resource on
the web. URL and URN are subtypes of URI. URL locates a resource, while URN names a
resource.

A URI is composed of the following parts:


scheme:[//authority]path[?query][#fragment]

♦ URL
URL stands for Uniform Resource Locator, the key concept of HTTP. It is the address of a
unique resource on the web. It can be used with other protocols like FTP and JDBC.

♦ URN
URN stands for Uniform Resource Name. It uses the urn scheme. URNs cannot be used
to locate a resource. A simple example given in the diagram is composed of a namespace
and a namespace-specific string.

If you would like to learn more detail on the subject, I would recommend W3C’s clarification.
What branching strategies does your team use?

Teams often employ various branching strategies for managing their code, such as Git flow,
feature branches, and trunk-based development.

Out of these options, Git flow or its variations are the most widely favored methods. The
illustration by Jetbrains explains how it works.
Linux file system explained
The Linux file system used to resemble an unorganized town where individuals constructed their
houses wherever they pleased. However, in 1994, the Filesystem Hierarchy Standard (FHS) was
introduced to bring order to the Linux file system.
By implementing a standard like the FHS, software can ensure a consistent layout across various
Linux distributions. Nonetheless, not all Linux distributions strictly adhere to this standard. They
often incorporate their own unique elements or cater to specific requirements.

To become proficient in this standard, you can begin by exploring. Utilize commands such as
"cd" for navigation and "ls" for listing directory contents. Imagine the file system as a tree,
starting from the root (/). With time, it will become second nature to you, transforming you into
a skilled Linux administrator.

Have fun exploring!

Over to you: What Linux commands are useful for navigating and examining files?
Do you believe that Google, Meta, Uber, and Airbnb put almost all of
their code in one repository?
This practice is called a monorepo.

Monorepo vs. Microrepo. Which is the best? Why do different companies choose different
options?

Monorepo isn't new; Linux and Windows were both created using Monorepo. To improve
scalability and build speed, Google developed its internal dedicated toolchain to scale it faster
and strict coding quality standards to keep it consistent.
Amazon and Netflix are major ambassadors of the Microservice philosophy. This approach
naturally separates the service code into separate repositories. It scales faster but can lead to
governance pain points later on.

Within Monorepo, each service is a folder, and every folder has a BUILD config and OWNERS
permission control. Every service member is responsible for their own folder.

On the other hand, in Microrepo, each service is responsible for its repository, with the build
config and permissions typically set for the entire repository.

In Monorepo, dependencies are shared across the entire codebase regardless of your business,
so when there's a version upgrade, every codebase upgrades their version.

In Microrepo, dependencies are controlled within each repository. Businesses choose when to
upgrade their versions based on their own schedules.

Monorepo has a standard for check-ins. Google's code review process is famously known for
setting a high bar, ensuring a coherent quality standard for Monorepo, regardless of the
business.

Microrepo can either set their own standard or adopt a shared standard by incorporating best
practices. It can scale faster for business, but the code quality might be a bit different.

Google engineers built Bazel, and Meta built Buck. There are other open-source tools available,
including Nix, Lerna, and others.

Over the years, Microrepo has had more supported tools, including Maven and Gradle for Java,
NPM for NodeJS, and CMake for C/C++, among others.

Over to you: Which option do you think is better? Which code repository strategy does your
company use?
What are the data structures used in daily life?

♦ list: keep your Twitter feeds


♦ stack: support undo/redo of the word editor
♦ queue: keep printer jobs, or send user actions in-game
♦ heap: task scheduling
♦ tree: keep the HTML document, or for AI decision
♦ suffix tree: for searching string in a document
♦ graph: for tracking friendship, or path finding
♦ r-tree: for finding the nearest neighbor
♦ vertex buffer: for sending data to GPU for rendering

To conclude, data structures play an important role in our daily lives, both in our technology and
in our experiences. Engineers should be aware of these data structures and their use cases to
create effective and efficient solutions.

Over to you: Which additional data structures have we overlooked?


Why did Amazon Prime Video monitoring move from serverless to
monolithic? How can it save 90% cost?
The diagram below shows the architecture comparison before and after the migration.

What is Amazon Prime Video Monitoring Service?

Prime Video service needs to monitor the quality of thousands of live streams. The monitoring
tool automatically analyzes the streams in real time and identifies quality issues like block
corruption, video freeze, and sync problems. This is an important process for customer
satisfaction.

There are 3 steps: media converter, defect detector, and real-time notification.

♦ What is the problem with the old architecture?

The old architecture was based on Amazon Lambda, which was good for building
services quickly. However, it was not cost-effective when running the architecture at a
high scale. The two most expensive operations are:

1. The orchestration workflow - AWS step functions charge users by state transitions and
the orchestration performs multiple state transitions every second.

2. Data passing between distributed components - the intermediate data is stored in


Amazon S3 so that the next stage can download. The download can be costly when the
volume is high.

♦ Monolithic architecture saves 90% cost

A monolithic architecture is designed to address the cost issues. There are still 3
components, but the media converter and defect detector are deployed in the same
process, saving the cost of passing data over the network. Surprisingly, this approach to
deployment architecture change led to 90% cost savings!

This is an interesting and unique case study because microservices have become a go-to
and fashionable choice in the tech industry. It's good to see that we are having more
discussions about evolving the architecture and having more honest discussions about
its pros and cons. Decomposing components into distributed microservices comes with a
cost.

♦ What did Amazon leaders say about this?


Amazon CTO Werner Vogels: “Building 𝐞𝐯𝐨𝐥𝐯𝐚𝐛𝐥𝐞 𝐬𝐨𝐟𝐭𝐰𝐚𝐫𝐞 𝐬𝐲𝐬𝐭𝐞𝐦𝐬 is a strategy, not a
religion. And revisiting your architectures with an open mind is a must.”

Ex Amazon VP Sustainability Adrian Cockcroft: “The Prime Video team had followed a
path I call 𝐒𝐞𝐫𝐯𝐞𝐫𝐥𝐞𝐬𝐬 𝐅𝐢𝐫𝐬𝐭…I don’t advocate 𝐒𝐞𝐫𝐯𝐞𝐫𝐥𝐞𝐬𝐬 𝐎𝐧𝐥𝐲”.

Over to you: Does microservice architecture solve an architecture problem or an


organizational problem?
Netflix Tech Stack - Part 1 (CI/CD Pipeline)

Planning: Netflix Engineering uses JIRA for planning and Confluence for documentation.

Coding: Java is the primary programming language for the backend service, while other
languages are used for different use cases.

Build: Gradle is mainly used for building, and Gradle plugins are built to support various use
cases.

Packaging: Package and dependencies are packed into an Amazon Machine Image (AMI) for
release.

Testing: Testing emphasizes the production culture's focus on building chaos tools.
Deployment: Netflix uses its self-built Spinnaker for canary rollout deployment.

Monitoring: The monitoring metrics are centralized in Atlas, and Kayenta is used to detect
anomalies.

Incident report: Incidents are dispatched according to priority, and PagerDuty is used for
incident handling.
How many API architecture styles do you know?

Architecture styles define how different components of an application programming interface


(API) interact with one another. As a result, they ensure efficiency, reliability, and ease of
integration with other systems by providing a standard approach to designing and building APIs.
Here are the most used styles:

♦ SOAP:
Mature, comprehensive, XML-based
Best for enterprise applications

♦ RESTful:
Popular, easy-to-implement, HTTP methods
Ideal for web services
♦ GraphQL:
Query language, request specific data
Reduces network overhead, faster responses

♦ gRPC:
Modern, high-performance, Protocol Buffers
Suitable for microservices architectures

♦ WebSocket:
Real-time, bidirectional, persistent connections
Perfect for low-latency data exchange

♦ Webhook:
Event-driven, HTTP callbacks, asynchronous
Notifies systems when events occur

Over to you: Are there any other famous styles we missed?


Visualizing a SQL query

SQL statements are executed by the database system in several steps, including:
- Parsing the SQL statement and checking its validity
- Transforming the SQL into an internal representation, such as relational algebra
- Optimizing the internal representation and creating an execution plan that utilizes index
information
- Executing the plan and returning the results

The execution of SQL is highly complex and involves many considerations, such as:
- The use of indexes and caches
- The order of table joins
- Concurrency control
- Transaction management

Over to you: what is your favorite SQL statement?


Almost every software engineer has used Git before, but only a
handful know how it works :)

To begin with, it's essential to identify where our code is stored. The common assumption is
that there are only two locations - one on a remote server like Github and the other on our local
machine. However, this isn't entirely accurate. Git maintains three local storages on our
machine, which means that our code can be found in four places:

♦ Working directory: where we edit files


♦ Staging area: a temporary location where files are kept for the next commit
♦ Local repository: contains the code that has been committed
♦ Remote repository: the remote server that stores the code

Most Git commands primarily move files between these four locations.

Over to you: Do you know which storage location the "git tag" command operates on? This
command can add annotations to a commit.
I read something unbelievable today: Levels. fyi scaled to millions of
users using Google Sheets as a backend!

They started off on Google Forms and Sheets, which helped them reach millions of monthly
active users before switching to a proper backend.

To be fair, they do use serverless computing, but using Google Sheets as the database is an
interesting choice.

Why do they use Google Sheets as a backend? Using their own words: "It seems like a pretty
counterintuitive idea for a site with our traffic volume to not have a backend or any fancy
infrastructure, but our philosophy to building products has always been, start simple and
iterate. This allows us to move fast and focus on what’s important".

What are your thoughts? The link to the original article is embedded at the bottom of the
diagram.
Best ways to test system functionality
Testing system functionality is a crucial step in software development and engineering
processes.

It ensures that a system or software application performs as expected, meets user


requirements, and operates reliably.

Here we delve into the best ways:


1. Unit Testing: Ensures individual code components work correctly in isolation.

2. Integration Testing: Verifies that different system parts function seamlessly together.

3. System Testing: Assesses the entire system's compliance with user requirements and
performance.

4. Load Testing: Tests a system's ability to handle high workloads and identifies
performance issues.

5. Error Testing: Evaluates how the software handles invalid inputs and error conditions.

6. Test Automation: Automates test case execution for efficiency, repeatability, and error
reduction.

Over to you: How do you approach testing system functionality in your software development
or engineering projects?
Logging, tracing and metrics are 3 pillars of system observability
The diagram below shows their definitions and typical architectures.

● Logging
Logging records discrete events in the system. For example, we can record an incoming
request or a visit to databases as events. It has the highest volume. ELK
(Elastic-Logstash-Kibana) stack is often used to build a log analysis platform. We often
define a standardized logging format for different teams to implement, so that we can
leverage keywords when searching among massive amounts of logs.
● Tracing
Tracing is usually request-scoped. For example, a user request goes through the API
gateway, load balancer, service A, service B, and database, which can be visualized in the
tracing systems. This is useful when we are trying to identify the bottlenecks in the
system. We use OpenTelemetry to showcase the typical architecture, which unifies the 3
pillars in a single framework.

● Metrics
Metrics are usually aggregatable information from the system. For example, service QPS,
API responsiveness, service latency, etc. The raw data is recorded in time-series
databases like InfluxDB. Prometheus pulls the data and transforms the data based on
pre-defined alerting rules. Then the data is sent to Grafana for display or to the alert
manager which then sends out email, SMS, or Slack notifications or alerts.

Over to you: Which tools have you used for system monitoring?
Internet Traffic Routing Policies
Internet traffic routing policies (DNS policies) play a crucial role in efficiently managing and
directing network traffic. Let's discuss the different types of policies.

1. Simple: Directs all traffic to a single endpoint based on a standard DNS query without
any special conditions or requirements.

2. Failover: Routes traffic to a primary endpoint but automatically switches to a secondary


endpoint if the primary is unavailable.
3. Geolocation: Distributes traffic based on the geographic location of the requester,
aiming to provide localized content or services.

4. Latency: Directs traffic to the endpoint that provides the lowest latency for the
requester, enhancing user experience with faster response times.

5. Multivalue Answer: Responds to DNS queries with multiple IP addresses, allowing the
client to select an endpoint. However, it should not be considered a replacement for a
load balancer.

6. Weighted Routing Policy: Distributes traffic across multiple endpoints with assigned
weights, allowing for proportional traffic distribution based on these weights.

Over to you: Which DNS policy do you find most relevant to your network management needs?
Do you know all the components of a URL?
Uniform Resource Locator (URL) is a term familiar to most people, as it is used to locate
resources on the internet. When you type a URL into a web browser's address bar, you are
accessing a "resource", not just a webpage.

URLs comprise several components:

● The protocol or scheme, such as http, https, and ftp.

● The domain name and port, separated by a period (.)

● The path to the resource, separated by a slash (/)

● The parameters, which start with a question mark (?) and consist of key-value pairs, such
as a=b&c=d.

● The fragment or anchor, indicated by a pound sign (#), which is used to bookmark a
specific section of the resource.
What are the differences between cookies and sessions?
The diagram below shows how they work.

Cookies and sessions are both used to carry user information over HTTP requests, including user
login status, user permissions, etc.

● Cookies
Cookies typically have size limits (4KB). They carry small pieces of information and are
stored on the users’ devices. Cookies are sent with each subsequent user request. Users
can choose to ban cookies in their browsers.

● Sessions
Unlike cookies, sessions are created and stored on the server side. There is usually a
unique session ID generated on the server, which is attached to a specific user session.
This session ID is returned to the client side in a cookie. Sessions can hold larger
amounts of data. Since the session data is not directly accessed by the client, the session
offers more security.
How do DevOps, NoOps change the software development lifecycle
(SDLC)?
The diagram below compares traditional SDLC, DevOps and NoOps.

In a traditional software development, code, build, test, release and monitoring are siloed
functions. Each stage works independently and hands over to the next stage.

DevOps, on the other hand, encourages continuous development and collaboration between
developers and operations. This shortens the overall life cycle and provides continuous software
delivery.
NoOps is a newer concept with the development of serverless computing. Since we can
architect the system using FaaS (Function-as-a-Service) and BaaS (Backend-as-a-Service), the
cloud service providers can take care of most operations tasks. The developers can focus on
feature development and automate operations tasks.

NoOps is a pragmatic and effective methodology for startups or smaller-scale applications,


which moves shortens the SDLC even more than DevOps.
Popular interview question: What is the difference between Process
and Thread?
To better understand this question, let’s first take a look at what a Program is. A Program is an
executable file containing a set of instructions and passively stored on disk. One program can
have multiple processes. For example, the Chrome browser creates a different process for every
single tab.

A Process means a program is in execution. When a program is loaded into the memory and
becomes active, the program becomes a process. The process requires some essential resources
such as registers, program counter, and stack.

A Thread is the smallest unit of execution within a process.

The following process explains the relationship between program, process, and thread.

1. The program contains a set of instructions.


2. The program is loaded into memory. It becomes one or more running processes.

3. When a process starts, it is assigned memory and resources. A process can have one or
more threads. For example, in the Microsoft Word app, a thread might be responsible
for spelling checking and the other thread for inserting text into the doc.

Main differences between process and thread:

● Processes are usually independent, while threads exist as subsets of a process.


● Each process has its own memory space. Threads that belong to the same process share
the same memory.
● A process is a heavyweight operation. It takes more time to create and terminate.
● Context switching is more expensive between processes.
● Inter-thread communication is faster for threads.

Over to you:

1. Some programming languages support coroutine. What is the difference between


coroutine and thread?
2. How to list running processes in Linux?
Top 6 Load Balancing Algorithms

Static Algorithms

1. Round robin
The client requests are sent to different service instances in sequential order. The
services are usually required to be stateless.

2. Sticky round-robin
This is an improvement of the round-robin algorithm. If Alice’s first request goes to
service A, the following requests go to service A as well.

3. Weighted round-robin
The admin can specify the weight for each service. The ones with a higher weight handle
more requests than others.
4. Hash
This algorithm applies a hash function on the incoming requests’ IP or URL. The requests
are routed to relevant instances based on the hash function result.

Dynamic Algorithms

5. Least connections
A new request is sent to the service instance with the least concurrent connections.

6. Least response time


A new request is sent to the service instance with the fastest response time.
Symmetric encryption vs asymmetric encryption
Symmetric encryption and asymmetric encryption are two types of cryptographic techniques
used to secure data and communications, but they differ in their methods of encryption and
decryption.

● In symmetric encryption, a single key is used for both encryption and decryption of data.
It is faster and can be applied to bulk data encryption/decryption. For example, we can
use it to encrypt massive amounts of PII (Personally Identifiable Information) data. It
poses challenges in key management because the sender and receiver share the same
key.
● Asymmetric encryption uses a pair of keys: a public key and a private key. The public key
is freely distributed and used to encrypt data, while the private key is kept secret and
used to decrypt the data. It is more secure than symmetric encryption because the
private key is never shared. However, asymmetric encryption is slower because of the
complexity of key generation and maths computations. For example, HTTPS uses
asymmetric encryption to exchange session keys during TLS handshake, and after that,
HTTPS uses symmetric encryption for subsequent communications.
How does Redis persist data?
Redis is an in-memory database. If the server goes down, the data will be lost.

The diagram below shows two ways to persist Redis data on disk:

1. AOF (Append-Only File)


2. RDB (Redis Database)
Note that data persistence is not performed on the critical path and doesn't block the write
process in Redis.

● AOF
Unlike a write-ahead log, the Redis AOF log is a write-after log. Redis executes
commands to modify the data in memory first and then writes it to the log file. AOF log
records the commands instead of the data. The event-based design simplifies data
recovery. Additionally, AOF records commands after the command has been executed in
memory, so it does not block the current write operation.

● RDB
The restriction of AOF is that it persists commands instead of data. When we use the
AOF log for recovery, the whole log must be scanned. When the size of the log is large,
Redis takes a long time to recover. So Redis provides another way to persist data - RDB.

RDB records snapshots of data at specific points in time. When the server needs to be
recovered, the data snapshot can be directly loaded into memory for fast recovery.

Step 1: The main thread forks the‘ bgsave’ sub-process, which shares all the in-memory
data of the main thread. ‘bgsave’ reads the data from the main thread and writes it to
the RDB file.

Steps 2 and 3: If the main thread modifies data, a copy of the data is created.

Steps 4 and 5: The main thread then operates on the data copy. Meanwhile ‘bgsave’
sub-process continues to write data to the RDB file.

● Mixed
Usually in production systems, we can choose a mixed approach, where we use RDB to
record data snapshots from time to time and use AOF to record the commands since the
last snapshot.
IBM MQ -> RabbitMQ -> Kafka ->Pulsar, How do message queue
architectures evolve?

● IBM MQ
IBM MQ was launched in 1993. It was originally called MQSeries and was renamed
WebSphere MQ in 2002. It was renamed to IBM MQ in 2014. IBM MQ is a very
successful product widely used in the financial sector. Its revenue still reached 1 billion
dollars in 2020.

● RabbitMQ
RabbitMQ architecture differs from IBM MQ and is more similar to Kafka concepts. The
producer publishes a message to an exchange with a specified exchange type. It can be
direct, topic, or fanout. The exchange then routes the message into the queues based on
different message attributes and the exchange type. The consumers pick up the message
accordingly.

● Kafka
In early 2011, LinkedIn open sourced Kafka, which is a distributed event streaming
platform. It was named after Franz Kafka. As the name suggested, Kafka is optimized for
writing. It offers a high-throughput, low-latency platform for handling real-time data
feeds. It provides a unified event log to enable event streaming and is widely used in
internet companies.

Kafka defines producer, broker, topic, partition, and consumer. Its simplicity and fault
tolerance allow it to replace previous products like AMQP-based message queues.

● Pulsar
Pulsar, developed originally by Yahoo, is an all-in-one messaging and streaming platform.
Compared with Kafka, Pulsar incorporates many useful features from other products and
supports a wide range of capabilities. Also, Pulsar architecture is more cloud-native,
providing better support for cluster scaling and partition migration, etc.

There are two layers in Pulsar architecture: the serving layer and the persistent layer.
Pulsar natively supports tiered storage, where we can leverage cheaper object storage
like AWS S3 to persist messages for a longer term.

Over to you: which message queues have you used?


Top 4 Kubernetes Service Types in one diagram
The diagram below shows 4 ways to expose a Service.

In Kubernetes, a Service is a method for exposing a network application in the cluster. We use a
Service to make that set of Pods available on the network so that users can interact with it.

There are 4 types of Kubernetes services: ClusterIP, NodePort, LoadBalancer and ExternalName.
The “type” property in the Service's specification determines how the service is exposed to the
network.

● ClusterIP
ClusterIP is the default and most common service type. Kubernetes will assign a
cluster-internal IP address to ClusterIP service. This makes the service only reachable
within the cluster.

● NodePort
This exposes the service outside of the cluster by adding a cluster-wide port on top of
ClusterIP. We can request the service by NodeIP:NodePort.

● LoadBalancer
This exposes the Service externally using a cloud provider’s load balancer.

● ExternalName
This maps a Service to a domain name. This is commonly used to create a service within
Kubernetes to represent an external database.
How will you design the Stack Overflow website?
If your answer is on-premise servers and monolith (on the right), you would likely fail the
interview, but that's how it is built in reality!

What people think it should look like

The interviewer is probably expecting something on the left side.

1. Microservice is used to decompose the system into small components.


2. Each service has its own database. Use cache heavily.
3. The service is sharded.
4. The services talk to each other asynchronously through message queues.
5. The service is implemented using Event Sourcing with CQRS.
6. Showing off knowledge in distributed systems such as eventual consistency, CAP
theorem, etc.

What it actually is

Stack Overflow serves all the traffic with only 9 on-premise web servers, and it’s on monolith! It
has its own servers and does not run on the cloud.

This is contrary to all our popular beliefs these days.

Over to you: what is good architecture, the one that looks fancy during the interview or the one
that works in reality?
Explain the Top 6 Use Cases of Object Stores

● What is an object store?

Object store uses objects to store data. Compared with file storage which uses a
hierarchical structure to store files, or block storage which divides files into equal block
sizes, object storage stores metadata together with the objects. Typical products include
AWS S3, Google Cloud Storage, and Azure Blob Storage.

An object store provides flexibility in formats and scales easily.

● Case 1: Data Archiving


With the ever-growing amounts of business data, we cannot store all the data in core
storage systems. We need to have layers of storage plan. An object store can be used to
archive old data that exists for auditing or client statements. This is a cost-effective
approach.

● Case 2: Unstructured Data Storage

We often need to deal with unstructured data or semi-structured data. In the past, they
were usually stored as blobs in the relational database, which was quite inefficient. An
object store is a good match for music, video files, and text documents. Companies like
Spotify or Netflix uses object store to persist their media files.

● Case 3: Cloud Native Storage

For cloud-native applications, we need the data storage system to be flexible and
scalable. Major public cloud providers have easy API access to their object store
products and can be used for economical storage choices.

● Case 4: Data Lake

There are many types of data in a distributed system. An object store-backed data lake
provides a good place for different business lines to dump their data for later analytics or
machine learning. The efficient reads and writes of the object store facilitate more steps
down the data processing pipeline, including ETL(Extract-Transform-Load) or
constructing a data warehouse.

● Case 5: Internet of Things (IoT)

IoT sensors produce all kinds of data. An object store can store this type of time series
and later run analytics or AI algorithms on them. Major public cloud providers provide
pipelines to ingest raw IoT data into the object store.

● Case 6: Backup and Recovery

An object store can be used to store database or file system backups. Later, the backups
can be loaded for fast recovery. This improves the system’s availability.

Over to you: What did you use object store for?


API Vs SDK!

API (Application Programming Interface) and SDK (Software Development Kit) are essential tools
in the software development world, but they serve distinct purposes:

API:

An API is a set of rules and protocols that allows different software applications and services to
communicate with each other.

1. It defines how software components should interact.


2. Facilitates data exchange and functionality access between software components.
3. Typically consists of endpoints, requests, and responses.
SDK:

An SDK is a comprehensive package of tools, libraries, sample code, and documentation that
assists developers in building applications for a particular platform, framework, or hardware.

1. Offers higher-level abstractions, simplifying development for a specific platform.


2. Tailored to specific platforms or frameworks, ensuring compatibility and optimal
performance on that platform.
3. Offer access to advanced features and capabilities specific to the platform, which might
be otherwise challenging to implement from scratch.

The choice between APIs and SDKs depends on the development goals and requirements of the
project.

Over to you:

Which do you find yourself gravitating towards – APIs or SDKs – Every implementation has a
unique story to tell. What's yours?
Proxy Vs reverse proxy

A forward proxy is a server that sits between user devices and the internet. A forward proxy is
commonly used for:

- Protect clients
- Avoid browsing restrictions
- Block access to certain content

A reverse proxy is a server that accepts a request from the client, forwards the request to web
servers, and returns the results to the client as if the proxy server had processed the request. A
reverse proxy is good for:

- Protect servers
- Load balancing
- Cache static contents
- Encrypt and decrypt SSL communications
Git Vs Github

Dive into the fascinating world of version control.

First, meet Git, a fundamental tool for developers. It operates locally, allowing you to track
changes in your code, much like taking snapshots of your project's progress. This makes
collaboration with your team a breeze, even when you're working on the same project.

Now, let's talk about GitHub. It's more than just a platform; it's a powerhouse for hosting Git
repositories online. With GitHub, you can streamline team collaboration and code sharing.

Learning Git and GitHub is a fundamental part of software engineering, so definitely try your
best to master them
Which latency numbers should you know
Please note those are not precise numbers. They are based on some online benchmarks (Jeff
Dean’s latency numbers + some other sources).

● L1 and L2 caches: 1 ns, 10 ns

E.g.: They are usually built onto the microprocessor chip. Unless you work with
hardware directly, you probably don’t need to worry about them.

● RAM access: 100 ns

E.g.: It takes around 100 ns to read data from memory. Redis is an in-memory data store,
so it takes about 100 ns to read data from Redis.

● Send 1K bytes over 1 Gbps network: 10 us

E.g.: It takes around 10 us to send 1KB of data from Memcached through the network.

● Read from SSD: 100 us

E.g.: RocksDB is a disk-based K/V store, so the read latency is around 100 us on SSD.

● Database insert operation: 1 ms.

E.g.: Postgresql commit might take 1ms. The database needs to store the data, create
the index, and flush logs. All these actions take time.
● Send packet CA->Netherlands->CA: 100 ms

E.g.: If we have a long-distance Zoom call, the latency might be around 100 ms.

● Retry/refresh internal: 1-10s

E.g: In a monitoring system, the refresh interval is usually set to 5~10 seconds (default
value on Grafana).

Notes:

1 ns = 10^-9 seconds

1 us = 10^-6 seconds = 1,000 ns

1 ms = 10^-3 seconds = 1,000 us = 1,000,000 ns


Eight Data Structures That Power Your Databases. Which one should
we pick?
The answer will vary depending on your use case. Data can be indexed in memory or on disk.
Similarly, data formats vary, such as numbers, strings, geographic coordinates, etc. The system
might be write-heavy or read-heavy. All of these factors affect your choice of database index
format.

The following are some of the most popular data structures used for indexing data:

● Skiplist: a common in-memory index type. Used in Redis


● Hash index: a very common implementation of the “Map” data structure (or
“Collection”)
● SSTable: immutable on-disk “Map” implementation
● LSM tree: Skiplist + SSTable. High write throughput
● B-tree: disk-based solution. Consistent read/write performance
● Inverted index: used for document indexing. Used in Lucene
● Suffix tree: for string pattern search
● R-tree: multi-dimension search, such as finding the nearest neighbor

This is not an exhaustive list of all database index types.

Over to you:

1. Which one have you used and for what purpose?


2. There is another one called “reverse index”. Do you know the difference between
“reverse index” and “inverted index”?
How to store passwords safely in the database and how to validate a
password?
Let’s take a look.

Things NOT to do
● Storing passwords in plain text is not a good idea because anyone with internal access
can see them.
● Storing password hashes directly is not sufficient because it is pruned to precomputation
attacks, such as rainbow tables.
● To mitigate precomputation attacks, we salt the passwords.

What is salt?
According to OWASP guidelines, “a salt is a unique, randomly generated string that is added to
each password as part of the hashing process”.

How to store a password and salt?


1. A salt is not meant to be secret and it can be stored in plain text in the database. It is
used to ensure the hash result is unique to each password.
2. The password can be stored in the database using the following format: 𝘩𝘢𝘴𝘩( 𝘱𝘢𝘴𝘴𝘸𝘰𝘳𝘥
+ 𝘴𝘢𝘭𝘵).

How to validate a password?


To validate a password, it can go through the following process:
1. A client enters the password.
2. The system fetches the corresponding salt from the database.
3. The system appends the salt to the password and hashes it. Let’s call the hashed value
H1.
4. The system compares H1 and H2, where H2 is the hash stored in the database. If they
are the same, the password is valid.

Over to you: what other mechanisms can we use to ensure password safety?
What is a database? What are some common types of databases?

First off, what's a database? Think of it as a digital playground where we organize and store
loads of information in a structured manner. Now, let's shake things up and look at the main
types of databases.

Relational DB: Imagine it's like organizing data in neat tables. Think of it as the well-behaved
sibling, keeping everything in order.
OLAP DB: Online Analytical Processing (OLAP) is a technology optimized for reporting and
analysis purposes.

NoSQL DBs: These rebels have their own cool club, saying "No" to traditional SQL ways. NoSQL
databases come in four exciting flavors:

- Graph DB: Think of social networks, where relationships between people matter most.
It's like mapping who's friends with whom.
- Key-value Store DB: It's like a treasure chest, with each item having its unique key.
Finding what you need is a piece of cake.
- Document DB: A document database is a kind of database that stores information in a
format similar to JSON. It's different from traditional databases and is made for working
with documents instead of tables.
- Column DB: Imagine slicing and dicing your data like a chef prepping ingredients. It's
efficient and speedy.

Over to you: So, the next time you hear about databases, remember, it's a wild world out there -
from orderly tables to rebellious NoSQL variants! Which one is your favorite? Share your
thoughts!
How does Docker Work? Is Docker still relevant?
We just made a video on this topic.

Docker's architecture comprises three main components:

● Docker Client

This is the interface through which users interact. It communicates with the Docker
daemon.

● Docker Host

Here, the Docker daemon listens for Docker API requests and manages various Docker
objects, including images, containers, networks, and volumes.

● Docker Registry
This is where Docker images are stored. Docker Hub, for instance, is a widely-used public
registry.

Let’s take the “docker run” command as an example.


1. Docker pulls the image from the registry.
2. Docker creates a new container.
3. Docker allocates a read-write filesystem to the container.
4. Docker creates a network interface to connect the container to the default network.
5. Docker starts the container.

Is Docker still relevant? Watch the whole video here: https://lnkd.in/eKDkkq_m


Docker vs. Kubernetes. Which one should we use?

What is Docker?

Docker is an open-source platform that allows you to package, distribute, and run applications
in isolated containers. It focuses on containerization, providing lightweight environments that
encapsulate applications and their dependencies.

What is Kubernetes?

Kubernetes, often referred to as K8s, is an open-source container orchestration platform. It


provides a framework for automating the deployment, scaling, and management of
containerized applications across a cluster of nodes.

How are both different from each other?

Docker: Docker operates at the individual container level on a single operating system host.

You must manually manage each host and setting up networks, security policies, and storage for
multiple related containers can be complex.
Kubernetes: Kubernetes operates at the cluster level. It manages multiple containerized
applications across multiple hosts, providing automation for tasks like load balancing, scaling,
and ensuring the desired state of applications.

In short, Docker focuses on containerization and running containers on individual hosts, while
Kubernetes specializes in managing and orchestrating containers at scale across a cluster of
hosts.

Over to you: What challenges prompted you to switch from Docker to Kubernetes for managing
containerized applications?
Writing Code that Runs on All Platforms
Developing code that functions seamlessly across different platforms is a crucial skill for modern
programmers.

The need arises from the fact that users access software on a wide range of devices and
operating systems. Achieving this universal compatibility can be complex due to differences in
hardware, software environments, and user expectations.

Creating code that works on all platforms requires careful planning and understanding of the
unique challenges presented by each platform.
Better planning and comprehension of cross-platform development not only streamline the
process but also contribute to the long-term success of a software project.

It reduces redundancy, simplifies maintenance, ensures consistency, boosting satisfaction and


market reach.

Here are key factors for cross-platform compatibility

Over to you: How have you tackled cross-platform compatibility challenges in your projects?
Share your insights and experiences!
HTTP Status Code You Should Know
We just made a YouTube video on this topic. The link to the video is at the end of the post.

The response codes for HTTP are divided into five categories:

Informational (100-199)

Success (200-299)

Redirection (300-399)

Client Error (400-499)

Server Error (500-599)

These codes are defined in RFC 9110. To save you from reading the entire document (which is
about 200 pages), here is a summary of the most common ones:
Over to you: HTTP status code 401 is for Unauthorized. Can you explain the difference between
authentication and authorization, and which one does code 401 check for?

Watch the whole video here: https://lnkd.in/eZVjhXDt


Docker 101: Streamlining App Deployment

Fed up with the "it works on my machine" dilemma? Docker could be your salvation!

Docker revolutionizes software development and deployment. Explore the essentials:

1. Bundle Everything: Docker packs your app and its dependencies into a portable
container – code, runtime, tools, libraries, and settings – a tidy, self-contained package.
2. Virtual Isolation: Containers offer packaging and isolation. Run diverse apps with
different settings on a single host without conflicts, thanks to Linux namespaces and
cgroups.
3. Not VMs: Unlike resource-heavy VMs, Docker containers share the host OS kernel,
delivering speed and efficiency. No VM overhead, just rapid starts and easy
management.
4. Windows Compatibility: Docker, rooted in Linux, works on Windows too. Docker Desktop
for Windows uses a Linux-based VM, enabling containerization for Windows apps.
Git Merge vs. Rebase vs. Squash Commit

What are the differences?

When we merge changes from one Git branch to another, we can use ‘git merge’ or ‘git rebase’.
The diagram below shows how the two commands work.

Git Merge

This creates a new commit G’ in the main branch. G’ ties the histories of both main and feature
branches.

Git merge is non-destructive. Neither the main nor the feature branch is changed.
Git Rebase

Git rebase moves the feature branch histories to the head of the main branch. It creates new
commits E’, F’, and G’ for each commit in the feature branch.

The benefit of rebase is that it has linear commit history.

Rebase can be dangerous if “the golden rule of git rebase” is not followed.

The Golden Rule of Git Rebase

Never use it on public branches!


Cloud Network Components Cheat Sheet
Network components form the backbone of cloud infrastructure, enabling connectivity,
scalability, and functionality in cloud services.

These components include routers, load balancers, and firewalls, which ensure data flows
efficiently and securely between servers and clients.

Additionally, Content Delivery Networks (CDNs) optimize content delivery by caching data at
edge locations, reducing latency and improving user experience.
In essence, these network elements work together to create a robust and responsive cloud
ecosystem that underpins modern digital services and applications.

This cheat sheet offers a concise yet comprehensive comparison of key network elements
across the four major cloud providers.

Over to you: How did you tackle the complexity of configuring and managing these network
components?
SOAP vs REST vs GraphQL vs RPC
The diagram below illustrates the API timeline and API styles comparison.

Over time, different API architectural styles are released. Each of them has its own patterns of
standardizing data exchange.

You can check out the use cases of each style in the diagram.
What does a typical microservice architecture look like?
The diagram below shows a typical microservice architecture.

● Load Balancer: This distributes incoming traffic across multiple backend services.

● CDN (Content Delivery Network): CDN is a group of geographically distributed servers


that hold static content for faster delivery. The clients look for content in CDN first, then
progress to backend services.
● API Gateway: This handles incoming requests and routes them to the relevant services. It
talks to the identity provider and service discovery.

● Identity Provider: This handles authentication and authorization for users.

● Service Registry & Discovery: Microservice registration and discovery happen in this
component, and the API gateway looks for relevant services in this component to talk to.

● Management: This component is responsible for monitoring the services.

● Microservices: Microservices are designed and deployed in different domains. Each


domain has its own database. The API gateway talks to the microservices via REST API or
other protocols, and the microservices within the same domain talk to each other using
RPC (Remote Procedure Call).

Benefits of microservices:

- They can be quickly designed, deployed, and horizontally scaled.

- Each domain can be independently maintained by a dedicated team.

- Business requirements can be customized in each domain and better supported, as a


result.

Over to you:

1. What are the drawbacks of the microservice architecture?

2. Have you seen a monolithic system be transformed into microservice architecture? How
long does it take?
Uber Tech Stack
This post is based on research from many Uber engineering blogs and open-source projects. If
you come across any inaccuracies, please feel free to inform us. The corresponding links are
added in the comment section.

Web frontend: Uber builds Fusion.js as a modern React framework to create robust web
applications. They also develop visualization.js for geospatial visualization scenarios.
Mobile side: Uber builds the RIB cross-platform with the VIPER architecture instead of MVC.
This architecture can work with different languages: Swift for iOS, and Java for Android.

Service mesh: Uber built Uber Gateway as a dynamic configuration on top of NGINX. The service
uses gRPC and QUIC for client-server communication, and Apache Thrift for API definition.

Service side: Uber built a unified configuration store named Flipr (later changed to UCDP), H3 as
a location-index store library. They use Spring Boot for Java-based services, uAct for
event-driven architecture, and Cadence for async workflow orchestration.

Database end: the OLTP mainly uses the strongly-consistent DocStore, which employs MySQL
and PostgreSQL, along with the RocksDB database engine.

Big data: managed through the Hadoop family. Hudi and Parquet are used as file formats, and
Alluxio serves as cache. Time-series data is stored in Pinot and AresDB.

Data processing: Hive, Spark, and the open-source data ingestion framework Marmaray.
Messaging and streaming middleware include Apache Kafka and Apache Flink.

DevOps side: Uber utilizes a Monorepo, with a simplified development environment called
devpod. Continuous delivery is managed through Netflix Spinnaker, metrics are emitted to
uMetric, alarms on uMonitor, and a consistent observability database M3.
Top 5 Caching Strategies
When we introduce a cache into the architecture, synchronization between the cache and the
database becomes inevitable.

Let’s look at 5 common strategies how we keep the data in sync.

● Read Strategies:

Cache aside
Read through

● Write Strategies:

Write around
Write back
Write through

The caching strategies are often used in combination. For example, write-around is often used
together with cache-aside to make sure the cache is up-to-date.

Over to you: What strategies have you used?


How many message queues do you know?

Like a post office, a message queue helps computer programs to communicate in an organized
manner. Imagine little digital envelopes being passed around to keep everything on track. There
are few key features to consider when selecting message queues:

● Speed: How fast messages are sent and received


● Scalability: Can it grow with more messages
● Reliability: Will it make sure messages don’t get lost
● Durability: Can it keep messages safe over time
● Ease of Use: Is it simple to set up and manage
● Ecosystem: Are there helpful tools available
● Integration: Can it play nice with other software
● Protocol Support: What languages can it speak

Try out a message queue and practice sending and receiving messages until you're comfortable.
Choose an easy one like Kafka and experiment with sending and receiving messages. Read
books or take online courses as you get more comfortable. Build little projects and learn from
those who have already been there. Soon, you'll know everything about message queues.
Why is Kafka fast?
There are many design decisions that contributed to Kafka’s performance. In this post, we’ll
focus on two. We think these two carried the most weight.

1. The first one is Kafka’s reliance on Sequential I/O.


2. The second design choice that gives Kafka its performance advantage is its focus on
efficiency: zero copy principle.

The diagram below illustrates how the data is transmitted between producer and consumer,
and what zero-copy means.
● Step 1.1 - 1.3: Producer writes data to the disk

● Step 2: Consumer reads data without zero-copy


2.1: The data is loaded from disk to OS cache
2.2 The data is copied from OS cache to Kafka application
2.3 Kafka application copies the data into the socket buffer
2.4 The data is copied from socket buffer to network card
2.5 The network card sends data out to the consumer

● Step 3: Consumer reads data with zero-copy


3.1: The data is loaded from disk to OS cache
3.2 OS cache directly copies the data to the network card via sendfile() command
3.3 The network card sends data out to the consumer

Zero copy is a shortcut to save multiple data copies between the application context and kernel
context.
How slack decides to send a notification
This is the flowchart of how slack decides to send a notification.

It is a great example of why a simple feature may take much longer to develop than many
people think.

When we have a great design, users may not notice the complexity because it feels like the
feature is just working as intended.

What’s your takeaway from this diagram?

Source: Slack Engineering Blog


Kubernetes Tools Ecosystem
Kubernetes, the leading container orchestration platform, boasts a vast ecosystem of tools and
components that collectively empower organizations to efficiently deploy, manage, and scale
containerized applications.

Kubernetes practitioners need to be well-versed in these tools to ensure the reliability, security,
and performance of containerized applications within Kubernetes clusters.
To introduce a holistic view of the Kubernetes ecosystem, we've created an illustration covering
the aspects of:

1. Security
2. Networking
3. Container Runtime
4. Cluster Management
5. Monitoring and Observability
6. Infrastructure Orchestration

Over to you:

How have Kubernetes tools enhanced your containerized application management?


Cloud Native Landscape
Many Are Looking for the Definitive Guide on How to Choose the Right Stack

The ANSWER is...

There is no one-size-fits-all guide; it all depends on your specific needs, and picking the right
stack is HARD.

Fortunately, at this point in time, technology is usually no longer a limiting factor. Most startups
should be able to get by with most technologies they find. So spend less time on picking the
perfect tech; instead, focus on your customers and keep building.

Over to you all: What do you think is causing this fragmentation in tech stack choices?

Source: CNCF Cloud Native Interactive Landscape


How does VISA work when we swipe a credit card at a merchant’s
shop?
VISA, Mastercard, and American Express act as card networks for the clearing and settling of
funds. The card acquiring bank and the card issuing bank can be – and often are – different. If
banks were to settle transactions one by one without an intermediary, each bank would have to
settle the transactions with all the other banks. This is quite inefficient.

The diagram below shows VISA’s role in the credit card payment process. There are two flows
involved. Authorization flow happens when the customer swipes the credit card. Capture and
settlement flow happens when the merchant wants to get the money at the end of the day.
● Authorization Flow

Step 0: The card issuing bank issues credit cards to its customers.

Step 1: The cardholder wants to buy a product and swipes the credit card at the Point of
Sale (POS) terminal in the merchant’s shop.

Step 2: The POS terminal sends the transaction to the acquiring bank, which has
provided the POS terminal.

Steps 3 and 4: The acquiring bank sends the transaction to the card network, also called
the card scheme. The card network sends the transaction to the issuing bank for
approval.

Steps 4.1, 4.2 and 4.3: The issuing bank freezes the money if the transaction is approved.
The approval or rejection is sent back to the acquirer, as well as the POS terminal.

● Capture and Settlement Flow

Steps 1 and 2: The merchant wants to collect the money at the end of the day, so they
hit ”capture” on the POS terminal. The transactions are sent to the acquirer in batch. The
acquirer sends the batch file with transactions to the card network.

Step 3: The card network performs clearing for the transactions collected from different
acquirers, and sends the clearing files to different issuing banks.

Step 4: The issuing banks confirm the correctness of the clearing files, and transfer
money to the relevant acquiring banks.

Step 5: The acquiring bank then transfers money to the merchant’s bank.

Step 4: The card network clears the transactions from different acquiring banks. Clearing
is a process in which mutual offset transactions are netted, so the number of total
transactions is reduced.

In the process, the card network takes on the burden of talking to each bank and receives
service fees in return.

Over to you: Do you think this flow is way too complicated? What will be the future of payments
in your opinion?
What tech stack is commonly used for microservices?
Below you will find a diagram showing the microservice tech stack, both for the development
phase and for production.

Pre-production
● Define API - This establishes a contract between frontend and backend. We can use
Postman or OpenAPI for this.

● Development - Node.js or react is popular for frontend development, and


java/python/go for backend development. Also, we need to change the configurations in
the API gateway according to API definitions.
● Continuous Integration - JUnit and Jenkins for automated testing. The code is packaged
into a Docker image and deployed as microservices.

Production
● NGinx is a common choice for load balancers. Cloudflare provides CDN (Content Delivery
Network).

● API Gateway - We can use spring boot for the gateway, and use Eureka/Zookeeper for
service discovery.

● The microservices are deployed on clouds. We have options among AWS, Microsoft
Azure, or Google GCP.

● Cache and Full-text Search - Redis is a common choice for caching key-value pairs.
ElasticSearch is used for full-text search.

● Communications - For services to talk to each other, we can use messaging infra Kafka or
RPC.

● Persistence - We can use MySQL or PostgreSQL for a relational database, and Amazon S3
for object store. We can also use Cassandra for the wide-column store if necessary.

● Management & Monitoring - To manage so many microservices, the common Ops tools
include Prometheus, Elastic Stack, and Kubernetes.

Over to you: Did I miss anything? Please comment on what you think is necessary to learn
microservices.
How do we transform a system to be Cloud Native?
The diagram below shows the action spectrum and adoption roadmap. You can use it as a
blueprint for adopting cloud-native in your organization.

For a company to adopt cloud native architecture, there are 6 aspects in the spectrum:

1. Application definition development


2. Orchestration and management
3. Runtime
4. Provisioning
5. Observability
6. Serverless

Over to you: Where does your system stand in the adoption roadmap?

Reference: Cloud & DevOps: Continuous Transformation by MIT


Redrawn by ByteByteGo
Explaining Sessions, Tokens, JWT, SSO, and OAuth in One Diagram

Understanding these backstage maneuvers helps us build secure, seamless experiences.

How do you see the evolution of web session management impacting the future of web
applications and user experiences?
What is Event Sourcing? How is it different from normal CRUD design?
The diagram below shows a comparison of normal CRUD system design and event sourcing
system design. We use an order service as an example.

The event sourcing paradigm is used to design a system with determinism. This changes the
philosophy of normal system designs.

How does this work? Instead of recording the order states in the database, the event sourcing
design persists the events that lead to the state changes in the event store. The event store is an
append-only log. The events must be sequenced with incremental numbers to guarantee their
ordering. The order states can be rebuilt from the events and maintained in OrderView. If the
OrderView is down, we can always rely on the event store which is the source of truth to
recover the order states.

Let's look at the detailed steps.

● Non-Event Sourcing

Steps 1 and 2: Bob wants to buy a product. The order is created and inserted into the
database.

Steps 3 and 4: Bob wants to change the quantity from 5 to 6. The order is modified with
a new state.

● Event Sourcing

Steps 1 and 2: Bob wants to buy a product. A NewOrderEvent is created, sequenced, and
stored in the event store with eventID=321.

Steps 3 and 4: Bob wants to change the quantity from 5 to 6. A ModifyOrderEvent is


created, sequenced, and persisted in the event store with eventID=322.

Step 5: The order view is rebuilt from the order events, showing the latest state of an
order.

Over to you: Which type of system is suitable for event sourcing design? Have you used this
paradigm in your work?
What is k8s (Kubernetes)?
k8s is a container orchestration system. It is used for container deployment and management.
Its design is greatly impacted by Google’s internal system Borg.

A k8s cluster consists of a set of worker machines, called nodes, that run containerized
applications. Every cluster has at least one worker node.
The worker node(s) host the Pods that are the components of the application workload. The
control plane manages the worker nodes and the Pods in the cluster. In production
environments, the control plane usually runs across multiple computers, and a cluster usually
runs multiple nodes, providing fault tolerance and high availability.

● Control Plane Components

1. API Server
The API server talks to all the components in the k8s cluster. All the operations on pods
are executed by talking to the API server.

2. Scheduler
The scheduler watches pod workloads and assigns loads on newly created pods.

3. Controller Manager
The controller manager runs the controllers, including Node Controller, Job Controller,
EndpointSlice Controller, and ServiceAccount Controller.

4. etcd
etcd is a key-value store used as Kubernetes' backing store for all cluster data.

● Nodes

1. Pods
A pod is a group of containers and is the smallest unit that k8s administers. Pods have a
single IP address applied to every container within the pod.

2. Kubelet
An agent that runs on each node in the cluster. It ensures containers are running in a
Pod.

3. Kube Proxy
kube-proxy is a network proxy that runs on each node in your cluster. It routes traffic
coming into a node from the service. It forwards requests for work to the correct
containers.

Over to you: Do you know why Kubernetes is called “k8s”? Despite its power, K8s can be
intimidating. What do you think about it?
How does Git Work?
The diagram below shows the Git workflow.

Git is a distributed version control system.

Every developer maintains a local copy of the main repository and edits and commits to the
local copy.
The commit is very fast because the operation doesn’t interact with the remote repository.

If the remote repository crashes, the files can be recovered from the local repositories.

Over to you: Which Git command do you use to resolve conflicting changes?
How does Google Authenticator (or other types of 2-factor
authenticators) work?
Google authenticator is commonly used for logging into our accounts when 2-factor
authentication is enabled. How does it guarantee security?

Google Authenticator is a software-based authenticator that implements a two-step verification


service. The diagram below provides detail.

There are two stages involved:


● Stage 1 - The user enables Google two-step verification
● Stage 2 - The user uses the authenticator for logging in, etc.

Let’s look at these stages.


Stage 1
Steps 1 and 2: Bob opens the web page to enable two-step verification. The front end requests
a secret key. The authentication service generates the secret key for Bob and stores it in the
database.

Step 3: The authentication service returns a URI to the front end. The URI is composed of a key
issuer, username, and secret key. The URI is displayed in the form of a QR code on the web
page.

Step 4: Bob then uses Google Authenticator to scan the generated QR code. The secret key is
stored in the authenticator.
Stage 2
Steps 1 and 2: Bob wants to log into a website with Google two-step verification. For this, he
needs the password. Every 30 seconds, Google Authenticator generates a 6-digit password using
TOTP (Time-based One Time Password) algorithm. Bob uses the password to enter the website.

Steps 3 and 4: The front end sends Bob's password to the backend for authentication. The
authentication service reads the secret key from the database and generates a 6-digit password
using the same TOTP algorithm as the client.

Step 5: The authentication service compares the two passwords generated by the client and the
server, and returns the comparison result to the front. Bob can proceed with the login process
only if the two passwords match.

Is this authentication mechanism safe?

● Can the secret key be obtained by others?

We need to make sure the secret key is transmitted using HTTPS. The authenticator
client and the database store the secret key, and we need to ensure the secret keys are
encrypted.

● Can the 6-digit password be guessed by hackers?

● No. The password has 6 digits, so the generated password has 1 million potential
combinations. Plus, the password changes every 30 seconds. If hackers want to guess
the password in 30 seconds, they need to enter 30,000 combinations per second.

Over to you: What are some of the other 2-factor authentication devices you used?
IaaS, PaaS, Cloud Native… How do we get here?
The diagram below shows two decades of cloud evolution.

2001 - VMWare - Virtualization via hypervisor


2006 - AWS - IaaS (Infrastructure as a Service)
2009 - Heroku - PaaS (Platform as a Service)
2010 - OpenStack - Open-source IaaS
2011 - CloudFoundry - Open-source PaaS
2013 - Docker - Containers
2015 - CNCF (Cloud Native Computing Foundation) - Cloud Native

Over to you: Which ones have you used?


How does ChatGPT work?
Since OpenAI hasn't provided all the details, some parts of the diagram may be inaccurate.

1. Training. To train a ChatGPT model, there are two stages:

- Pre-training: In this stage, we train a GPT model (decoder-only transformer) on a large


chunk of internet data. The objective is to train a model that can predict future words
given a sentence in a way that is grammatically correct and semantically meaningful
similar to the internet data. After the pre-training stage, the model can complete given
sentences, but it is not capable of responding to questions.

- Fine-tuning: This stage is a 3-step process that turns the pre-trained model into a
question-answering ChatGPT model:

- Collect training data (questions and answers), and fine-tune the pre-trained
model on this data. The model takes a question as input and learns to generate
an answer similar to the training data.

- Collect more data (question, several answers) and train a reward model to rank
these answers from most relevant to least relevant.

- Use reinforcement learning (PPO optimization) to fine-tune the model so the


model's answers are more accurate.

2. Answer a prompt

● Step 1: The user enters the full question, “Explain how a classification algorithm
works”.

● Step 2: The question is sent to a content moderation component. This


component ensures that the question does not violate safety guidelines and
filters inappropriate questions.

● Steps 3-4: If the input passes content moderation, it is sent to the chatGPT
model. If the input doesn’t pass content moderation, it goes straight to template
response generation.

● Step 5-6: Once the model generates the response, it is sent to a content
moderation component again. This ensures the generated response is safe,
harmless, unbiased, etc.

● Step 7: If the input passes content moderation, it is shown to the user. If the
input doesn’t pass content moderation, it goes to template response generation
and shows a template answer to the user.
Top Hidden Costs of Cloud Providers

Is the cloud really free or inexpensive?

While it may be inexpensive or even free to get started, the complexity often leads to hidden
costs, resulting in large cloud bills.

The purpose of this post is not to discourage using the cloud. I’m a big fan of the cloud. I simply
want to raise awareness about this issue, as it's one of the critical topics that isn't often
discussed.

While AWS is used as an example, similar cost structures apply to other cloud providers.
1. Free Tier Ambiguity: AWS offers three different types of free offerings for common
services. However, services not included in the free tier can charge you. Even for services
that do provide free resources, there's often a limit. Exceeding that limit can result in
higher costs than anticipated.

2. Elastic IP Addresses: AWS allows up to five Elastic IP addresses. Exceeding this limit
incurs a small hourly rate, which varies depending on the region. This is a recurring
charge.

3. Load Balancers: They are billed hourly, even if not actively used. Furthermore, you'll face
additional charges if data is transferred in and out of the load balancer.

4. Elastic Block Storage (EBS) Charges: EBS is billed on a GB-per-month basis. You will be
charged for attached and unattached EBS volumes, even if they're not actively used.

5. EBS Snapshots: Deleting an EBS volume does not automatically remove the associated
snapshots. Orphaned EBS snapshots will still appear on your bill.

6. S3 Access Charges: While the pricing for S3 storage is generally reasonable, the costs
associated with accessing stored objects, such as GET and LIST requests, can sometimes
exceed the storage costs.

7. S3 Partial Uploads: If you have an unsuccessful multipart upload in S3, you will still be
billed for the successfully uploaded parts. It's essential to clean these up to avoid
unnecessary costs.

8. Data Transfer Costs: Transferring data to AWS, for instance, from a data center, is free.
However, transferring data out of AWS can be significantly more expensive.

Over to you: Have you ever been surprised by an unexpected cloud bill? Share your experiences
with us!
Algorithms You Should Know Before You Take System Design
Interviews
These algorithms aren’t just useful for acing system design interviews - they’re also great tools
for building real-world systems.

We made a video on this topic. The video contains an updated list and provides real-world case
studies.
Understanding Database Types
To make the best decision for our projects, it is essential to understand the various types of
databases available in the market. We need to consider key characteristics of different database
types, including popular options for each, and compare their use cases.
How does gRPC work?
RPC (Remote Procedure Call) is called “remote” because it enables communications between
remote services when services are deployed to different servers under microservice
architecture. From the user’s point of view, it acts like a local function call.

The diagram below illustrates the overall data flow for gRPC.

Step 1: A REST call is made from the client. The request body is usually in JSON format.
Steps 2 - 4: The order service (gRPC client) receives the REST call, transforms it, and makes an
RPC call to the payment service. gPRC encodes the client stub into a binary format and sends it
to the low-level transport layer.

Step 5: gRPC sends the packets over the network via HTTP2. Because of binary encoding and
network optimizations, gRPC is said to be 5X faster than JSON.

Steps 6 - 8: The payment service (gRPC server) receives the packets from the network, decodes
them, and invokes the server application.

Steps 9 - 11: The result is returned from the server application, and gets encoded and sent to
the transport layer.

Steps 12 - 14: The order service receives the packets, decodes them, and sends the result to the
client application.

Over to you: Have you used gPRC in your project? What are some of its limitations?
How does a Password Manager such as 1Password or Lastpass work?
How does it keep our passwords safe?
The diagram below shows how a typical password manager works.

A password manager generates and stores passwords for us. We can use it via application,
browser extension, or command line.

Not only does a password manager store passwords for individuals but also it supports
password management for teams in small businesses and big enterprises.

Let’s go through the steps.


Step 1: When we sign up for a password manager, we enter our email address and set up an
account password. The password manager generates a secret key for us. The 3 fields are used to
generate MUK (Master Unlock Key) and SRP-X using the 2SKD algorithm. MUK is used to decrypt
vaults that store our passwords. Note that the secret key is stored locally, and will not be sent to
the password manager’s server side.

Step 2: The MUK generated in Step 1 is used to generate the encrypted MP key of the primary
keyset.

Steps 3-5: The MP key is then used to generate a private key, which can be used to generate AES
keys in other keysets. The private key is also used to generate the vault key. Vault stores a
collection of items for us on the server side. The items can be passwords notes etc.

Step 6: The vault key is used to encrypt the items in the vault.

Because of the complex process, the password manager has no way to know the encrypted
passwords. We only need to remember one account password, and the password manager will
remember the rest.

Over to you: Which password manager have you used?


Types of Software Engineers and Their Typically Required Skills

In this overview, we'll explore three key types of Software engineers:

1. Front-End Engineer:
Specializes in creating user interfaces using HTML, CSS, and JavaScript. They focus on
ensuring that apps are visually appealing and user-friendly.

2. Back-End Engineer:
Works on the server-side of web applications, managing data, business logic, and server
infrastructure to ensure functionality, performance, and security.
3. Full-Stack Engineer:
A versatile expert who combines the roles of Front-End and Back-End engineers,
handling UI design, server-side tasks, databases, APIs, and ensuring seamless application
integration. They cover the entire development spectrum from start to finish.

Over to you: Which type of software engineer resonates most with your interests and career
aspirations?
How does REST API work?
What are its principles, methods, constraints, and best practices? We hope the diagram below
gives you a quick overview.
Session, cookie, JWT, token, SSO, and OAuth 2.0 - what are they?
These terms are all related to user identity management. When you log into a website, you
declare who you are (identification). Your identity is verified (authentication), and you are
granted the necessary permissions (authorization). Many solutions have been proposed in the
past, and the list keeps growing.

From simple to complex, here is my understanding of user identity management:


● WWW-Authenticate is the most basic method. You are asked for the username and
password by the browser. As a result of the inability to control the login life cycle, it is
seldom used today.

● A finer control over the login life cycle is session-cookie. The server maintains session
storage, and the browser keeps the ID of the session. A cookie usually only works with
browsers and is not mobile app friendly.

● To address the compatibility issue, the token can be used. The client sends the token to
the server, and the server validates the token. The downside is that the token needs to
be encrypted and decrypted, which may be time-consuming.

● JWT is a standard way of representing tokens. This information can be verified and
trusted because it is digitally signed. Since JWT contains the signature, there is no need
to save session information on the server side.

● By using SSO (single sign-on), you can sign on only once and log in to multiple websites.
It uses CAS (central authentication service) to maintain cross-site information

● By using OAuth 2.0, you can authorize one website to access your information on
another website

Over to you:
Nowadays, some websites allow you to log in by scanning the QR code using your phone. Do
you know how it works?
The Payments Ecosystem
How do fintech startups find new opportunities among so many payment companies? What do
PayPal, Stripe, and Square do exactly?

Steps 0-1: The cardholder opens an account in the issuing bank and gets the debit/credit card.
The merchant registers with ISO (Independent Sales Organization) or MSP (Member Service
Provider) for in-store sales. ISO/MSP partners with payment processors to open merchant
accounts.

Steps 2-5: The acquiring process.


The payment gateway accepts the purchase transaction and collects payment information. It is
then sent to a payment processor, which uses customer information to collect payments. The
acquiring processor sends the transaction to the card network. It also owns and operates the
merchant’s account during settlement, which doesn’t happen in real-time.

Steps 6-8: The issuing process.


The issuing processor talks to the card network on the issuing bank’s behalf. It validates and
operates the customer’s account.

I’ve listed some companies in different verticals in the diagram. Notice payment companies
usually start from one vertical, but later expand to multiple verticals.
Algorithms You Should Know Before You Take System Design
Interviews (updated list)

- Consistent hashing
- Spatial Indexing
- Rate Limiting
- Tries
- Bloom Filters
- Consensus Algorithms

Watch the whole video here: https://lnkd.in/eMYFDjVU


How is data transmitted between applications?
The diagram below shows how a server sends data to another server.

Assume a chat application running in the user space sends out a chat message. The message is
sent to the send buffer in the kernel space. The data then goes through the network stack and is
wrapped with a TCP header, an IP header, and a MAC header. The data also goes through qdisc
(Queueing Disciplines) for flow control. Then the data is sent to the NIC (Network Interface
Card) via a ring buffer.
The data is sent to the internet via NIC. After many hops among routers and switches, the data
arrives at the NIC of the receiving server.

The NIC of the receiving server puts the data in the ring buffer and sends a hard interrupt to the
CPU. The CPU sends a soft interrupt so that ksoftirqd receives data from the ring buffer. Then
the data is unwrapped through the data link layer, network layer and transport layer. Eventually,
the data (chat message) is copied to the user space and reaches the chat application on the
receiving side.

Over to you: What happens when the ring buffer is full? Will it lose packets?
Cloud Native Anti Patterns
By being aware of these anti-patterns and following cloud-native best practices, you can design,
build, and operate more robust, scalable, and cost-efficient cloud-native applications.

1. Monolithic Architecture:
One large, tightly coupled application running on the cloud, hindering scalability and
agility
2. Ignoring Cost Optimization:
Cloud services can be expensive, and not optimizing costs can result in budget overruns

3. Mutable Infrastructure:
- Infrastructure components are to be treated as disposable and are never modified in
place
- Failing to embrace this approach can lead to configuration drift, increased maintenance,
and decreased reliability

4. Inefficient DB Access Patterns:


Use of overly complex queries or lacking database indexing, can lead to performance
degradation and database bottlenecks

5. Large Containers or Bloated Images:


Creating large containers or using bloated images can increase deployment times,
consume more resources, and slow down application scaling

6. Ignoring CI/CD Pipelines:


Deployments become manual and error-prone, impeding the speed and frequency of
software releases

7. Shared Resources Dependency:


Applications relying on shared resources like databases can create contention and
bottlenecks, affecting overall performance

8. Using Too Many Cloud Services Without a Strategy:


While cloud providers offer a vast array of services, using too many of them without a
clear strategy can create complexity and make it harder to manage the application.

9. Stateful Components:
Relying on persistent state in applications can introduce complexity, hinder scalability,
and limit fault tolerance

Over to you:
What anti-patterns have you faced in your cloud-native journey? How did you conquer them?
Uber Tech Stack - CI/CD
Uber is one of the most innovative companies in the engineering field. Let’s take a look at their
CI/CD tech stacks.

Note: This post is based on research on Uber engineering blogs. If you spot any inaccuracies,
please let us know.

Project planning: JIRA

Backend services: Spring Boot to develop their backend services. And to make things even
faster, they've created a nifty configuration system called Flipr that allows for speedy
configuration releases.
Code issues: They developed NullAway to tackle NullPointer problems and NEAL to lint the
code. Plus, they built Piranha to clean out-dated feature flags.

Repository: They believe in Monorepo. It uses Bazel on a large scale.

Testing: They use SLATE to manage short-lived testing environments and rely on Shadower for
load testing by replaying production traffic. They even developed Ballast to ensure a smooth
user experience.

Experiment platform: it is based on deep learning and they've generously open-sourced parts of
it, like Pyro.

Build: Uber packages their services into containers using uBuild. It's their go-to tool, powered by
Buildkite, for all the packaging tasks.

Deploying applications: Netflix Spinnaker. It's their trusted tool for getting things into production
smoothly and efficiently.

Monitoring: Uber built their own monitoring systems. They use the uMetric platform, built on
Cassandra, to keep things consistent.

Special tooling: Uber relies on Peloton for capacity planning, scheduling, and operations. Crane
builds a multi-cloud infrastructure to optimize costs. And with uAct and the OnCall dashboard,
they've got event tracing and on-call duty management covered.

Have you ever used any of Uber's tech stack for CI/CD? What are your thoughts on their CI/CD
setup?
How Discord Stores Trillions Of Messages
The diagram below shows the evolution of message storage at Discord:

MongoDB Cassandra ScyllaDB

In 2015, the first version of Discord was built on top of a single MongoDB replica. Around Nov
2015, MongoDB stored 100 million messages and the RAM couldn’t hold the data and index any
longer. The latency became unpredictable. Message storage needs to be moved to another
database. Cassandra was chosen.

In 2017, Discord had 12 Cassandra nodes and stored billions of messages.

At the beginning of 2022, it had 177 nodes with trillions of messages. At this point, latency was
unpredictable, and maintenance operations became too expensive to run.
There are several reasons for the issue:

- Cassandra uses the LSM tree for the internal data structure. The reads are more
expensive than the writes. There can be many concurrent reads on a server with
hundreds of users, resulting in hotspots.

- Maintaining clusters, such as compacting SSTables, impacts performance.

- Garbage collection pauses would cause significant latency spikes

ScyllaDB is a Cassandra compatible database written in C++. Discord redesigned its architecture
to have a monolithic API, a data service written in Rust, and ScyllaDB-based storage.

The p99 read latency in ScyllaDB is 15ms compared to 40-125ms in Cassandra. The p99 write
latency is 5ms compared to 5-70ms in Cassandra.

Over to you: What kind of NoSQL database have you used? How do you like it?

References:
- Shards per core architecture
- How discord stores trillions of messages
How does Chrome work?
The diagram below shows the architecture of a modern browser. It is based on our
understanding of “Inside look at modern web browser” published by the chrome team.

There are in general 4 processes: browser process, renderer process, GPU process, and plugin
process.

● Browser process controls the address bar, bookmarks, back and forward buttons, etc.
● Renderer process controls anything inside of the tab where a website is displayed.
● GPU process handles GPU tasks.
● Plugin process controls the plugins used by the websites.
The browser process coordinates with other processes.

When Chrome runs on powerful hardware, it may split each service in the browser process into
different threads, as the diagram below shows. This is called Servicification.

Now let’s go through the steps when we enter a URL in Chrome.

Step 1: The user enters a URL into the browser. This is handled by the UI thread.

Step 2: When the user hits enter, the UI thread initiates a network call to get the site content.

Steps 3-4: The network thread goes through appropriate network protocols and retrieves the
content.

Step 5: When the network thread receives responses, it looks at the first few bytes of the
stream. If it is an HTML file, it is passed to the renderer process by the browser process.

Steps 6-9: An IPC is sent from the browser process to the renderer process to commit the
navigation. A data pipe is established between the network thread and the renderer process so
that the renderer can receive data. Once the browser process hears confirmation that the
commit has happened in the renderer process, the navigation is complete and the document
loading phase begins.

Over to you: Why does Chrome assign each tab a renderer process?

Reference: Inside look at modern web browser


Differences in Event SOurcing System Design
How do we design a system using the 𝐞𝐯𝐞𝐧𝐭 𝐬𝐨𝐮𝐫𝐜𝐢𝐧𝐠 paradigm? How is it different from normal
system design? What are the benefits? We will talk about it in this post.

The diagram below shows the comparison of a normal CRUD system design with an event
sourcing system design. We use an e-commerce system that can place orders and pay for the
orders to demonstrate how event sourcing works.

The event sourcing paradigm is used to design a system with determinism. This changes the
philosophy of normal system designs.
How does this work? Instead of recording the order states in the database, the event sourcing
design persists the events that lead to the state changes in the event store. The event store is an
append-only log. The events must be sequenced with incremental numbers to guarantee their
ordering. The order states are rebuilt from the events and maintained in OrderView. If the
OrderView is down, we can always rely on the event store which is the source of truth to
recover the order states.

Let's look at the steps in detail.

● Non-Event Sourcing

Steps 1 and 2: Bob wants to buy a product. The order is created and inserted into the
database.

Steps 3 and 4: Bob wants to change the quantity from 5 to 6. The order is modified with
a new state.

Steps 5 and 6: Bob pays $60 for the order. The order is complete and the state is Paid.

Steps 7 and 8: Bob queries the latest order state. Query service retrieves the state from
the database.

● Event Sourcing

Steps 1 and 2: Bob wants to buy a product. A NewOrderEvent is created, sequenced and
stored in the event store with eventID=2001.

Steps 3 and 4: Bob wants to change the quantity from 5 to 6. A ModifyOrderEvent is


created, sequenced, and persisted in the event store with eventID=2002.

Steps 5 and 6: Bob pays $60 for the order. An OrderPaymentEvent is created, sequenced,
and stored in the event store with eventID=2003. Notice the different event types have
different event attributes.

Step 7: OrderView listens on the events published from the event store, and builds the
latest state for the orders. Although OrderView receives 3 events, it applies the events
one by one and keeps the latest state.

Step 8: Bob queries the order state from OrderService, which then queries OrderView.
OrderView can be in memory or cache and does not need to be persisted, because it can
be recovered from the event store.

Over to you: Which type of system is suitable for event sourcing design? Have you used this
paradigm in your work?
Firewall explained to Kids… and Adults
A firewall is a network security system that controls and filters network traffic, acting as a
watchman between a private network and the public Internet.

They come in two broad categories:


Software-based: installed on individual devices for protection
Hardware-based: stand-alone devices that safeguard an entire network.

Firewalls have several types, each designed for specific security needs:

1. Packet Filtering Firewalls: Examines packets of data, accepting or rejecting based on


source, destination, or protocols.

2. Circuit-level Gateways: Monitors TCP handshake between packets to determine session


legitimacy.
3. Application-level Gateways (Proxy Firewalls): Filters incoming traffic between your
network and traffic source, offering a protective shield against untrusted networks.

4. Stateful Inspection Firewalls: Tracks active connections to determine which packets to


allow, analyzing in the context of their place in a data stream.

5. Next-Generation Firewalls (NGFWs): Advanced firewalls that integrate traditional


methods with functionalities like intrusion prevention systems, deep packet analysis,
and application awareness.

Over to you: Do you know what firewalls your company uses?


Paradigm Shift: How Developer to Tester Ratio Changed From 1:1 to
100:1
This post is inspired by the article "The Paradigm Shifts with Different Dev:Test Ratios" by Carlos
Arguelles

I highly recommend that you read the original article here: https://lnkd.in/ehbZzZck
1:1 ratio (~1997)
Software used to be burned onto physical CDs and delivered to customers. The development
process was waterfall-style, builds were certified, and versions were released roughly every
three years.

If you had a bug, that bug would live forever. It wasn’t until years later that companies added
the ability for software to ping the internet for updates and automatically install them.

10:1 ratio (~2009)


Around 2009, the release-to-production speed increased significantly. Patches could be installed
within weeks, and the agile movement, along with iteration-driven development, changed the
development process.

For example, at Amazon, the web services are mainly developed and tested by the developers.
They are also responsible for dealing with production issues, and testing resources are stretched
thin (10:1 ratio).

100:1 ratio (~2020)


Around 2015, big tech companies like Google and Microsoft removed SDET or SETI titles, and
Amazon slowed down the hiring of SDETs.

But how is this going to work for big tech in terms of testing?

Firstly, the testing aspect of the software has shifted towards highly scalable, standardized
testing tools. These tools have been widely adopted by developers for building their own
automated tests.

Secondly, testing knowledge is disseminated through education and consulting.

Together, these factors have facilitated a smooth transition to the 100:1 testing ratio we see
today.

Over to you: What does the future hold for testing, and how is it currently working for you?
Why is PostgreSQL voted as the most loved database by developers?
The diagram shows the many use cases by PostgreSQL - one database that includes almost all
the use cases developers need.

OLTP (Online Transaction Processing)


We can use PostgreSQL for CRUD (Create-Read-Update-Delete) operations.

OLAP (Online Analytical Processing)


We can use PostgreSQL for analytical processing. PostgreSQL is based on HTAP (Hybrid
transactional/analytical processing) architecture, so it can handle both OLTP and OLAP well.
FDW (Foreign Data Wrapper)
A FDW is an extension available in PostgreSQL that allows us to access a table or schema in one
database from another.

Streaming
PipelineDB is a PostgreSQL extension for high-performance time-series aggregation, designed to
power real-time reporting and analytics applications.

Geospatial
PostGIS is a spatial database extender for PostgreSQL object-relational database. It adds support
for geographic objects, allowing location queries to be run in SQL.

Time Series
Timescale extends PostgreSQL for time series and analytics. For example, developers can
combine relentless streams of financial and tick data with other business data to build new apps
and uncover unique insights.

Distributed Tables
CitusData scales Postgres by distributing data & queries.
8 Key OOP Concepts Every Developer Should Know
Object-Oriented Programming (OOP) has been around since the 1960s, but it really took off in
the 1990s with languages like Java and C++.

Why is OOP Important? OOP allows you to create blueprints (called classes) for digital objects,
and these objects know how to communicate with one another to make amazing things happen
in your software. Having a well-organized toolbox rather than a jumbled drawer of tools makes
your code tidier and easier to change.

In order to get to grips with OOP, think of it as creating digital Lego blocks that can be combined
in countless ways. Take a book or watch some tutorials, and then practice writing code - there's
no better way to learn than to practice!

Don't be afraid of OOP - it's a powerful tool in your coder's toolbox, and with some practice,
you'll be able to develop everything from nifty apps to digital skyscrapers!
Top 6 most commonly used Server Types

1. Web Server: Hosts websites and delivers web content to clients over the internet

2. Mail Server:Handles the sending, receiving, and routing of emails across networks

3. DNS Server: Translates domain names (like bytebytego.com) into IP addresses, enabling
users to access websites by their human-readable names.
4. Proxy Server: An intermediary server that acts as a gateway between clients and other
servers, providing additional security, performance optimization, and anonymity.

5. FTP Server: Facilitates the transfer of files between clients and servers over a network

6. Origin Server: Hosts central source of content that is cached and distributed to edge
servers for faster delivery to end users.

Over to you: Which type of server do you find most crucial in your online experience?
DevOps vs. SRE vs. Platform Engineering. Do you know the
differences?

In this video, we will talk about:


- Who invented DevOps?
- What is SRE? What are some of the best SRE practices and tools?
- What is Platform Engineering? How is it different from others?
- How can they be used to improve collaboration, automation, and efficiency in software
development and operations?
5 important components of Linux

● System
In the system component, we need to learn modules like system APIs, device drivers,
I/O, buses, etc.
● Memory
In memory management, we need to learn modules like physical memory, virtual
memory, memory mappings, object allocation, etc.

● Process
In process management, we need to learn modules like process scheduling, interrupts,
threads, synchronization, etc.

● Network
In the network component, we need to learn important modules like network protocols,
sockets, NIC drivers, etc.

● Storage
In system storage management, we need to learn modules like file systems, I/O caches,
different storage devices, file system implementations, etc.
How to scale a website to support millions of users?
We will explain this step-by-step.

The diagram below illustrates the evolution of a simplified eCommerce website. It goes from a
monolithic design on one single server, to a service-oriented/microservice architecture.
Suppose we have two services: inventory service (handles product descriptions and inventory
management) and user service (handles user information, registration, login, etc.).

Step 1 - With the growth of the user base, one single application server cannot handle the
traffic anymore. We put the application server and the database server into two separate
servers.

Step 2 - The business continues to grow, and a single application server is no longer enough. So
we deploy a cluster of application servers.

Step 3 - Now the incoming requests have to be routed to multiple application servers, how can
we ensure each application server gets an even load? The load balancer handles this nicely.

Step 4 - With the business continuing to grow, the database might become the bottleneck. To
mitigate this, we separate reads and writes in a way that frequent read queries go to read
replicas. With this setup, the throughput for the database writes can be greatly increased.

Step 5 - Suppose the business continues to grow. One single database cannot handle the load
on both the inventory table and user table. We have a few options:

Step 6 - Now we can modularize the functions into different services. The architecture becomes
service-oriented / microservice.
What is a webhook?
The diagram below shows a comparison between polling and webhook.

Assume we run an eCommerce website. The clients send orders to the order service via the API
gateway, which goes to the payment service for payment transactions. The payment service
then talks to an external payment service provider (PSP) to complete the transactions.
There are two ways to handle communications with the external PSP.

1. Short polling
After sending the payment request to the PSP, the payment service keeps asking the PSP
about the payment status. After several rounds, the PSP finally returns with the status.

Short polling has two drawbacks:


- Constant polling of the status requires resources from the payment service.
- The External service communicates directly with the payment service, creating
security vulnerabilities.

2. Webhook
We can register a webhook with the external service. It means: call me back at a certain
URL when you have updates on the request. When the PSP has completed the
processing, it will invoke the HTTP request to update the payment status.

In this way, the programming paradigm is changed, and the payment service doesn’t
need to waste resources to poll the payment status anymore.

What if the PSP never calls back? We can set up a housekeeping job to check payment status
every hour.

Webhooks are often referred to as reverse APIs or push APIs because the server sends HTTP
requests to the client. We need to pay attention to 3 things when using a webhook:
1. We need to design a proper API for the external service to call.
2. We need to set up proper rules in the API gateway for security reasons.
3. We need to register the correct URL at the external service.
What tools does your team use to ship code to production and ensure
code quality?
The approach generally depends on the size of the company. There is no one-size-fits-all
solution, but we try to provide a general overview.
1-10 employees: In the early stages of a company, the focus is on finding a product-market fit.
The emphasis is primarily on delivery and experimentation. Utilizing existing free or low-cost
tools, developers handle testing and deployment. They also pay close attention to customer
feedback and reports.

10-100 employees: Once the product-market fit is found, companies strive to scale. They are
able to invest more in quality for critical functionalities and can create rapid evolution
processes, such as scheduled deployments and testing procedures. Companies also proactively
establish customer support processes to handle customer issues and provide proactive alerts.

100-1,000 employees: When a company's go-to-market strategy proves successful, and the
product scales and grows rapidly, it starts to optimize its engineering efficiency. More
commercial tools can be purchased, such as Atlassian products. A certain level of
standardization across tools is introduced, and automation comes into play.

1,000-10,000+ employees: Large tech companies build experimental tooling and automation to
ensure quality and gather customer feedback at scale. Netflix, for example, is well known for its
"Test in Production" strategy, which conducts everything through experiments.

Over to you: Every company is unique. What stage is your company currently at, and what tools
do you use?
Stack Overflow's Architecture: A Very Interesting Case Study
Stack Overflow is a multi-tenant monolithic application serving 2 billion monthly page views
across 200 sites.

It's on-prem, with only 9 IIS web servers.

SQL Server has 1.5TB of RAM with no caching layer.

We conducted an in-depth research on this topic.

Watch and subscribe here: https://lnkd.in/eSPvVrXz


Twitter 1.0 Tech Stack
This post is based on research from many Twitter engineering blogs and open-source projects. If
you come across any inaccuracies, please feel free to inform us.
Mobile: Swift, Kotlin, PWA
Web: JS, React, Redux
Services: Mesos, Finagle
Caching: Pelikan Cache, Redis
Databases: Manhattan, MySQL, PostgreSQL, FlockDB, MetricsDB
Message queues: Kafka, Kestrel
Data processing: Heron, Flume, Tableau, SummingBird, Scalding
Data storage: Hadoop, blob store
Data centers: Twitter data center, AWS, Google Cloud
Tools: Puppet, Audubon, Wilson
What are the differences between a data warehouse and a data lake?
The diagram below shows their comparison.

● A data warehouse processes structured data, while a data lake processes structured,
semi-structured, unstructured, and raw binary data.

● A data warehouse leverages a database to store layers of structured data, which can be
expensive. A data lake stores data in low-cost devices.

● A data warehouse performs Extract-Transform-Load (ETL) on data. A data lake performs


Extract-Load-Transform (ELT).
● A data warehouse is schema-on-write, which means the data is already prepared when
written into the data warehouse. A data lake is schema-on-read, so the data is stored as
it is. The data can then be transformed and stored in a data warehouse for consumption.

Over to you: Do you use a data warehouse or a data lake to retrieve data?
10 principles for building resilient payment systems (by Shopify).
Shopify has some precious tips for building resilient payment systems.

1. Lower the timeouts, and let the service fail early


The default timeout is 60 seconds. Based on Shopify’s experiences, read timeout of 5
seconds and write timeout of 1 second are decent setups.

2. Install circuit breaks


Shopify developed Semian to protect Net::HTTP, MySQL, Redis, and gRPC services with a
circuit breaker in Ruby.

3. Capacity management
If we have 50 requests arrive in our queue and it takes an average of 100 milliseconds to
process a request, our throughput is 500 requests per second.

4. Add monitoring and alerting


Google’s site reliability engineering (SRE) book lists four golden signals a user-facing
system should be monitored for: latency, traffic, errors, and saturation.

5. Implement structured logging


We store logs in a centralized place and make them easily searchable.
6. Use idempotency keys
Use Universally Unique Lexicographically Sortable Identifier (ULID) for these
idempotency keys instead of a random version 4 UUID.

7. Be consistent with reconciliation


Store the reconciliation breaks with Shopify’s financial partners in the database.

8. Incorporate load testing


Shopify regularly simulates the large volume flash sales to get the benchmark results.

9. Get on top of incident management


Each incident channel has 3 roles: Incident Manager on Call (IMOC), Support Response
Manager (SRM), and service owners.

10. Organize incident retrospectives


For each incident, 3 questions are asked at Shopify: What exactly happened? What
incorrect assumptions did we hold about our systems? What we can do to prevent this
from happening?

Reference: 10 Tips for Building Resilient Payment Systems


Kubernetes Periodic Table
A comprehensive visual guide that demystifies the key building blocks of this powerful container
orchestration platform.

This Kubernetes Periodic Table sheds light on the 120 crucial components that make up the
Kubernetes ecosystem.

Whether you're a developer, system administrator, or cloud enthusiast, this handy resource will
help you navigate the complex Kubernetes landscape.
Evolution of the Netflix API Architecture
The Netflix API architecture went through 4 main stages.

- Monolith
- Direct access
- Gateway aggregation layer
- Federated gateway

We explain the evolution in a 4-minute video. Watch and subscribe here:


https://lnkd.in/e9yycpU6
Where do we cache data?
Data is cached everywhere, from the front end to the back end!

This diagram illustrates where we cache data in a typical architecture.

There are multiple layers along the flow.


Client apps: HTTP responses can be cached by the browser. We request data over HTTP for the
first time, and it is returned with an expiry policy in the HTTP header; we request data again,
and the client app tries to retrieve the data from the browser cache first.

CDN: CDN caches static web resources. The clients can retrieve data from a CDN node nearby.

Load Balancer: The load Balancer can cache resources as well.

Messaging infra: Message brokers store messages on disk first, and then consumers retrieve
them at their own pace. Depending on the retention policy, the data is cached in Kafka clusters
for a period of time.

Services: There are multiple layers of cache in a service. If the data is not cached in the CPU
cache, the service will try to retrieve the data from memory. Sometimes the service has a
second-level cache to store data on disk.

Distributed Cache: Distributed cache like Redis hold key-value pairs for multiple services in
memory. It provides much better read/write performance than the database.

Full-text Search: we sometimes need to use full-text searches like Elastic Search for document
search or log search. A copy of data is indexed in the search engine as well.

Database: Even in the database, we have different levels of caches:

- WAL(Write-ahead Log): data is written to WAL first before building the B tree index
- Bufferpool: A memory area allocated to cache query results
- Materialized View: Pre-compute query results and store them in the database tables for
better query performance

Transaction log: record all the transactions and database updates

Replication Log: used to record the replication state in a database cluster

Over to you: With the data cached at so many levels, how can we guarantee the sensitive user
data is completely erased from the systems?
Top 7 Most-Used Distributed System Patterns ↓

- Ambassador
- Circuit Breaker
- CQRS
- Event Sourcing
- Leader Election
- Publisher/Subscriber
- Sharding

Which additional patterns have we overlooked?


How much storage could one purchase with the price of a Tesla Model
S? ↓
There's a trade-off between the price of a storage system and its access latency. Naturally, one
might wonder how much storage could be obtained if one is willing to sacrifice latency.

To make this calculation more intriguing, let's use the price of a Tesla Model S as a benchmark.
Here are the relevant prices:

● Tesla Model S: $87,490 per car


● L1 cache: $7 per megabyte
● L2 cache: $7 per megabyte
● RAM: $70 for 32G
● SSD: $35 for 128G
● HDD: $350 for 12T
How to choose between RPC and RESTful?

Communication between different software systems can be established using either RPC
(Remote Procedure Call) or RESTful (Representational State Transfer) protocols, which allow
multiple systems to work together in distributed computing.

The two protocols differ mainly in their design philosophy. RPC enables calling remote
procedures on a server as if they were local procedures, while RESTful applications are
resource-based and interact with these resources via HTTP methods.

When choosing between RPC and RESTful, consider your application's needs. RPC might be a
better fit if you require a more action-oriented approach with custom operations, while RESTful
would be a better choice if you prefer a standardized, resource-based approach that utilizes
HTTP methods.

Over to you: What are the best practices for versioning and ensuring backward compatibility of
RPC and RESTful APIs?
Netflix Tech Stack - Databases
The Netflix Engineering team selects a variety of databases to empower streaming at scale.

Relational databases: Netflix chooses MySql for billing transactions, subscriptions, taxes, and
revenue. They also use CockroachDB to support a multi-region active-active architecture, global
transactions, and data pipeline workflows.

Columnar databases: Netflix primarily uses them for analytics purposes. They utilize Redshift
and Druid for structured data storage, Spark and data pipeline processing, and Tableau for data
visualization.

Key-value databases: Netflix mainly uses EVCache built on top of Memcached. EVCache has
been with Netflix for over 10 years and is used for most services, caching various data such as
the Netflix Homepage and Personal Recommendations.
Wide-column databases: Cassandra is usually the default choice at Netflix. They use it for almost
everything, including Video/Actor information, User Data, Device information, and Viewing
History.

Time-series databases: Netflix built an open-source in-memory database called Atlas for metrics
storage and aggregation.

Unstructured data: S3 is the default choice and stores almost everything related to
Image/Video/Metrics/Log files. Apache Iceberg is also used with S3 for big data storage.

If you work for a large company and wish to discuss your company's technology stack, feel free
to get in touch with me. By default, all communications will be treated as anonymous.
The 10 Algorithms That Dominate Our World
The diagram below shows the most commonly used algorithms in our daily lives. They are used
in internet search engines, social networks, WiFi, cell phones, and even satellites.

1. Sorting
2. Fourier Transform and Fast Fourier Transform
3. Dijkstra’s algorithm
4. RSA algorithm
5. Secure Hash Algorithm
6. Integer factorization
7. Link Analysis
8. Proportional Integral Derivative Algorithm
9. Data compression algorithms
10. Random Number Generation

Over to you: Any other commonly used algorithms?


What is the difference between “pull” and “push” payments?
The diagram below shows how the pull and push payments work.

● When we swipe a credit/debit card at a merchant, it is a pull payment, where the money
is sent from the cardholder to the merchant. The merchant pulls money from the
cardholder’s account, and the cardholder approves the transaction.

● With Visa Direct or Mastercard Send, the push payments enable merchant, corporate,
and government disbursements.
Step 1: The merchant initiates the push payment through a digital channel. It can be a mobile
phone or a bank branch etc.

Step 2: The acquiring bank creates and submits an OCT (Original Credit Transaction) to the card
scheme.

Step 3: The transaction is routed to the receiving institution.

Step 4: The issuing bank credits the cardholder’s account and notifies the cardholder. The
money is deposited into a Visa account that can be accessed at an ATM or PoS terminal or a
digital wallet.

Note that the push payments work for cross-border transactions.

Push payments are indeed an interesting innovation, which complements the digital wallet
strategy in Visa and Mastercard. The abstraction of “account” masks the complication of
different funding or consuming channels.

Over to you: What is your most frequently used payment method? Is it pull-based or
push-based?
ChatGPT - timeline
A picture is worth a thousand words. ChatGPT seems to come out of nowhere. Little did we
know that it was built on top of decades of research.

The diagram below shows how we get here.

- 1950s
In this stage, people still used primitive models that are based on rules.
- 1980s
Since the 1980s, machine learning started to pick up and was used for classification. The
training was conducted on a small range of data.

- 1990s - 2000s
Since the 1990s, neural networks started to imitate human brains for labeling and
training. There are generally 3 types:
- CNN (Convolutional Neural Network): often used in visual-related tasks.
- RNN (Recurrent Neural Network): useful in natural language tasks
- GAN (Generative Adversarial Network): comprised of two networks(Generative
and Discriminative). This is a generative model that can generate novel images
that look alike.

- 2017
“Attention is all you need” represents the foundation of generative AI. The transformer
model greatly shortens the training time by parallelism.

- 2018 - Now
In this stage, due to the major progress of the transformer model, we see various
models train on a massive amount of data. Human demonstration becomes the learning
content of the model. We’ve seen many AI writers that can write articles, news,
technical docs, and even code. This has great commercial value as well and sets off a
global whirlwind.
What is the journey of a Slack message?

In a recent technical article, Slack explains how its real-time messaging framework works. Here
is my short summary:

● Because there are too many channels, the Channel Server (CS) uses consistent hashing
to allocate millions of channels to many channel servers.
● Slack messages are delivered through WebApp and Admin Server to the correct Channel
Server.
● Through Gate Server and Envoy (a proxy), the Channel Server will push messages to
message receivers.
● Message receivers use WebSocket, which is a bi-directional messaging mechanism, so
they are able to receive updates in real-time.

A Slack message travels through five important servers:

● WebApp: define the API that a Slack client could use


● Admin Server (AS): find the correct Channel Server using channel ID
● Channel Server (CS): maintain the history of message channel
● Gateway Server (GS): deployed in each geographic region. Maintain WebSocket channel
subscription
● Envoy: service proxy for cloud-native applications

Over to you: The Channel Servers could go down. Since they use consistent hashing, how might
they recover?
How does GraphQL work in the real world?
The diagram below shows how LinkedIn adopts GraphQL.

“Moving to GraphQL was a huge initiative that changed the development workflow for
thousands of engineers...” [1]

The overall workflow after adopting GraphQL has 3 parts:

● Part 1 - Edit and Test a Query


Steps 1-2: The client-side developer develops a query and tests with backend services.
● Part 2 - Register a Query
Steps 3-4: The client-side developer commits the query and publishes the query to the
query registry.

● Part 3 - Use in Production


Step 5: The query is released together with the client code.
Steps 6-7: The routing metadata is included with each registered query. The metadata is
used at the traffic routing tier to route the incoming requests to the correct service
cluster.
Step 8: The registered queries are cached at service runtime.
Step 9: The sample query goes to the identity service first to retrieve members and then
goes to the organization service to retrieve company information.

LinkedIn doesn’t deploy a GraphQL gateway for two reasons:


1. Prevent an additional network hop
2. Avoid single point of failure

Over to you: How are GraphQL queries managed in your project?

Reference: How LinkedIn Adopted A GraphQL Architecture for Product Development


Important Things About HTTP Headers You May Not Know!
HTTP requests are like asking for something from a server, and HTTP responses are the server's
replies. It's like sending a message and receiving a reply.

An HTTP request header is an extra piece of information you include when making a request,
such as what kind of data you are sending or who you are. In response headers, the server
provides information about the response it is sending you, such as what type of data you're
receiving or if you have special instructions.

A header serves a vital role in enabling client-server communication when building RESTful
applications. In order to send the right information with their requests and interpret the
server's responses correctly, you need to understand these headers.

Over to you: the header “referer” is a typo. Do you know what the correct name is?
Think you know everything about McDonald's? What about its
event-driven architecture ?

McDonald's standardizes events using the following components:

- An event registry to define a standardized schema.


- Custom software development kits (SDKs) to process events and handle errors.
- An event gateway that performs identity authentication and authorization.
- Utilities and tools to fix events, keep the cluster healthy, and perform administrative
tasks.

To scale event processing, McDonald uses a regional architecture that provides global
availability based on AWS. Within a region, producers shard events by domains, and each
domain is processed by an MSK cluster. The cluster auto-scales based on MSK metrics (e.g., CPU
usage), and the auto-scale workflow is based on step-functions and re-assignment tasks.
How ChatGPT works technically
We attempted to explain how it works in this video. We will cover:
- Large Language Model
- GPT-3.5
- Fine-tuning
- Prompt engineering
- How to answer a prompt

Watch and subscribe here (YouTube video): https://lnkd.in/eNAUnWup


Choosing the right database is probably the most important technical
decision a company will make.

In this three-part newsletter series, we will dive deep into:

- Examining the types of data our project will handle.


- Considering the expected volume of data the project will generate.
- Evaluating the anticipated number of concurrent users or connections.
- Carefully assessing performance and security requirements.
- Considering any existing systems, tools, or technologies that will need to integrate with
the chosen database.

Over to you: What kinds of databases have you used before, and why were they chosen?
How do you become a full-stack developer?
The diagram shows a simplified possible full-stack tech stack.

Full stack development involves developing and managing all layers of a software application,
from user interfaces to storage.

Full-stack developers need to have a broad range of technical skills including:

● Front-end development - HTML, Javascript, CSS, popular frameworks (React, Vue).


● API gateways - REST API gateway, GraphQL, web socket, webhook. Basic knowledge of
firewall, reverse proxy, and load balancer.
● Backend development - Sever-side languages (Java, Python, Ruby), API designs,
serverless cloud interactions.
● Storage - Relational databases, NoSQL databases, file storage, multimedia storage.
● External Services - Email and SMS interactions.
● DevOps skills - Full stack developers need to take care of the full lifecycle of
development, including testing, deployment, and troubleshooting.

Over to you: What’s your favorite full-stack setup?


What’s New in GPT-4
AI is evolving at a scary pace. I dove deep into the GPT-4 Technical Report and some videos, and
here's what's fresh.

- Multimodal: support both image and text


- Increased word limit to 25,000
- Human-level performance on academic benchmarks
- More creative & collaborative
- Better safety
- Not so open: no further details about the architecture, hardware, training compute, etc.
Backend Burger
Everyone loves burgers, whether it's a full stack burger, a frontend burger, or a backend burger.

While the origin of this innovative burger is unknown, a comparable full-stack burger was
shared on Reddit four years ago. We want to give a special shout-out to the original creators.

Watch & subscribe full video here: https://lnkd.in/eFKe4gHd


How do we design effective and safe APIs?
The diagram below shows typical API designs with a shopping cart example.

Note that API design is not just URL path design. Most of the time, we need to choose the
proper resource names, identifiers, and path patterns. It is equally important to design proper
HTTP header fields or to design effective rate-limiting rules within the API gateway.

Over to you: What are the most interesting APIs you’ve designed?
Which SQL statements are most commonly used?

A database consists of three types of objects:


- Database
- Table
- Index

Each object type has four operations (known as CRUD):


- Create
- Read
- Update
- Delete

Therefore, there are a total of 12 categories of SQL statements. Some categories have been
excluded from the graph because they are less commonly used. It is highly recommended that
you become familiar with the remaining categories.

Over to you: I did not mention SQL statements related to transactions. In which categories do
you think they should be included?
Two common data processing models: Batch v.s. Stream Processing.
What are the differences?
The diagram below shows a typical scenario with user clicks:
● Batch Processing: We aggregate user click activities at end of the day.
● Stream Processing: We detect potential frauds with the user click streams in real-time.

Both processing models are used in big data processing. The major differences are:

1. Input
Batch processing works on time-bounded data, which means there is an end to the input
data.

Stream processing works on data streams, which doesn’t have a boundary.

2. Timelineness
Batch processing is used in scenarios where the data doesn’t need to be processed in
real-time.

Stream processing can produce processing results as the data is generated.

3. Output
Batch processing usually generates one-off results, for example, reports.

Stream processing’s outputs can pipe into fraud decision-making engines, monitoring
tools, analytics tools, or index/cache updaters.

4. Fault tolerance
Batch processing tolerates faults better as the batch can be replayed on a fixed set of
input data.

Stream processing is more challenging as the input data keeps flowing in. There are some
approaches to solve this:

a. Microbatching which splits the data stream into smaller blocks (used in Spark);
b. Checkpoint which generates a mark every few seconds to roll back to (used in Flink).

Over to you: Have you worked on stream processing systems?


Top 10 Architecture Characteristics / Non-Functional Requirements
with Cheatsheet
Did we miss anything?

Written by Love Sharma, our guest author. You can find the full article here.
Are serverless databases the future? How do serverless databases
differ from traditional cloud databases?

Amazon Aurora Serverless, depicted in the diagram below, is a configuration that is auto-scaling
and available on-demand for Amazon Aurora.

● Aurora Serverless has the ability to scale capacity automatically up or down as per
business requirements. For example, an eCommerce website preparing for a major
promotion can scale the load to multiple databases within a few milliseconds. In
comparison to regular cloud databases, which necessitate the provision and
administration of database instances, Aurora Serverless can automatically start up and
shut down.

● By decoupling the compute layer from the data storage layer, Aurora Serverless is able to
charge fees in a more precise manner. Additionally, Aurora Serverless can be a
combination of provisioned and serverless instances, enabling existing provisioned
databases to become a part of the serverless pool.

Over to you: Have you used a serverless DB? Does it save cost?

Reference: Amazon Aurora Serverless


Why do we need message brokers ?
Message brokers play a crucial role when building distributed systems or microservices to
improve their performance, scalability, and maintainability.

● Decoupling: Message brokers promote independent development, deployment, and


scaling by creating a separation between software components. The result is easier
maintenance and troubleshooting.

● Asynchronous communication: A message broker allows components to communicate


without waiting for responses, making the system more efficient and enabling effective
load balancing.

● Message brokers ensure that messages are not lost during component failures by
providing buffering and message persistence.

● Scalability: Message brokers can manage a high volume of messages, allowing your
system to scale horizontally by adding more instances of the message broker as needed.
To summarize, a message broker can improve efficiency, scalability, and reliability in your
architecture. Considering the use of a message broker can greatly benefit the long-term success
of your application. Always think about the bigger picture, and how your design choices will
affect the overall project.

Over to you: there is a term called pub/sub. Are you familiar with their meanings?
How does Twitter recommend “For You” Timeline in 1.5 seconds?
We spent a few days analyzing it. The diagram below shows the detailed pipeline based on the
open-sourced algorithm.
The process involves 5 stages:
● Candidate Sourcing ~ start with 500 million Tweets
● Global Filtering ~ down to 1500 candidates
● Scoring & Ranking ~ 48M parameter neural network, Twitter Blue boost
● Filtering ~ to achieve author and content diversity
● Mixing ~ with Ads recommendation and Who to Follow

The post was jointly created by ByteByteGo and Mem


Special thanks Scott Mackie , founding engineer at Mem, for putting this together.

Mem is building the world’s first knowledge assistant. In next week’s ByteByteGo guest
newsletter, Mem will be sharing lessons they’ve learned from their extensive work with large
language models and building AI-native infrastructure.
Popular interview question: what happens when you type “ssh
hostname”?
In the 1990s, Secure Shell was developed to provide a secure alternative to Telnet for remote
system access and management. Using SSH is a great way to set up secure communication
between client and server because it uses a secure protocol.

The following happens when you type "ssh hostname":


● Hostname resolution: Convert the hostname to an IP address using DNS or the local
hosts file.
● SSH client initialization: Connect to the remote SSH server.
● TCP handshake: Establish a reliable connection.
● Protocol negotiation: Agree on the SSH protocol version and encryption algorithms.
● Key exchange: Generate a shared secret key securely.
● Server authentication: Verify the server's public key.
● User authentication: Authenticate using a password, public key, or another method.
● Session establishment: Create an encrypted SSH session and access the remote system.

Make sure you always use key-based authentication with SSH for better security, and learn SSH
configuration files and options to customize your experience. Keep up with best practices and
security recommendations to ensure a secure and efficient remote access experience.

Over to you: can you tell the difference between SSH, SSL, and TLS?
YouTube handles 500+ hours of video content uploads every minute
on average. How does it manage this?
The diagram below shows YouTube’s innovative hardware encoding published in 2021.

● Traditional Software Encoding


YouTube’s mission is to transcode raw video into different compression rates to adapt to
different viewing devices - mobile(720p), laptop(1080p), or high-resolution TV(4k).

Creators upload a massive amount of video content on YouTube every minute. Especially
during the COVID-19 pandemic, video consumption is greatly increased as people are
sheltered at home. Software-based encoding became slow and costly. This means there
was a need for a specialized processing brain tailored made for video
encoding/decoding.

● YouTube’s Transcoding Brain - VCU

Like GPU or TPU was used for graphics or machine learning calculations, YouTube
developed VCU (Video transCoding Unit) for warehouse-scale video processing.

Each cluster has a number of VCU accelerated servers. Each server has multiple
accelerator trays, each containing multiple VCU cards. Each card has encoders, decoders,
etc. [1]

VCU cluster generates video content with different resolutions and stores it in cloud
storage.

This new design brought 20-33x improvements in computing efficiency compared to the
previous optimized system. [2]

Over to you: Why is a specialized chip so much faster than a software-based solution?

Reference:
[1] Warehouse-scale video acceleration: co-design and deployment in the wild
[2] Reimagining video infrastructure to empower YouTube
A beginner’s guide to CDN (Content Delivery Network)
A guest post by Love Sharma. You can read the full article here.

CDNs are distributed server networks that help improve the performance, reliability, and
security of content delivery on the internet.

The Overall CDN Diagram explains:

Edge servers are located closer to the end user than traditional servers, which helps reduce
latency and improve website performance.
Edge computing is a type of computing that processes data closer to the end user rather than in
a centralized data center. This helps to reduce latency and improve the performance of
applications that require real-time processing, such as video streaming or online gaming.

Cloud gaming is online gaming that uses cloud computing to provide users with high-quality,
low-latency gaming experiences.

Together, these technologies are transforming how we access and consume digital content. By
providing faster, more reliable, and more immersive experiences for users, they are helping to
drive the growth of the digital economy and create new opportunities for businesses and
consumers alike.
What are the API architectural styles?
The diagram below shows the common API architectural styles in one picture.

1. REST
Proposed in 2000, REST is the most used style. It is often used between front-end clients
and back-end services. It is compliant with 6 architectural constraints. The payload
format can be JSON, XML, HTML, or plain text.

2. GraphQL
GraphQL was proposed in 2015 by Meta. It provides a schema and type system, suitable
for complex systems where the relationships between entities are graph-like. For
example, in the diagram below, GraphQL can retrieve user and order information in one
call, while in REST this needs multiple calls.

GraphQL is not a replacement for REST. It can be built upon existing REST services.

3. Web socket
Web socket is a protocol that provides full-duplex communications over TCP. The clients
establish web sockets to receive real-time updates from the back-end services. Unlike
REST, which always “pulls” data, web socket enables data to be “pushed”.

4. Webhook
Webhooks are usually used by third-party asynchronous API calls. In the diagram below,
for example, we use Stripe or Paypal for payment channels and register a webhook for
payment results. When a third-party payment service is done, it notifies the payment
service if the payment is successful or failed. Webhook calls are usually part of the
system’s state machine.

5. gRPC
Released in 2016, gRPC is used for communications among microservices. gRPC library
handles encoding/decoding and data transmission.

6. SOAP
SOAP stands for Simple Object Access Protocol. Its payload is XML only, suitable for
communications between internal systems.

Over to you: What API architectural styles have you used?


Cloud-native vs. Cloud computing
The term "Cloud Native" seemed to first appear around 10 years ago when Netflix discussed
their web-scale application architecture at a 2013 AWS re:Invent talk.
At that time, the meaning of the term was likely different than it is today. However, one thing
remains the same: there were no clear definitions for it then, and there still are not any clear
definitions now. It means different things to different people.

In this video, we provide our interpretation of the term "Cloud Native" and discuss when it is
important.

Watch and subscribe here: https://lnkd.in/evAqzU9V


C, C++, Java, Javascript, Typescript, Golang, Rust…
How do programming languages evolve for the past 70 years?

The diagram below shows a brief history of programming languages.


● Perforated cards were the first generation of programming languages. Assembly
languages, which are machine-oriented, are the second generation of programming
languages. Third-generation languages, which are human-oriented, have been around
since 1957.

● Early languages like Fortran and LISP proposed garbage collection, recursion, exceptions.
These features still exist in modern programming languages.

● In 1972, two influential languages were born: Smalltalk and C. Smalltalk greatly
influenced scripting languages and client-side languages. C language was developed for
unix programming.

● In the 1980s, object-oriented languages became popular because of its advantage in


graphic user interfaces. Object-C and C++ are two famous ones.

● In the 1990s, the PCs became cheaper. The programming languages at this stage
emphasized security and simplicity. Python was born in this decade. It was easy to learn
and extend and it quickly gained popularity. In 1995, Java, Javascript, PHP and Ruby were
born.

● In 2000, C# was released by Microsoft. Although it was bundled with .NET framework,
this language carried a lot of advanced features.

● A number of languages were developed in the 2010s to improve C++ or Java. In the C++
family, we have D, Rust, Zig and most recently Carbon. In the Java family, we have Golang
and Kotlin. The use of Flutter made Dart popular, and Typescript was developed to be
fully compatible with Javascript. Also, Apple finally released Swift to replace Object-C.

Over to you: What’s your favorite language and why? Will AI change the way we use
programming languages?

You might also like