KEMBAR78
Flowchart Worksheet - Answers | PDF
0% found this document useful (0 votes)
39 views1 page

Flowchart Worksheet - Answers

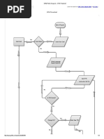
The document outlines a flowchart for processing bank card transactions. It includes decision points such as checking for sufficient funds, verifying the PIN, and determining if the card is valid or reported stolen. The flowchart concludes with actions like taking money, printing a receipt, or rejecting the card based on the responses to these checks.

Uploaded by

learnict301012
Copyright
© © All Rights Reserved
We take content rights seriously. If you suspect this is your content, claim it here.
Available Formats
Download as PDF, TXT or read online on Scribd
0% found this document useful (0 votes)
39 views1 page

Flowchart Worksheet - Answers

The document outlines a flowchart for processing bank card transactions. It includes decision points such as checking for sufficient funds, verifying the PIN, and determining if the card is valid or reported stolen. The flowchart concludes with actions like taking money, printing a receipt, or rejecting the card based on the responses to these checks.

Uploaded by

learnict301012
Copyright
© © All Rights Reserved
We take content rights seriously. If you suspect this is your content, claim it here.
Available Formats
Download as PDF, TXT or read online on Scribd
You are on page 1/ 1

Flowchart Answers

Start List of Flowchart


Statements
1. are there enough funds
Insert bank card Stop
in the bank account?
2. is the PIN correct?
Enter card 4 digit 3. take money from
6
PIN number the bank account
for payment.
4. is the card out of date?
No 5. print receipt.
2
6. reject the bank card.
7. has the card been
Yes reported as stolen?

Yes
4 or 7

No

Yes
7 or 4

No

No
1

Yes

Stop

You might also like