KEMBAR78
Microorganisms Lesson Plan | PDF | Microorganism | Bacteria
0% found this document useful (0 votes)
1K views4 pages

Microorganisms Lesson Plan

This lesson plan for 8th grade students focuses on microorganisms, covering their definitions, types, and importance. Students will learn about bacteria, viruses, fungi, and protists, and engage in a hands-on bread mold experiment to observe microbial growth. The lesson emphasizes both the beneficial and harmful effects of microorganisms in our world.

Uploaded by

vikramjeet9047
Copyright
© © All Rights Reserved
We take content rights seriously. If you suspect this is your content, claim it here.
Available Formats
Download as DOCX, PDF, TXT or read online on Scribd
0% found this document useful (0 votes)
1K views4 pages

Microorganisms Lesson Plan

This lesson plan for 8th grade students focuses on microorganisms, covering their definitions, types, and importance. Students will learn about bacteria, viruses, fungi, and protists, and engage in a hands-on bread mold experiment to observe microbial growth. The lesson emphasizes both the beneficial and harmful effects of microorganisms in our world.

Uploaded by

vikramjeet9047
Copyright
© © All Rights Reserved
We take content rights seriously. If you suspect this is your content, claim it here.
Available Formats
Download as DOCX, PDF, TXT or read online on Scribd
You are on page 1/ 4

Microorganisms Lesson Plan

Lesson Objectives
By the end of this lesson, 8th grade students will be able to:

1. Define microorganisms and explain their basic characteristics


2. Identify and describe the main types of microorganisms
3. Understand the importance of microorganisms in our world, including their beneficial and
harmful effects
4. Conduct a simple experiment to observe microbial growth

Materials
- Whiteboard and markers
- Prepared slides of various microorganisms (if microscopes are available)
- Materials for bread mold experiment: bread slices, resealable plastic bags, water spray bottle

I. Introduction

Hook
- Write "MICROORGANISMS" on the board in large letters
- Ask students: "What comes to mind when you hear 'microorganisms'?"
- Collect responses, writing key words on the board

Define Microorganisms
- Explain: "Microorganisms are living things so small we need microscopes to see them. They're
all around us!"
- Show a brief video clip (2-3 minutes) showcasing various microorganisms under a microscope
- Discuss basic characteristics of microorganisms:
- Microscopic size
- Can be single-celled or multi-cellular
- Found in almost every environment on Earth
II. Types of Microorganisms

Main Types
Discuss the four main types of microorganisms:

1. Bacteria
- Single-celled organisms
- No nucleus (prokaryotic)
- Example: E. coli in our intestines
- Can be beneficial (gut bacteria) or harmful (cause infections)

2. Viruses
- Not considered fully alive by some scientists
- Need a host to reproduce
- Example: Common cold virus, influenza virus
- Smaller than bacteria

3. Fungi
- Can be single-celled (yeasts) or multi-cellular (molds, mushrooms)
- Have a nucleus (eukaryotic)
- Example: Yeast used in baking bread, athlete's foot fungus

4. Protists
- Single-celled organisms more complex than bacteria
- Have a nucleus (eukaryotic)
- Example: Amoeba, paramecium
- Can cause diseases like malaria

Activity: Microorganism Profiles


- Divide class into four groups
- Assign each group a type of microorganism
- Have groups create a "microorganism profile" including:
- Name of the type
- Key characteristics
- Where it's commonly found
- One interesting fact
- A simple drawing of an example organism
- Groups present their profiles to the class

III. Importance of Microorganisms

Class Discussion
- Ask students: "Are all microorganisms harmful?"
- Guide discussion to understand that while some cause diseases, many are beneficial or even
essential

Beneficial Microorganisms
Explain some ways microorganisms help us:

1. Digestion
- Bacteria in our gut help break down food
- Example: Lactobacillus in yogurt aids digestion

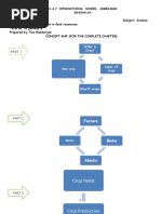
2. Food Production
- Yeast for bread and beer
- Bacteria for yogurt and cheese
- Discuss fermentation process briefly

3. Medicine
- Penicillin comes from a type of mold (Penicillium)
- Many antibiotics are derived from microorganisms

4. Environment
- Some bacteria break down dead plants and animals (decomposition)
- Nitrogen-fixing bacteria help plants grow

Harmful Microorganisms
Discuss how some microorganisms can be harmful:

1. Disease-causing microbes (pathogens)


- Bacteria: Strep throat, food poisoning
- Viruses: Flu, COVID-19
- Fungi: Athlete's foot, yeast infections
- Protists: Malaria

2. Food spoilage
- Mold on bread and fruits
- Bacteria causing milk to sour

3. Damage to structures
- Wood-rotting fungi

IV. Hands-on Activity: Bread Mold Experiment

Set up the experiment


1. Divide students into small groups
2. Each group gets:
- 3 slices of bread
- 3 resealable plastic bags
- Water spray bottle

3. Label the bags: "Dry", "Moist", "Very Moist"


4. Place one slice in each bag:
- "Dry": No water added
- "Moist": Lightly spray with water
- "Very Moist": Spray generously with water

5. Seal the bags, removing as much air as possible


6. Place the bags in a warm, dark place

Discuss the experiment


- Ask students to predict which slice will grow mold fastest and why
- Explain that they will observe the bags over the next week and record any changes
- Discuss safety: Do not open the bags once sealed

You might also like