KEMBAR78
Module 4 @ | PDF | Metabolism | Biochemistry
0% found this document useful (0 votes)
24 views4 pages

Module 4 @

A semi-auto analyzer is a laboratory instrument that automates part of biochemical testing for samples like blood and urine, enhancing speed and accuracy while still requiring human intervention. It is commonly used in clinical settings for various tests, including blood glucose and liver function tests, as well as in experimental research for enzyme activity and metabolite quantification. This tool is particularly beneficial for small to medium-sized labs, balancing efficiency and control in testing processes.
Copyright
© © All Rights Reserved
We take content rights seriously. If you suspect this is your content, claim it here.
Available Formats
Download as PDF, TXT or read online on Scribd
0% found this document useful (0 votes)
24 views4 pages

Module 4 @

A semi-auto analyzer is a laboratory instrument that automates part of biochemical testing for samples like blood and urine, enhancing speed and accuracy while still requiring human intervention. It is commonly used in clinical settings for various tests, including blood glucose and liver function tests, as well as in experimental research for enzyme activity and metabolite quantification. This tool is particularly beneficial for small to medium-sized labs, balancing efficiency and control in testing processes.
Copyright
© © All Rights Reserved
We take content rights seriously. If you suspect this is your content, claim it here.
Available Formats
Download as PDF, TXT or read online on Scribd
You are on page 1/ 4

Module 4:-

1.Introduction to semi-auto analyzer:-

•A semi-auto analyzer is a laboratory instrument used to perform biochemical tests on


samples such as blood or urine.

• It automates part of the process, allowing for faster and more accurate results
compared to manual methods, but still requires some human intervention,

•Such as sample preparation and loading.

•Typically used in clinical chemistry, these analyzers measure components like


glucose, cholesterol, and enzymes.

•They are more affordable and simpler than fully automated analyzers, making them
suitable for small to medium-sized labs.

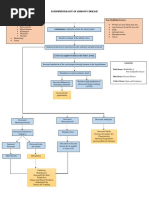
*Diagram for the semi-automated test setup.

*Schematic diagram for the semi-automated test setup:


•In experimental settings :-

A semi-auto analyzer is used to streamline the analysis of biological or chemical


samples.

• While it automates key steps, such as reagent mixing and data output, the operator
still controls sample loading and calibration.

• This tool is vital for experiments requiring precise quantification of substances, like
enzymes or metabolites, allowing researchers to run multiple assays more efficiently
than manual methods.

•The semi-automation provides a balance between control and efficiency, making it


ideal for labs handling moderate workloads or requiring flexibility in testing

2. Various tests performed using semiauto-analyzer:-

A semi-auto analyzer is commonly used in clinical laboratories to perform a wide range


of biochemical and diagnostic tests. Some of the key tests include:

1. Blood Glucose – Measures the level of glucose in blood to diagnose diabetes or


monitor blood sugar levels.

2. Liver Function Tests (LFTs) – Includes tests like ALT, AST, and bilirubin to assess
liver health.

3. Kidney Function Tests (KFTs) – Measures creatinine and urea levels to evaluate
kidney function.

4. Lipid Profile – Tests for cholesterol, triglycerides, LDL, and HDL to assess
cardiovascular health.

5. Electrolytes – Measures sodium, potassium, and chloride to evaluate fluid


balance and electrolyte disturbances.
6. Enzyme Activity Tests – Detects enzymes like amylase or lipase, which help
diagnose pancreatic or other organ conditions.

7. Protein Tests – Total protein and albumin levels to assess nutritional status or
liver function.

8. Uric Acid Test – Evaluates uric acid levels for conditions like gout or kidney
stones.

9. Calcium and Phosphate Tests – Assesses bone health and metabolic conditions.

These tests provide essential diagnostic data for clinical decision-making parameters.

•In experimental research:-

semi-auto analyzers are used to conduct various biochemical and metabolic tests,
often to study biological processes, drug efficacy, or disease models. Some key tests
performed in experimental settings include:

1. Enzyme Activity Assays – Quantifies specific enzymes (e.g., catalase, amylase, or


lactate dehydrogenase) to study biochemical pathways or cellular metabolism.

2. Total Protein and Albumin – Measures protein content in biological samples to


assess cell health, tissue damage, or response to experimental treatments.

3. Metabolite Quantification – Detects metabolites like glucose, lactate, or pyruvate


to monitor changes in cellular respiration or energy metabolism under different
experimental conditions.

4. Lipid Assays – Evaluates lipid components such as cholesterol or triglycerides in


experimental models for cardiovascular or metabolic research.
5. Electrolyte Measurement – Analyzes sodium, potassium, and calcium levels to
study the effects of experimental treatments on electrolyte balance and cell
signaling.

6. Oxidative Stress Markers – Measures antioxidant levels (e.g., glutathione,


catalase) or oxidative damage products (e.g., malondialdehyde) to assess
cellular responses to stress or toxicity.

7. Uric Acid and Creatinine – Evaluates kidney function or purine metabolism in


experimental models of renal or metabolic diseases.

8. Hormone Levels – Quantifies hormones like insulin or cortisol in animal models


to study endocrine functions or responses to stimuli.

9. Drug Metabolism Tests – Assesses the breakdown of pharmaceutical


compounds in samples to understand pharmacokinetics in experimental drug
studies.

These tests help researchers evaluate biological responses, study disease


mechanisms, or test the effects of new therapies in controlled experimental conditions.

You might also like