KEMBAR78
SAP Turkey Localization Import Process | PDF | Receipt | Invoice
0% found this document useful (0 votes)
487 views6 pages

SAP Turkey Localization Import Process

The document outlines the SAP Turkey Import Cost Solution, detailing the processes and workflows for managing import costs in Turkey. It describes the valuation of imported goods, the tracking of various costs associated with imports, and the steps involved in the SAP import process. Additionally, it highlights the two approaches for handling customs expenses: a standard solution for low volume operations and a custom development for high variety operations.

Uploaded by

Ali Güneş
Copyright
© © All Rights Reserved
We take content rights seriously. If you suspect this is your content, claim it here.
Available Formats
Download as PDF, TXT or read online on Scribd
0% found this document useful (0 votes)
487 views6 pages

SAP Turkey Localization Import Process

The document outlines the SAP Turkey Import Cost Solution, detailing the processes and workflows for managing import costs in Turkey. It describes the valuation of imported goods, the tracking of various costs associated with imports, and the steps involved in the SAP import process. Additionally, it highlights the two approaches for handling customs expenses: a standard solution for low volume operations and a custom development for high variety operations.

Uploaded by

Ali Güneş
Copyright
© © All Rights Reserved
We take content rights seriously. If you suspect this is your content, claim it here.
Available Formats
Download as PDF, TXT or read online on Scribd
You are on page 1/ 6

SAP Tech Solutions

SAP Turkey Import Cost Solution


SAP TR Localization About Import Costs ............................................................................... 1
Internal Order/Business Partner ........................................................................................... 2
Prerequisites ................................................................................................................... 3
SAP Import Process – Transaction Flow Steps..................................................................... 3
Workflow:........................................................................................................................ 4
Custom Devopment ............................................................................................................ 4
Workflow:........................................................................................................................ 6

SAP TR Localization About Import Costs

•There is a special rate used for import costs. This is the Central Bank buying rate at the time of
import declaration. Imported goods should be valuated in stock with this rate

•All costs incurred until the end of importation should be followed in a B/S account under an
import file number and then added to the stocks as additional cost (i.e. transportation costs,
insurance costs, custom costs, etc)

•There is no special program exists in country version. Standard processes are used to follow
import costs

• There are two approaches in SAP for handling the detailed allocation of customs expenses
and managing customs processes:
1. Standard solution (Internal Order-Business partner)– suitable for managing operations
with low volume and limited variety.

2. Custom development – suitable for tracking operations with low volume but high variety.

Find more informationin

SAP help portal S/4HANA Cloud:

https://help.sap.com/docs/SAP_S4HANA_CLOUD/71af4585db6d4904b1724730f3776c9b/097165
e9c1074038847625e5c53e07d2.html

S/4HANA:

Ali İmran Güneş | SAP FINANCE PRINCIPAL CONSULTANT


SAP Tech Solutions

https://help.sap.com/docs/SAP_S4HANA_ON-
PREMISE/3b2c091e13434f9ab2fb53d147ba5e9f/097165e9c1074038847625e5c53e07d2.html

Internal Order/Business Partner

This scenario (Import Processing 765 _ERP605_BPD) deals with a best practice approach to follow
the import related data and import costs in Turkey. With the help of this scenario you can follow
import related data like customs clearance date, customs declaration number, custom
declaration number, and so on. You can also follow the costs of importation like transportation
costs, insurance costs, customs costs under and then settle these costs to the goods invoice.

A customer orders goods from a specified foreign vendor 3000XX. After the goods are arrived to the
customs an inbound delivery is created for the import of the goods. Import declaration number,
import date and other import related data is entered in the inbound delivery. If the payment of the
invoice should be made before the customs clearance then you can create a down payment
request at this time with the amount of the goods to be imported. Then this down payment request
is converted into a down payment and paid to the vendor. Goods receipt is made for the inbound
delivery after the customs clearance and the inbound delivery number is entered as the delivery
note number in the header data of goods receipt document. Goods invoice is entered for the same
delivery note number. If the down payment was made before then at this time you can clear the
invoice with the down payment. If the payment of the invoice should be made after the customs
clearance at the due date of the invoice then you can either manually pay the invoice or use
automatic payment program. An internal order is created with the same number as the inbound
delivery number and costs related to the import is entered against this internal order. Costs
collected in the internal order are settled to the goods invoice by using subsequent invoice entry.

The scenario focuses on the following activities:


• Creation of purchase order

• Creation of inbound delivery and entry of import related data in the inbound delivery.
• Down payment of the invoice (if the payment method requires the payment of the invoice
before the customs clearance)

• Goods receipt for inbound delivery

• Invoice verification for delivery note

• Clearance of the down payment with the invoice (if the payment method requires the
payment of the invoice before the customs clearance)

• Manual or automatic payment of the invoice (if the payment method allows the payment of
the invoice at the due date)

Ali İmran Güneş | SAP FINANCE PRINCIPAL CONSULTANT


SAP Tech Solutions

• Creation of internal order

• Entry of costs for the internal order

• Settlement of costs to the goods invoice by using subsequent invoice entry

Prerequisites
Note 957224 is supposed to be applied before you execute this business process .

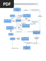
SAP Import Process – Transaction Flow Steps


1. Create Import Purchase Order (ME21N)
A purchase order is created for the materials to be imported. Relevant freight and customs
items are also included in the order.
2. Create Inbound Delivery (VL31N)
An inbound delivery document is created based on the delivery from the vendor.

3. Goods Receipt (MIGO)


The delivered goods are received into stock with a goods receipt.

4. Create Internal Order (Import File) (KO01)


An internal order is created for each import file. All import-related costs are posted to this
order.

5. Enter Goods Invoice (FB60)


The goods invoice received from the vendor is posted in the FI module and linked to the
internal order.

6. Enter Additional Cost Invoices (FB60)


Invoices for additional costs such as customs, freight, and insurance are posted in FI and
charged to the internal order.

7. Import File Balance Check (KOB1)


The accumulated costs on the internal order are reviewed and any remaining balance is
checked.

8. Import File Closing – Goods Cost Transfer (159 > 891)


The goods cost is transferred from temporary accounts to final accounts.

8.1 Pre-Closing Controls – Goods Cost (KOB1 & ME23N)


Balance control is performed on the internal order. Consistency with the purchase order is
checked.

9. Import File Closing – Additional Costs Transfer (159 > 812)


Additional costs are also transferred to the related expense accounts.

Ali İmran Güneş | SAP FINANCE PRINCIPAL CONSULTANT


SAP Tech Solutions

9.1 Pre-Closing Controls – Additional Costs (KOB1 & ME23N)


Remaining balance checks are done via the KOB1 report and the purchase order.

10. Post-Closing General Controls

10.1 KOB1 Purchase Order Balance Check


After closing, the internal order balance should be “0”.

10.2 Material Movement Control (CKM3N)


Material movements, pricing, and related calculations are checked.

10.3 Vendor Balance Control (FBL1N)


Outstanding balances or payables to the vendor are reviewed.

Workflow:

Custom Devopment

Ali İmran Güneş | SAP FINANCE PRINCIPAL CONSULTANT


SAP Tech Solutions

Custom development – suitable for tracking operations with low volume but high variety and also
track custom operations.

Process Step Title Siste Relevant İşlem


No Role/Department
m Kodu
Purchase requisition is created. Product
MM-001.1 SAP ME51N
Development
Purchase order is created. (Manual) Product
MM-001.2 SAP ME21N
Development
Purchase order is created. (Excel/txt Product
MM-001.3 SAP Z*
Upload) Development
Advance payment request is created Product
MM-001.4 SAP ME2DP
(Optional) Development
Letter of credit is opened. (Optional) Finance FTR_CREA
MM-001.5 SAP
TE
Supplier invoice is entered into the Product
MM-001.6 SAP ZXXX05
system. (Excel/txt Upload) Development

MM-001.7 Loading document is created. SAP Import ZYYY01


Goods invoice is entered into the Accounting
MM-001.8 SAP ZXXX04
system.
Warehouse (bonded) information is Import
MM-001.9 SAP ZYYY04
entered.
Withdrawal (Warehouse) document is Import
MM-001.10 SAP ZDTC01
created.
Inbound delivery for warehouse is Import
MM-001.11 SAP ZDTC02
created.

MM-001.12 Warehouse goods receipt is posted. SAP Import MIGO


Import file expenses are entered into the Accounting
MM-001.13 SAP ZZZZ01
system.

MM-001.14 Stock transfer document is created. SAP Sales Operations ME21N


Goods issue from warehouse is carried Import
MM-001.15 SAP VL02N
out.

MM-001.16 Goods receipt is posted SAP Import MIGO

Ali İmran Güneş | SAP FINANCE PRINCIPAL CONSULTANT


SAP Tech Solutions

Stock transfer document expenses are Accounting


MM-001.17 SAP ZZZZ01
entered into the system.

MM-001.18 Import file is closed. SAP Accounting ZZZZ01

Workflow:

Ali İmran Güneş | SAP FINANCE PRINCIPAL CONSULTANT

You might also like