KEMBAR78
Exchange Sort | PDF | Computer Programming | Algorithms And Data Structures
0% found this document useful (0 votes)
25 views2 pages

Exchange Sort

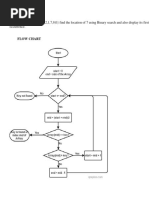
The document describes the Exchange Sort algorithm, which arranges a set of N numbers in ascending order. It provides a detailed explanation of the sorting process through multiple passes, including comparisons and interchanges of elements. Additionally, it includes pseudo code for implementing the algorithm and outlines the input and output requirements.
Copyright
© © All Rights Reserved
We take content rights seriously. If you suspect this is your content, claim it here.
Available Formats
Download as PDF, TXT or read online on Scribd
0% found this document useful (0 votes)
25 views2 pages

Exchange Sort

The document describes the Exchange Sort algorithm, which arranges a set of N numbers in ascending order. It provides a detailed explanation of the sorting process through multiple passes, including comparisons and interchanges of elements. Additionally, it includes pseudo code for implementing the algorithm and outlines the input and output requirements.
Copyright
© © All Rights Reserved
We take content rights seriously. If you suspect this is your content, claim it here.
Available Formats
Download as PDF, TXT or read online on Scribd
You are on page 1/ 2

Exchange Sort

index Comparing Elements


N numbers
1 97 82 76 29 17 (1,2) (1,3) (1,4) (1,5)
2 82 97 97 97 97 J <- 2 to 5
3 76 76 82 82 82 Pass-1 J <- 1+1 to 5 J <- 1+1 to N
4 29 29 29 76 76 ( 1, j)
5 17 17 17 17 29

1 17 17 17 17 (2,3) (2,4) (2,5)


2 97 82 76 29 J <- 3 to 5
3 82 97 97 97 Pass-2 J <- 2+1 to 5 J <- 2+1 to N
4 76 76 82 82 ( 2, j)
5 29 29 29 76

1 17 17 17 (3,4) (3,5)
2 29 29 29 J <- 4 to 5
3 97 82 76 Pass-3 J <- 3+1 to 5 J <- 3+1 to N
4 82 97 97 ( 3, j)
5 76 76 82

1 17 17 (4,5)
2 29 29 J <- 5 to 5
3 76 76 Pass-4 J <- 4+1 to 5 J <- 4+1 to N
4 97 82 ( 4, j)
5 82 97

Pass-i J <- i+1 to N

No. of No. of
Numbers Passes
5 4
N N-1

i <- 1 to N-1
j <- i+1 to N
If A[i] > A[j) then
Interchange A[i] and A[j]
Exchange Sort
Problem: Arrange a set of N numbers in ascending order
Input : Value of N, N numbers { ie. An array A[1..N] of N elements}
Output : Sorted list of numbers in A[1..N]
Pseudo Code
Start
Input N
For i = 1 to N Step 1 // Reading numbers into array
Input A[ i ]
EndFor
For i = 1 to N-1 Step 1
For j = i+1 to N Step 1
If A[i] > A[j] Then
Let temp = A[i] // Interchange
Let A[i] = A[j]
Let A[j] = temp
Endif
EndFor // End of inner loop
EndFor
For i = 1 to N step 1 // Output Sorted numbers
Print A[ i ]
EndFor
Stop

You might also like