KEMBAR78
Embolism Report | PDF | Medical Specialties | Diseases And Disorders
0% found this document useful (0 votes)
184 views4 pages

Embolism Report

The document provides a comprehensive guide for validating acute embolism diagnoses, detailing steps for assessment, symptom identification, treatment documentation, and compliance with coding guidelines. It emphasizes the importance of confirming active embolism status through clinical evidence and proper documentation. Additionally, it outlines specific considerations for hospital and ambulatory settings, ensuring accurate coding and risk adjustment for embolism cases.

Uploaded by

chaitanya varma
Copyright
© © All Rights Reserved
We take content rights seriously. If you suspect this is your content, claim it here.
Available Formats
Download as DOCX, PDF, TXT or read online on Scribd
0% found this document useful (0 votes)
184 views4 pages

Embolism Report

The document provides a comprehensive guide for validating acute embolism diagnoses, detailing steps for assessment, symptom identification, treatment documentation, and compliance with coding guidelines. It emphasizes the importance of confirming active embolism status through clinical evidence and proper documentation. Additionally, it outlines specific considerations for hospital and ambulatory settings, ensuring accurate coding and risk adjustment for embolism cases.

Uploaded by

chaitanya varma
Copyright
© © All Rights Reserved
We take content rights seriously. If you suspect this is your content, claim it here.
Available Formats
Download as DOCX, PDF, TXT or read online on Scribd
You are on page 1/ 4

Acute Embolism & Embolism Audit Validation Guide

Overview
Embolism is the blockage of a blood vessel by a foreign material like a blood
clot (thrombus), fat, air, or other substance. Acute embolism is an
emergency demanding immediate treatment, and chronic embolism might
have long-term manifestations.

Validation Steps for Acute Embolism Diagnosis

Step 1: Assess Acute Embolism Status

 Validate whether the embolism is active and acute at the encounter date.
 Look up clinical reports for the symptoms of sudden pain, swelling, shortness of breath (for
pulmonary embolism), or neurological impairment (for cerebral embolism).
 If the practitioner refers to a history of embolism in the absence of active symptoms or therapy,
do not code as acute.

Step 2: Determine Associated Symptoms & Treatment

 Common Symptoms:
 Pulmonary Embolism (PE): Chest pain, dyspnea, hemoptysis, tachycardia
o Deep Vein Thrombosis (DVT): Swelling, tenderness, redness of the legs
o Cerebral Embolism: Acute neurological deficits (weakness, confusion, vision loss)
o Arterial Embolism: Pale and cold limbs with diminished pulses
 Treatment Documentation:
o Anticoagulation therapy (e.g., heparin, warfarin, DOACs)
o Thrombolysis (if appropriate for acute ischemic syndromes)
o Surgical approach (embolectomy)

Step 3: Provide Adequate Documentation

 Notes of physician must include diagnostic confirmation (e.g., CT angiogram in the case of PE,
Doppler ultrasound for DVT, MRI in cerebral embolism).
 When there is mention only of history of embolism, question the provider to obtain clarity.
 In the absence of active symptoms if the only management is anticoagulation ongoing, code it as
a history of embolism instead of acute.
AI Audit Validation Prompt for HCC Embolism Diagnosis

Objective:

Review medical records to determine if the submitted HCC diagnosis for embolism is supported by
documentation and meets coding validation criteria.

Validation Criteria:

1. Acute vs. Chronic Embolism:


a. Does the record indicate an acute embolic event during the audit period?
b. If the embolism is chronic, are ongoing symptoms or complications documented?
 If only embolic history is recorded, does the record contain information regarding long-term
anticoagulation or secondary illnesses?
2. Supporting Clinical Evidence:
a. Are there imaging reports (CT, MRI, Doppler ultrasound) verifying embolism?
b. Are there lab results (D-dimer, coagulation tests) corroborating the diagnosis?
c. Are there physician notes detailing the type of embolism (venous, arterial, cerebral,
pulmonary)?
3. Consistency in Documentation:
a. Is the primary diagnosis consistent with progress notes, prescriptions, and treatment
plans?
b. Is there inconsistency between physician documentation and coding?
4. Compliance with Coding Guidelines:
a. Is the diagnosis consistent with ICD-10 and CMS-HCC coding guidelines?
b. If acute embolism is coded, is there adequate documentation to justify it?
 In case embolism has lasting effects, are they coded under sequelae (I74.x, I82.x, I26.x with
I69.x as appropriate)?

Special Considerations According to Setting

Hospital Setting:

 The discharge summary should specify if the embolism was active and intervened.
 Be coding only for confirmed diagnoses; those ruled out do not qualify for risk adjustment.
 Proper documentation for outpatient follow-up instructions must be ensured.

Follow-up in the Ambulatory Setting:

 If the patient is coming back for embolism follow-up, verify current treatment or symptoms.
 If symptoms recur (e.g., leg swelling for DVT, shortness of breath for PE), document and code
accordingly.
 If the record simply mentions "history of embolism" without current symptoms, do not provide
an acute embolism diagnosis.

Final Validation Check:


 ✅ If acute embolism is warranted, verify correct HCC coding and risk adjustment.
 ❌ If there is no clear evidence, flag for review or correction.

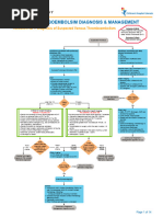
Acute Embolism Validation Flow Sheet

Step 1: Confirm Acute Embolism Diagnosis

Does the medical record document an active embolic event?

☑ Yes → Go to Step 2

☒ No → Stop, flag for review

Is there clinical evidence for acute embolism? (Imaging, laboratory tests, symptoms) ☑ Yes → Proceed
to Step 2

☒ No → Stop, flag for further review

Step 2: Identify Symptoms & Treatment

Are embolism-related symptoms documented?

☑ Chest pain, dyspnea, tachycardia (PE)

☑ Swelling, redness, tenderness (DVT)

☑ Neurological deficits (Cerebral Embolism)

☑ Cold, pale limbs, weak pulses (Arterial Embolism)

Are immediate treatment interventions documented?

☑ Anticoagulant or thrombolytic therapy ☑ ICU admission or ongoing monitoring ☑ Surgical


embolectomy (as appropriate) (If symptoms or treatment are not noted, flag for review.)
Step 3: Review Discharge Summary & Risk Adjustment

Was the discharge summary confirmed for an acute embolism, or was it excluded? ☑ Confirmed → Go
to Step 4 ☒ Ruled out → Stop, flag for review

If embolism is past/historical, are residual effects documented? ☑ Chronic embolism sequelae (chronic
DVT, pulmonary hypertension) ☑ Stroke-related residuals (hemiparesis, speech impairment)

Step 4: ICD-10 Coding & Compliance Check

Was an active embolism correctly coded? (I26.x, I74.x, I82.x) ☑ Yes → Proceed to Final Validation ☒ No
→ Flag for review

If embolism was ruled out, was the diagnosis removed? ☑ Yes → Go to Final Validation

☒ No → Flag for correction

If there are residual effects, were they coded with I69.x sequelae codes? ☑ Yes → Go to Final
Validation

☒ No → Flag for correction

✅ If acute embolism is supported, verify appropriate coding and risk adjustment.

❌ If no definite evidence, flag for further review or correction.

You might also like