KEMBAR78
Tutorial Sheet 3 | PDF | Frequency Modulation | Modulation
0% found this document useful (0 votes)
20 views2 pages

Tutorial Sheet 3

Uploaded by

statuswala911
Copyright
© © All Rights Reserved
We take content rights seriously. If you suspect this is your content, claim it here.
Available Formats
Download as PDF, TXT or read online on Scribd
0% found this document useful (0 votes)
20 views2 pages

Tutorial Sheet 3

Uploaded by

statuswala911
Copyright
© © All Rights Reserved
We take content rights seriously. If you suspect this is your content, claim it here.
Available Formats
Download as PDF, TXT or read online on Scribd
You are on page 1/ 2

Tutorial sheet-3 (Communication System)

Q1. A normalized sinusoidal signal a(t) has a bandwidth of 5,000 Hz and its average power is
0.5W. The carrier signal Accos(2 fct) has an average power of 50W. Determine the
bandwidth and the average power of the modulated signal if the following analog modulation
scheme is employed:
a) Single-side band modulation with suppressed carrier modulation (SSBSC), which is
generated by phase-shift method with the given carrier.
b) Double-side band with suppressed carrier modulation (DSB-SC).
c) AM or double-side band with large carrier (DSB-LC) with a modulation index of 0.8.
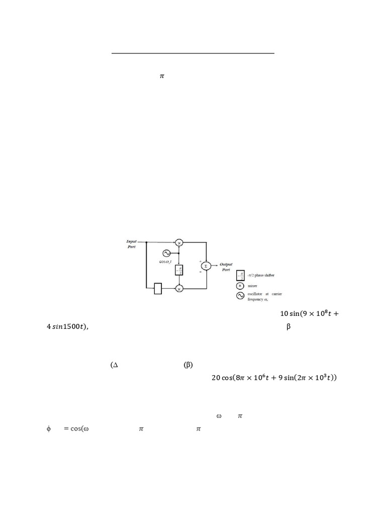
Q2. Consider the following circuit: An upper-sideband single-sideband (SSB) can be
generated by feeding a message signal m(t) into the input port of the above circuit. This is
known as phase-shifted method for SSB signal generation.
(i) Determine the modulated signal s(t) at the output port.
(ii) Suggest one appropriate modification of the above circuit so that the modified
circuit can be used to demodulate the upper-sideband SSB signal obtained in part

Q3. A frequency modulated (FM) wave is represented by equation X(t)= (


) then calculate the carrier frequency (fc) and modulation index (β)?.
Q4. A sinusoidal modulating waveform of amplitude 5 V and a frequency of 2 KHz are
applied to FM generator, which has a frequency sensitivity of 40 Hz/volt. Calculate the
frequency deviation (∆f), modulation index (β), and bandwidth.
Q5. An frequency modulated wave is given by s(t)= ( ( )).
Calculate the frequency deviation, bandwidth, and power required in transmitting of FM
wave.
Q6. An angle modulated signal with carrier frequency ωc = 2 × 106 rad/s given by
ϕm(t)= cos(ωct + 5 sin (1000 t) + 10 sin (2000 t)). Calculate the maximum deviation of the
frequency in the angle modulated signal from that of the carrier signal.
Q7. Consider the frequency modulated signal xc(t)= 10cos(2 ×108t + 0.5sin(104 t)).
Calculate the bandwidth of FM signal.
Q8. In a frequency modulating system, the modulating frequency fm = 1 kHz, the modulating
voltage Vm= 2 volt and the deviation is 6 kHz. If the modulating voltage is raised to 4 volt
then what is the new frequency deviation?
Q9. A message signal m(t) = Am sin (2 fmt) is used to modulate the phase of a carrier Ac cos
(2 fct) to get the modulated signal y(t)= Ac cos (2 fct + m(t)). Calculate the bandwidth of
y(t).

You might also like