KEMBAR78
Data Flow | PDF | Software | Information Technology
0% found this document useful (0 votes)
21 views7 pages

Data Flow

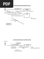
The document outlines a context flow diagram and various data flow diagrams related to a booking and reservation system for a resort. It details the processes involved in customer registration, booking, payment, and notification, as well as the roles of different stakeholders like customers and front office staff. The diagrams illustrate the flow of information and the interactions between users and the system components.

Uploaded by

sanomanjino7
Copyright
© © All Rights Reserved
We take content rights seriously. If you suspect this is your content, claim it here.
Available Formats
Download as DOCX, PDF, TXT or read online on Scribd
0% found this document useful (0 votes)
21 views7 pages

Data Flow

The document outlines a context flow diagram and various data flow diagrams related to a booking and reservation system for a resort. It details the processes involved in customer registration, booking, payment, and notification, as well as the roles of different stakeholders like customers and front office staff. The diagrams illustrate the flow of information and the interactions between users and the system components.

Uploaded by

sanomanjino7
Copyright
© © All Rights Reserved
We take content rights seriously. If you suspect this is your content, claim it here.
Available Formats
Download as DOCX, PDF, TXT or read online on Scribd
You are on page 1/ 7

Context Flow Diagram

Register
Booking Front
Customer Details
Booking Office

Reservation Details

User Friendly Resort Booking


Notification via App Management: Approval
Development of
Reservation and Booking
System Billing

Booking Records
Generate
Owner
Front Desk

Data Flow Diagram Level 0


Credentials 1.0 Credentials
Customer Register
D1
Users_cred

Data Flow Diagram Child Register

1.1
Customer Input
vv
User
Information

1.2
User
D1
Submit Information
Users_cred

1.3
User Status
Verify

Data Flow Diagram Child Book

Rooms Info 2.1 Rooms D5 Rooms


Customer
View
2.2 Booking Details
Booking Order D6
Choose Booking_order

Gcash 2.3 Payment Details


D2
Upload Payment_info

2.4
Terms & Policy
Agree

Generate 2.5 Customer Information


Submit

Data Flow Diagram Child Approve

Front Review 3.1

Office View
Data Flow Diagram Child Notify

Reservation Details
Reservation 4.1
via Application D2
Customer Details
Send Payment_info

Data Flow Diagram Child Compute

Balance 5.1 Balance


Front Desk D2
View Payment_info

5.2
Walk in payment
Data Flow Diagram Child Generate
Balance 6.1 Balance
Front Desk D3
View Booking_records

6.2 Bill
Receipt
Print

You might also like