KEMBAR78
Lecture 1 | PDF | Theoretical Computer Science | Information Science
0% found this document useful (0 votes)
22 views19 pages

Lecture 1

The document outlines the introduction to a course on Information Theory, taught by Dr. Yao Xie at Duke University. It covers key concepts such as data compression, reliable data transmission, and fundamental theorems by Shannon, along with course logistics including schedule, grading, and prerequisites. The course aims to provide a foundational understanding of information theory and its applications in various fields.

Uploaded by

mennatalah777
Copyright
© © All Rights Reserved
We take content rights seriously. If you suspect this is your content, claim it here.
Available Formats
Download as PDF, TXT or read online on Scribd
0% found this document useful (0 votes)
22 views19 pages

Lecture 1

The document outlines the introduction to a course on Information Theory, taught by Dr. Yao Xie at Duke University. It covers key concepts such as data compression, reliable data transmission, and fundamental theorems by Shannon, along with course logistics including schedule, grading, and prerequisites. The course aims to provide a foundational understanding of information theory and its applications in various fields.

Uploaded by

mennatalah777
Copyright
© © All Rights Reserved
We take content rights seriously. If you suspect this is your content, claim it here.
Available Formats
Download as PDF, TXT or read online on Scribd
You are on page 1/ 19

Lecture 1.

Introduction

• What is the course about?


• Logistics
• Questionnaire

Dr. Yao Xie, ECE587, Information Theory, Duke University


What is information?

Dr. Yao Xie, ECE587, Information Theory, Duke University 1


!"#$%&'&($%&$#&'&)*(+$,'#-&*,.$&'&/0'(1&"$023&
%"*("&"'4&"*5"2#&*,6$#7'+$,&0$448&
9&!$7&:$;2#&

Dr. Yao Xie, ECE587, Information Theory, Duke University 2


How to quantify information?

Small information content Large information content

Dr. Yao Xie, ECE587, Information Theory, Duke University 3


What is the fundamental limit of data transfer rate?

!"#"$%&'('%)'(*%+%,-"(./% #"-*)%0123/$%&'('%)'(*%+%4-"(./%

Dr. Yao Xie, ECE587, Information Theory, Duke University 4


Some people think information theory (IT) is about...

Dr. Yao Xie, ECE587, Information Theory, Duke University 5


But IT is also about these...

%&1,-2$

!"#"$%&'()*++,&-$$

%&'(.#"0&-3$4&5'&2&)&6$%&'(5*7,#8$ !"#"$%&''.-,/"0&-$

Dr. Yao Xie, ECE587, Information Theory, Duke University 6


And even these...

!"#$%&'( )*%+,&"--"./(0"1-213(

91:"-#+"1#;(36+<=213(
42%215%&+678-(

Dr. Yao Xie, ECE587, Information Theory, Duke University 7


Where IT all begins...

!"#$%&'())&*+,-&.(/0-&123456)& *065525%&!"!7&8&9::!&

Dr. Yao Xie, ECE587, Information Theory, Duke University 8


Information Theory

• Shannon’s information theory deals with limits on data compression


(source coding) and reliable data transmission (channel coding)
– How much can data can be compressed?
– How fast can data be reliably transmitted over a noisy channel?

• Two basic “point-to-point” communication theorems (Shannon 1948)


– Source coding theorem: the minimum rate at which data can be
compressed losslessly is the entropy rate of the source
– Channel coding theorem: The maximum rate at which data can be
reliably transmitted is the channel capacity of the channel

Dr. Yao Xie, ECE587, Information Theory, Duke University 9


• Since Shannon’s 1948 paper, many extensions
– Rate distortion theory
– Source coding and channel capacity for more complex sources
– Capacity for more complex channels (multiuser networks)

• Information theory was considered (by most) an esoteric theory with no


apparent relation to the “real world”

• Recently, advances in technology (algorithms, hardware, software) today


there are practical schemes for
– data compression
– transmission and modulation
– error correcting coding
– compressed sensing techniques
– information security · · ·

Dr. Yao Xie, ECE587, Information Theory, Duke University 10


IT encompasses many fields

Dr. Yao Xie, ECE587, Information Theory, Duke University 11


In this class we will cover the basics

• Nuts and Bolts


– Entropy: uncertainty of a single random variable

H(X) = − p(x) log2 p(x)(bits)
x

– Conditional Entropy: H(X|Y )


– Mutual information: reduction in uncertainty due to another random
variable
I(X; Y ) = H(X) − H(X|Y )
– Channel capacity C = maxp(x) I(X; Y )

– Relative entropy: D(p||q) = x p(x) log p(x)
q(x)

Dr. Yao Xie, ECE587, Information Theory, Duke University 12


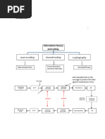
Physical Channel

Source Encoder Transmitter Receiver Decoder

• – Data compression limit (lossless source coding)


– Data transmission limit (channel capacity)
– Tradeoff between rate and distortion (lossy compression)

Data compression Data transmission


limit limit

^
min l (X; X ) max l (X; Y )

Dr. Yao Xie, ECE587, Information Theory, Duke University 13


Important Funcationals

• Upper case X, Y, ... refer to random variables

• X , Y, alphabet of random variables

• p(x) = P(X = x)

• p(x, y) = P(X = x, Y = y)

• Probability density function f (x)

Dr. Yao Xie, ECE587, Information Theory, Duke University 14



• Expectation: µ = E{X} = xp(x)

• Why is this of particular interest? It appears in Law of Large Number


(LLN): If xn independent and identically distributed,

1 ∑
N
xn → E{X}, w.p.1
N n=1

• Variance: σ 2 = E{(X − µ)2} = E{X 2} − µ2

• Why is this of particular interest? It appears in Central Limit Theorem


(CLT):
1 ∑
N
√ (xn − µ) → N (0, 1)
2
N σ n=1

Dr. Yao Xie, ECE587, Information Theory, Duke University 15


Information theory: is it all about theory?
Yes and No.
• Yes, it’s theory. We will see many proofs. But it’s also in preparation
for other subjects
– Coding theory (Prof. R. Calderbank)
– Wireless communications
– Compressed sensing
– Stochastic network
– Many proof ideas come in handy in other areas of research

Dr. Yao Xie, ECE587, Information Theory, Duke University 16


• No. Hopefully you will walk out of this classroom understanding
– Basic concepts people talk on the streets:
entropy, mutual information ...
– Channel capacity - all wireless guys should know
– Huffman code (the optimal lossless code)
– Hamming code (commonly used single error correction code)
– “Water-filling” - power allocation in all communication systems
– Rate-distortion function - if you want to talk with data compression
guy

Dr. Yao Xie, ECE587, Information Theory, Duke University 17


Course Logistics
• Schedule: T, Th, 1:25-2:40pm, Hudson 207

• TA: Miao Liu, Email: miao.liu@duke.edu

• Homework: out Thurs in class, due next Thurs in class

• Grading: homework 30%, two in-class Midterms (each 20%), one Final
30%

• Midterms: 10/4, 11/6 in class

• Final: 11/29 in class

• Prerequisite: basic probability and statistics

Dr. Yao Xie, ECE587, Information Theory, Duke University 18

You might also like