KEMBAR78
APQP Flowchart | PDF | Reliability Engineering | Specification (Technical Standard)
0% found this document useful (0 votes)
125 views6 pages

APQP Flowchart

The document outlines the phases and steps involved in the Advanced Product Quality Planning (APQP) process, including risk assessments and program metrics. It details the inputs, outputs, and gate reviews necessary for each phase from program initiation to product validation and corrective action. The goal is to ensure customer needs are met while maintaining quality and reliability throughout the product development lifecycle.

Uploaded by

kul
Copyright
© © All Rights Reserved
We take content rights seriously. If you suspect this is your content, claim it here.
Available Formats
Download as PDF, TXT or read online on Scribd
0% found this document useful (0 votes)
125 views6 pages

APQP Flowchart

The document outlines the phases and steps involved in the Advanced Product Quality Planning (APQP) process, including risk assessments and program metrics. It details the inputs, outputs, and gate reviews necessary for each phase from program initiation to product validation and corrective action. The goal is to ensure customer needs are met while maintaining quality and reliability throughout the product development lifecycle.

Uploaded by

kul
Copyright
© © All Rights Reserved
We take content rights seriously. If you suspect this is your content, claim it here.
Available Formats
Download as PDF, TXT or read online on Scribd
You are on page 1/ 6

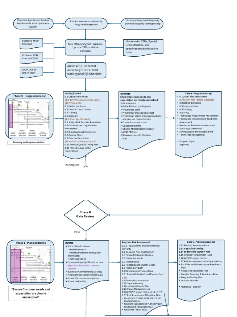
Customer Specific and Proterra Risk Assessment carried out by Prototype Shop feasibility study

Requirements input by Advance Program Management provided by quality prototype shop


Quality

Customer APQP Minutes with CSRs, Special


Checklist Kick-off meeting with supplier. Characteristics, and
Update CSRs and time specifications distributed to
schedule team.
Customer PPAP
Checklist VDA2

Adjust APQP Checklist


APQP Kick-off according to CSRs. Start
sign-in sheet
tracking of APQP Checklist.

Getting Started OUTPUTS Gate 0 - Program Concept


Phase 0 - Program Initiation 0.1 Organize the Team Ensure Customer needs and • 0.1 APQP Risk Assessment
(A-0 APQP Risk Factors Checklist) expectation are clearly understood (A-0 APQP Risk Factors Checklist)
(APQP Kick-Off) Design goals • 0.2 Define the Scope
0.2 Define the Scope Reliability and quality goals • 0.3 Team-to-Team
0.3 Team-to Team Comm Preliminary BOM • 0.4 Training
0.4 Training Preliminary process flow chart • Sourcing
0.5 Sourcing Preliminary listing of special products • Technology Requirement Assessment
(A-9 Sourcing Checklist) and process characteristics • Facility and Infrastructure Readiness
0.5.1 High-Risk Supplier Evaluation Product assurance plan Assessment
0.6 Customer and Organization Capacity Planning • Resources Readiness Assessment
Involvement Change Mgmt Implementation • Sourcing Assessment
0.7 Simultaneous Engineering APQP Metrics • Styling/Appearance Assessment
0.8 Control Plans Risk Assessment Mitigation • Timing Plan Assessment
0.9 Concern Resolution Plan
Planning and implementation (Analytical Techniques-App C) • Program Mgmt
0.10 Product Quality Timing Plan Approval
0.11 Plans Relative to the
Timing Chart

Incomplete
Incomplete

Phase 0
Gate Review

Pass

Phase 1 - Plan and Define INPUTS Program Risk Assessment Gate 1 - Program Approval
Voice of the Customer 1.1.2 – Quality info and any historical 1.12 Product Assurance Plan
- Market Research warranty 1.13 Capacity Planning
- Historical warranty and Quality 1.2 Business Plan and Strategy 1.14 Leadership Support Plan
informaiton 1.5 Product Reliability Studies 1.15 Change Management (Log)
-Team Experience 1.6 Customer Inputs 1.16 APQP Program Metrics
Customer inputs (CSRs) to include 1.7 Design Goals 1.17 Risk Assessment and Mitigation Plan
Regulatory Mandates, Lessons 1.8 Reliability and Quality Goals • Facilities and infrastructure Readiness
Learned 1,9 Preliminary BOM Plan
Business Plan/Marketing Strategy 1.10 Preliminary Process Flow • Resources Readiness Plan
Product/process Benchmark Data 1.11 Prelim ID Product and Process Spec • Supplier Sourcing & Readiness Plan
Product/process assumptions Char • Program Timing Plan
Product reliability 1.12 Product Assurance Plan • Lessons Learned
1.13 Capacity Planning
1.14 Leadership Support Plan • Approvals - Sign Off
"Ensure Customer needs and 1.15 Change Management Log
1.16 APQP Program Metrics1.17 – 1.17
expectation are clearly
1.17 Risk Assessment Mitigation Plan
understood" • PLANT FACILITY AND INFRASTRUCTURE
READINESS PLAN
• RESOURCES READINESS PLAN SUPPLIER
SOURCING & READINESS PLAN
• PROGRAM TIMING PLAN

The APQP program metrics is an honest and critical point overview document
managed and completed by the project team manager meant to summarize the program
for management.
Incomplete

Phase 1
Gate Review
Pass

Phase 2 - Design Development INPUTS (Derived from Phase 1) Program Steps Gate 2 - Design Feasibility
Design goals 2.1 Design FMEA • DFMEAS
Reliability and quality goals (AIAG/VDA FMEA Manual) • DFMA&S
Preliminary BOM (DFMEA Checklist Appendix A-1) • Design Verification
Preliminary process flow chart 2.2 Design for Manufacturability, • Prototpe Build
Preliminary listing of special products Assembly and Service • Control Plan Approval
and process characteristics (Design Info Checklist in Appendix A-2( • Specifications Review
Product assurance plan 2.3 Design Verification • New Equipment , Tooling & Facilities
Capacity Planning 2.4 Design Reviews Requirements
Leadership Support (See Appendix C for DOE, test to failure of • Special Product and Process
Change Mgmt Implementation Special Characteristcs, and analytical Characteristics
APQP Metrics techniques) • Gage and Test Equipment Requirements
Risk Assessment 2.5 Prototype Build Control Plan • Tiered Supplier Design Review
Mitigation Plan 2.6 Engineering Drawings • Lessons Learned Implementation
(Including Math Data)
"Comprehensive and critical 2.7 Engineering Specifications • Approvals - Sign Off
review of engineering 2.8 Material Specifications
requirements" 2.9 Drawing and Spec Changes
2.10 New Equipment, Tooling and
Facilities Requirements
(Tooling and Test Equip Checklist A-3)
2.11 Special Product and Process
Characteristics
(Control Plan Spec Char Appendix C)
2.12 Gages/Testing Equipment
Requiremenst

Incomplete

Phase 2
Gate Review

Pass
Phase 3 - Design Verification INPUTS (Derived from Phase 2) Program Steps Gate 3 - Process Feasibility
Design FMEA 3.1 Packaging Standards and • Product/Process Quality System Review
Design for Manufacturability, Specifications • Process Flow Chart
Assembly, and Service 3.2 Product/Process Quality System • Floor Plan Layout
Design Verification Review • PFMEA
Design Reviews (Product/Process Quality Checklist • Pre-Launch Control Plan Approval
Prototype Drawings (w/Math Data) Appendix A-4) (Customer Approved Y/N/NR)
Enginering Specifications 3.3 Process Flow Chart • Process Instructions
Material Specifications (Process Flow Chart Checklist Appendix • Gage and Test Equipment
Drawings and Specifications Changes A-6) Measurement System Analysis Plan
New Equipment, Tooling and Facilities 3.4 Floor Plan Layout (Floor Plan • Preliminary Process Capability Study
Requirements Checklist in Appendix A-5) Plan
Special Product and Process 3.5 Process FMEA (Process FMEA • Tiered Supplier Process Review
Characteristics Checklist in Appendix A-7) (PFMEA, CP, MSA, Ppk-Spec Char)
Gages/Testing Equipment 3.6 Pre-Launch Control Plan (Safe Launch • Lessons Learned Implementation
"Ensure comprehensive Requirements Plan during Pre-Launch - Section 4.7) and
developmentof an effective Team Feasibility Commitment (Control Plan Checklist in Appendix A-10) • Approvals
and Leadership 3,7 Process Instructions
manufacturing system"
Support 3.8 Measurement Systems Analysis Plan
(Refer AIAG MSA Manual)
3.9 Preliminary Process Capability Study
Plan (Refer AIAG PPAP
Manual)
3.10 Leadership
Support

Incomplete

Phase 3
Gate Review

Pass

Phase 4 - Product/Process INPUTS (Derived from Phase 3) Program Steps Gate 4 - Launch Readiness
Validation Packaging Standards and 4.1 Significant Production Run with • Preliminary Process Capability Study
Specifications Ppk, MSA, Run-at-Rate,Packaging, FTC, • Production Control Plan Approval
Product/Process Quality System FTQ, Master Samples, and Signoff • Initial Production Sample Characteristic
Review 4.2 Measurement System Analysis (Refer Category - dimensional, visual,
Process Flow Chart to AIAG MSA Analysis manual) laboratory, performance
Process Flow Chart to AIAG MSA Analysis manual) laboratory, performance
Floor Plan Layout 4.3 Preliminary Process Capability Study • Gage and Test Equipment MSA
Process FMEA (Refer AIAG PPAP and SPC manuals) • Process Monitoring-Process Sheets and
Pre-Launch Control Plan 4.4 Production Part Approval Visual Aids
Process Instructions (Refer to AIAG PPAP Manual) • Packaging and Shipping
Measurement System Analysis Plan 4.5 Production Validation Testing • Significant Production Run
Preliminary Process Capability Study 4.6 Packaging Evaluation • Tiered Supplier Readiness for Ppk of
Plan 4.7 Production Control Plan Special Characteristics, Control Plan,
Leadership Support (Refer to AIAG Control Plan Manual) MSA, Significant Production Run
4.8 Quality Planning Sign-Off and
Leadership Support: Contains Process
"Validating the manufacturing
Flow Charts, Control Plans,Process
process through evaluation of Instructions, Monitoring and Measuring
a significant production run" Devices verified with GR&R and MSA,
Capacity Run-at-Rate, customer sign-off
on Product Quality Planning Summary and
Approval
report in Appendix E.
Incomplete

Phase 3
Gate Review

Pass

INPUTS (Derived from Phase 4) Program Steps Gate 5 - Feedback, Assessment and
Phase 5 - Feedback, Assessment and
Significant Production Run 5.1 Reduced Variation Corrective Action
Corrective Action
Measurement System Analysis (Refer to AIAG SPC Manual) • Process Capability Study (Cpk for
Preliminary Process Capability Study 5.2 Improved Customer Satisfaction Special Characteristics and others)
Production Part Approval (Refer to AIAG PPAP Manual Sect 3.1) • Production Control Plan Aproval
Productioon Validation Testing 5.3 Improved Customer Service and (Approval to end Safe Launch)
Packaging Evaluation Delivery • Lessons Learned Incorporation
Production Control Plan 5.4 Effective Use of Lessons Learned and - Current part (FMEA,CP/WI)
Quality Planning Sign-Off and Best Practices to include: - Family/Foundaion FMEAs/CPs
Leadership Support • Review of TGW/TGR - "Read Across" System Updated
• Data frin /warranty and performance
metrics • Approvals
• Corrective Action Plans
• "Read Across" with similar product and
processes
"Evaluate the effectiveness of • DFMEA and PFMEA studies
the product quality planning • Preservation of institutional knowledge
the product quality planning • Preservation of institutional knowledge
via permanent documentation of error-
effort"
proofing solutions
(Refer to AIAG&VDA FMEA manual Sect
1.3.6 Foundation and
Family FMEAs for detail)

You might also like