KEMBAR78
DBMS ServiceBased Application | PDF | Discounts And Allowances | Euro
0% found this document useful (0 votes)
50 views234 pages

DBMS ServiceBased Application

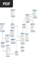
The document outlines a database schema for a service selection and booking system, detailing various entities such as users, services, bookings, and payment methods. Each entity includes primary keys, foreign keys, and attributes relevant to their function, such as user information, service details, and booking specifics. The schema supports functionalities for service selection, appointment scheduling, property rentals, flight bookings, and customer support.

Uploaded by

Tom Jerry
Copyright
© © All Rights Reserved
We take content rights seriously. If you suspect this is your content, claim it here.
Available Formats
Download as XLSX, PDF, TXT or read online on Scribd
0% found this document useful (0 votes)
50 views234 pages

DBMS ServiceBased Application

The document outlines a database schema for a service selection and booking system, detailing various entities such as users, services, bookings, and payment methods. Each entity includes primary keys, foreign keys, and attributes relevant to their function, such as user information, service details, and booking specifics. The schema supports functionalities for service selection, appointment scheduling, property rentals, flight bookings, and customer support.

Uploaded by

Tom Jerry
Copyright
© © All Rights Reserved
We take content rights seriously. If you suspect this is your content, claim it here.
Available Formats
Download as XLSX, PDF, TXT or read online on Scribd
You are on page 1/ 234

SERVICE_SELECTION

BSS10000 service_selection_id PK
category

OFFER
BSO10000 offer_id PK
offer_details
service_id FK

SCHEDULE_APPOINTMEN
BSS20000 Sschedule_app_id PK
user_id
selected_package_id FK
address
time_slot
payment_method
STAYS
BSS30000 stay_id PK
stay_name
location
category
price
rating
total_rooms
available_rooms

FLIGHT_HOTEL_PACKAGE
BSF10000 flight_hotel_package_id PK
departure_airport FK
date_time FK
travellers
flight_class
package_price
destination
PROPERTIES
BSP10000 property_id PK
owner_id FK
property_name
address
facilities
price_per_night

USER
BSU10000 user_id PK
name
email
phone
password_hash

DRIVERS
BSD10000 driver_id PK
name
phone
vehicle_id FK
rating
license_no

BOOKING_HISTORY
BSB10000 booking_history_id PK
user_id FK
ride_id FK
rental_id FK
booking_status

BOOKING_SECTION
BSB11000 booking_id PK
pickup_location
drop_location
phone_number
shifting_date
time_slot
price

BOOKING_SERVICES
BSB20000 booking_id FK
service_id FK
SERVICE_SELECTION

VARCHAR(10)
varchar(20)

OFFER
VARCHAR(10)
VARCHAR(100)
VARCHAR(10)

CHEDULE_APPOINTMENT
VARCHAR(10)
VARCHAR(10)
VARCHAR(10)
VARCHAR(100)
DATETIME
VARCHAR(10)
STAYS
VARCHAR(10)
varchar(20)
VARCHAR(60)
ENUM
DECIMAL(10,2)
FLOAT
INT
BOOLEAN

LIGHT_HOTEL_PACKAGES
VARCHAR(10)
VARCHAR(20)
DATETIME
INT
ENUM
DECIMAL(10,2)
VARCHAR(20)
PROPERTIES
VARCHAR(10)
VARCHAR(10)
VARCHAR(20)
VARCHAR(100)
VARCHAR(100)
DECIMAL(10,2)

USER
VARCHAR(10)
varchar(20)
VARCHAR(60)
VARCHAR(15)
VARCHAR(100)

DRIVERS
VARCHAR(10)
VARCHAR(20)
VARCHAR(15)
VARCHAR(10)
FLOAT
VARCHAR(50)

BOOKING_HISTORY
VARCHAR(10)
VARCHAR(10)
VARCHAR(10)
VARCHAR(10)
ENUM

BOOKING_SECTION
VARCHAR(10)
varchar(20)
VARCHAR(60)
VARCHAR(15)
DATE
VARCHAR(50)
DECIMAL(10,2)

BOOKING_SERVICES
VARCHAR(10)
VARCHAR(10)
Unique identifier for each service selection record.
The category of the service selected (e.g., 'Cleaning', 'Delivery').

Unique identifier for each offer record.


Details about the offer (e.g., '50% off on Cleaning').
Refers to the service_id from the SERVICES table.

Unique identifier for each scheduled appointment.


Refers to the user_id from the USERS table.
Refers to the selected_package_id from the SERVICE_SELECTION table.
The address for the appointment.
The date and time of the appointment.
The method of payment for the appointment (e.g., 'Credit Card', 'UPI').
Unique identifier for each stay record.
Name of the stay (e.g., 'Beach Resort', 'Mountain Lodge').
Location of the stay (e.g., city or area name).
Category of the stay (e.g., 'Luxury', 'Budget').
Price per night for the stay.
Rating of the stay, represented as a float (e.g., 4.5).
Total number of rooms available at the stay.
Whether rooms are available for booking (true or false).

Unique identifier for each flight-hotel package record.


Refers to the departure airport from the AIRPORTS table.
Refers to the date and time of departure from the DATE_TIME table.
The number of travellers included in the package.
The class of the flight (e.g., 'Economy', 'Business').
The price of the flight-hotel package.
The destination for the package (e.g., 'Paris', 'Tokyo').
Unique identifier for each property record.
Refers to the owner_id from the OWNERS table.
Name of the property (e.g., 'Oceanview Apartment').
The address of the property.
List of facilities available at the property (e.g., 'Wi-Fi, Pool').
The price of the property per night.

Unique identifier for each user.


Name of the user.
The email address of the user, which must be unique and cannot be null.
The phone number of the user.
The hashed password of the user.

Unique identifier for each driver.


Name of the driver.
The phone number of the driver.
Refers to the vehicle_id from the VEHICLES table.
The rating of the driver (e.g., 4.5).
The driver's license number.

Unique identifier for each booking history record.


Refers to the user_id from the USERS table.
Refers to the ride_id from the RIDES table.
Refers to the rental_id from the RENTALS table
The status of the booking (e.g., 'Confirmed', 'Cancelled').

Unique identifier for each booking record.


The pickup location for the booking.
The drop-off location for the booking.
The phone number associated with the booking.
The date when the shifting is scheduled.
The time slot for the booking.
The price for the shifting service.

Refers to the booking_id from the BOOKING_SECTION table.


Refers to the service_id from the SERVICES table.
S

BSS50000 subcategory_id
service_selection_id
subcategory_name

MOS
BSM10000 most_booked_service_id
browser_service_id
service_name

BSC50000 cart_id
user_id
selected_package_id
total_price
discount_code
option_id

HOM
BSH10000 home_service_id
service_name
BSB30000 booking_id

user_id
selected_package_id
address
time_slot
payment_method
status

BSS40000 booking_id
user_id
stay_id
checkin_date
checkout_date
adults
children
total_price
payment_id
status

BSC40000 car_rent_id
car_type
pickup_location
rental_price
rental_company
rating
availability
price_per_day
BSC30000 currencies_id
currency_code
currency_name

BSR20000 ride_booking_id
user_id
pickup_location
drop_location
booking_time
ride_status
schedule_date
price
driver_id
payment_id

BSR10000 ride_fare_id
ride_id
base_fare
user_offer
final_fare
status

CU
BSC20000 customer_support_id
user_id
support_type
query
response
status

SE
BSS30000 service_id
service_name
description

BOOKING
BSB20000 booking_id
service_id
BSP20000 play_id
title
location
play_date
play_time
available_seats

CO
BSC10000 corporate_offer_id
company_name
offer_details
validity_date
SUB_CATEGORIES

PK VARCHAR(10)
FK VARCHAR(10)
VARCHAR(20)

MOST_BOOKED_SERVICES
PK VARCHAR(10)
FK VARCHAR(10)
VARCHAR(20)

CART
PK VARCHAR(10)
FK VARCHAR(10)
FK VARCHAR(10)
DECIMAL(10,2)
VARCHAR(50)
FK VARCHAR(10)

HOME_OFFICE_SERVICES
PK VARCHAR(10)
varchar(20)
BOOKING
PK VARCHAR(10)

VARCHAR(20)
FK VARCHAR(20)
VARCHAR(100)
DATETIME
VARCHAR(50)
ENUM

STAY_BOOKINGS
PK VARCHAR(10)
FK VARCHAR(10)
FK VARCHAR(10)
DATE
DATE
INT
INT
DECIMAL(10,2)
FK VARCHAR(10)
ENUM

CAR_RENTALS
PK VARCHAR(10)
FK ENUM
FK VARCHAR(10)
DECIMAL(10,2)
VARCHAR(50)
FLOAT
ENUM
DECIMAL(10,2)
CURRENCIES
PK VARCHAR(10)
VARCHAR(10)
VARCHAR(20)

RIDE_BOOKING
PK VARCHAR(10)
FK VARCHAR(10)
VARCHAR(100)
VARCHAR(100)
TIMESTAMP
ENUM
DATE
DECIMAL(10,2)
FK VARCHAR(10)
FK VARCHAR(10)

RIDE_FARES
PK VARCHAR(10)
FK VARCHAR(10)
FK DECIMAL(10,2)
DECIMAL(10,2)
DECIMAL(10,2)
ENUM

CUSTOMER_SUPPORT
PK VARCHAR(10)
FK VARCHAR(10)
ENUM
VARCHAR(100)
VARCHAR(100)
ENUM

SERVICE_OVERVIEW
PK VARCHAR(10)
VARCHAR(20)
VARCHAR(100)

BOOKING_VALUE_ADDED_SERVICES
FK VARCHAR(10)
FK VARCHAR(10)
USER

PLAYS
PK VARCHAR(10)
VARCHAR(20)
VARCHAR(50)
DATE
TIME
INT

CORPORATE_OFFERS
PK VARCHAR(10)
FK VARCHAR(20)
FK VARCHAR(100)
DATE
Unique identifier for each subcategory.
Refers to the service_selection_id from the SERVICE_SELECTION table.
The name of the subcategory (e.g., 'Basic Cleaning', 'Deep Cleaning').

Unique identifier for each most booked service record.


Refers to the browser_service_id from the SERVICES table.
Name of the most booked service (e.g., 'Cleaning', 'Delivery').

Unique identifier for each cart record.


Refers to the user_id from the USERS table.
Refers to the selected_package_id from the SERVICE_SELECTION table.
The total price of the selected items in the cart.
The discount code applied to the cart (if any).
Refers to additional options selected by the user.

Unique identifier for each home office service record.


The name of the home office service (e.g., 'Cleaning', 'Repair').
Unique identifier for each booking record.

Refers to the user_id from the USERS table.


Refers to the selected_package_id from the SERVICE_SELECTION table.
The address for the booking.
The date and time for the booking.
The payment method used for the booking (e.g., 'Credit Card', 'UPI').
The status of the booking (e.g., 'Pending', 'Confirmed').

Unique identifier for each stay booking record.


Refers to the user_id from the USERS table.
Refers to the stay_id from the PROPERTIES table.
The check-in date for the booking.
The checkout date for the booking.
The number of adults staying at the property.
The number of children staying at the property.
The total price for the stay booking.
Refers to the payment_id from the PAYMENTS table.
The status of the booking (e.g., 'Confirmed', 'Cancelled').

Unique identifier for each car rental record.


Refers to the car_type from the CAR_TYPES table.
Refers to the pickup_location from the LOCATIONS table.
The total rental price for the car rental.
Name of the rental company offering the car.
Rating of the car rental service (e.g., 4.5).
Availability status of the rental car (e.g., 'Available', 'Not Available').
The price charged per day for renting the car.
Unique identifier for each currency record.
The code for the currency (e.g., 'USD', 'EUR').
The name of the currency (e.g., 'Dollar', 'Euro').

Unique identifier for each ride booking.


Refers to the user_id from the USERS table.
The pickup location for the ride.
The drop location for the ride.
The timestamp when the booking was made.
The status of the ride (e.g., 'Scheduled', 'Completed').
The scheduled date for the ride.
The price for the ride.
Refers to the driver_id from the DRIVERS table.
Refers to the payment_id from the PAYMENTS table.

Unique identifier for each ride fare record.


Refers to the ride_id from the RIDES table.
Refers to the base fare from the BASE_FARES table.
Discount or offer applied to the fare for the user.
The final fare after applying the base fare and any offers.
The status of the fare (e.g., 'Paid', 'Pending').

Unique identifier for each customer support record.


Refers to the user_id from the USERS table.
Type of support (e.g., 'Technical', 'Billing').
The query or issue raised by the customer.
The response provided to the customer.
The current status of the support request (e.g., 'Open', 'Closed').

Unique identifier for each service record.


Name of the service (e.g., 'Cleaning', 'Delivery').
Description of the service (e.g., 'Standard cleaning service').

Refers to the booking_id from the BOOKING_SECTION table.


Refers to the service_id from the SERVICES table.
Unique identifier for each play record
The title of the play.
The location where the play is performed.
The date of the play performance.
The time at which the play is scheduled.
The number of available seats for the play.

Unique identifier for each corporate offer.


Refers to the company_name from the COMPANIES table.
Refers to the offer_details from the OFFERS table.
The validity date of the corporate offer.
BSS60000

BSP30000

BSC60000

BSS70000
BSF20000

BSC80000
BSP40000

BSR20000

BSR30000
BSV20000

BSB40000

BSC90000
BSM20000

BSS80000

BSG10000
SERVICES
service_id PK
subcategory_id FK
service_name
rating
desc
image

PACKAGE_SERVICE
package_id PK
package_name
subcategory_id FK

CART_ITEM
cart_item_id PK
cart_id FK
service_id FK
quantity
price

SERVICE_SELECTION
subcatservice_selection_PK
category
CART

FIGHTS
flight_id PK
airline FK
flight_number
departure_city
arrival_city
departure_time
arrival_time
stops
price
baggage_info
fare_rules
flight_type

CAR_RENTAL_BOOKINGS
booking_id PK
user_id FK
rental_id
pickup_location
dropoff_location
start_date
end_date
price
payment_id FK
status
PAYMENT
payment_id PK
user_id FK
payment_method
payment_status
transaction_id
cart_id fk
payment_date
amount

RENTALS
rental_id PK
user_id FK
vehicle_id FK
rental_duration
rental_price
rental_status

RIDE_INSURANCE
ride_insurance_id PK
ride_id FK
insurance_price
insurance_provider
VALUE_ADDED_SERVICES
service_id PK
service_name FK
details

BOOKING_OTHER_SERVICES
booking_id FK
service_id FK

CUSTOMER_TESTIMONIALS
customer_test_id PK
user_id FK
rating
video_url
review
booking_id
MOVIES
movie_id PK
title
genre
language
duration
release_date
status

SPORT_EVENTS
sport_event_id PK
title
sport_type
location
event_date
event_time
available_seats

GIFT_CARDS
gift_card_id PK
user_id FK
card_code
amount
expiry_date
PERSONAL CARE

CES
VARCHAR(10)
VARCHAR(10)
VARCHAR(20)
FLOAT
VARCHAR(100)
BLOB

SERVICE
VARCHAR(10)
VARCHAR(20)
VARCHAR(10)

TEM
VARCHAR(10)
VARCHAR(10)
VARCHAR(10)
INT
DECIMAL(!0,2)

LECTION
VARCHAR(10)
VARCHAR(10)
CART

TRAVEL AND BOOKI

TS
VARCHAR(10)
VARCHAR(50)
VARCHAR(50)
VARCHAR(50)
VARCHAR(50)
DATETIME
DATETIME
ENUM
DECIMAL(10,2)
VARCHAR(100)
VARCHAR(100)
ENUM

BOOKINGS
VARCHAR(10)
VARCHAR(10)
VARCHAR(10)
VARCHAR(100)
VARCHAR(100)
DATETIME
DATETIME
DECIMAL(10,2)
VARCHAR(10,2)
ENUM
ENT
VARCHAR(10)
VARCHAR(10)
ENUM
ENUM
VARCHAR(50)
VARCHAR(10)
DATE
DECIMAL(10,2)

INTERCIT

ALS
VARCHAR(10)
VARCHAR(10)
VARCHAR(10)
INT
DECIMAL(10,2)
ENUM

RANCE
VARCHAR(10)
VARCHAR(10)
DECIMAL(10,2)
VARCHAR(100)
HOME SHIFT

D_SERVICES
VARCHAR(10)
VARCHAR(20)
VARCHAR(100)

ER_SERVICES
VARCHAR(10)
VARCHAR(10)

STIMONIALS
VARCHAR(10)
VARCHAR(10)
FLOAT
VARCHAR(100)
VARCHAR(100)
VARCHAR(10)
ES
VARCHAR(10)
VARCHAR(20)
VARCHAR(100)
VARCHAR(100)
INT
DATE
ENUM

VENTS
VARCHAR(10)
VARCHAR(20)
VARCHAR(50)
VARCHAR(50)
DATE
TIME
INT

ARDS
VARCHAR(10)
VARCHAR(10)
VARCHAR(50)
DECIMAL(10,2)
DATE
PERSONAL CARE SERVICES

Unique identifier for each service.


Links the service to a specific subcategory.
Name of the service.
Stores the rating of the service (e.g., 1.0 to 5.0).
Description of the service.
Stores the image related to the service.

Unique identifier for each package.


Name of the package.
Links the package to a specific subcategory.

Unique identifier for each cart item.


References the cart to which the item belongs.
References the service added to the cart.
The number of units of the service in the cart.
The price of the service.

HOUSE AND OFFICE SERVIC

Unique identifier for each subcategory service selection.


Represents the main category to which the subcategory belongs.
TRAVEL AND BOOKING SYSTEM

Unique identifier for each flight.


References the airline operating the flight.
The official flight number assigned by the airline.
The city from which the flight departs.
The destination city for the flight.
The scheduled departure time.
The scheduled arrival time.
Indicates if the flight is Direct, 1 Stop, or Multi-Stop.
The price of the flight ticket.
Information about baggage allowance.
Fare rules like refund, cancellation, etc.
Defines if the flight is Domestic or International.

Unique identifier for each car rental booking.


References the user who made the booking.
Identifies the specific car being rented.
Specifies the location where the car will be picked up.
Specifies the location where the car will be returned.
The date and time when the rental starts.
The date and time when the rental ends.
The total cost of the rental.
Links to the payment transaction for the booking.
Indicates the booking status (e.g., 'Pending', 'Confirmed', 'Completed', 'Cancelled').
Unique identifier for each payment transaction.
References the user who made the payment.
The method used for payment (e.g., 'Credit Card', 'Debit Card', 'UPI', 'Net Banking', 'Wallet').
The status of the payment (e.g., 'Pending', 'Completed', 'Failed', 'Refunded').
Stores the unique transaction reference number.
ID OF CART
DATE
AMOUNT OF PAYMENT

INTERCITY

Unique identifier for each rental transaction.


References the user who made the rental.
Identifies the rented vehicle.
Duration of the rental (in hours or days).
The total cost of the rental.
Status of the rental (e.g., 'Pending', 'Active', 'Completed', 'Cancelled').

Unique identifier for each ride insurance entry.


References the ride for which insurance is applied.
Cost of the insurance for the ride.
Name of the insurance
HOME SHIFTING

Unique identifier for each value-added service.


The name of the additional service.
Description or additional details about the service.

Identifies the booking to which the service is linked.


Identifies the additional service associated with the booking.

Unique identifier for each customer testimonial.


References the user who provided the testimonial.
The rating given by the customer (e.g., from 1.0 to 5.0).
URL of the video testimonial (if available).
Text review provided by the customer.
Links the testimonial to a specific booking.

MOVIE AND EVENT B


Unique identifier for each movie
The title of the movie.
The genre(s) of the movie (e.g., Action, Comedy, Drama).
The language(s) in which the movie is available.
The duration of the movie in minutes.
The official release date of the movie.
The current status of the movie (e.g., 'Upcoming', 'Now Showing', 'Archived').

Unique identifier for each sports event.


The title or name of the sports event.
The type of sport (e.g., Football, Cricket, Basketball).
The venue where the event is taking place.
The date when the event will be held.
The time when the event is scheduled.
The number of available seats for booking.

Unique identifier for each gift card.


References the user who owns the gift card.
A unique code assigned to the gift card.
The balance or value of the gift card.
The date after which the gift card is no longer valid.
BSU60000

USE AND OFFICE SERVICES

BSS11000
BSP60000

BST10000
BSC90000

BSV40000

BSP80000

BSP50000
BSH20000

BSV30000

MOVIE AND EVENT BOOKING SYSTEM


BSS90000

BSA10000
PAYMENT

USER
user_id PK
name
email
phone
password_hash

SERVICES
service_id PK
service_selection_id FK
service_name
rating
desc
image
price
PAYMENT

PRICE_ALERTS
price_alert_id PK
user_id FK
flight_id FK
alert_price

TAXIS
taxi_id PK
driver_name
vehicle_type
price_per_km
CART_T
cart_id PK
user_id FK
item_type
item_id
quantity

VEHICLES
vehicle_id PK
vehicle_type
price_per_km
availability_status

PAYMENT_S
payment_id PK
user_id FK
ride_id FK
rental_id FK

PAYMENT_HISTORY
history_id PK
payment_id FK
receipt_url
OTHER_SERVICES
service_id PK
service_name FK
details

VALUE_ADDED_SERVICES
value_added_service_id PK
service_name
details
SHOW_TIME
show_time_id PK
movie_id FK
theater_name
location
show_date
show_time
available_seats

ACTIVITIES
activity_id PK
title
activity_type
location
activity_date
activity_time
PAYMENT

VARCHAR(10)
varchar(20)
VARCHAR(60)
VARCHAR(15)
VARCHAR(100)

VARCHAR(10)
VARCHAR(10)
VARCHAR(20)
FLOAT
VARCHAR(100)
BLOB
DECIMAL
PAYMENT

TS
VARCHAR(10)
VARCHAR(10)
VARCHAR(10)
DECIMAL(10,2)

VARCHAR(10)
VARCHAR(50)
ENUM
DECIMAL(10,2)
CART_T
VARCHAR(10)
VARCHAR(10)
ENUM
INT
INT

VARCHAR(10)
ENUM
DECIMAL(10,2)
ENUM

S
VARCHAR(10)
VARCHAR(10)
VARCHAR(10)
VARCHAR(10)

TORY
VARCHAR(10)
VARCHAR(10)
VARCHAR(100)
ICES
VARCHAR(10)
VARCHAR(20)
VARCHAR(100)

ERVICES
VARCHAR(10)
VARCHAR(20)
VARCHAR(100)
ME
VARCHAR(10)
VARCHAR(10)
VARCHAR(50)
VARCHAR(50)
DATE
TIME
INT

S
VARCHAR(10)
VARCHAR(20)
ENUM
VARCHAR(50)
DATE
TIME
T

Unique identifier for each user.


The full name of the user.
The email address of the user.
The contact phone number of the user.
The securely hashed password for authentication.

Unique identifier for each service.


Links the service to a specific service selection category.
Name of the service.
Stores the service rating (e.g., 1.0 to 5.0).
Description of the service (up to 100 characters)
Stores the image related to the service.
Price of the service with two decimal precision.
T

Unique identifier for each price alert.


References the user who set the price alert.
References the flight for which the price alert is set.
The target price at which the user wants to receive an alert.

Unique identifier for each taxi.


Name of the driver operating the taxi.
The type of vehicle (e.g., 'Sedan', 'SUV', 'Hatchback').
The cost per kilometer for using the taxi.
Unique identifier for each cart entry.
References the user who owns the cart.
The type of item (e.g., 'Product', 'Service').
The identifier of the item added to the cart.
The number of units of the item in the cart.

Unique identifier for each vehicle.


The type of vehicle (e.g., 'Car', 'Bike', 'Van', 'Bus').
The price charged per kilometer for the vehicle.
The availability status of the vehicle (e.g., 'Available', 'Booked', 'Under Maintenance').

Unique identifier for each payment.


References the user who made the payment.
References the ride for which the payment was made.
References the rental for which the payment was made.

Unique identifier for each payment history record.


References the payment associated with this record.
URL link to the payment receipt or invoice.
Unique identifier for each other service.
References the name of the service.
Description of the additional service.

Unique identifier for each value-added service.


The name of the value-added service.
Description of the additional service.
Unique identifier for each showtime.
References the movie being shown.
The name of the theater where the movie is playing.
The address or location of the theater.
The date on which the movie will be shown.
The time at which the movie will be screened.
The number of seats available for booking.

Unique identifier for each activity.


The name or title of the activity.
The type of activity (e.g., 'Sports', 'Music', 'Workshop').
The venue where the activity takes place.
The scheduled date for the activity.
The scheduled time for the activity.
SERVICE_CATEGORIES
BSS12000 category_id
service_id
category_name

RATING
BSR40000 rating_id
user_id

service_id
rating
review

USER

TAXI_BOOKING
BBR0001 booking_id
user_id
taxi_id
pickup_location
dropoff_location
estimated_price
payment_id
status
CUSTOMER_SERVICE
BBR0001 customer_service_id
support_type
faq
contact_details

RIDE_VEHICLE
BBR0001 ride_vehicle_id
ride_id
vehicle_id

COUPONS
BBR0001 cupons_id
coupon_code
discount_percentage
expiry_date
STREMING
BSS1400 streming_id
title
genre
language
release_date
type

BSB50000 booking_id
user_id
type
reference_id
seats_booked
total_price
booking_status
SERVICE_CATEGORIES
PK VARCHAR(10)
FK VARCHAR(10)
VARCHAR(30)

RATING
PK VARCHAR(10)
FK VARCHAR(10)

FK VARCHAR(10)
INT
VARCHAR(100)

USER

TAXI_BOOKING
PK VARCHAR(10)
VARCHAR(10)
VARCHAR(10)
VARCHAR(100)
VARCHAR(100)
DECIMAL(!0,2)
FK VARCHAR(10)
ENUM
CUSTOMER_SERVICE
PK VARCHAR(10)
ENUM
VARCHAR(50)
VARCHAR(50)

RIDE_VEHICLE
PK VARCHAR(10)
FK VARCHAR(10)
FK VARCHAR(10)

COUPONS
PK VARCHAR(10)
VARCHAR(50)
DECIMAL(10,2)
DATE
STREMING
PK VARCHAR(10)
VARCHAR(20)
VARCHAR(100)
VARCHAR(40)
DATE
ENUM

BOOKINGS
PK VARCHAR(10)
FK VARCHAR(10)
ENUM
INT
INT
DECIMAL(10,2)
ENUM
Unique identifier for each service category.
Links the category to a specific service.
Name of the service category (e.g., Cleaning, Repair, Transport).
Unique identifier for each rating entry.
Identifies the user who provided the rating.
Links the rating to a specific service.
Rating given by the user (1 to 5 scale).
Optional user feedback or comments on the service.

Unique identifier for each taxi booking.


Identifies the user who made the booking.
Identifies the taxi assigned for the ride.
The pickup location for the ride.
The drop-off location for the ride.
Estimated fare for the ride.
Links to the payment transaction.
Status of the booking.
Unique identifier for each customer service entry.
Defines the type of support provided.
Frequently asked question related to the support type.
Contact information for customer support (e.g., phone number, email).

Unique identifier for each ride-vehicle mapping.


Links the vehicle to a specific ride.
Identifies the vehicle used for the ride.

Unique identifier for each coupon.


The unique code that users apply for a discount.
The discount percentage offered by the coupon.
The date after which the coupon is no longer valid.
Unique identifier for each streaming entry.
The name or title of the streaming content.
The genre of the content (e.g., Action, Comedy, Drama).
The language in which the content is available.
The official release date of the content.
The type of content (e.g., Movie, TV Show, Documentary).

Unique identifier for each booking.


References the user who made the booking.
Specifies the type of booking (e.g., Flight, Movie, Event, Hotel).
A reference ID related to the booking (e.g., flight ID, movie ID).
Number of seats or units booked by the user.
Total price calculated for the booking.
Status of the booking (e.g., Confirmed, Pending, Cancelled).
USER
SERVICE_OPTIONS

BSS13000 option_id
service_id
option_name
price

ATTRACTIONS
BSA20000 attractin_id
attraction_name
location
category
event_time
price

ATTRACTION_BOOKINGS
BSA30000 booking_id
user_id
attraction_id
adults
children
price
payment_id
status
PAYMENTS
EVENTS
BSE10000 event_id
title
event_type
location
event_date
event_time
available_seats

OFFERS
BSO20000 offer_id
offer_name
discount_percentage
expiry_date
category_id
USER
SERVICE_OPTIONS

PK VARCHAR(10)
FK VARCHAR(10)
VARCHAR(30)
DECIMAL(10,2)

ATTRACTIONS
PK VARCHAR(10)
VARCHAR(10)
VARCHAR(50)
ENUM
TIME
DECIMAL(10,2)

ATTRACTION_BOOKINGS
PK VARCHAR(10)
FK VARCHAR(10)
FK VARCHAR(10)
INT
INT
DECIMAL(10,2)
FK VARCHAR(10)
ENUM
PAYMENTS
EVENTS
PK VARCHAR(10)
VARCHAR(20)
ENUM
VARCHAR(40)
DATE
TIME
INT

OFFERS
PK VARCHAR(10)
VARCHAR(30)
DECIMAL(10,2)
DATE
FK VARCHAR(10)
Unique identifier for each service option.
Links the option to a specific service.
Name of the service option (e.g., "Basic Package", "Premium Package").
Price of the service option with two decimal precision.

Unique identifier for each attraction.


Name of the attraction (e.g., "Zoo", "Museum").
The location/address of the attraction.
Type of attraction.
Scheduled event time for the attraction (if applicable).
Entry fee for the attraction.

Unique identifier for each booking.


Identifies the user making the booking.
Identifies the attraction being booked.
Number of adult visitors.
Number of child visitors.
Total price for the booking.
Links to the payment transaction.
Status of the booking.
Unique identifier for each event.
Name or title of the event.
Type of event (e.g., Concert, Conference, Sports, Theatre).
Venue or location where the event will take place.
The scheduled date of the event.
The scheduled time of the event.
Number of seats available for booking.

Unique identifier for each offer.


Name or title of the offer (e.g., "New Year Discount").
Discount percentage applied by the offer (e.g., 15.50%).
Expiry date of the offer after which it becomes invalid.
References the category to which the offer is applicable.
BSC11000
BSP70000
COUPONS
coupon_id PK VARCHAR(10)
coupon_code FK VARCHAR(50)
discount_percent DECIMAL(5,2)
expiry_date DATE

PRICE_ALERTS
alert_id PK VARCHAR(10)
user_id FK VARCHAR(10)
flight_id FK VARCHAR(10)
target_price DECIMAL(10,2)
alert_status ENUM
Unique identifier for each coupon.
The unique code that users apply for a discount.
Discount percentage offered by the coupon.
The date after which the coupon is no longer valid.
Unique identifier for each price alert.
Identifies the user who set the alert.
Links the alert to a specific flight.
The price at which the user wants to be notified.
Status of the price alert.
PROFILE
BSP90000 profile_id PK VARCHAR(10)
full_name VARCHAR(50)

mobile_no VARCHAR(15)
email DECIMAL(10,2)
gender ENUM
dob DATE
profile_photo BLOB

SELF_DECLARATION
BSS15000 declaration_id PK VARCHAR(10)
profile_id FK VARCHAR(10)
is_checked BOOLEAN

ACCOUNT_VERIFICATION
BSA40000 verification_id PK VARCHAR(10)
profile_id FK VARCHAR(10)
status ENUM

JOBS
BSJ10000 job_id PK VARCHAR(10)
profile_id FK VARCHAR(10)
job_type VARCHAR(50)
work_status ENUM
search_query ENUM
filter_criteria ENUM
PRIMARY KEY

NOT NULL,UNIQUE
NOT NULL,UNIQUE
NOT NULL
NOT NULL
NOT NULL

PRIMARY KEY
FORIGN KEY(PROFILE)
NOT NULL

N
PRIMARY KEY
FORIGN KEY(PROFILE)
NOT NULL

PRIMARY KEY
FORIGN KEY(PROFILE)
NOT NULL
NOT NULL
NOT NULL
NOT NULL
Unique identifier for each profile.
Full name of the user.

Mobile number of the user, which must be unique and cannot be null.
Email of the user, which must be unique and cannot be null.
Gender of the user (e.g., 'Male', 'Female').
Date of birth of the user.
Profile photo of the user (optional).

Unique identifier for each self-declaration record.


Refers to the profile_id from the PROFILE table.
Indicates whether the self-declaration has been checked (true or false).

Unique identifier for each account verification record.


Refers to the profile_id from the PROFILE table.
Status of the account verification (e.g., 'Pending', 'Verified').

Unique identifier for each job record.


Refers to the profile_id from the PROFILE table.
The type of job (e.g., 'Full-time', 'Part-time').
The work status of the job (e.g., 'Active', 'Completed').
The search query criteria used for job search (e.g., 'By Location', 'By Salary').
The filter criteria applied to the job search (e.g., 'By Experience', 'By Skills').
ONBORDING_DOCU
BSO30000 document_id
profile_id

pan_or_adhar
identity_proof
form_files

GUIDE
BSG20000 guide_id
profile_id
instructions_images
instructions_video

EXPERIENCE
BSE20000 experience_id
profile_id
years_experience
previous_work_org_name
previous_work_details

MONRY
BSM30000 money_id
profile_id
earnings
bank_transfer_status
wallet_balance
ONBORDING_DOCUMENTS
PK VARCHAR(10) PRIMARY KEY
FK VARCHAR(10) FORIGN KEY(PROFILE)

VARCHAR(50) NOT NULL,UNIQUE


BLOB NOT NULL,UNIQUE
LONGBLOB NOT NULL

Stores instructions in the form of images and videos


GUIDE
PK VARCHAR(10) PRIMARY KEY
FK VARCHAR(10) FORIGN KEY(PROFILE)
BLOB
BLOB

EXPERIENCE
PK VARCHAR(10) PRIMARY KEY
FK VARCHAR(10) FORIGN KEY(PROFILE)
INT NOT NULL
VARCHAR(50) NOT NULL
VARCHAR(200) NOT NULL

MONRY
PK VARCHAR(10) PRIMARY KEY
FK VARCHAR(10) FORIGN KEY(PROFILE)
DECIMAL(10,2) NOT NULL
ENUM NOT NULL
DECIMAL(10,2) NOT NULL
Unique identifier for each document.
Refers to the profile_id from the PROFILE table.

The PAN or Aadhaar number (unique and cannot be null).


The identity proof document (stored as a binary object).
The form files (stored as a binary large object).

Unique identifier for each guide record.


Refers to the profile_id from the PROFILE table.
Images related to the instructions (stored as a binary object).
Video related to the instructions (stored as a binary object).

Unique identifier for each experience record.


Refers to the profile_id from the PROFILE table.
The number of years of experience the individual has.
The name of the previous organization the individual worked for.
Details about the individual's previous work experience.

Unique identifier for each money record.


Refers to the profile_id from the PROFILE table.
The total earnings of the user.
Status of the bank transfer (e.g., 'Pending', 'Completed').
The current wallet balance of the user.
ADDRESS
BSA50000 address_id PK VARCHAR(10) PRIMARY KEY
profile_id FK VARCHAR(10) FORIGN KEY(PROFILE)

current_location VARCHAR(50) NOT NULL,UNIQUE


full_address VARCHAR(200) NOT NULL,UNIQUE
address_line_1 VARCHAR(100) NOT NULL
address_line_2 VARCHAR(100) NOT NULL
pincode VARCHAR(10) NOT NULL
state VARCHAR(50) NOT NULL
city VARCHAR(50) NOT NULL

BANK_DETAILS
BSB60000 bank_details_id PK VARCHAR(10) PRIMARY KEY
profile_id FK VARCHAR(10) FORIGN KEY(PROFILE)
bank_name VARCHAR(50) NOT NULL
account_no VARCHAR(50) NOT NULL , UNOQUE
branch_name VARCHAR(30) NOT NULL
ifsc_code VARCHAR(20) NOT NULL
upi_id VARCHAR(50) NOT NULL, UNIQUE

HOME
BSH30000 booking_id PK VARCHAR(10) PRIMARY KEY
profile_id FK VARCHAR(10) FORIGN KEY(PROFILE)
work_type VARCHAR(50) NOT NULL
num_orders INT NOT NULL
num_hours INT NOT NULL
confirmation BOOLEN NOT NULL
DATE DATE NOT NULL
TIME TIMESTAMP NOT NULL
Unique identifier for each address record.
Refers to the profile_id from the PROFILE table.
The current location (e.g., 'Home', 'Office') of the user.
The complete address of the user, which must be unique.
The first line of the address (e.g., street name).
The second line of the address (e.g., apartment number).
Postal code of the address.
The state of the address.
The city of the address.

Unique identifier for each bank details record.


Refers to the profile_id from the PROFILE table.
Name of the bank where the account is held.
The account number, which must be unique.
The name of the bank branch.
The IFSC code of the bank branch.
The UPI ID associated with the account, which must be unique.

Unique identifier for each booking.


Refers to the profile_id from the PROFILE table.
Type of work for the booking (e.g., 'Cleaning', 'Delivery').
The number of orders for the booking.
The number of hours for the work.
Whether the booking is confirmed (true or false).
The date of the booking.
The timestamp when the booking was made.
USERS
BSU60000 user_id PK VARCHAR(10)
username VARCHAR(50)
email VARCHAR(50)
password VARCHAR(20)
profile_id FK INT

USER_PLANS
BSU70000 user_plan_id PK VARCHAR(10)
user_id FK VARCHAR(10)
start_date DATE
end_date DATE
plan_id FK

SERVICE_CATEGOIES
BSS18000 category_id PK VARCHAR(10)
category_name VARCHAR(60)

BOOKING
BSB80000 booking_id PK VARCHAR(10)
user_id FK VARCHAR(10)
service_id FK VARCHAR(10)
status ENUM

PAYMENT_MODES
BSP11000 mode_id PK VARCHAR(10)
mode_name ENUM

REPORTS
BSR50000 report_id PK VARCHAR(10)
report_name VARCHAR(20)
report_type ENUM
generated_at TIMESTAMP

NOTIFICATIONS
BSN10000 notification_id PK VARCHAR(10)
user_id FK VARCHAR(10)
message VARCHAR(250)
type ENUM
sent_at TIMESTAMP

ACTIVITY_LOGS
BSA60000 log_id PK VARCHAR(10)
user_id FK VARCHAR(20)
action VARCHAR(100)
timestamp_log TIMESTAMP
USERS
PRIMARY KEY NOT NULL, UNIQUE
NOT NULL
NOT NULL, UNIQUE
NOT NULL, UNIQUE
FORIGN KEY(PROFILES) NOT NULL

USER_PLANS
PRIMARY KEY NOT NULL, UNIQUE
FORIGN KEY(USERS) NOT NULL
NOT NULL, UNIQUE
NOT NULL, UNIQUE
FORIGN KEY(SUBSCRIPTION_PLAN) NOT NULL

SERVICE_CATEGOIES
PRIMARY KEY NOT NULL, UNIQUE
NOT NULL

BOOKING
PRIMARY KEY NOT NULL, UNIQUE
FORIGN KEY(USERS) NOT NULL
FORIGN KEY(SERVICES) NOT NULL, UNIQUE
NOT NULL

PAYMENT_MODES
PRIMARY KEY NOT NULL, UNIQUE
NOT NULL

REPORTS
PRIMARY KEY NOT NULL, UNIQUE
NOT NULL
NOT NULL
NOT NULL

NOTIFICATIONS
PRIMARY KEY NOT NULL, UNIQUE
PRIMARY KEY(USERS) NOT NULL
NOT NULL
NOT NULL
NOT NULL

ACTIVITY_LOGS
PRIMARY KEY NOT NULL, UNIQUE
PRIMARY KEY(USERS) NOT NULL
NOT NULL
DEFAULT CURRENT_TIMESTAMP
Unique identifier for each user. BSP14000
The name of the user.
The email address of the user.
The user's password.
The ID linking the user to a profile.

Unique identifier for each user plan. BSS20000


The ID of the user associated with the plan.
The start date of the subscription plan.
The end date of the subscription plan.
The ID of the subscribed plan.

Unique identifier for each service category. BSS19000


Name of the service category (e.g., "Plumbing", "IT Support").

Unique identifier for each booking.


The ID of the user making the booking.
The ID of the booked service.
The status of the booking (e.g., "Pending", "Confirmed", "Cancelled").

Unique identifier for each payment mode. BSP13000


The name of the payment mode (e.g., 'Credit Card', 'PayPal', etc.).

Unique identifier for each report. BSR70000


The name of the report (e.g., 'Sales Report', 'Inventory Report').
The type of the report (e.g., 'PDF', 'Excel', etc.).
The timestamp when the report was generated.

Unique identifier for each notification.


The ID of the user who receives the notification.
The content or message of the notification.
The type of notification (e.g., 'info', 'alert').
The timestamp when the notification was sent.

Unique identifier for each activity log entry. BSR60000


Refers to the user_id from the USERS table.
Description of the action taken by the user.
The timestamp when the activity occurred.
PROFILES
profile_id PK VARCHAR(10) PRIMARY KEY
name VARCHAR(50) NOT NULL
role ENUM NOT NULL

SUBSCRIPTION_PLAN
plan_id PK VARCHAR(10) PRIMARY KEY
plan_name VARCHAR(50) NOT NULL
status BOOLEAN NOT NULL

S
SERVICES
service_id PK VARCHAR(10) PRIMARY KEY
service_name VARCHAR(50) NOT NULL
category_id VARCHAR(10) FIORIGN KEY(SERVICE_CATEGORIES)

PA
PAYMENTS
payment_id PK VARCHAR(10) PRIMARY KEY
user_id FK VARCHAR(10) FORIGN KEY(USERS)
booking_id FK VARCHAR(10) FORIGN KEY(BOOKINGS)
mode_id FK VARCHAR(10) FORIGN KEY(PAYMENT_MODES)
amount DECIMAL(10,2)
payment_status ENUM

R
REVENUE_TRACKING
revenue_id PK VARCHAR(10) PRIMARY KEY
month INT
year INT
total_revenue DECIMAL(10,2)
report_id FK VARCHAR(10) FORIGN KEY(REPORTS)

PERMISSIONS
permission_id PK VARCHAR(10) PRIMARY KEY
user_id VARCHAR(10) FORIGN KEY(USERS)
access_level ENUM
USER MANAGEMENT

NOT NULL, UNIQUE


NOT NULL
NOT NULL

SUBSCRIPTION PLAN

NOT NULL, UNIQUE


NOT NULL
NOT NULL

SERVICE MANAGEMENT

NOT NULL, UNIQUE


NOT NULL
NOT NULL

STATUS TRACKING

PAYMENT MANAGEMENT

NOT NULL, UNIQUE


NOT NULL
NOT NULL
NOT NULL, UNIQUE
NOT NULL
NOT NULL

REPORT AND INSIGHTS

NOT NULL, UNIQUE


NOT NULL
NOT NULL
NOT NULL
NOT NULL

NOTIFICATIONS

SECURITY AND LOGS

NOT NULL, UNIQUE


NOT NULL
NOT NULL
MENT

Unique identifier for each profile. BSU8000


The name associated with the profile.
The role of the user (e.g., 'Admin', 'User', etc.).

PLAN

Unique identifier for each subscription plan.


The name of the subscription plan (e.g., 'Basic', 'Premium').
The current status of the subscription plan (e.g., 'Active', 'Inactive').

EMENT

Unique identifier for each service. BSS21000


The name of the service (e.g., 'Cleaning', 'Delivery').
Refers to the category_id from the SERVICE_CATEGORIES table.

KING

GEMENT

Unique identifier for each payment record.


Refers to the user_id from the USERS table.
Refers to the booking_id from the BOOKINGS table.
Refers to the mode_id from the PAYMENT_MODES table.
The amount paid for the booking.
The status of the payment (e.g., 'Completed', 'Pending').

SIGHTS

Unique identifier for each revenue record.


The month for the revenue tracking.
The year for the revenue tracking.
The total revenue for the given month and year.
Refers to the report_id from the REPORTS table.

ONS

LOGS

Unique identifier for each permission record.


Refers to the user_id from the USERS table.
The access level of the user (e.g., 'Admin', 'User').
USER_AUTHENTICATION
auth_id PK VARCHAR(10) PRIMARY KEY
user_id FK VARCHAR(10) FORIGN KEY(USERS)
two_factor_enabled BOOLEAN NOT NULL

SERVICE_ASSIGNMENTS
assignment_id PK VARCHAR(10) PRIMARY KEY
service_id FK VARCHAR(10) PRIMARY KEY(SERVICES)
user_id FK VARCHAR(10) PRIMARY KEY(USERS)
assignment_type ENUM
NOT NULL, UNIQUE Unique identifier for each authentication record.
NOT NULL Refers to the user_id from the USERS table.
NOT NULL Indicates whether two-factor authentication is enabled (true or false).

NOT NULL, UNIQUE Unique identifier for each service assignment.


NOT NULL Refers to the service_id from the SERVICES table.
NOT NULL Refers to the user_id from the USERS table.
NOT NULL, UNIQUE The type of assignment (e.g., 'Temporary', 'Permanent').
STATE
BSS22000 state_id PK VARCHAR(10)
state_name VARCHAR(10)

CITY
BSC12000 city_id PK VARCHAR(10)
city_name VARCHAR(20)
state_id FK VARCHAR(10)
NOT NULL, UNIQUE
NOT NULL

NOT NULL, UNIQUE


NOT NULL
NOT NULL
A unique identifier for each state. It automatically increments for each new state entry.
Name of the state, limited to 10 characters.

A unique identifier for each city, auto-incrementing for each new entry.
Name of the city, limited to 20 characters.
References state_id from the STATE table to associate the city with a state.
BUSINE

BSB90000 business_id
business_name

OWNER_DE
BSO4000 owner_id
user_id
mobile_no
email
address
owner_full_name
owner_mobile_no
owner_email

SERVICE_CAT
BSS23000 category_id
category_name

WORK_ST
BSW10000 status_id
work_id
status

SERVICE_CAT

CUSTOMER_LO
BSC13000 location_id
work_id
latitude
longitude
manual_address
map_link

HOTE
BSH4000 hotel_id
hotel_name
address
manual_address
state
city
map_link

ROOM
BSR80000 room_id
hotel_id
subcategory_id
room_name
price
availability_status

BUS_CATE
BSS11000 category_id
category_name

PAYME
BSP150000 payment_id
booking_id
booking_type
amount
payment_method
payment_status

STATE
STATE
STATE

EVENT
BSE30000 event_id
event_name
theater_id
date
time
price

MOVI
BSM40000 movie_id
subcategory_id
movie_name
theater_id
date
time
price
BUSINESS

PK VARCHAR(10)
varchar(20)

OWNER_DETAILS
PK VARCHAR(10)
FK VARCHAR(10)
VARCHAR(20)
VARCHAR(20)
VARCHAR(20)
VARCHAR(20)
VARCHAR(15)
VARCHAR(20)

SERVICE_CATEGORY
PK VARCHAR(10)
VARCHAR(20)

WORK_STATUS
PK VARCHAR(10)
FK VARCHAR(10)
ENUM

SERVICE_CATEGORY

CUSTOMER_LOCATION
PK VARCHAR(10)
FK VARCHAR(10)
DECIMAL(10,2)
DECIMAL(10,2)
VARCHAR(100)
VARCHAR(500)

HOTEL
PK VARCHAR(10)
VARCHAR(20)
VARCHAR(20)
VARCHAR(20)
VARCHAR(20)
VARCHAR(20)
VARCHAR(20)

ROOMS
PK VARCHAR(10)
FK VARCHAR(10)
FK VARCHAR(10)
VARCHAR(20)
DECIMAL(10,2)
ENUM

BUS_CATEGORY
PK VARCHAR(10)
VARCHAR(10)

PAYMENT
PK VARCHAR(10)
FK VARCHAR(10)
ENUM
DECIMAL(10,2)
ENUM
ENUM

STATE
STATE
STATE

EVENT
PK VARCHAR(10)
VARCHAR(20)
FK VARCHAR(20)
DATE
TIME
DECIMEL(10,2)

MOVIE
PK VARCHAR(10)
FK VARCHAR(10)
VARCHAR(20)
FK VARCHAR(10)
DATE
TIME
DECIMAL(10,2)
NOT NULL, UNIQUE
NOT NULL

NOT NULL, UNIQUE


NOT NULL
NOT NULL, UNIQUE
NOT NULL, UNIQUE
NOT NULL
NOT NULL
NOT NULL, UNIQUE
NOT NULL, UNIQUE

NOT NULL, UNIQUE


NOT NULL

NOT NULL, UNIQUE


NOT NULL
NOT NULL

NOT NULL, UNIQUE


NOT NULL
NOT NULL
NOT NULL
NOT NULL
NOT NULL

NOT NULL, UNIQUE


NOT NULL
NOT NULL
NOT NULL
NOT NULL
NOT NULL
NOT NULL
NOT NULL, UNIQUE
NOT NULL
NOT NULL

NOT NULL
NOT NULL

NOT NULL, UNIQUE


NOT NULL

NOT NULL, UNIQUE


NOT NULL
NOT NULL, UNIQUE
NOT NULL
NOT NULL, UNIQUE
NOT NULL
NOT NULL, UNIQUE
NOT NULL
NOT NULL
NOT NULL
NOT NULL
NOT NULL

NOT NULL, UNIQUE


NOT NULL
NOT NULL
NOT NULL
NOT NULL
NOT NULL
NOT NULL, UNIQUE
Unique identifier for each business.
Name of the business.

Unique identifier for each owner.


Links owner to a user from the USERS table.
Contact number of the user.
Email address of the user.
Address of the owner.
Full name of the business owner.
Contact number of the business owner.
Email address of the business owner.

Unique identifier for each service category.


Name of the service category (e.g., Cleaning, IT Services).

Unique identifier for each work status entry.


Links to the WORK table to track its status.
Current status of the work.

Unique identifier for each location entry.


Links to the WORK table to associate the location with a specific work order.
Latitude coordinate of the customer's location.
Longitude coordinate of the customer's location.
Manual address description of the customer's location.
URL link to the map location (e.g., Google Maps).

Unique identifier for each hotel.


Name of the hotel.
Full address of the hotel.
Textual address if different from the primary address.
State where the hotel is located.
City where the hotel is located.
URL link to the map location (e.g., Google Maps).
Unique identifier for each room.
Links to the HOTEL table to specify the hotel the room belongs to.
Links to the SERVICE_SUB_CATEGORY table for room categorization.
Name or type of the room (e.g., Deluxe, Suite).
Price of the room per night.
Current availability status of the room.

Unique identifier for each bus category.


Name of the bus category (e.g., Luxury, Economy).

Unique identifier for each payment.


Links to the BOOKING table to specify which booking the payment is related to.
Type of booking (e.g., Hotel, Room, Transport, Service).
The amount paid for the booking.
The method used for payment.
Current status of the payment.
Unique identifier for each event.
Name of the event (e.g., "Concert", "Play").
The ID of the theater where the event is hosted.
The scheduled date of the event.
The scheduled time of the event.
Ticket price for the event.

Unique identifier for each movie.


The ID of the movie subcategory.
Name of the movie.
The ID of the theater where the movie is shown.
The scheduled date of the movie.
The scheduled time of the movie.
Ticket price for the movie.
BUSINESS_DETAILS

BSB15000 business_id PK
business_name
business_field
contact_no
email
address
state
city
owner_full_name
owner_mobile_no
owner_email
user_id FK
owner_id FK

SERVICE_SUB_CATEGORY
BSS24000 subcategory_id PK
category_id FK
subcategory_name

EMPLOYEE
BSE40000 employee_id PK
employee_name
status
service_id FK
mobile_no

SERVICE_SUB_CATEGORY

WORK
BSW20000 work_id PK
customer_id FK
service_id FK
work_description
work_status
state_id FK
city_id FK
longitude
latitude

ROOM_CATEGORY
BSR9000 category_id PK
category_name

BOOKING
BSB14000 booking_id PK
hotel_id FK
room_id FK
customer_name
check_in
check_out
payment_status

BUS_SUB_CATEGORY
BSB13000 subcategory_id PK
category_id FK
subcategory_name

CITY

VEHICL_BOOKING
BSV20001 booking_id PK
vehicle_id FK
customer_name
pickup_point
pickup_state_id FK
pickup_city_id FK
drop_point
drop_state_id
drop_city_id FK
travel_date
travel_time
payment_status

CITY

HOUSE_SHIFTING_BOOKING
BSH50000 booking_idA PK
vehicle_id FK
customer_name
pickup_point
pickup_state_id FK
pickup_city_id FK
drop_point
drop_state_id
drop_city_id FK
travel_date
travel_time
payment_status
CITY

MOVIE_CATEGORY
BSM50000 category_id PK
category_name

BOOKING
BSB12000 booking_id PK
customer_name
theater_id FK
movie_id FK
event_id FK
booking_date
booking_time
pickup_point
drop_point
state_id FK
city_id FK
verification_status
payment_status
BUSINESS_DETAILS

VARCHAR(10) NOT NULL, UNIQUE


VARCHAR(20) NOT NULL
VARCHAR(20) NOT NULL
VARCHAR(20) NOT NULL, UNIQUE
VARCHAR(20) NOT NULL, UNIQUE
VARCHAR(20) NOT NULL
VARCHAR(20) NOT NULL
VARCHAR(20) NOT NULL
VARCHAR(20) NOT NULL
VARCHAR(20) NOT NULL
VARCHAR(20) NOT NULL
VARCHAR(10) NOT NULL
VARCHAR(10) NOT NULL

SERVICE_SUB_CATEGORY
VARCHAR(10) NOT NULL, UNIQUE
VARCHAR(10) NOT NULL
VARCHAR(20) NOT NULL

EMPLOYEE
VARCHAR(10) NOT NULL, UNIQUE
VARCHAR(20) NOT NULL
ENUM NOT NULL
VARCHAR(10) NOT NULL
VARCHAR(15) NOT NULL, UNIQUE

SERVICE_SUB_CATEGORY

WORK
VARCHAR(10) NOT NULL, UNIQUE
VARCHAR(10) NOT NULL
VARCHAR(10) NOT NULL
VARCHAR(20)
VARCHAR(20) NOT NULL
VARCHAR(10) NOT NULL
VARCHAR(10) NOT NULL
DECIMAL(10,8)
DECIMAL(10,8)

ROOM_CATEGORY
VARCHAR(10) NOT NULL, UNIQUE
VARCHAR(20) NOT NULL

BOOKING
VARCHAR(10) NOT NULL, UNIQUE
VARCHAR(10) NOT NULL
VARCHAR(10) NOT NULL
VARCHAR(20) NOT NULL
DATETIME NOT NULL
DATETIME NOT NULL
ENUM NOT NULL

BUS_SUB_CATEGORY
VARCHAR(10) NOT NULL, UNIQUE
VARCHAR(10) NOT NULL
VARCHAR(10) NOT NULL, UNIQUE

CITY

VEHICL_BOOKING
VARCHAR(10) NOT NULL, UNIQUE
VARCHAR(10) NOT NULL
VARCHAR(50) NOT NULL
VARCHAR(50) NOT NULL
VARCHAR(10) NOT NULL
VARCHAR(10) NOT NULL
VARCHAR(50) NOT NULL
VARCHAR(10) NOT NULL
VARCHAR(10) NOT NULL
DATE NOT NULL
TIME NOT NULL
ENUM NOT NULL

CITY

HOUSE_SHIFTING_BOOKING
VARCHAR(10) NOT NULL, UNIQUE
VARCHAR(10) NOT NULL
VARCHAR(50) NOT NULL
VARCHAR(50) NOT NULL
VARCHAR(10) NOT NULL
VARCHAR(10) NOT NULL
VARCHAR(50) NOT NULL
VARCHAR(10) NOT NULL
VARCHAR(10) NOT NULL
DATE NOT NULL
TIME NOT NULL
ENUM NOT NULL
CITY

MOVIE_CATEGORY
VARCHAR(10) NOT NULL, UNIQUE
VARCHAR(20) NOT NULL

BOOKING
VARCHAR(10) NOT NULL, UNIQUE
VARCHAR(20) NOT NULL
VARCHAR(10) NOT NULL
VARCHAR(10) NOT NULL
VARCHAR(10) NOT NULL
DATE NOT NULL
TIME NOT NULL
VARCHAR(20) NOT NULL
VARCHAR(20) NOT NULL
VARCHAR(10) NOT NULL
VARCHAR(10) NOT NULL
BOOLEAN NOT NULL
ENUM NOT NULL
REGISTER AS A BUSINESS

Unique identifier for each business.


Name of the business.
Industry or field of the business (e.g., IT, Retail).
Business contact number.
Business email address.
Business address.
State where the business is located.
City where the business operates.
Full name of the business owner.
Contact number of the business owner.
Email address of the business owner.
Links to the USERS table.
Links to the OWNER_DETAILS table.

PERSONAL CARE SERVICES

Unique identifier for each service subcategory.


Links to the SERVICE_CATEGORY table.
Name of the subcategory (e.g., Plumbing under Home Services).

Unique identifier for each employee.


Full name of the employee.
Current employment status.
Links the employee to a service subcategory.

HOUSE AND OFFICE SERVICES

Unique identifier for each work entry.


Links to the CUSTOMER table to specify the customer who requested the work.
Links to the SERVICES table to specify which service is being requested.
Description of the work required (more detailed than just a title).
Current status of the work (e.g., Pending, In Progress, Completed).
Links to the STATE table to indicate the state of the work location.
Links to the CITY table to specify the city of the work location.
Longitude coordinate for the work location.
Latitude coordinate for the work location.

TRAVEL AND BOOKING

UNIQUE A unique identifier for each room category, automatically incrementing for each new entry.
Name of the room category, limited to 20 characters.
A unique identifier for each booking, automatically incrementing for each new entry.
References the hotel_id from the HOTEL table to associate a booking with a hotel.
References the room_id from the ROOM table to specify the booked room.
Name of the customer making the booking, limited to 20 characters.
Date and time of check-in.
Date and time of check-out.
Status of the payment: Pending, Completed, or Cancelled.

A unique identifier for each bus subcategory, automatically incrementing for each new entry.
References category_id from the BUS_CATEGORY table to associate subcategories with categories.
Name of the subcategory, limited to 10 characters.

INTERCITY

A unique identifier for each vehicle booking, automatically incrementing for each new entry.
References vehicle_id from the VEHICLES table to associate the booking with a specific vehicle.
Name of the customer booking the vehicle.
The location where the trip begins.
References state_id from the STATE table, indicating the pickup state.
References city_id from the CITY table, indicating the pickup city.
The destination location.
References state_id from the STATE table, indicating the drop state.
References city_id from the CITY table, indicating the drop city.
The scheduled date of the trip.
The scheduled time of departure.
Status of the payment: Pending, Completed, or Cancelled.

HOUSESHIFTING

A unique identifier for each house shifting booking, automatically incrementing for each new entry.
References vehicle_id from the VEHICLES table to associate the booking with a specific transport vehicle.
Name of the customer booking the house shifting service.
The location where the shifting service begins.
References state_id from the STATE table, indicating the pickup state.
References city_id from the CITY table, indicating the pickup city.
The destination where the shifting service ends.
References state_id from the STATE table, indicating the drop state.
References city_id from the CITY table, indicating the drop city.
The scheduled date of the shifting service.
The scheduled time of departure.
Status of the payment: Pending, Completed, or Cancelled.

MOVIE AND EVENT BOOK


Unique identifier for each movie category.
Name of the movie category (e.g., "Action", "Drama")

Unique identifier for each booking.


Name of the customer making the booking.
Identifier for the theater where the booking is made.
Identifier for the movie being booked.
Identifier for the event being booked.
The date of the booking.
The time of the booking.
The pickup location for the customer.
The drop location for the customer.
The state where the booking is made.
The city where the booking is made.
Whether the booking is verified (TRUE/FALSE).
The status of the payment (e.g., 'Paid', 'Pending').
VERIFICATION_DETAILS
BSV21000 verification_id PK
owner_id_proof
phone_verified
email_verified
business_reg_proof
address_proof
gst_no
iso_certificate
workplace_image
worker_images_videos
business_id FK

TERMS_AND_FEES
BST30000 terms_id PK
business_id FK
terms_and_conditions
onboarding_fees
payment_options
digital_signature

SERVICES
BSS25000 service_id PK
subcategory_id FK
service_name
price
image
service_desc
rating

ASSIGNED_WORK
BSA70000 assignment_id PK
work_id FK
employee_id FK
status

SERVICES

EMPLOYEE

ROOM_SUB_CATEGORY
BSRR11000 subcategory_id PK
category_id FK
subcategory_name
BUSES
BSB16000 bus_id PK
subcategory_id FK
bus_name
price
availability_status
pickup_point
drop_point
travel_date
travel_time
state
city
map_link

VEHICLE_CATEGORY
BSV22000 category_id PK
category_name

PAYMENT
PAYMENT

VEHICLE_CATEGORY

PAYMENT
THEATER
BST20000 theater_id PK
theater_name
state_id
city_id
address
map_link

MOVIE_SUB_CATEGORY
BSM60000 subcategory_id PK
category_id FK
subcategory_name

PAYMENT
VERIFICATION_DETAILS
VARCHAR(10) NOT NULL, UNIQUE
varchar(20) NOT NULL, UNIQUE
BOOLEAN NOT NULL
BOOLEAN NOT NULL
VARCHAR(20) NOT NULL
VARCHAR(20) NOT NULL
VARCHAR(20) NOT NULL
VARCHAR(20) NOT NULL
LONGBOLB NOT NULL
LONGBOLB NOT NULL
VARCHAR(10) NOT NULL

TERMS_AND_FEES
VARCHAR(10) NOT NULL, UNIQUE
VARCHAR(10) NOT NULL
VARCHAR(100)
DECIMAL(10,2) NOT NULL
VARCHAR(100) NOT NULL
BLOB NOT NULL

SERVICES
VARCHAR(10) NOT NULL, UNIQUE
VARCHAR(10) NOT NULL
VARCHAR(20) NOT NULL
DECIMAL(10,2) NOT NULL
BOLB NOT NULL
VARCHAR(100) NOT NULL
INT

ASSIGNED_WORK
VARCHAR(10) NOT NULL, UNIQUE
VARCHAR(10) NOT NULL
VARCHAR(10) NOT NULL, UNIQUE
ENUM NOT NULL

SERVICES

EMPLOYEE

ROOM_SUB_CATEGORY
VARCHAR(10) NOT NULL, UNIQUE
VARCHAR(10) NOT NULL
VARCHAR(20) NOT NULL
BUSES
VARCHAR(10) NOT NULL, UNIQUE
VARCHAR(10) NOT NULL
VARCHAR(20) NOT NULL
DECIMAL(10,2) NOT NULL, CHECK (price >= 0)
ENUM NOT NULL
VARCHAR(50) NOT NULL
VARCHAR(50) NOT NULL
DATE NOT NULL
TIME NOT NULL
VARCHAR(20) NOT NULL
VARCHAR(20) NOT NULL
VARCHAR(50)

VEHICLE_CATEGORY
VARCHAR(10) NOT NULL, UNIQUE
VARCHAR(10) NOT NULL

PAYMENT
PAYMENT

VEHICLE_CATEGORY

PAYMENT
THEATER
VARCHAR(10) NOT NULL, UNIQUE
VARCHAR(20) NOT NULL
VARCHAR(10) NOT NULL
VARCHAR(10) NOT NULL
VARCHAR(100) NOT NULL
VARCHAR(100) NOT NULL

MOVIE_SUB_CATEGORY
VARCHAR(10) NOT NULL, UNIQUE
VARCHAR(10) NOT NULL
VARCHAR(20) NOT NULL

PAYMENT
Unique identifier for verification details.
Owner's identification proof (e.g., Aadhar, PAN).
Indicates if the phone number is verified (TRUE/FALSE).
Indicates if the email is verified (TRUE/FALSE).
Proof of business registration (e.g., certificate).
Business address proof (e.g., utility bill).
Business GST Number.
ISO certification details, if available.
Image of the workplace.
Images or videos of workers.
Links to the BUSINESS_DETAILS table.

Unique identifier for terms and fees.


Links to the BUSINESS_DETAILS table.
Business terms and conditions.
Fees for onboarding a business.
Available payment methods (e.g., UPI, credit card).
Digital signature for contract approval.

Unique identifier for each service.


Links to the SERVICE_SUB_CATEGORY table.
Name of the service (e.g., Home Cleaning, Plumbing).
Cost of the service.
Image representing the service.
Description of the service.
Average rating for the service (1 to 5 stars).

Unique identifier for each work assignment.


Links to the WORK table to track the assigned work.
Links to the EMPLOYEE table to specify which employee is assigned the work.
Current status of the assigned work.

A unique identifier for each room subcategory, automatically incrementing for each new entry.
References category_id from the CATEGORY table to associate subcategories with categories.
Name of the subcategory, limited to 20 characters.
A unique identifier for each bus, automatically incrementing for each new entry.
References subcategory_id from the BUS_SUB_CATEGORY table to associate a bus with a specific subcategory.
Name of the bus, limited to 20 characters.
Ticket price for the bus trip.
Status of the bus availability.
Pickup location for the bus trip.
Drop-off location for the bus trip.
Date of travel.
Scheduled departure time.
State where the bus operates.
City where the bus operates.
A link to a map showing the bus route.

Unique identifier for each vehicle category.


Name of the vehicle category (e.g., "Car", "Truck").
Unique identifier for each theater.
Name of the theater.
Identifier for the state where the theater is located.
Identifier for the city where the theater is located.
The complete address of the theater.
A link to the location of the theater on a map.

Unique identifier for each movie subcategory.


The ID of the category to which this subcategory belongs.
Name of the movie subcategory (e.g., "Sci-Fi", "Thriller").
WORK_DETAILS
work_id PK
customer_name FK
mobile_no
work_description
address
CUSTOMER
BSC14000 customer_id PK
customer_name
mobile_no

ASSIGNED_WORK
BSA80000 assignment_id PK
work_id FK
employee_id FK
assignment_status
assigned_time
BUSE_BOOKING
BSB17000 booking_id PK
bus_id FK
pickup_point
drop_point
travel_date
travel_time
payment_status

VEHICLE_SUB_CATEGORY
BSV24000 subcategory_id PK
category_id FK
subcategory_name

VEHICL
BSV24000 vehicle_id PK
subcategory_id FK
vehicle_name
price
availability_status
state_id FK
city_id FK
address
map_link

VEHICLE_SUB_CATEGORY

VEHICL
WORK_DETAILS
VARCHAR(10)
VARCHAR(10)
VARCHAR(15)
VARCHAR(50)
VARCHAR(50)
CUSTOMER
VARCHAR(10)Autoincremen
VARCHAR(20)
VARCHAR(15)

ASSIGNED_WORK
VARCHAR(10)
VARCHAR(10)
VARCHAR(10)
ENUM
TIMESTAMP
BUSE_BOOKING
VARCHAR(10)
VARCHAR(10)
VARCHAR(20)
VARCHAR(20)
DATE
TIME
ENUM

VEHICLE_SUB_CATEGORY
VARCHAR(10)
VARCHAR(10)
VARCHAR(50)

VEHICL
VARCHAR(10)
VARCHAR(10)
VARCHAR(50)
DECIMAL(10,2)
ENUM
VARCHAR(10)
VARCHAR(10)
VARCHAR(100)
VARCHAR(100)

VEHICLE_SUB_CATEGORY

VEHICL
Unique identifier for each work entry.
Name of the customer requesting the work.
Contact number of the customer.
A detailed description of the work required.
Address where the work needs to be done.
Unique identifier for each customer.
Full name of the customer.
Contact number of the customer.

Unique identifier for each work assignment.


Links to the WORK table to track the assigned work.
Links to the EMPLOYEE table to specify which employee is assigned the work.
Status of the assigned work (Assigned, In Progress, Completed, or Cancelled).
The time when the work was assigned.
NOT NULL, UNIQUE
NOT NULL
NOT NULL
NOT NULL
NOT NULL
NOT NULL
NOT NULL

NOT NULL, UNIQUE


NOT NULL
NOT NULL

NOT NULL, UNIQUE


NOT NULL
NOT NULL
NOT NULL
NOT NULL
NOT NULL
NOT NULL
NOT NULL
NOT NULL
A unique identifier for each bus booking, automatically incrementing for each new entry.
References bus_id from the BUSES table to associate the booking with a specific bus.
The location where the passenger will board the bus.
The location where the passenger will disembark.
The scheduled date of travel.
The scheduled time of departure.
Status of the payment: Pending, Completed, or Cancelled.

Unique identifier for each vehicle subcategory.


The ID of the category to which this subcategory belongs.
Name of the vehicle subcategory (e.g., "Sedan", "SUV").

Unique identifier for each vehicle.


The ID of the subcategory to which this vehicle belongs.
Name of the vehicle (e.g., "Toyota Corolla", "Ford Mustang").
The price of the vehicle.
The availability status of the vehicle (e.g., "Available", "Sold")
The state where the vehicle is located.
The city where the vehicle is located.
The address where the vehicle is located.
A link to the map location of the vehicle.

You might also like