KEMBAR78
Exercise 1 StudentDatabase | PDF
0% found this document useful (0 votes)
2 views1 page

Exercise 1 StudentDatabase

The document outlines the creation of a Student Database System named StudentDB, which includes tables for Students, Courses, and Results. It specifies the fields and data types for each table, establishes relationships with referential integrity, and includes requirements for queries, forms, and reports. The database aims to manage student information, course details, and academic results effectively.

Uploaded by

luckynguya
Copyright
© © All Rights Reserved
We take content rights seriously. If you suspect this is your content, claim it here.
Available Formats
Download as PDF, TXT or read online on Scribd
0% found this document useful (0 votes)
2 views1 page

Exercise 1 StudentDatabase

The document outlines the creation of a Student Database System named StudentDB, which includes tables for Students, Courses, and Results. It specifies the fields and data types for each table, establishes relationships with referential integrity, and includes requirements for queries, forms, and reports. The database aims to manage student information, course details, and academic results effectively.

Uploaded by

luckynguya
Copyright
© © All Rights Reserved
We take content rights seriously. If you suspect this is your content, claim it here.
Available Formats
Download as PDF, TXT or read online on Scribd
You are on page 1/ 1

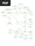
Exercise 1: Student Database System

Create a database named StudentDB.

Create relationships between tables and enforce referential integrity.

Create queries for high scoring students and failing students.

Design forms and reports for entering and displaying data.

Database Tables:

Students
Field Name Data Type Description

StudentID AutoNumber (PK) Unique student identifier


FirstName Short Text Student's first name
LastName Short Text Student's last name
Gender Short Text Gender of the student
DateOfBirth Date/Time Student's date of birth
Contact Short Text Contact details

Courses
Field Name Data Type Description

CourseID AutoNumber (PK) Unique course identifier


CourseName Short Text Name of the course
Department Short Text Department offering the course
CreditHours Number Number of credit hours

Results
Field Name Data Type Description

ResultID AutoNumber (PK) Unique result record


StudentID Number (FK) Linked to Students
CourseID Number (FK) Linked to Courses
Score Number Score out of 100

You might also like