KEMBAR78
Module 1 | PDF | Newton's Laws Of Motion | Force
0% found this document useful (0 votes)
3 views40 pages

Module 1

Uploaded by

darkempire721
Copyright
© © All Rights Reserved
We take content rights seriously. If you suspect this is your content, claim it here.
Available Formats
Download as PDF, TXT or read online on Scribd
0% found this document useful (0 votes)
3 views40 pages

Module 1

Uploaded by

darkempire721
Copyright
© © All Rights Reserved
We take content rights seriously. If you suspect this is your content, claim it here.
Available Formats
Download as PDF, TXT or read online on Scribd
You are on page 1/ 40

VISVESVARAYA TECHNOLOGICAL UNIVERSITY

BELGAUM

ENGINEERING MECHANICS
(Subject Code: BCIVC203)

LECTURE NOTES

(MODULE-1)
II-SEMESTER

Mrs. Babitha B
Assistant Professor, Dept. of Civil Engineering

AJIET
A J INSTITUTE OF ENGINEERING & TECHNOLOGY
DEPARTMENT OF CIVIL ENGINEERING
(A unit of Laxmi Memorial Education Trust. (R))
NH - 66, KottaraChowki, Kodical Cross - 575 006
ENGINEERING MECHANICS
Subject Code: BCIVC203 Department: Civil Engineering

MODULE-1

Resultant of coplanar force system: Basic dimensions and units, Idealisations, Classification of
force system, principle of transmissibility of a force, composition of forces, resolution of a force,
Free body diagrams, moment, Principle of moments, couple, Resultant of coplanar concurrent
force system, Resultant of coplanar non-concurrent force system, Numerical examples.

INTRODUCTION TO ENGINEERING MECHANICS

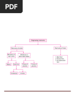
Mechanics is a physical science dealing with the study of response of body under the application
of forces. Engineering mechanics is that branch of mechanics, it is broadly classified into three
types

• Mechanics of Rigid bodies


• Mechanics of Deformable bodies
• Mechanics of Fluids

Mechanics of Rigid bodies:

It is the branch of science, which deals with the study of bodies which do not undergo any
deformation under the application of forces.

It can further be classified as Statics and Dynamics

Statics: It is the branch of mechanics, which deals with the study of the behavior of bodies or
particles in the state of rest.

Dynamics:

It is the branch of mechanics, which deals with the study of the behavior of bodies or particles in
the state of motion.

Department of Civil Engineering, AJIET Page 1


ENGINEERING MECHANICS
Subject Code: BCIVC203 Department: Civil Engineering

Dynamics is further divided into two types:

a) Kinematics: The effect of forces are not considered


b) Kinetics: The effect of forces are mainly considered

Mechanics of Deformable bodies:

It is the branch of science which deals with the study of bodies which undergo deformation under
the application of forces.

It is classified as

a) Strength of materials
b) Theory of plasticity
c) Theory of elasticity

Mechanics of Fluids: It is the branch of science which deals with the study of fluids.

Fluids can be classified as

a) Compressible Fluids
b) Incompressible Fluids

Idealization in Mechanics: The mathematical description of a real engineering problem can become very
complex. Thus, idealization (or models) and assumptions are used in mathematics in order to simplify the
application of the theory.

Particle: It is a body having infinitely small volume and its mass can be neglected or it has a negligible
dimensions.

In the mathematical sense, a particle is a body whose dimensions are considered to be near zero so that we
may analyze it as a mass concentrated at a point. We often choose a particle as a differential element of the

Department of Civil Engineering, AJIET Page 2


ENGINEERING MECHANICS
Subject Code: BCIVC203 Department: Civil Engineering
body. We may treat a body as a particle when its dimensions are irrelevant to the description of its position
or the action of forces applied to it. A body considered as a particle is taken as a unique point, which is
generally the mass center of the body. A particle has mass but no shape and dimensions. In so doing, the
principles of mechanics are reduced to a rather simplified form, since the geometry of the body will not be
involved in the analysis of the problem. The 1 line of actions of all the forces applied to the body must pass
through this point. Forces can only exert push – pull effects on a particle.

Rigid Body: is an idealized body composed of a large number of particles all of which always remain at
fixed distances from each other. In addition to the tendency to move a body in the direction of its
application, a force may also tend to rotate a body about an axis. A rigid body is assumed to undergo no
deformation under the action of applied forces. Its shape and dimensions remain fixed under all loading
conditions and at all times.

Point Force: It is an idealized force assumed to act at a point on a body. A constant force exerted on a body
by another is actually distributed over the area of contact between two bodies. If the area of contact is
relatively small, the contact force between the two bodies may be considered as a point (concentrated) force.

Continuum: A continuous distribution of molecules in a body without intermolecular space is


called a continuum.

Technical terms used in Engineering Mechanics.

1. Particle: A body of infinitely small volume whose mass can be neglected is called a particle.

2. Body: Assemblage of a number of particles is known as a body.

3. Rigid body: A rigid body is one in which the position of constituent particles do not change
under the application of external force

Department of Civil Engineering, AJIET Page 3


ENGINEERING MECHANICS
Subject Code: BCIVC203 Department: Civil Engineering

4. Deformable body: A deformable body is one in which the position of constituent particles
changes under the application of external forces.

5. Mass (m): The total amount of matter present in the body is known as mass. Unit of mass is the
kilogram-kg

6. Weight: A body is attracted towards the earth due to gravitation. This causes an acceleration
directed towards the center of earth called acceleration due to gravity, denoted as
‘g’.The resulting force is equal to the weight of body.

Weight=mass x acceleration due to gravity

W=mg in Newton. Where g=9.81 m/s2

7. Scalar quantity: A physical quantity, which has only magnitude, is called scalar quantity.

E.g. Time, mass, density, volume, distance.

Department of Civil Engineering, AJIET Page 4


ENGINEERING MECHANICS
Subject Code: BCIVC203 Department: Civil Engineering

8. Vector quantity: A physical quantity, which has a direction in addition to magnitude, is known
as vector quantity.

Eg. Force, displacement, velocity, acceleration.

Newton’s laws of motion:

Newton’s First law: This law states that ‘everybody continues in its state of rest or of uniform
motion along a straight line, so long as it is under the influence of a balanced force system’.

Newton’s Second law: This law states that ‘the rate of change momentum of a body is directly
proportional to the impressed force and it takes place in the direction of force acting on it

Newton’s Third law: This law states that ‘action and reaction are equal in magnitude but opposite
in direction’.

Force: It is the external agency, which tends to change the state of body or a particle. When a force
is applied to the body which is at rest, the body may remain in the state of rest or it may move with
some velocity. The SI unit of force is Newton.

Elements of a Force or characteristics of a Force:

A force can be identified by its four characteristics:

i) Magnitude: The length of the vector represents the magnitude of force. Ex: Force 10kN is the
magnitude

10kN

Magnitude

Department of Civil Engineering, AJIET Page 5


ENGINEERING MECHANICS
Subject Code: BCIVC203 Department: Civil Engineering

ii) Direction: The direction of a force can be represented by an arrow head.

iii)Line of action: It is the line along which the force acts.

iv)Point of application: It is the point at which the force acts.

Point force: A force which is acting at a fixed point is known as a point force. Let us consider a
man climbing a ladder. The weight of the man is not actually concentrated at a fixed point but for
the purpose of analysis it is assumed to be concentrated at a particular point. Force is a vectore
quantity with both magnitude and direction.

Force System: If two or more forces are acting on a body or a particle, then it is said to be a force
system.

Types of Force system:

1) Coplanar force system


2) Non-coplanar force system
3) Collinear force system

1) Coplanar force system:

If two or more forces are acting in a single plane, then it is said to be a coplanar force system.

Types of Coplanar force system:

Department of Civil Engineering, AJIET Page 6


ENGINEERING MECHANICS
Subject Code: BCIVC203 Department: Civil Engineering

i) Coplanar concurrent force system.


ii) Coplanar non-concurrent force system
iii) Parallel force system.

If two or more forces are acting in a single plane and their lines of action pass through a single
point, then it is said to be a coplanar concurrent force system

If two or more forces are acting in a single plane and their lines of action do not meet at a common
point, then the forces constitute a coplanar non-concurrent force system.

If two or more forces are acting in a single plane with their lines of action parallel to one another,
produce a coplanar parallel force system.
Coplanar parallel force system is of two types:

i) Like parallel force system: All the forces act parallel to one another and are in the
same direction.

Department of Civil Engineering, AJIET Page 7


ENGINEERING MECHANICS
Subject Code: BCIVC203 Department: Civil Engineering

ii) Unlike parallel force system: The forces act parallel to another, but some of the
forces have their line of action in opposite directions.

2) Non-coplanar force system:

If two or more forces are acting in different planes, the forces constitute a Non-coplanar force
system. Such a system of forces can be

i) Non coplanar concurrent force system.

ii) Non coplanar non-concurrent force system.

iii) Non coplanar parallel force system.

If a system has two or more forces acting on different planes but pass-through the same point, then
it is said to be non-coplanar concurrent force system.

Department of Civil Engineering, AJIET Page 8


ENGINEERING MECHANICS
Subject Code: BCIVC203 Department: Civil Engineering

If two or more forces are acting on different planes and further do not pass through the same point,
they cause a non-coplanar non-concurrent force system.

If two or more forces are acting in different planes and are parallel to one another, the system is
said to be a non-coplanar parallel force system.

Department of Civil Engineering, AJIET Page 9


ENGINEERING MECHANICS
Subject Code: BCIVC203 Department: Civil Engineering

3) Collinear force System:

If the lines of action of two or more forces coincide with one another, it is called a collinear
force system.

Non-Collinear force System:

If the lines of action of the forces are not coinciding with one another, it is called a non-
collinear force system.

Principle of Transmissibility of forces:

This principle states that ‘a force can be transmitted from one point to another point along the same
line of action such that the effect produced by the force on a body remains unchanged’.

Explanation: Let us consider a rigid body subjected to a force of F at point O. According to the
principle of transmissibility this force can be transmitted to a new point O1 along the same line of
action such that the net effect remains unchanged.

Department of Civil Engineering, AJIET Page 10


ENGINEERING MECHANICS
Subject Code: BCIVC203 Department: Civil Engineering

Principle of Superposition:

This principle states that ‘the net effect of system of forces on a body is same as that of the
combined effect of individual forces on the body”

Principle of physical Independence of forces:

This principle states that ‘the action of a force on a body is not affected by the action of
any other force on the body’.

RESULTANT FORCE OF A SYSTEM OF FORCES

The resultant of a system of forces is a single calculated force which is capable of producing the
same effect as that of system of forces on the body. It is the vector sum of forces of the system.

COMPOSITION OF FORCES
The technique of finding the resultant of forces is called composition of forces.

LAW OF PARALLELOGRAM OF FORCES:


If two forces, which act at a point be represented in magnitude and direction by the two
adjacent sides of a parallelogram drawn from one of its angular points, their resultant is
represented by the diagonal of the parallelogram passing through that angular point, in
magnitude and direction.

Department of Civil Engineering, AJIET Page 11


ENGINEERING MECHANICS
Subject Code: BCIVC203 Department: Civil Engineering

If two forces are acting simultaneously on a particle and away from the particle, with the two
adjacent sides of a parallelogram representing both the magnitude and direction of forces, the
magnitude and direction of a resultant can be represented by the diagonal of the parallelogram
starting from common point of two forces.

Let P and Q are the two forces, which are represented by sides AB and AD of the
parallelogram, and resultant can be represented by AC

To find the magnitude R of the resultant, consider the ΔCAE, where


AC2 = AE2 + CE2
= (AB + BE)2 + (CE)2
Consider the Δ CBE, where
CE = Q sin θ
BE = Q cos θ
AC2 = AB2 + 2AB. BE + BE2 + CE2
R2 = P2 + 2. P. Q cos θ + Q2 cos2 θ + Q2 sin2 θ
= P2 + Q2 + 2PQ cos θ
R = √𝑅 2 + 𝑄 2 − 2𝑃𝑄𝑐𝑜𝑠𝜃
To find the direction  of the resultant, consider the Δ CAE, where

Department of Civil Engineering, AJIET Page 12


ENGINEERING MECHANICS
Subject Code: BCIVC203 Department: Civil Engineering
CAE
CE
tan  =
AB + BE
Q sin 
=
P + Q cos
 Q sin  
  = tan −1  
 P + Q cos 

ii)Triangle law:

If two forces acting simultaneously on a particle can be represented both in magnitude and
direction by the two sides of a triangle taken in order, the magnitude and direction of a resultant
can be represented by the third side of a triangle, taken in opposite order.

iii)Polygon law:

Department of Civil Engineering, AJIET Page 13


ENGINEERING MECHANICS
Subject Code: BCIVC203 Department: Civil Engineering

If a number of forces are acting on a particle, can be represented by both magnitude and
direction by sides of polygon taken in order, the resultant can be represented in magnitude and
direction by the closing side of a polygon taken in the opposite order.

PRINCIPLE OF RESOLVED PARTS

➢ The components of each force in the system in two mutually perpendicular directions are
found.
➢ The components in each direction are algebraically added to obtain the two components
➢ These two component forces which are mutually perpendicular are combined to obtain the
resultant force.

If two or more forces are acting in a single plane and passing through a single point, such a
force system is known as a coplanar concurrent force system

Let F1, F2, F3, F4 represent a coplanar concurrent force system. It is required to determine the
resultant of this force system.

It can be done by first resolving or splitting each force into its component forces in each
direction are then algebraically added to get the sum of component forces.

Department of Civil Engineering, AJIET Page 14


ENGINEERING MECHANICS
Subject Code: BCIVC203 Department: Civil Engineering

These two sums are then combines using parallelogram law to get the resultant of the force
systems.

In the fig, let fx1, fx2, fx3, fx4 be the components of F1, F2, F3, F4 forces in the X-direction.

Let ∑ Fx be the algebraic sum of component forces in x-direction

∑ Fx = fx1+ fx2+fx3+fx4

Similarly Let ∑ FY be the algebraic sum of component forces in Y-direction

∑ Fy = fy1+ fy2+ fy3+ fy4

Resolution of force:

The process of splitting of a force into its two rectangular components is known as resolution of
force.

In the above figure, F is the force which makes an angle  with the horizontal, can be
resolved in to two components namely FX and FY along x and y axis respectively

In le CAD, cos =FX/F  FX=Fcos

Sin= FY/F FY=Fsin

Department of Civil Engineering, AJIET Page 15


ENGINEERING MECHANICS
Subject Code: BCIVC203 Department: Civil Engineering

If is the angle made by the force with vertical

FY=Fcos ; FX=Fsin

Note: If the force makes an angle of  with horizontal, the horizontal component of the force
is Fcos

Composition of Forces:

The process of combining a number of forces in to a single force such that the net effect produced
by the single force must be equal to the algebraic sum of effect produced by the individual forces.

Resultant force: If number of forces are acting on a body, they can be replaced by a single force
called the resultant force which produces the same effect on the body as that produced by the
individual forces acting together.

FX =Algebraic sum of the components of the forces along x axis

FX=F4 + F1cos1- F3sin2

FY =Algebraic sum of the components of the forces along y axis

FY =-F2 - F1sin1 - F3cos2

Department of Civil Engineering, AJIET Page 16


ENGINEERING MECHANICS
Subject Code: BCIVC203 Department: Civil Engineering

PROBLEMS:

1. A Force of 200N is acting on a block as shown in figure. Find the component of force along the
horizontal and vertical axis.

Fx= - 200 cos 600 = 100N

Fy= - 200 sin 60= - 173.2N

PROBLEMS:

2) Determine the magnitude & direction of the resultant (R) of the coplanar concurrent force
system shown in figure below.

Department of Civil Engineering, AJIET Page 17


ENGINEERING MECHANICS
Subject Code: BCIVC203 Department: Civil Engineering

75N Y

200N

X 70 30

45 35

100N

150 N

Let R be the given resultant force system

Let α be the angle made by the resultant with x- direction.

∑ Fx = 200cos 300- 75cos700-100cos450 + 150cos 350


∑ Fx = 199.7N
∑ Fy = 200sin 300+ 75sin700-100sin450 - 150sin 350
∑ Fy = 13.72 N

R= √ (∑ Fx)2 +(∑ Fy)2

R= 200.21N

α = tan- 1 ( )
α = tan-1(13.72/ 199.72) = 3.930

Department of Civil Engineering, AJIET Page 18


ENGINEERING MECHANICS
Subject Code: BCIVC203 Department: Civil Engineering

3. Determine the resultant of the concurrent force system shown in figure

Let R be the given resultant force system

Let α be the angle made by the resultant with x- direction.

∑ Fx = 700cos 400- 500cos700-800sin300 + 200cos 26.560


∑ Fx = 144.11 kN
∑ Fy = 700sin 400+ 500sin700-800cos300 - 200sin 26.560
∑ Fy = 137.55kN

R= √ (∑ Fx)2 +(∑ Fy)2

R= 199.21N

α = tan-1( )
α = tan-1(137.55/ 144.11) = 43.66

4.) Determine the resultant of a coplanar concurrent force system shown in figure below

Department of Civil Engineering, AJIET Page 19


ENGINEERING MECHANICS
Subject Code: BCIVC203 Department: Civil Engineering

Let R be the given resultant force system


Let α be the angle made by the resultant with x- direction.
∑ Fx = 800cos 350- 100sin200+ 500cos600 + 0
∑ Fx = 1095.48 N
∑ Fy = 800sin 350+ 100cos200- 500sin600 - 600
∑ Fy = 110.90 N

R= √ (∑ Fx)2 +(∑ Fy)2

R= 1101.08 N

α = tan-1( )
α = tan-1(110.90/ 1095.48) = 5.780

5. The Magnitude and direction of the resultant of the coplanar concurrent force system
shown in figure.

Department of Civil Engineering, AJIET Page 20


ENGINEERING MECHANICS
Subject Code: BCIVC203 Department: Civil Engineering

Let R be the given resultant force system


Let α be the angle made by the resultant with x- direction.
∑ Fx = 20sin300- 52cos350+ 60cos600 + 10
∑ Fx = 7.404 kN
∑ Fy = 20cos300+ 52sin350- 60sin600 + 0
∑ Fy = -4.815 kN

R= √(∑ Fx)2 +(∑ Fy)2

R= 8.831 kN

α = tan-1( )
α = tan-1(4.815 /7.404) = 33.03°

Department of Civil Engineering, AJIET Page 21


ENGINEERING MECHANICS
Subject Code: BCIVC203 Department: Civil Engineering

6) 26kN force is the resultant of two forces, one of which is as shown in figure. Determine the
other force.

Let P be the unknown force, which makes an angle of  with horizontal.

R=26 kN

 12  3
1 =tan-1   = 67.3802=tan-1   =36.870
5 4

 Fx = Rx

P cos + 10 cos 36.87 0 = 26 cos 67.38 0


P cos = 26 cos 67.38 0 − 10 cos 36.87 0 = 2 − − − − − − − − − −(1)

 Fy = Ry

P sin  + 10 sin 36.86 0 = 26 sin 67.38 0


P sin  = 26 sin 67.380 − 10 sin 36.86 0 = 18 − − − − − − − − − − − − − −(2)

Eqn.(2) / Eqn. (1) gives

Department of Civil Engineering, AJIET Page 22


ENGINEERING MECHANICS
Subject Code: BCIVC203 Department: Civil Engineering
p sin  18
=
p cos 2
tan  = 9
 = tan −1 (9) = 83.66

Suaring (1) and (2) and then adding

p 2 sin 2  + p 2 cos2  = 4 + 324


p 2 sin 2  + p 2 cos2  =328
P2 =328
P =18.11 kN
7) 3 forces acting on a hook are shown in the figure. Determine the direction of fourth force of
magnitude 120N such that the hook is pulled in X-direction. Determine the resultant force in X
direction.

∑FX=R

∑FY=0

FY=0

Department of Civil Engineering, AJIET Page 23


ENGINEERING MECHANICS
Subject Code: BCIVC203 Department: Civil Engineering

 −80 sin 45 0 + 60 sin 60 0 + 100 sin 30 0 + 150 sin  = 0


150 sin  = 45.39
 45.39 
 = sin −1   = 17.61
0

 150 

∑FX=R

ie. 80cos450+60cos600+100cos300+150cos17.61 =R

R=316.142N.

8) Four forces are acting on a bolt shown in figure. Determine the magnitude and direction of the
resultant.

Magnitude of resultant (R)

R=  Fx 2
+  Fy 2

 Fx =250+300cos300+200cos33.690=676.218

 Fy =100-300sin30+200sin33.690=60.939

R= (676 .218 )2 + (60.939 )2 =678.958kN.

Department of Civil Engineering, AJIET Page 24


ENGINEERING MECHANICS
Subject Code: BCIVC203 Department: Civil Engineering

Direction of resultant (θ)

  FY 
θ=tan-1  
 Fx 

 60.939 
θ=tan-1   =5.1490.
 676.218 

Moment of a force:

The turning effect produced by the force on a body is known as moment of a force. The
magnitude of the moment is given by the product of magnitude of force and perpendicular distance
between the line of action of force and point or axis of rotation.

Types of moment:
i) Clockwise moment: If the tendency of force is rotate the body in clockwise
direction, (then) it is said to be a clockwise moment and is taken positive.

Department of Civil Engineering, AJIET Page 25


ENGINEERING MECHANICS
Subject Code: BCIVC203 Department: Civil Engineering

ii) Anticlockwise moment: If the tendency of force is to rotate the body in


anticlockwise direction, it is said to be anticlockwise moment and is taken
negative.

Properties of couple:

i) Two equal and opposite parallel forces are required to form a couple.
ii) Magnitude of the moment of the couple=Product of magnitude of one of the force
and moment arm (perpendicular distance between two forces).
iii) Resultant of the forces of the couple is zero.

Types of couple:
i) Clockwise couple
ii) Anticlockwise couple

Varignon’s Theorem of moment: This is also known as principle of moments

The theorem states that “Algebraic sum of moments of individual forces of a force system
about a point is equal to moment of their resultant about the same point.

Department of Civil Engineering, AJIET Page 26


ENGINEERING MECHANICS
Subject Code: BCIVC203 Department: Civil Engineering

Let R be the resultant of forces P1and P2 and B be the moment centre. Let d, d1 and d2 be the
moment arms of forces R, P1 and P2 respectively from the moment centre B.

We have to prove that;

Rd =P1d1+P2d2

Proof:

Join AB and consider it as Y axis and draw X axis at right angles to it at A. Let θ be the angle
made by the R with X axis and noting that same angle is formed by the perpendicular to R from B
and note the point as B1.

We know that, Rd=RxABcosθ

=ABxRcosθ

Rd=ABxRX---------------------- (1)

Where RX be the component of R in X direction. Similarly, if P1X and P2X are the components of

P1 and P2 in X direction respectively, then;

P1d1 =ABxP1X --------------- (2)

And P2d2 =ABxP2X---------- (3)

Adding eqns. (2) and (3), we get

P1d1 +P2d2 =AB (P1X+P2X)

P1d1 +P2d2 =ABxRX------- (4)

Since the sum of X components of individual forces is equal to the X components of the resultant
R.From eqn. (1) and (4) we can conclude that

Rd = P1 d1 + P2 d2

Department of Civil Engineering, AJIET Page 27


ENGINEERING MECHANICS
Subject Code: BCIVC203 Department: Civil Engineering

Problems:

1) A 100N vertical force is applied to a shaft at A as shown in figure. Determine the effect of 100N
force at 0.

Apply equal and opposite force of 100N at 0.

The effect of 100N force at 0 is,

It produces as

(a) Downward force 100N at 0

(b)Clockwise couple of 100×0.3=30Nm

2) Reduce the force acting at A into a system of force and couple at point 0.

Department of Civil Engineering, AJIET Page 28


ENGINEERING MECHANICS
Subject Code: BCIVC203 Department: Civil Engineering

Apply equal and opposite forces of 40kN at 0 parallel to given force

Couple at point 0 =M0 =40cos30×4+40sin30×3 =198.56kNm, clockwise.

3) For the system of parallel forces shown below, determine the magnitude of the resultant
and also its position from A.

∑Fy = +100 -200 -50 +400 =


+250N

Department of Civil Engineering, AJIET Page 29


ENGINEERING MECHANICS
Subject Code: BCIVC203 Department: Civil Engineering

R = ∑Fy =250N

Since ∑Fx = 0

Taking moments of forces about A and applying varignon‟s principle of moments

-250 x = -400 x 3.5 + 50 x 2.5 + 200 x 1

= -1075/ -250 = 4.3m

4) The three like parallel forces 100 N, F and 300 N are acting as shown in figure below. If the
resultant R=600 N and is acting at a distance of 4.5 m from A, find the magnitude of force F and
position of F with respect to A.

Let x be the distance from A to the point of application of force F


Here R = ∑ Fy

600=100+F+300

= 200 N

Taking moments of forces about A and applying varignons principle of moments,

We get

-600 x 4.5 = -300 x 7 - 200 x

Department of Civil Engineering, AJIET Page 30


ENGINEERING MECHANICS
Subject Code: BCIVC203 Department: Civil Engineering

= 600 x 4.5 -300 x 7

X = 600/200 = 3m from A

5. A bracket is subjected to five forces and a couple as shown in figure. Determine magnitude,
direction and line of action of resultant.

R=  Fx 2
+  Fy 2

 Fx = 6 − 6 cos 30 − 8 cos 45 = - 4.853kN


 Fy = 5 − 6 sin 30 + 8 sin 45 − 5 = 2.656kN
R=  Fx 2
+  Fy 2

R= (− 4.853 )2 + (2.656 )2 = 5.532kN

 = tan −1
 Fy
 Fx
= 28.69

Line of action: Here we can take moment about any point

Department of Civil Engineering, AJIET Page 31


ENGINEERING MECHANICS
Subject Code: BCIVC203 Department: Civil Engineering

.
d=
M A

M A = 5  15 + 6  10 + 6 sin 30   45 + 8 cos 45   10 − 8 sin 45   45 + 10 = 82KNcm

82
d=
5.532 =14.825cm
.

X-intercept =
M A
=
82
=30.873cm
Fy 2.656

Y-intercept =
M A
=
82
=16.897cm
Fx − 4.853

Calculation of equivalent force couple at A means calculation of R and MA

6. Determine the resultant of the force system acting on the plate. As shown in figure given
below with respect to AB and AD.

∑Fx = 5cos300 + 10cos600 + 14.14cos450 =


19.33N

∑Fy = 5sin300 - 10sin600 + 14.14sin450 =


-16.16N

R = √(∑Fx2 + ∑Fy2) = 25.2N

Department of Civil Engineering, AJIET Page 32


ENGINEERING MECHANICS
Subject Code: BCIVC203 Department: Civil Engineering

θ= Tan-1(∑Fy/ ∑Fx)

θ= Tan-1(16.16/19.33) = 39.890

Tracing moments of forces about A and applying varignon’s principle of moments we get

+16.16X = 20x4 + 5cos300x3 -5sin300x4 + 10 + 10cos600x3

x = 107.99/16.16 = 6.683m

Also, tan39.89 = y/6.83

= 5.586m.

7. Determine the resultant of system of forces shown in figure acting on a 40mm 40mm size
lamina in the figure. Each grid is of size 10mm10mm.Determine x and y intercept also.

 40 
tan  2 =   ;  2 = tan −1 (2) = 63.43 tan1 = 30 ; 1 = tan −1 (3) = 71.57
10
 20 

Department of Civil Engineering, AJIET Page 33


ENGINEERING MECHANICS
Subject Code: BCIVC203 Department: Civil Engineering

R=  Fx 2
+  Fy 2

 Fx = 150 + 400 cos 71.57 + 200 cos 63.43 + 100 = 465 .982 N
 Fy = −250 − 400 sin 71.56 + 200 sin 63.43 = −450 .61N
R=  Fx 2
+  Fy 2 = 648.219 N

 = tan −1
 Fy = −44.04 0
 Fx

X-intercept =
M
 Fy
 M = 0 + 150  40 + 400 sin 71.56  40
= 21178.487Nmm

21178.487
x − int ercept = = 47mm
− 450.61

21178.487
y − int ercept = = 45.449mm
365.9821

8. 4 forces acts on a 700mm375mm plate

a) Find the resultant of these forces b) locate the point where the line of action of the resultant
intersects the edge AB of the plate.

Department of Civil Engineering, AJIET Page 34


ENGINEERING MECHANICS
Subject Code: BCIVC203 Department: Civil Engineering

500
tan 1 = ,
375

1 = 53.13

2 = 90 − 53.13 = 36.87

200
tan 3 = = 28.072
375

tan4 = 90 − 28.072 = 61.928

R=  Fx 2
+  Fy 2

 Fx = −760 + 340 cos 61.928  − 500 cos 36.87 = -1000N


 Fy = 600 + 500 sin 36.87 + 340 sin 61.928 = 1200N
R=  Fx 2
+  Fy 2 = 1562.05 N

 1200 
1 = tan −1   = 50.19
 1000 
MA
 Fy
ii)x-intercept =

M A = 760  375 + 340 sin 61 .928   700 + 0 = 74999.048Nm

Department of Civil Engineering, AJIET Page 35


ENGINEERING MECHANICS
Subject Code: BCIVC203 Department: Civil Engineering

74999.048
X intercept = = 62.499 mm
1200

The resultant intersects the edge AB at a distance of 62.499mm from point A

9.The forces acting on 1m length of a dam are shown in fig, Determine the resultant of the three forces
acting on the dam shown in Fig. and locate its intersection with the base OB. For good design, this
intersection should occur within the middle third of the base. Does it?

Rx=ΣFx

Rx=50−30cos30∘

Rx= 24.02kN to the right

Ry=ΣFy

Ry= -120−30sin30∘

Ry= -135kN downward

R=√Rx2+Ry2

R=137.12 kN

tanθx=Ry/Rx

tanθx=135/24.02

θx= 79.92∘

taking moment about the point O,

50(2) +120(2) -(30cos30) (1.25sin60) +(30sin30) (6-1.25cos60) = -135(x)

x = 2.861m

Department of Civil Engineering, AJIET Page 36


ENGINEERING MECHANICS
Subject Code: BCIVC203 Department: Civil Engineering

REVIEW QUESTIONS:
1. Explain the basic Idealization in mechanics
2. Define couple and list out the characteristics of couple
3. What are the characteristics of a force
4. Define the principle of superposition of forces
5. State and explain principle of transmissibility of forces.
6. List the various system of forces with their characteristics and an example with a neat
sketch.
7. The moment of a certain force is 240N-m anticlockwise about point O as shown in fig
and 320N-m clockwise about point B. If the moment of force about A is zero. Determine
the magnitude and direction of force
A
4m

O 7m B
8. A 500N force is applied to a point A of L shaped plate. Find the equivalent force couple
system at B

19.) Determine the resultant of a coplanar concurrent force system shown in figure below

Department of Civil Engineering, AJIET Page 37


ENGINEERING MECHANICS
Subject Code: BCIVC203 Department: Civil Engineering

20) Four forces act on 700mm*375mm plate.


i) Find the resultant of these forces.
ii) Locate the point where the line of action intersect edge AB of the plate.

20. Find the magnitude, direction and x-intercept of the resultant of the system of forces as
shown in fig, S is the midpoint of RT.

21. State and prove Lami's theorem.

Department of Civil Engineering, AJIET Page 38


ENGINEERING MECHANICS
Subject Code: BCIVC203 Department: Civil Engineering

22. State and explain principle of resolved parts.


23. The fore system as shown in fig has a resultant of 240 acting up along the Y axis.
Compute the value of force P and its inclination with x axis.

Department of Civil Engineering, AJIET Page 39

You might also like