KEMBAR78
Crate Power Block Manual | PDF | Loudspeaker | Sound Recording
0% found this document useful (0 votes)
1K views8 pages

Crate Power Block Manual

The document provides a user's guide for the CPB150 PowerBlock 150 Watt Stereo Guitar Amplifier. It includes descriptions of the front panel controls and rear panel connections, safety instructions, and instructions for using the effects loop jack. The amplifier can be used for stereo or mono operation, and includes speaker simulation circuitry, 150 watts of power output, and effects loop connectivity to add external effects processors.

Uploaded by

Kostas Bk
Copyright
© Attribution Non-Commercial (BY-NC)
We take content rights seriously. If you suspect this is your content, claim it here.
Available Formats
Download as PDF, TXT or read online on Scribd
0% found this document useful (0 votes)
1K views8 pages

Crate Power Block Manual

The document provides a user's guide for the CPB150 PowerBlock 150 Watt Stereo Guitar Amplifier. It includes descriptions of the front panel controls and rear panel connections, safety instructions, and instructions for using the effects loop jack. The amplifier can be used for stereo or mono operation, and includes speaker simulation circuitry, 150 watts of power output, and effects loop connectivity to add external effects processors.

Uploaded by

Kostas Bk
Copyright
© Attribution Non-Commercial (BY-NC)
We take content rights seriously. If you suspect this is your content, claim it here.
Available Formats
Download as PDF, TXT or read online on Scribd
You are on page 1/ 8

CPB150

150 Watt Stereo Guitar Amplifier

Users Guide

CPB150 PowerBlock

150 Watt Stereo Guitar Amplifier

TABLE OF CONTENTS:
Introduction . . . . . . . . . . . . . . . . . . . . . . . . . . . . . . . . . .3 The Front Panel . . . . . . . . . . . . . . . . . . . . . . . . . . . . . . .4 The Rear Panel . . . . . . . . . . . . . . . . . . . . . . . . . . . . . . .5 Using the Effects Loop Jack . . . . . . . . . . . . . . . . . . . . .6 System Block Diagram . . . . . . . . . . . . . . . . . . . . . . . . .7 Technical Specifications . . . . . . . . . . . . . . . . .back cover

CAUTION
RISK OF ELECTRIC SHOCK DO NOT OPEN WARNING: TO REDUCE THE RISK OF FIRE OR ELECTRIC SHOCK, DO NOT EXPOSE THIS APPARATUS TO RAIN OR MOISTURE. TO REDUCE THE RISK OF ELECTRIC SHOCK, DO NOT REMOVE COVER. NO USER-SERVICEABLE PARTS INSIDE. REFER SERVICING TO QUALIFIED SERVICE PERSONNEL.

PRECAUCION
RIESGO DE CORRIENTAZO NO ABRA PRECAUCION: PARA REDUCIR EL RIESGO DE INCENDIOS O DESCARGAS ELECTRICAS, NO PERMITA QUE ESTE APARATO QUEDE EXPUESTO A LA LLUVIA O LA HUMEDAD. PARA DISMINUOIR EL RIESGO DE CORRIENTAZO. NO ABRA LA CUBIERTA. NO HAY PIEZAS ADENTRO QUE EL USARIO PUEDO REPARAR DEJE TODO MANTENIMIENTO A LOS TECHNICOS CALIFICADOS.

ATTENTION
RISQUE D'ELECTROCUTION NE PAS OUVRIR ATTENTION: PROTGEZ CET APPAREIL DE LA PLUIE ET DE L'HUMIDIT AFIN D'VITER TOUT RISQUE D'INCENDIE OU D'LECTROCUTION. POUR REDUIRE D'ELECTROCUTION NE PAS ENLEVER LE COUVERCLE. AUCUNE PIECE INTERNE N'EST REPRABLE PAR L'UTILISATEUR. POUR TOUTE REPARATION, S'ADRESSER A UN TECHNICIEN QUALIFIE.

IMPORTANT SAFETY INSTRUCTIONS


READ, FOLLOW, HEED, AND KEEP ALL INSTRUCTIONS AND WARNINGS. DO NOT OPERATE NEAR ANY HEAT SOURCE AND DO NOT BLOCK ANY VENTILATION OPENINGS ON THIS APPARATUS. FOR PROPER OPERATION,
THIS UNIT REQUIRES 3 (75mm) OF WELL VENTILATED SPACE AROUND HEATSINKS AND OTHER AIR FLOW PROVISIONS IN THE CABINET.

DO NOT USE THIS APPARATUS NEAR SPLASHING, FALLING, SPRAYING, OR STANDING LIQUIDS. CLEAN ONLY WITH LINT-FREE DAMP CLOTH AND DO NOT USE CLEANING AGENTS. ONLY CONNECT POWER CORD TO A POLARIZED, SAFETY GROUNDED OUTLET WIRED TO CURRENT ELECTRICAL CODES AND COMPATIBLE WITH
VOLTAGE, POWER, AND FREQUENCY REQUIREMENTS STATED ON THE REAR PANEL OF THE APPARATUS.

PROTECT THE POWER CORD FROM DAMAGE DUE TO BEING WALKED ON, PINCHED, OR STRAINED. UNPLUG THE APPARATUS DURING LIGHTNING STORMS OR WHEN UNUSED FOR LONG PERIODS OF TIME. ONLY USE ATTACHMENTS, ACCESSORIES, STANDS, OR BRACKETS SPECIFIED BY THE MANUFACTURER FOR SAFE OPERATION AND TO AVOID INJURY.

CAN CAUSE PERMANENT HEARING IMPAIRMENT OR LOSS. USER CAUTION IS ADVISED AND EAR PROTECTION IS RECOMMENDED IF UNIT IS OPERATED AT HIGH VOLUME. WARNING: THIS UNIT REQUIRES A SAFETY GROUNDED OUTLET WIRED TO CURRENT ELECTRIC CODES HAVING THE LINE SUPPLY VOLTAGE, POWER, AND FREQUENCY IDENTIFIED ON THE REAR OF THE UNIT. THE OUTLET MUST REMAIN ACCESSIBLE TO DISCONNECT THE UNIT IF A FAULT SHOULD ARISE WHILE IN USE. THIS UNIT SHOULD BE UNPLUGGED WHEN NOT IN USE.
EXPLANATION OF GRAPHICAL SYMBOLS: EXPLICACION DE SIMBOLOS GRAFICOS: EXPLICATION DES SYMBLES GRAPHIQUES: "DANGEROUS VOLTAGE"

WARNING: TO REDUCE THE RISK OF ELECTRIC SHOCK OR FIRE, DO NOT EXPOSE THIS UNIT TO RAIN OR MOISTURE. SERVICE MUST BE PERFORMED BY QUALIFIED PERSONNEL. OUR AMPLIFIERS ARE CAPABLE OF PRODUCING HIGH SOUND PRESSURE LEVELS. CONTINUED EXPOSURE TO HIGH SOUND PRESSURE LEVELS

"IT IS NECESSARY FOR THE USER TO REFER TO THE INSTRUCTION MANUAL"

VOLTAJE PELIGROSO "DANGER HAUTE TENSION"

ES NECESARIO QUE EL USUARIO SE REFIERA AL MANUAL DE INSTRUCCIONES. "REFERREZ-VOUS AU MANUAL D'UTILISATION"

CPB150 PowerBlock

150 Watt Stereo Guitar Amplifier

Congratulations and thank you for choosing another Crate first in guitar amplification:
the Crate CPB150 PowerBlockTM 150 watt stereo guitar amplifier. The PowerBlock packs a lot of power and patching options into an amazingly compact and light weight package: 75 watts per channel @ 4 ohms, or 150 watts (mono) @ 8 ohms. With its switch-mode power supply and Class D power section, the PowerBlock offers lots of power, flexibility and tone, along with something no one thought you could get with such a powerful performer: extreme portability! (The PowerBlock even comes with its own padded travelling bag, which can be carried or slung on your shoulder, and even fits neatly into the semi-open back design of Crates GT112SL speaker cabinet.) The PowerBlock is housed in a light weight but virtually bullet proof anodized aluminum chassis which also cools the amplifier when in use. The unit is protected against speaker impedances below the recommended minimum, signal levels outside the proper operating range for the unit, and extreme unbalanced stereo conditions. The front panel features three bands of equalization, a gain and level control, and a headphone jack for private practice sessions. The rear panel of the PowerBlock is loaded with speaker output jacks (for stereo or mono use), a balanced XLR Line Out jack with level control, CD input jacks, and dual purpose line in / effects loop jacks for adding external effects or for patching an external line level signal into the PowerBlock. The PowerBlock also features speaker simulation circuitry for enhanced sound at each of the audio outputs. Designed by players and built for players, theres really nothing else quite like your new Crate PowerBlock! (In order to get the most from your new PowerBlock, please read this users guide prior to its use.)

The Crate PowerBlock amplifier can drive up to four of our GT112SL cabinets, in stereo, or drive a single Celestion speaker-loaded GT112SL to the hilt in mono mode.

CPB150 PowerBlock

150 Watt Stereo Guitar Amplifier

The Front Panel:

1. INPUT: Use this 1/4 jack to connect your instrument to the amplifier by means of a shielded instrument cable. 2. GAIN: Use this control to adjust the signal level at the Input jack (#1). As you rotate this control clockwise, overdrive distortion is added to the sound. Players note: One way to get a wide range of sounds is to start with the PowerBlocks Gain control near fully clockwise and your guitar turned way down. The resulting clean sound fattens up as you bring up the volume on your guitar. 3. HIGH: Use this control to adjust the high frequency output of the amplifier. 4. MID: Use this control to adjust the midrange frequency output of the amplifier.

5. LOW: Use this control to adjust the low frequency output of the amplifier. 6. LEVEL: Use this control to adjust the overall output level of the amplifier. 7. : The PowerBlock is great for private practice sessions - simply Connect a pair of stereo headphones to this jack without connecting the amp to your speakers. The signals at the Speaker Output jacks and the Line Out and Effects Send jacks jacks (#9, 12, and 14, rear panel) are not interrupted when headphones are used. (The signal at the headphones jack is enhanced by the speaker simulator circuitry for superior sound.) 8. (POWER ON LED): This LED illuminates a cool blue when the amplifier is on.

CPB150 PowerBlock
The Rear Panel:

150 Watt Stereo Guitar Amplifier

10

11

12

13

14

15

16

9. SPEAKER OUTPUTS: Use these jacks to connect the amplifier to your speaker cabinets. Observe the wattage and impedance ratings adjacent to each jack. The Mono output is to be used when the Bridge Mono switch (#10) is depressed. The Right and Left jacks are to be used when running the amplifier in the stereo mode. NOTE: Do not operate the unit with stereo cabinets that have a common shield. Operating the unit with this type of cabinet will activate the protection circuitry causing the unit to shut down. 10. BRIDGE MONO: This switch, when depressed, sends the left channel to both power amplifiers and their outputs to the Mono Speaker Output jack (#9). When this switch is in the out position, the amplifier is in the stereo mode and the left and right signals are sent to the Left and Right Speaker Output jacks (#9). 11. LEVEL: Use this control to adjust the level of the signal at the Line Out jack (#12). 12. LINE OUT: Use this balanced XLR jack to send a line level signal to another amplifier, the house mixing board, or a recording console. (The signal at the Line Out jack is enhanced by the speaker simulator circuitry for superior sound.)

13. CD INPUT: Use these RCA jacks to connect the outputs of a CD (or MP3) player to the amplifier. The level of the signal into these jacks must be controlled by the source. 14. LINE IN RIGHT / LEFT/MONO / EFFECTS LOOP SND/RTN: Use these jacks to perform the following: (1) Send a line level signal into the amplifier for processing for stereo signals, use both jacks; for a mono signal, use the Left/Mono jack. (2) Connect an external effects device to the amplifier by means of a 1/4 T/R/S Y-cord inserted into the Effects Loop Snd/Rtn jack. (See page 6 for additional information.) These jacks are post eq, post Level. 15. POWER: Use this switch to turn the amplifier on (top of the switch depressed) and off (bottom of the switch depressed). 16. AC LINE IN: Connect the AC power cord securely into this jack. The grounded power cord should only be plugged into a grounded power outlet that meets all applicable electrical codes and is compatible with the voltage, power and frequency requirements stated on the rear panel. Do not attempt to defeat the safety ground connection!

CPB150 PowerBlock

150 Watt Stereo Guitar Amplifier

Using the Effects Loop Jack:

The Effects Loop Snd/Rtn jack allows for virtually noise free connection of external effects. You will need a stereo-to-dual-mono 1/4 adapter as described in the illustrations below. This T/R/S jack is wired as follows: tip = return, ring = send, sleeve = ground.

Stereo-to-mono Y-cord:
to Insert jack TIP RING SLEEVE

Y-adapter and 2 cables:


RETURN SEND GROUND TIP RING SLEEVE to Insert jack

(STP201, 3' STP202, 6' STP203, 9')

(YPP117)

RING

TI P

RING

TI P

(1/4"-TO-1/4" MONO SHIELDED CABLES)

to effect "OUT" jack

to effect "IN" jack

to effect "OUT" jack

to effect "IN" jack

External Effect

External Effect

CPB150 PowerBlock

150 Watt Stereo Guitar Amplifier

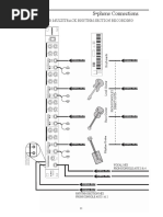
System Block Diagram:


INPUT PREAMP + LEVEL GAIN HIGH MID LOW EFFECTS LOOP SND/RTN LINE OUT LEVEL + LINE OUT

SPEAKER SIM LEFT

LINE IN LEFT/MONO SPEAKER SIM RIGHT

CD INPUT LEFT

SPEAKER OUTPUTS LEFT

LINE IN RIGHT

RIGHT

MONO

BRIDGE MONO

RIGHT

* *Please refer to Item 9, Speaker Outputs (page 5)

Declaration of Conformity
Manufacturers Name: SLM Electronics Corporate Headquarters: 1901 Congressional Drive, St. Louis, Missouri 63146 Primary Production Facility: 700 Hwy 202 W, Yellville, Arkansas, 72687 Product Type: Audio Amplifier Products meet the regulations for compliance marking under: ETL standards UL6500, UL60065, or UL813 CSA standards E60065 or C22.2 No.1-M90 CE safety standard EN60065 CE EMC standards EN55103 or EN55013 and EN61000 C-tick designation Level 2, ABN #56748810738, ARBN# N222 KETI standard K60065 (limited model approval)
Compliance Support Contact: SLM Electronics, Attn: R&D Compliance Engineer 1901 Congressional Drive, St Louis, Missouri, 63146 Tel.: 314-569-0141, Fax: 314-569-0175

CPB150 PowerBlock
CPB150 TECHNICAL SPECIFICATIONS:
Output Power Rating Input Impedance Mono Stereo Instrument CD Line In Total System Gain (all controls @10) Instrument CD Line Maximum Input Signal Accepted Tone Controls Low Mid High Power Requirements 91dB 33dB 34dB

150 Watt Stereo Guitar Amplifier

150W RMS @ 10% THD @ 8 ohms 75W RMS @ 10% THD per side @ 4 ohms 700k ohm 22k ohm 22k ohm

8 volts peak to peak 20dB range @ 110Hz 15dB range @ 1kHz 20dB range @ 10kHz 120 VAC, 60Hz, 35VA 100/115VAC, 50/60Hz, 35VA 230VAC, 50/60Hz, 35VA

Dimensions Weight

3.2 H x 10 W x 5.6 D 4.6 lbs.

The CPB150 is housed in an anodized aluminum chassis: occasionally wipe it clean with a lint-free cloth. Never spray cleaning agents onto the unit. Avoid abrasive cleansers which would damage the finish.
Crate continually develops new products, as well as improves existing ones. For this reason, the specifications and information in this manual are subject to change without notice.

This equipment has been tested and found to comply with the limits for a Class B digital device, pursuant to part 15 of the FCC Rules. These limits are designed to provide reasonable protection against harmful interference in a residential installation. This equipment generates, uses and can radiate radio frequency energy and, if not installed and used in accordance with the instructions, may cause harmful interference to radio communications. However, there is no guarantee that interference will not occur in a particular installation. If this equipment does cause harmful interference to radio or television reception, which can be determined by turning the equipment off and on, the user is encouraged to try to correct the interference by one or more of the following measures: Reorient or relocate the receiving antenna. Increase the separation between the equipment and the receiver. Connect the equipment into an outlet on a circuit different from that to which the receiver is connected. Consult the dealer or an experienced radio/TV technician for help. Changes or modifications to this device not expressly approved by SLM Electronics could void the users authority to operate the equipment under FCC rules.

www.crateamps.com
@2005 SLM Electronics, a division of St. Louis Music, Inc 1400 Ferguson Avenue St. Louis, MO 63133 47-463-02 061305

You might also like