KEMBAR78
PM Overview | PDF | Electrical Substation | Calibration
0% found this document useful (0 votes)
267 views25 pages

PM Overview

The document provides an overview of plant maintenance at a facility. It describes the key transformers and switchgear located at various substations across the plant, including a 220kV transformer, 35kV transformers, and 10kV switchgear. It also outlines the functional locations of equipment like blowers and circuit breakers.

Uploaded by

mohitamitabh20
Copyright
© © All Rights Reserved
We take content rights seriously. If you suspect this is your content, claim it here.
Available Formats
Download as PPTX, PDF, TXT or read online on Scribd
0% found this document useful (0 votes)
267 views25 pages

PM Overview

The document provides an overview of plant maintenance at a facility. It describes the key transformers and switchgear located at various substations across the plant, including a 220kV transformer, 35kV transformers, and 10kV switchgear. It also outlines the functional locations of equipment like blowers and circuit breakers.

Uploaded by

mohitamitabh20
Copyright
© © All Rights Reserved
We take content rights seriously. If you suspect this is your content, claim it here.
Available Formats
Download as PPTX, PDF, TXT or read online on Scribd
You are on page 1/ 25

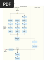
Plant Maintenance

Overview

Transformer
Transformer
Substation
Substation
220KV
220KV Transformer
Transformer
Substation
Substation
35KV
35KV Transformer
Transformer
Substation
Substation

Plant

10kVA
10kVA Sub_busbar
Sub_busbar loop
loop
10KV
10KV Switchgear
Switchgear

Funcational
Funcational Location
Location
Equipment
Equipment

Building
Building Establishment
Establishment
Loop
Loop
BLOWER
BLOWER
1#
1# main
main transformer
transformer loop
loop
SF6
SF6 breaker
breaker
3150A/40KA/35KV
3150A/40KA/35KV
35KV
35KV #1
#1 MTF.
MTF.
over-load
over-load protect
protect

U75,
U76

PM Organization
Structure

Basic Definitions
1.

2.

3.
4.

Maintenance Plant:- It is a plant which has equipments


installed at functional locations and where maintenance
tasks are executed
Planning Plants:- Plant responsible for planning and
processing of Maintenance Tasks.
Planner Groups:- Responsible for planning and
processing of Maintenance Tasks.
PM Work Centers :- In Plant Maintenance work centers
are group of technicians and are responsible for
execution and completion of maintenance tasks in the
maintenance plant

PM Basic Master Data


1.Technical Objects -This includes Equipments
,Functional locations ,BOM. Main reports IH08,IH06,
2.Work Centers This includes basically shift timings
load ,costing etc.

available

3.Task Lists This includes detail description of work to be


performed. Basic types of task lists are Equipment task list, F.Loc
task list, General task list.

PM Technical Objects
Equipments and Functional Locations are basically the PM technical

objects.
Equipment master record : IE01/IE02 , mainly data related to
permits,warranties,measuring points are maintained . Tables
EQUI,EQUZ.
Functional Location master record : IL01/IL02 and data related to
permits,warranties,measuring points are maintained . Tables
ILOA,ILOAT.
The technical system is represented by creating equipment and
installing equipments at Functional locations.
Functional locations are created using Structure Indicator defined
in configuration.

AC Plant Unit

PM Basic Master Data

Structuring and Managing Technical object


Create functional location 1PC-PP1-SUB,

1PC-PP2-UTI

PM other master data


BOM : BOM is a complete formally structured list of the components

making up a technical object .


Permits : They are like agreements that are required before release or
technically completing the Maintenance order BOM is a complete
formally structured list of the components making up a technical object.
They are used as approvals in WCM objects.
Measuring Points : Using this component you can maintain measurement
and counter readings for technical objects.
Warranties: Warranties define the scope of the services that a company
performs at a technical object in the event of damage or problems.
Basically warranty can be time based or performance based .T code
BGM1/BGM2.
Object Networking: component provides functions with which you can
represent the links that exist between various technical objects or
systems (pieces of equipment or functional locations).
Preventive Maintenance:- Strategy/Cycle sets.
9

Corrective & Shut Down


Maintenance

Spare Parts
Refurbishment
Management

Completed Maintenance
Order Process

Logistics

Safety Management

Raw Material
Procurement

Work Clearance
Management

Overhaul
Maintenance
Overhaul
Management

Preventive
Maintenance
Preventive
Maintenance

10

Business Process in Plant Maintenance


Types of Maintenance
1.
2.
3.
4.
5.

6.

Breakdown Maintenance :To restore the technical object back


to running condition. Main repots MCJB,IW38,IW37,MCI8.
Preventive Maintenance : To increase the life of the technical
object. Main reports IP24,IP30,S_ALR_87013246,
Refurbishment Process : Mostly carried out for rare and costly
spares.
Calibration process : To identify the actual condition of the
technical object.
Condition Based Maintenance :- Maintenance is done based
on certain conditions(upper limit or lower limit /Target
values). It is activated only using user exit :-IMRC001.
Special processes like Fleet Management, Pool Asset
Management,Work Clearance Management.

11

Breakdown Maintenance

12

Maintenance Notification
Notification is basically a document to record faults in PM and in SAP it

raised in IW21and object code ,damage code and cause code are entered
and notification is released

13

Breakdown Maintenance
Maintenance Order is created in IW31/IW32

and planned and released .

14

Breakdown Maintenance
TECO of Maintenance order in IW32:
TECO : Clears open reservations , deletes left out PRs [Purchase

Requisitions] ,removes leftout capacity records.


TECO date is used for Notification completion and Malfunction End date is
used for breakdown hours calculation of the equipment in notification

15

Breakdown Maintenance
Notification is closed once TECO is done and equipment breakdown hours is

calculated .
Reports MC17,MCJB,MCJC can be used for MTTR [Mean Time to Repair] and
MTBR [Mean Time between repair] calculations.

16

Preventive Maintenance
Types of Preventive Maintenance :
1.Time Based Single Cycle Plan :Maintenance of Vehicle for every 3 months.
2. Performance Single Cycle Plan: Maintenance of Vehicle for every 1000km.
3. Strategy Cycle Plan :a) Time Based Maintenance of a vehicle for every
three months, six months,1 year
b) Performance Based-Maintenance of a vehicle for
every 1000km,2000km,3000km.
4. Multiple Counter Plan : a) With Single Cycle Set :Maintenance of a
Vehicle for every 3months or 500km .
b) With Multiple Cycle Set :Maintenance of a
Vehicle for every 3months or 500km and
6months
or 1000km.

17

Preventive Maintenance
Structure of MP : This contains scheduling parameters and Maintenance

items .

One MP can contain any no of maintenance items and call objects for one

single plan are generated based on the number of maintenance items .

Call objects are generated with an interval of cycle mentioned in MP and for

scheduling period mentioned in the MP.

18

Preventive Maintenance
Scheduling of MP : Tcode IP10 is used for scheduling a MP and here the list

of callobjects are displayed based on the cycle and scheduling period


entered in IP41 .

19

Refurbishment Process
This process is carried out for high costly spares and important from

production prospective . The order type mostly used for this is PM04 and
we can also define new order type as per the requirement.

Split valuation should be acitivated for spares [materials] for which

refurbishment is carried out.

The refurbishment cost is settled to the material.


On refurbishment the quantity of material in damaged valuation would

decrease and increase by same quantity in repaired valuation.

20

Refurbishment Process
Initial Stock of Refurbished Material in store .
Material to be refurbished is picked from C3[Damaged Spare] and after

refurbishment it is posted to C2 [Repaired Spare].


After refurbishment quantity in C3 decreases by some amount and
increases in C2 with the same amount.

21

Refurbishment Process
Refurbishment Order is created using IW81 and after release material is

issued from store using 261mvmt type. The refurbished material is


returned back to store using IW8W Tcode.

22

Calibration process
Calibration Process : This is carried out to check the working condition of

the equipment.

Calibration process in PM [Plant Maintenance ] is carried using calibration

order PM06 .

The process involves in creating MIC [Master Inspection Characteristics] in

QS21 and assigning these to inspection characteristics in task list .

Inspection characteristics in task list is further assigned to task list

operation and inspection point is mentioned in the task list.

The task list can be used for maintaining inspection plan in IP41 or can be

used while creating calibration order.

23

Integration with other Modules /


Areas
MM
Stocking spare parts
Procurement of direct material
Procurement of external services

PP
Availability of machine work center

CO
Maintenance costs
Internal activity allocation
Order settlement

PS
Availability of funds
Maintenance budget

AM
Tangible assets
Acquisition value
Residual book value

SD
Maintenance of external devices

FI
G/L standard chart of accounts
Invoice receipt

HR
Work time entry via CATs

QM
Maintenance of test equipment

Questions
Questions ??

25

You might also like