KEMBAR78
A-Level Answer Sheet - 01 Computer Architecture | PDF | Central Processing Unit | Digital Electronics
0% found this document useful (0 votes)
126 views9 pages

A-Level Answer Sheet - 01 Computer Architecture

This document provides activities to teach computer architecture concepts related to the 8085 microprocessor. [1] It describes the registers used to store memory locations and flags, and their functions. [2] An example assembly language code is given to subtract 15 from 22, and the fetch-decode-execute cycle is explained. [3] Memory reading and writing is demonstrated using sample data. End of topic questions review key concepts like bus types, control signals, memory addressing, ALU function, and interrupt handling.

Uploaded by

Mugerwa Charles
Copyright
© © All Rights Reserved
We take content rights seriously. If you suspect this is your content, claim it here.
Available Formats
Download as PPTX, PDF, TXT or read online on Scribd
0% found this document useful (0 votes)
126 views9 pages

A-Level Answer Sheet - 01 Computer Architecture

This document provides activities to teach computer architecture concepts related to the 8085 microprocessor. [1] It describes the registers used to store memory locations and flags, and their functions. [2] An example assembly language code is given to subtract 15 from 22, and the fetch-decode-execute cycle is explained. [3] Memory reading and writing is demonstrated using sample data. End of topic questions review key concepts like bus types, control signals, memory addressing, ALU function, and interrupt handling.

Uploaded by

Mugerwa Charles
Copyright
© © All Rights Reserved
We take content rights seriously. If you suspect this is your content, claim it here.
Available Formats
Download as PPTX, PDF, TXT or read online on Scribd
You are on page 1/ 9

Teach Computer Science

A-level

Computer
Architecture

teachcomputerscience.com
1.

Activities

teachcomputerscience.com
Activity-1 (Internet research)
Duration: 15 minutes

1. 8085 is an Intel microprocessor. Use the internet and analyse the


architecture of 8085 microprocessor to answer the following
questions.
A. What registers are used to carry memory locations while
processing instructions? Also, state its function.

Register Function

Program counter Points to the memory address from


which the next byte is to be fetched.

Stack pointer Points to a memory location in


read/write memory.
B. What is the function of a flag register? What does each bit in this
register denote? State the function of each flag bit.

Function of a register:
Used to analyse the result of arithmetic and logical operations

Register diagram:
S Z – AC – P – C

Flag Function

C Carry Flag. Set to 1 when there is a carry in arithmetic


operations.
P Parity flag. Set to 1 when there are even numbers of 1’s in
ACC.
AC Auxiliary carry. Set t o1 when there is a carry out from bit
3 on addition, or borrow into bit 3 on subtraction.
Z Zero flag. Set to 1 when the result is 0.
S Sign Flag. Set to 1 when the Most Significant Bit (MSB) is 1,
that is a negative number.

teachcomputerscience.com
Activity-2
Duration: 10 minutes

1. A set of instructions in assembly language is given below. Its


memory location is also given below.

Address Opcode Instruction


MOV AX, 22h
2000 A1 22

SUB AX, 15h


2002 33 15

2004 F4 HLT

A. What is the function of this code?

To subtract 15 from 22

B. Consider any instruction, and in the space below, describe its


fetch-decode and execute cycle. Use appropriate registers in your
explanation.

Consider MOV AX, 22h at location 2000


Steps:
i. 2000->PC to fetch this instruction
ii. PC-> MAR
iii. A1 22 (opcode for instruction) -> MDR
iv. MDR-> CIR
v. PC+1->PC
vi. Instruction is decoded
vii. Control signal is sent by processor copy 22 to register AX

Note: Symbol -> is used for “copied to”

teachcomputerscience.com
Activity-3
Duration: 15 minutes

1. Data stored in a part of the memory unit is given in the table


below.

Address Contents

98 78
99 65
9A 81
9B 2F
9C 3E
9D 19
9E D4

A. In the box below, explain how the content at memory location 9D


can be read?

MAR->9D
Read signal sent by processor to memory
19 (content at 9D) is copied to MDR

B. In the box below, explain how the data 76 can be written to


memory location 99?

The content to be copied (76) is copied to MDR


The address is copied to MAR. 99-> MAR
Write signal sent by processor to MAR
The content in 99 is now changed to 76

teachcomputerscience.com
2.
End of topic
questions

teachcomputerscience.com
End of topic questions
1. What are the three types of bus in computer architecture? Specify
the function of each bus.

Type of bus Function

Transmits the address between the


Address bus
processor and memory.

Sends data between the processor,


Data bus
memory and input-output devices.

Signals sent by the processor to control


Control bus the memory and peripheral devices.

2. What are the different control signals transmitted via a control


bus? State the function of each.
The different control signals are:
• Clock: Synchronises the operations in a computer.
• Memory Read: The contents in the specified address is copied to the
data bus.
• Memory Write: The contents in the data bus is copied to the
specified address.
• Bus Request: A device requests to use the data bus so that it can
perform a Read/ Write operation.
• Bus Grant: Signal from the processor indicating that the device is
granted access to use the data bus.
• Interrupt Request: An interrupt request is a signal sent by a device
requesting access to the processor.

teachcomputerscience.com
3. How are the memory locations addressed?
Memory is divided into several fixed segments called words. The words
may be of 16, 32 or 64 bits depending on the processor type. Each word is
uniquely identified by an address.

4. What is the function of ALU?


ALU is responsible for arithmetic functions such as addition, subtraction,
multiplication, etc. and logic operations such as AND, OR, NOT, etc.

5. How does the control unit control the memory and peripheral
devices?
The control unit reads the instructions from the memory, decodes it and
sends control signals to the memory and input-output devices.

6. List the different registers.


a) Which of the these are used to hold data and instructions?

Register Function
MDR Stores the data involved in read/write operations.
Stores the result of arithmetic and logic operations
ACC
performed by the processor.
Contains the current instruction carried out by the
CIR
processor.
b) Which of the these are used to hold addresses?

Register Function
Stores the address of the location for read/write
MAR
operations.
Contains the location of the instruction that is to be
PC
executed next.

teachcomputerscience.com
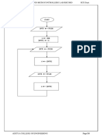
7. Explain what happens in the fetch phase of fetch-decode-execute
cycle.
The program counter contains the location of the instruction that is to
be executed next. This address is copied to MAR. The instruction is
fetched from the memory and copied to MDR first. Then, the content
of the MDR is copied to the CIR (Current Instruction Register). The
value in a program counter is incremented by 1 and, hence, the
instruction in the next memory location is processed.

8. What is vectored interrupt mechanism?


Each interrupt is associated with a vector, which points to the code
associated with that interrupt. When an interrupt occurs, the current
values of the registers are saved to a stack and the processor
identifies the type of interrupt. Then, the processor points to the
vector and processes the interrupt service routine.

teachcomputerscience.com

You might also like