KEMBAR78
Domain Driven Design Demonstrated | PPT
Domain Driven Design
   Demonstrated
      Alan Christensen
       @christensena




                 Christchurch Code Camp   Feb 18 2012

             1
What is a Domain?




        2
What is a Domain?


• “A sphere of knowledge, influence or
  activity”--Eric Evans




                      2
What is DDD?




     3
What is DDD?
• In order of importance:




                     3
What is DDD?
• In order of importance:
 • Design methodology




                     3
What is DDD?
• In order of importance:
 • Design methodology
 • Architectural style



                     3
What is DDD?
• In order of importance:
 • Design methodology
 • Architectural style
 • Set of software patterns


                    3
What is DDD?
• In order of importance:
 • Design methodology
 • Architectural style
 • Set of software patterns
• “Tackling Complexity in the Heart of
  Software”--DDD book tagline

                     3
Domain Modeling




       4
Domain Modeling
• Understand your domain




                   4
Domain Modeling
• Understand your domain
• Model it in the code to suit the purpose
  and context for which it was intended




                     4
Domain Modeling
• Understand your domain
• Model it in the code to suit the purpose
  and context for which it was intended
• Leave out details and concepts that don’t
  add value



                     4
Domain Modeling
• Understand your domain
• Model it in the code to suit the purpose
  and context for which it was intended
• Leave out details and concepts that don’t
  add value
• Keep refining “refactor to greater insight”
                      4
5
Ubiquitous Language




         6
Ubiquitous Language
• Naming is important!




                    6
Ubiquitous Language
• Naming is important!
• As is a shared understanding and consistent
  use of terms




                     6
Ubiquitous Language
• Naming is important!
• As is a shared understanding and consistent
  use of terms
• The code should use the same terms used
  in documents and discussion




                     6
Ubiquitous Language
• Naming is important!
• As is a shared understanding and consistent
  use of terms
• The code should use the same terms used
  in documents and discussion
• Both domain experts and developers
  contribute to the shared language

                     6
7
7
7
the Welsh reads "I am not in the office at the
moment. Send any work to be translated."
             8
Onion Architecture




        9
Entities




   10
Entities
• Have an identity




                     10
Entities
• Have an identity
• Identity may be determined by a natural or
  assigned key (e.g. Id)




                       10
Entities
• Have an identity
• Identity may be determined by a natural or
  assigned key (e.g. Id)
• Equals implementation to distinguish
  identity normally uses key



                       10
Entities
• Have an identity
• Identity may be determined by a natural or
  assigned key (e.g. Id)
• Equals implementation to distinguish
  identity normally uses key
• Mutable - can be changed
                       10
Value objects




      11
Value objects

• No identity. Can be mixed and matched




                    11
Value objects

• No identity. Can be mixed and matched
• Equals implemented as “all fields/properties
  match”




                     11
Value objects

• No identity. Can be mixed and matched
• Equals implemented as “all fields/properties
  match”
• Immutable - replace instead of change

                     11
Worked example

• What domain should we use?
 • Inventory?
 • Payroll?
 • Share trading?

                   12

Domain Driven Design Demonstrated

  • 1.
    Domain Driven Design Demonstrated Alan Christensen @christensena Christchurch Code Camp Feb 18 2012 1
  • 2.
    What is aDomain? 2
  • 3.
    What is aDomain? • “A sphere of knowledge, influence or activity”--Eric Evans 2
  • 4.
  • 5.
    What is DDD? •In order of importance: 3
  • 6.
    What is DDD? •In order of importance: • Design methodology 3
  • 7.
    What is DDD? •In order of importance: • Design methodology • Architectural style 3
  • 8.
    What is DDD? •In order of importance: • Design methodology • Architectural style • Set of software patterns 3
  • 9.
    What is DDD? •In order of importance: • Design methodology • Architectural style • Set of software patterns • “Tackling Complexity in the Heart of Software”--DDD book tagline 3
  • 10.
  • 11.
  • 12.
    Domain Modeling • Understandyour domain • Model it in the code to suit the purpose and context for which it was intended 4
  • 13.
    Domain Modeling • Understandyour domain • Model it in the code to suit the purpose and context for which it was intended • Leave out details and concepts that don’t add value 4
  • 14.
    Domain Modeling • Understandyour domain • Model it in the code to suit the purpose and context for which it was intended • Leave out details and concepts that don’t add value • Keep refining “refactor to greater insight” 4
  • 15.
  • 16.
  • 17.
  • 18.
    Ubiquitous Language • Namingis important! • As is a shared understanding and consistent use of terms 6
  • 19.
    Ubiquitous Language • Namingis important! • As is a shared understanding and consistent use of terms • The code should use the same terms used in documents and discussion 6
  • 20.
    Ubiquitous Language • Namingis important! • As is a shared understanding and consistent use of terms • The code should use the same terms used in documents and discussion • Both domain experts and developers contribute to the shared language 6
  • 21.
  • 22.
  • 23.
  • 24.
    the Welsh reads"I am not in the office at the moment. Send any work to be translated." 8
  • 25.
  • 26.
  • 27.
  • 28.
    Entities • Have anidentity • Identity may be determined by a natural or assigned key (e.g. Id) 10
  • 29.
    Entities • Have anidentity • Identity may be determined by a natural or assigned key (e.g. Id) • Equals implementation to distinguish identity normally uses key 10
  • 30.
    Entities • Have anidentity • Identity may be determined by a natural or assigned key (e.g. Id) • Equals implementation to distinguish identity normally uses key • Mutable - can be changed 10
  • 31.
  • 32.
    Value objects • Noidentity. Can be mixed and matched 11
  • 33.
    Value objects • Noidentity. Can be mixed and matched • Equals implemented as “all fields/properties match” 11
  • 34.
    Value objects • Noidentity. Can be mixed and matched • Equals implemented as “all fields/properties match” • Immutable - replace instead of change 11
  • 35.
    Worked example • Whatdomain should we use? • Inventory? • Payroll? • Share trading? 12
  • 36.
  • 37.
    Code demo #1 •Model Driven Design • Domain Methodology • Entities and Value Objects • Invariants 14
  • 38.
  • 39.
    Invariants • Invariants ensureconsistency in the domain model 15
  • 40.
    Invariants • Invariants ensureconsistency in the domain model • They allow us to code with confidence that invalid/unnatural states are not possible 15
  • 41.
    Invariants • Invariants ensureconsistency in the domain model • They allow us to code with confidence that invalid/unnatural states are not possible • They enforce domain rules and prevent logical fallacies 15
  • 42.
    Invariants • Examples •Private setters • Required constructor/factory method parameters • Exceptions for invalid operations or invalid arguments to methods 16
  • 43.
  • 44.
    Validation? • Validation isnot really a domain concept. Invariants are the richer idea. 17
  • 45.
    Validation? • Validation isnot really a domain concept. Invariants are the richer idea. • Validation should be done outside the domain to prevent invariants from ever occurring (exceptions are for exceptions) 17
  • 46.
  • 47.
    Persistence Ignorance • Persistenceis a technical concern. Not part of the domain. 18
  • 48.
    Persistence Ignorance • Persistenceis a technical concern. Not part of the domain. • Fortunately good ORM’s support Persistence Ignorance out of the box 18
  • 49.
    Persistence Ignorance • Persistenceis a technical concern. Not part of the domain. • Fortunately good ORM’s support Persistence Ignorance out of the box • Transactions can be packaged in a “Unit of Work” concept 18
  • 50.
  • 51.
    Repositories • Semantically just“collections” with enhanced “find” functionality 19
  • 52.
    Repositories • Semantically just“collections” with enhanced “find” functionality • In reality they will be the “gateway” to the persistence store 19
  • 53.
    Repositories • Semantically just“collections” with enhanced “find” functionality • In reality they will be the “gateway” to the persistence store • Repositories are the main mechanism for Persistence Ignorance 19
  • 54.
  • 55.
    Aggregates • Some entitiesonly make sense in the context of a parent entity or hierarchy 20
  • 56.
    Aggregates • Some entitiesonly make sense in the context of a parent entity or hierarchy • Nominate specific entities as Aggregate Roots 20
  • 57.
    Aggregates • Some entitiesonly make sense in the context of a parent entity or hierarchy • Nominate specific entities as Aggregate Roots • All other entities are only accessible by traversing from their aggregate roots 20
  • 58.
    Aggregates • Some entitiesonly make sense in the context of a parent entity or hierarchy • Nominate specific entities as Aggregate Roots • All other entities are only accessible by traversing from their aggregate roots • Inter-aggregate relationships via queries/ lookups on repositories 20
  • 59.
  • 60.
    Code demo #2 •Repositories • Unit of Work • Fluent NHibernate AutoMapping • Session per Request 22
  • 61.
  • 62.
    Domain Services • Notgeneral-purpose “services” (overloaded term) • Repository/UoW aware (entities are not) • Able to coordinate business processes • Most logic should still be inside entity and value objects (Domain Model) 24
  • 63.
    UI and DataBinding 25
  • 64.
    UI and DataBinding • Don’t try to data bind to anything in your domain model! 25
  • 65.
    UI and DataBinding • Don’t try to data bind to anything in your domain model! • Bind to “view models”, tailored to your view (MVC/MVP/MVVM) 25
  • 66.
    UI and DataBinding • Don’t try to data bind to anything in your domain model! • Bind to “view models”, tailored to your view (MVC/MVP/MVVM) • Read operations: Use tools like AutoMapper to map to view models 25
  • 67.
    UI and DataBinding • Don’t try to data bind to anything in your domain model! • Bind to “view models”, tailored to your view (MVC/MVP/MVVM) • Read operations: Use tools like AutoMapper to map to view models • Write operations: Intention/behaviour oriented. Command processor pattern works well 25
  • 68.
  • 69.
    Transports/Hydration • ORMs suchas NHibernate create proxies, bypass invariants for re-hydration 26
  • 70.
    Transports/Hydration • ORMs suchas NHibernate create proxies, bypass invariants for re-hydration • Invariants mean .NET serialisation needs to be via DTO’s. 26
  • 71.
    Transports/Hydration • ORMs suchas NHibernate create proxies, bypass invariants for re-hydration • Invariants mean .NET serialisation needs to be via DTO’s. • DTO’s are best not as domain model clones! As with UI viewmodels, tailor for purpose. 26
  • 72.
    Transports/Hydration • ORMs suchas NHibernate create proxies, bypass invariants for re-hydration • Invariants mean .NET serialisation needs to be via DTO’s. • DTO’s are best not as domain model clones! As with UI viewmodels, tailor for purpose. 26
  • 73.
  • 74.
    NoSQL? • DDD styleaggregates can be a natural fit for document oriented databases 27
  • 75.
    NoSQL? • DDD styleaggregates can be a natural fit for document oriented databases • No need for mapping! 27
  • 76.
    NoSQL? • DDD styleaggregates can be a natural fit for document oriented databases • No need for mapping! • Use of event sourcing can feed same information into reporting database(s) 27
  • 77.
    NoSQL? • DDD styleaggregates can be a natural fit for document oriented databases • No need for mapping! • Use of event sourcing can feed same information into reporting database(s) • If using relational as dual use e.g. reporting, consider the change resistance 27
  • 78.
  • 79.
    Fashions & Developments • CQRS 28
  • 80.
    Fashions & Developments • CQRS • Micro-ORMs 28
  • 81.
    Fashions & Developments • CQRS • Micro-ORMs • Repository pattern? 28
  • 82.
    Summary • Modeling Driven •This means designing and writing code that • expresses the domain logic • follows/enforces the domain rules • uses the domain language • databases, UI, infrastructure, etc are outside the domain 29
  • 83.
  • 84.
    Should I useDDD? • DDD over engineered for simple CRUD or mostly data oriented applications • Best suited to complex, behaviourally oriented applications • However, many of the ideas and patterns are useful in all sorts of projects 31
  • 85.
    Other DDD concepts •Factories • Bounded Contexts • Anti-corruption Layers • Domain Events 32
  • 86.
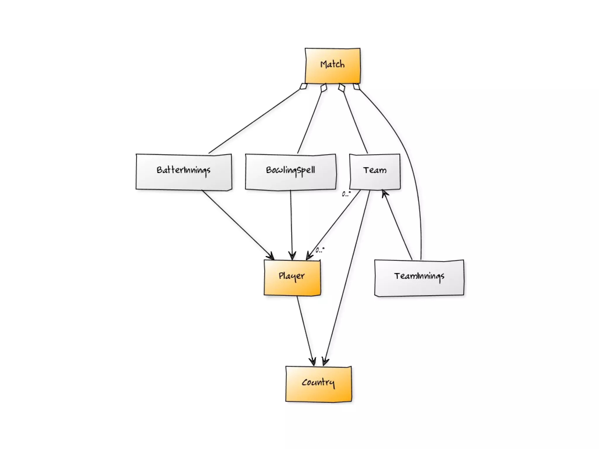
    Umpire Scorecard Over Over Player Player Delivery Run No-Ball Team Wide Innings Out Dismissal Crease Bowling Spell Boundary Country LBW Scorecard Bat-Pad Match Stumping Fall-of-Wickets Light Weather 33
  • 87.
    Umpire Scorecard Over Over Player Player Delivery Run No-Ball Team Wide Innings Out Dismissal Crease Bowling Spell Boundary Country LBW Scorecard Bat-Pad Match Stumping Fall-of-Wickets Light Weather 33
  • 88.
    References • DDD Quickly book on InfoQ bit.ly/dddquickly • Think DDD (Jak Charlton) bit.ly/thinkdddbook • Onion Architecture bit.ly/onionarch • Martin Fowler on Aggregates and NoSQL bit.ly/aggregates-nosql • My example code: github.com/christensena/DDDIntro 34
  • 89.
    Alan Christensen @christensena 35