KEMBAR78
Industrial Equipment Faults | PDF | Relay | Switch
0% found this document useful (0 votes)
160 views6 pages

Industrial Equipment Faults

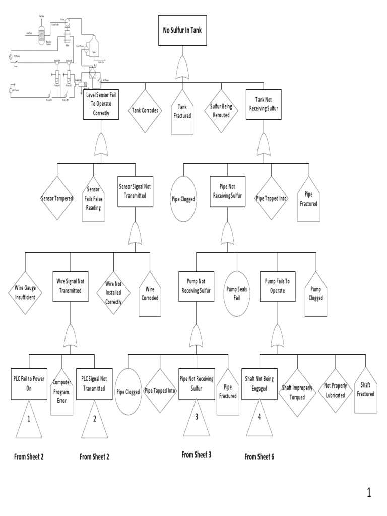
Forming of a Fault Tree to discover problems due to the type of problem that causes potential problem.
Copyright
© © All Rights Reserved
We take content rights seriously. If you suspect this is your content, claim it here.
Available Formats
Download as PDF, TXT or read online on Scribd
0% found this document useful (0 votes)
160 views6 pages

Industrial Equipment Faults

Forming of a Fault Tree to discover problems due to the type of problem that causes potential problem.
Copyright
© © All Rights Reserved
We take content rights seriously. If you suspect this is your content, claim it here.
Available Formats
Download as PDF, TXT or read online on Scribd
You are on page 1/ 6

No Sulfur In Tank

Tank
Fractured
Level Sensor Fail
To Operate
Correctly
Tank Not
Receiving Sulfur
Sensor
Fails False
Reading
Sensor Signal Not
Transmitted
Pipe Clogged
Pipe Tapped Into
Pipe Not
Receiving Sulfur
Pipe
Fractured
Sensor Tampered
Sulfur Being
Rerouted
Tank Corrodes
Wire Gauge
Insufficient
Wire Not
Installed
Correctly
Wire Signal Not
Transmitted
Pump Not
Receiving Sulfur
Pump Fails To
Operate
Wire
Corroded
Pump Seals
Fail
Pump
Clogged
Pipe Clogged
Pipe Tapped Into
Pipe Not Receiving
Sulfur
Pipe
Fractured
Shaft Not Being
Engaged Shaft Improperly
Torqued
Not Properly
Lubricated
Shaft
Fractured
PLC Signal Not
Transmitted
PLC Fail to Power
On
Computer
Program.
Error
1 2
3 4
From Sheet 2 From Sheet 2
From Sheet 3
From Sheet 6
1
1
PLC Fail to Power
On
2
PLC Signal Not
Transmitted
Negative Wire
Doesnt Receive
Current
Positive Wire
Doesnt Receive
Current
Wire Gauge
Insufficient
Wire Not
Installed
Correctly
Wire Signal Not
Transmitted
Wire
Corroded
Wire Cut
Battery Dead
Battery Missing
Battery
Corroded
Power
Surge
Battery
Overload
Relay K3 Not
Manuf.To Standards
Relay K3 Fail To
Contact Switch
Relay K3
Reaches End
Of Life
Relay k3 Circuit
Burns Out
Ground Wire
Missing
Wired Gets
Disconnected
Ground Wire Not
Installed Correctly
Switch S3
Fractured
Switch S3
Corroded
Switch S3 Signal
Not Transmitted
Switch S3
Fails Open
Wire Gauge
Insufficent
Wire Signal Not
Transmitted to S2
Wire Signal Not
Transmitted to K2
Wire
Corroded
Wire Not
Installed
Correctly
5 6
From Sheet 4
From Sheet 5
To Sheet 1 To Sheet 1
2
3 To Sheet 1
Pipe Not Receiving
Sulfur
Reaction System
Not Receiving
Sulfur
System Being
Tampered With
Pipe Clogged
Pipe Tapped Into
Pipe
Fractured
No Acid
Gas From
Source
Too Much
Heat
Not Enough
Heat
Chamber
Is Leaking
Gas Entering
System
Contaminated
3
5 To Sheet 2
Wire Signal Not
Transmitted to S2
Fails Closed Fails Open
Circuit Power Not
Reaching S2
Wire Gauge
Insufficent
Wire Signal Not
Transmitted to S1
Wire Signal Not
Transmitted to K1
Wire
Corroded
Wire Not
Installed
Correctly
Fails Closed Fails Open
Circuit Power Not
Reaching S1
Wire Gauge
Insufficient
Wire Not
Installed
Correctly
Wire Signal Not
Transmitted
Wire
Corroded
Battery Dead
Battery Missing
Battery
Corroded
Power Surge
Battery Overload
7
Relay K1 Not
Manuf.To Standards
Relay K1 Fail To
Contact Switch
Relay K1
Reaches End
Of Life
Relay K1 Circuit
Burns Out
Ground Wire
Missing
Wired Gets
Disconnected
Ground Wire Not
Installed Correctly
Switch
Fractured
Switch S4
Corroded
Switch S4 Signal
Not Being
Transmitted
Switch S4
Fails Open
8
From Sheet 5
From Sheet 6
4
6
Wire Signal Not
Transmitted to K2
To Sheet 2
Relay K2 Not
Manuf.To Standards
Relay K2 Fail To
Contact Switch S5
Relay K2
Reaches End
Of Life
Relay K2 Circuit
Burns Out
Ground Wire
Missing
Wired Gets
Disconnected
Ground Wire Not
Installed Correctly
Switch S5
Fractured
Switch S5
Corroded
Switch S5 Signal
Not Transmitted
Switch S5
Fails Open
Wire Gauge
Insufficient
Wire Not
Installed
Correctly
Wire Signal Not
Transmitted S4
Wire
Corroded
Current Not
Passing Through
Motor
Switch S4
Fractured
Switch S4
Corroded
Switch S4 Signal
Not Transmitted
Switch S4
Fails Open
8
To Sheet 4
4
Wire Gauge
Insufficient
Wire Not
Installed
Correctly
Wire Signal Not
Trans. to Fuse
Wire
Corroded
9
From Sheet 6
From Sheet 6
5
Power Surge
Battery Overload
7 To Sheet 4 9
Wire Signal Not
Trans. to Fuse
To Sheet 5
Ground Wire
Missing
Wired Gets
Disconnected
Wire Not
Installed Correctly
Wrong Fuse
Installed
Fuse Not
Receiving Current
Fuse
Exploded
Battery Dead
Battery Missing
Battery
Corroded
Battery
Overload
Current Not
Passing Through
Battery
Wire Gauge
Insufficient
Wire Not
Installed
Correctly
Current Not
Passing Through
Motor
Wire
Corroded
4 To Sheet 1 & 5
Not Regularly
Maintained
Shaft
Connector
Fails
Fail
Due To
Wear &
Tear
Fail to
Power On
Motor Tampered
With
6

You might also like