KEMBAR78
Fault Tree Diagrams for Engineers | PDF | Valve | Hydraulics
0% found this document useful (0 votes)
301 views9 pages

Fault Tree Diagrams for Engineers

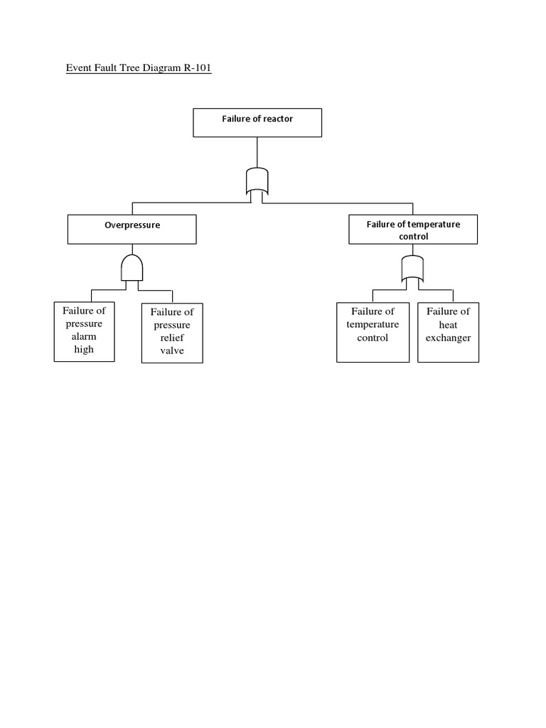
The documents provide fault tree diagrams and a plant layout for analyzing failures in a chemical process. The diagrams show how failures of components like pressure alarms, relief valves, temperature controls, and heat exchangers can lead to overpressurization of reactors. Additional diagrams examine causes of overflow in tanks and columns. The plant layout shows the overall process setup.

Uploaded by

aimanshibli
Copyright
© © All Rights Reserved
We take content rights seriously. If you suspect this is your content, claim it here.
Available Formats
Download as DOCX, PDF, TXT or read online on Scribd
0% found this document useful (0 votes)
301 views9 pages

Fault Tree Diagrams for Engineers

The documents provide fault tree diagrams and a plant layout for analyzing failures in a chemical process. The diagrams show how failures of components like pressure alarms, relief valves, temperature controls, and heat exchangers can lead to overpressurization of reactors. Additional diagrams examine causes of overflow in tanks and columns. The plant layout shows the overall process setup.

Uploaded by

aimanshibli
Copyright
© © All Rights Reserved
We take content rights seriously. If you suspect this is your content, claim it here.
Available Formats
Download as DOCX, PDF, TXT or read online on Scribd
You are on page 1/ 9

Event Fault Tree Diagram R-101

Failure of reactor

Overpressure Failure of temperature


control

Failure of Failure of Failure of Failure of


pressure pressure temperature heat
alarm relief control exchanger
high valve
Event Fault Tree Diagram R-102

Failure of reactor

Overpressure Failure of temperature


control

Failure of Failure of Failure of Failure of


pressure pressure temperature heat
alarm relief control exchanger
high valve
Fault tree diagram T-103

Overpressure of stripping
column

Failure of relief valve Failure of temperature


control

Failure of Failure of Failure of Failure of


pressure pressure temperature control
alarm relief indicator valve
high valve control
Fault tree diagram V-101

Liquid overflow in quench


tank

Failure of level control Inlet valve fully open

Failure of Failure of
level control
indicator valve
control
Fault tree diagram T-103

Overpressure of pressure in
HCL column

Failure of relief valve Failure of temperature


control

Failure of Failure of Failure of Failure of


pressure pressure temperature control
alarm relief indicator valve
high valve control
Fault tree diagram T-101

Liquid overflow in HCL tank

Failure of level control Inlet valve fully open

Failure of Failure of
level control
indicator valve
control
Fault tree diagram V-102

Liquid overflow in VC

Failure of level control Inlet valve fully open

Failure of Failure of
level control
indicator valve
control
Fault tree diagram T-103

Overpressure of pressure in
VC column

Failure of relief valve

Failure of Failure of
pressure pressure
alarm relief
high valve
Plant Layout

Process Plant Layout

You might also like