KEMBAR78
Troubleshooting Flowcharts | PDF | Booting | Windows 2000
0% found this document useful (0 votes)
2K views3 pages

Troubleshooting Flowcharts

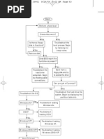
1. The document provides a flowchart for troubleshooting issues that occur during the boot process of a PC. 2. It begins with determining if the PC boots properly or if the screen is blank, and directs the user to check for signs that the computer is running like startup sounds or lights. 3. Depending on the results, it guides the user to troubleshoot different components like the electrical system, POST errors before or after video is active, or issues loading the operating system. 4. The flowchart then checks if the problem is solved or intermittent and recommends further steps like backing up files before troubleshooting the root cause.

Uploaded by

api-19505286
Copyright
© Attribution Non-Commercial (BY-NC)
We take content rights seriously. If you suspect this is your content, claim it here.
Available Formats
Download as PDF, TXT or read online on Scribd
0% found this document useful (0 votes)
2K views3 pages

Troubleshooting Flowcharts

1. The document provides a flowchart for troubleshooting issues that occur during the boot process of a PC. 2. It begins with determining if the PC boots properly or if the screen is blank, and directs the user to check for signs that the computer is running like startup sounds or lights. 3. Depending on the results, it guides the user to troubleshoot different components like the electrical system, POST errors before or after video is active, or issues loading the operating system. 4. The flowchart then checks if the problem is solved or intermittent and recommends further steps like backing up files before troubleshooting the root cause.

Uploaded by

api-19505286
Copyright
© Attribution Non-Commercial (BY-NC)
We take content rights seriously. If you suspect this is your content, claim it here.
Available Formats
Download as PDF, TXT or read online on Scribd
You are on page 1/ 3

Begin

Begin

A hard boot does not


Does the PC boot properly? complete correctly

No Yes
Is the screen blank? Go to Flowchart 4-4 (p. 74) Reboot
No
Yes
Is the problem solved?
Can you hear a Has the OS begun to load?
spinning drive or fan
Don’t know Yes
or see lights?
Does any error message display
Read the steps in while Windows 9x loads?
No Yes the boot process
Go to Troubleshooting Can you hear a single Go to
Troubleshooting the Yes No
the Electrical System beep during boot?
(p. 31) Boot Process (p. 37) Go to Table 4-6, Error Boot using Safe Mode (F5)
messages while and go to Using Safe
No Yes Mode to Troubleshoot
loading Windows 9x
Go to Go to Troubleshooting (p. 46) Windows 9x (p. 47)
No
Troubleshooting the Video Active (p. 37)
POST Before Video
Is Active (p. 26) Is problem solved? Is problem solved?
Go to Troubleshooting POST
After Video Is Active (p. 28) No
Yes Yes No
Stop Stop Boot using the Startup
Yes
Go to Troubleshooting Windows 9x system? menu (F8) and go to
Loading Windows 9x (p. 44) Using the Windows 9x
No
Startup Menu (p. 48)
Yes
Go to Troubleshooting DOS system?
Loading DOS (p. 52) No Problem solved?
Yes
Go to Troubleshooting Windows NT system? No Yes
Loading Windows NT (p. 54) No Stop

Go to Troubleshooting Yes Windows 2000/XP system? Do you have a startup disk?


Loading Windows 2000/XP No
(p. 55) No Yes
Create a startup Boot from a
Your OS is not
disk on another PC startup disk and
covered in this book
go to Using the
Windows 9x
Emergency
Flowchart 4-1 Troubleshooting the boot process
Startup Disk
(p. 51)

Flowchart 4-2 Troubleshooting loading Windows 9x


Begin Begin

Reboot the computer


Can you recreate
the problem?
Is problem solved?
No Yes
No Yes
Stop
Is the problem Eliminate the unnecessary
Does an error message appear intermittent?
AFTER you see the Windows 2000/XP logo screen?
Yes
Yes No Is the problem solved?
No
Go to Table 4-9, Error Reboot and launch the This problem is likely Go to When your Yes No
messages while loading Advanced options menu caused by a root System Has an
Windows 2000/XP (Press F8) Suspect the Have you
problem. Back up Intermittent
(p. 59) component eliminated
further in the steps Problem (p. 76)
that was all you can?
you took to reproduce
Did you recently eliminated to
Is problem solved? the problem. Begin
install software
with a hard boot.
be bad Yes No
Yes No or device drivers?
Stop
Yes No Troubleshoot that suspected
Go to Using Go to Using Safe bad component. Go to
Last known Good Mode to Troubleshoot Troubleshooting Roadmap
Configuration to 2000/XP (p.61) (p. 9).
Troubleshoot 2000/XP (p.60)
Trade good for suspected
Is problem solved? bad or trade suspected bad
Is problem solved? for known good in a
Yes working system
Yes No No Stop
Stop
Go to Using a Boot Disk to
Troubleshoot Windows 2000/XP (p.62) Is problem solved in the bad
system or does it appear in
the good system?
Is problem solved?
Yes No
No Yes
Stop Suspected bad
Go to Using the Recovery Console
is identified
to Troubleshoot Windows 2000/XP (p.64)

Is problem solved? Troubleshoot the


bad component.
Yes No Go to the
Stop Troubleshooting
Go to Performing a Reinstallation Roadmap (p. 9)
of Windows 2000/XP (p.68)

Is problem solved?
Flowchart 4-4 Steps to solving a PC problem after a successful boot

No Yes
Stop

Reformat the hard drive


and install Windows 2000/XP

Flowchart 4-3 Troubleshooting loading Windows 2000/XP


Perform a hard boot Begin

Can you print from


Does video work? your application?

Yes No Yes No
Is there a floppy Go to Stop Can you print a test
disk in the drive? Troubleshooting the page using the OS?
Boot Process (p. 25)
Yes
No Yes
Remove disk
Can you print a test page Troubleshoot the
No
using controls at the printer? application. Go to
Does BIOS report the Troubleshooting
hard drive is present? Printing from an
Application (p. 100).
No Yes Yes No
Go to Boot from a Check connectivity Check power to printer.
Troubleshooting floppy disk and try between PC and Turn printer off and
the Hard Drive to access the drive printer back on offline.
(p. 80)

Can you get a C prompt? Suspect a problem Can you print a test
with the OS and page using controls at
printer drivers the printer again?
Yes No
Troubleshoot the OS Go to Troubleshooting the Hard
Drive File System (p. 84) Can you print with a
different printer and
Yes printer cable from this PC?
Windows 9x? Go to Troubleshooting
Loading Windows 9x (p. 44) No Yes
No Troubleshoot printer. Go Turn
DOS? Go to Troubleshooting to Troubleshooting printer
Loading DOS (p. 52) Localized Printer online
Problems (p. 95).
No
Windows NT? Go to Troubleshooting Yes No
Loading Windows NT (p. 54) Try a new printer cable Do the printer and cable
No work with a different PC?
Windows 2000/XP? Go to Troubleshooting Loading
Windows 2000/XP (p. 55) Yes No
Troubleshoot PC, There is more than
Your OS is not including printer one problem. Begin
covered in this book port and OS. Go troubleshooting the
to Troubleshooting PC and a known
Printer Problems good printer and
Flowchart 4-5 Troubleshooting the hard drive with the OS or cable. Go to
Device Drivers Troubleshooting
(p. 99). Printer Problems
with the OS or
Begin
Device Drivers
(p. 99).
Are you using a wireless PC?
Yes No
Can you access Can you access
Flowchart 4-6 How to isolate a printer problem
other wireless PCs other wired PC’s?
or the access point?

No Yes No
Troubleshoot the Can you access Troubleshoot the
wireless network. wired PCs on wired network.
Go to Troubleshooting the network? Go to Troubleshooting
a Wireless Network (pg 104) a Wired Network (pg 104)

No Yes Yes
Troubleshoot the Can you access
wired network. the Internet?
Go to Troubleshooting
Yes
a Wired Network (pg 104)
Stop
No
Is Internet access by way
of another PC on the network?

Yes No
Can you access
the Internet at
that PC?

Yes No
Troubleshoot Internet Troubleshoot the Internet access
access across a network.
Go to Troubleshooting Go to Troubleshooting
TCP/IP (pg 106) Dial-up connection?
Yes Modems (pg 107)
No
Go to Troubleshooting
Cable modem?
Yes Cable Modem (pg 112)
No
Go to Troubleshooting
DSL?
Yes DSL (pg 112)
No
Your Internet access type
is not covered in this book

Flowchart 4-7 Troubleshooting network problems

You might also like