KEMBAR78
CS User Manual | PDF | Information Technology Management | Software
0% found this document useful (0 votes)
1K views53 pages

CS User Manual

This document provides instructions for various customer service processes in SAP ECC 6.0 including: 1. Creating AMC contracts using transaction code VA41 and specifying contract details. 2. Generating AMC contract billing using transaction code VF04 by selecting the billing date and order. 3. Entering trouble ticket requests using transaction code IW51, specifying notification details, and creating a service order. 4. Entering goods receipts using transaction code MB11 and confirming service orders using transaction code IW41 by specifying actual work details.

Uploaded by

mohamadali138
Copyright
© © All Rights Reserved
We take content rights seriously. If you suspect this is your content, claim it here.
Available Formats
Download as PDF, TXT or read online on Scribd
0% found this document useful (0 votes)
1K views53 pages

CS User Manual

This document provides instructions for various customer service processes in SAP ECC 6.0 including: 1. Creating AMC contracts using transaction code VA41 and specifying contract details. 2. Generating AMC contract billing using transaction code VF04 by selecting the billing date and order. 3. Entering trouble ticket requests using transaction code IW51, specifying notification details, and creating a service order. 4. Entering goods receipts using transaction code MB11 and confirming service orders using transaction code IW41 by specifying actual work details.

Uploaded by

mohamadali138
Copyright
© © All Rights Reserved
We take content rights seriously. If you suspect this is your content, claim it here.
Available Formats
Download as PDF, TXT or read online on Scribd
You are on page 1/ 53

CUSTOMER SERVICE

MODULE





SAP ECC 6.0

USER MANUAL


SAP CS Module Processes

Page 2 of 53
AMC Contract creation

Transaction Code VA41

User Input

Contract Type ZWV1 or ZWV2 or ZWV3 or ZWV5
Sales Org VSO2
Distribution Channel SR
Division SV
Sales Office CHEN
Sales Group S02



Press Enter


SAP CS Module Processes

Page 3 of 53
User Input

Sold to Party
Ship to Party
PO No
PO Date
Material
Target Quantity







SAP CS Module Processes

Page 4 of 53
Select the Material Line Item.

Then go to Extras Technical Objects


Provide all the functional locations that are included in this contract.




SAP CS Module Processes

Page 5 of 53


Return Back



SAP CS Module Processes

Page 6 of 53
Double Click on the Material Code (in this example - 300017). The following screen opens up.




Go to the Conditions Tab


SAP CS Module Processes

Page 7 of 53



Go to the Billing Plan tab.



SAP CS Module Processes

Page 8 of 53

Click on the Create Dates button.



Remove the line item billing block.
Note the Billing date.

SAP CS Module Processes

Page 9 of 53


Go back.




SAP CS Module Processes

Page 10 of 53
Save and Note the Document Number.



SAP CS Module Processes

Page 11 of 53
AMC Contract Billing

Transaction Code VF04

User Input

Billing Date from from the Contract Billing date
Billing Type FV
Select Order-related




Click on Display Billing List.


SAP CS Module Processes

Page 12 of 53


Select the line that corresponds to your contract document number.




SAP CS Module Processes

Page 13 of 53
Click on Individual Billing.



Save.


SAP CS Module Processes

Page 14 of 53




Go back.


SAP CS Module Processes

Page 15 of 53
Trouble Shooting Maintenance

Prerequisites

1. For AMC Customer, the AMC contract should have already been created previously
for the WEG for which the maintenance call is raised.

2. For warranty customer, the start and end dates of warranty duration should have
been maintained in the Functional Location master data.

3. In all other cases, the WEG would be treated as belonging to a Non-AMC customer.


Transaction Code IW51

User Input

Notification Type Z1



Press enter. Create Service Notification Screen opens up.


SAP CS Module Processes

Page 16 of 53
User Input

Notification Description
Functional Location
Priority
Reported by



The AMC contract is automatically assigned by the system, if it exists. The AMC contract
number can be seen against the field Sales Doc.

The sold to party details are read from the functional location master data.



SAP CS Module Processes

Page 17 of 53
Click on the Additional data 1 tab

User Input

Long text Initial comments or information, if any



The system displays the warranty information, i.e. the warranty start and end dates.



SAP CS Module Processes

Page 18 of 53
Click on the Malfunction, breakdown tab

User Input

Breakdown Indicator In case of WEG breakdown, if any



The system also displays the Malfunction start date and time.

To create the service order directly from within the service notification, click on the
Serv.Order button.


SAP CS Module Processes

Page 19 of 53


Click OK. You can now see the service order.




SAP CS Module Processes

Page 20 of 53
Click on the Operations tab.

User input

Operation short text Verify and change if needed
Work Number of hours of work - estimated
Unit HR




Click on the Components tab.

User input

Component Material Code of the Spare(s)
Requirement Quantity Nos required
Item Category (IC) Stock / Non Stock
Storage Location (SLoc)
Plant (Plnt)


SAP CS Module Processes

Page 21 of 53


To release the service order, click on the green flag button.

Save the service order.

Note the number of the service notification (1000000063) and the service order (4000857).

SAP CS Module Processes

Page 22 of 53
Incase of Some External Service




SAP CS Module Processes

Page 23 of 53





SAP CS Module Processes

Page 24 of 53





SAP CS Module Processes

Page 25 of 53





SAP CS Module Processes

Page 26 of 53





SAP CS Module Processes

Page 27 of 53





SAP CS Module Processes

Page 28 of 53
GOTO ME21N




SAP CS Module Processes

Page 29 of 53





SAP CS Module Processes

Page 30 of 53





SAP CS Module Processes

Page 31 of 53





SAP CS Module Processes

Page 32 of 53
MIGO




SAP CS Module Processes

Page 33 of 53

Item OK

Check Entries

SAP CS Module Processes

Page 34 of 53


Post Document


SAP CS Module Processes

Page 35 of 53




SAP CS Module Processes

Page 36 of 53
Goods Issue to the Service Order
Transaction Code MB11

Click on To Order.

User Input

Order Your Order Number

SAP CS Module Processes

Page 37 of 53


Save to post the goods movement.

SAP CS Module Processes

Page 38 of 53
Confirming the Service Order
Transaction Code IW41
User Input

Order Your Order Number



User Input

Actual Work Number of Hours

SAP CS Module Processes

Page 39 of 53

Save and post the confirmation.

SAP CS Module Processes

Page 40 of 53
Billing the Service Order to the customer
Transaction Code DP90
User Input

Order Your Order Number


Press Billing request button.

SAP CS Module Processes

Page 41 of 53

Remove the Billing block.


SAP CS Module Processes

Page 42 of 53
Save the document.

SAP CS Module Processes

Page 43 of 53
Creating the billing document
Transaction Code VF01

Press Enter.

SAP CS Module Processes

Page 44 of 53

Save the document (Document 90000182 has been saved).

SAP CS Module Processes

Page 45 of 53
Preventive maintenance planning

General Maintenance Task Lists

Transaction Code IA05

User Input

Group





SAP CS Module Processes

Page 46 of 53


User Input

Group Counter Description

SAP CS Module Processes

Page 47 of 53



Click on MntPack button


SAP CS Module Processes

Page 48 of 53


Assign the relevant maintenance package to each operation.

In our case, it will be 180 days cycle so 180 days package.



SAP CS Module Processes

Page 49 of 53
For entering operation wise inspection characteristics, select the corresponding operation and
click on Insp.Char button.




SAP CS Module Processes

Page 50 of 53
Assign the various inspection characteristics to the corresponding operations.






SAP CS Module Processes

Page 51 of 53
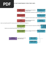
Maintenance Strategies

Transaction Code IP11








SAP CS Module Processes

Page 52 of 53


SAP CS Module Processes

Page 53 of 53
Scheduling for Maintenance Plans

IP10 Schedule
IP30 - Deadline Monitoring

You might also like