KEMBAR78
Gas Turbine Synchronization Guide | PDF | Electric Generator | Transformer
100% found this document useful (1 vote)
943 views24 pages

Gas Turbine Synchronization Guide

1. The document describes the synchronization principle and electrical interfaces for connecting a gas turbine generator to a customer bus via a generator circuit breaker (52G) and line circuit breaker (52L). 2. Synchronization can be controlled manually or automatically from a local or remote gas turbine control operator interface. The 52G can also close onto a dead bus. 3. Interfaces include voltage transformers to measure voltages, the generator control panel for synchronization functions, and the gas turbine control system which performs automatic synchronization via voltage and frequency matching.

Uploaded by

downloadiz
Copyright
© © All Rights Reserved
We take content rights seriously. If you suspect this is your content, claim it here.
Available Formats
Download as PDF, TXT or read online on Scribd
100% found this document useful (1 vote)
943 views24 pages

Gas Turbine Synchronization Guide

1. The document describes the synchronization principle and electrical interfaces for connecting a gas turbine generator to a customer bus via a generator circuit breaker (52G) and line circuit breaker (52L). 2. Synchronization can be controlled manually or automatically from a local or remote gas turbine control operator interface. The 52G can also close onto a dead bus. 3. Interfaces include voltage transformers to measure voltages, the generator control panel for synchronization functions, and the gas turbine control system which performs automatic synchronization via voltage and frequency matching.

Uploaded by

downloadiz
Copyright
© © All Rights Reserved
We take content rights seriously. If you suspect this is your content, claim it here.
Available Formats
Download as PDF, TXT or read online on Scribd
You are on page 1/ 24

001 10066-9-V01-G00Z-00224

2010/12/02 , 11:44:51 AM
E0716 100 I90 DM 002 A
Mohamed El Safty
4
KHARAFI NATION SABIYA
GENERAL INFORMATION
SYNCHRONIZATION PRINCIPLE
GE Energy Products - Europe
Reference : 172A7791 Rev. : A Section : 01 Page : 1/23
Ce document, proprit exclusive de GE Energy Products France SNC
est strictement confidentiel. Il ne peut tre communiqu,
copi ou reproduit sans notre autorisation crite.
This document, exclusive property of GE Energy Products France SNC
is strictly confidential. It must not be communicated,
copied or reproduced without our prior written consent.
SUMMARY
1. SUBJECT 4
2. EQUIPMENT - INTERFACES 5
2.1. GENERATOR CIRCUIT BREAKER (52G) 5
2.2. LINE CIRCUIT BREAKER (52L) 5
2.3. MEASURE CIRCUIT 5
2.4. GENERATOR CONTROL PANEL 5
2.5. GAS TURBINE CONTROL SYSTEM SPEEDTRONIC 6
2.6. OPERATOR INTERFACE ( LOCAL HMI ) 6
3. SYSTEM OPERATION 7
3.1. STEADY STATE OPERATION 7
3.1.1. GT IN NORMAL OPERATION 7
3.1.2. GT IN STAND-BY 7
3.1.3. GT ISLANDED 7
3.1.4. GT ON DEAD BUS OPERATION 8
3.2. TRANSIENT OPERATIONS 8
3.2.1. 52G SYNCHRONIZING 9
3.2.2. 52L SYNCHRONIZING 10
3.2.3. VOLTAGE RECOVERY 52G DEADBUS CLOSURE 11
3.2.4. 52G OPENING 11
3.2.5. 52L OPENING 11
4. CONTROL AND INSTRUMENTS LOOPS 11
4.1. PRINCIPLE SCHEME 11
5. LACKING OF CONTROL AND POWER 11
5.1. POWER SUPPLY DIAGRAM 11
5.2. TROUBLE DESCRIPTION 13
APPENDIX 1 14
Figure 1. Generator Synchronizing System 15
Figure 2. Automatic synchronizing on PTUR 16
DT-1C DT-1C
KHARAFI NATION SABIYA
GENERAL INFORMATION
SYNCHRONIZATION PRINCIPLE
GE Energy Products - Europe
Reference : 172A7791 Rev. : A Section : 01 Page : 2/23
Ce document, proprit exclusive de GE Energy Products France SNC
est strictement confidentiel. Il ne peut tre communiqu,
copi ou reproduit sans notre autorisation crite.
This document, exclusive property of GE Energy Products France SNC
is strictly confidential. It must not be communicated,
copied or reproduced without our prior written consent.
Figure 3. Synchronization check on PPRO 17
Figure 3. Hardwire system synchronization 18
APPENDIX 2 19
52G SYNCHRONIZING DIAGRAM 20
52L SYNCHRONIZING DIAGRAM 20
52L SYNCHRONIZING DIAGRAM 21
VOLTAGE RECOVERY DIAGRAM - 52G DEAD BUS CLOSING 22
PRINCIPLE SCHEME 23
KHARAFI NATION SABIYA
GENERAL INFORMATION
SYNCHRONIZATION PRINCIPLE
GE Energy Products - Europe
Reference : 172A7791 Rev. : A Section : 01 Page : 3/23
Ce document, proprit exclusive de GE Energy Products France SNC
est strictement confidentiel. Il ne peut tre communiqu,
copi ou reproduit sans notre autorisation crite.
This document, exclusive property of GE Energy Products France SNC
is strictly confidential. It must not be communicated,
copied or reproduced without our prior written consent.
STATE OF MODIFICATIONS
INDEX DATE DESCRIPTION
A 19/06/07 First issue
KHARAFI NATION SABIYA
GENERAL INFORMATION
SYNCHRONIZATION PRINCIPLE
GE Energy Products - Europe
Reference : 172A7791 Rev. : A Section : 01 Page : 4/23
Ce document, proprit exclusive de GE Energy Products France SNC
est strictement confidentiel. Il ne peut tre communiqu,
copi ou reproduit sans notre autorisation crite.
This document, exclusive property of GE Energy Products France SNC
is strictly confidential. It must not be communicated,
copied or reproduced without our prior written consent.
BUS
Synchro.
GT
52G
Electrical diagram
52L
1. SUBJECT
The purpose of the present document is the technical description of the different ways to synchronize the
GT Unit with the Customer bus and to open the Gas Turbine Generator circuit breaker (52G). This
document describes Generator circuit breaker synchronization and electrical interfaces between the
different cubicles for this operation.
The evacuation of the energy produced by the Gas Turbine on the network
occurs mainly across the Generator circuit breaker 52G, situated between the
generator and the main transformer. The closing of this circuit breaker is
secured by the synchronizing function of the generator cubicle.
The 52G and 52L synchronization can be controlled:
- manually or automatically from the local and remote server Gas Turbine
Control operator interface <HMI>
The 52G closing on a dead bus is possible.
The aim of synchronization is to connect the Gas Turbine Generator voltage with the network voltage to
feed the electrical power on the network. To realize this connection without equipment damage, the 2
alternating voltages must have the same phase sequence and frequency and the Gas Turbine Generator
voltage must correspond to the existing line voltage.
KHARAFI NATION SABIYA
GENERAL INFORMATION
SYNCHRONIZATION PRINCIPLE
GE Energy Products - Europe
Reference : 172A7791 Rev. : A Section : 01 Page : 5/23
Ce document, proprit exclusive de GE Energy Products France SNC
est strictement confidentiel. Il ne peut tre communiqu,
copi ou reproduit sans notre autorisation crite.
This document, exclusive property of GE Energy Products France SNC
is strictly confidential. It must not be communicated,
copied or reproduced without our prior written consent.
2. EQUIPMENT - INTERFACES
2.1. GENERATOR CIRCUIT BREAKER (52G)
It realizes the power connection between the Generator and the GT transformer.
In general a local command is powered by 125 VDC.
Control cubicles interfaces concern circuit breaker closing / tripping commands and circuit breaker
position :
Closing command is sent on 1 way from the synchronizer. Command voltage must be 125 VDC for
the Speedtronic synchro-check.
Tripping command is sent on 2 ways from electrical protections, from reverse power when GT shuts
down or from an operators order (by HMI server)
Circuit breaker position is used to valid closing order in the synchronizer system.
2.2. LINE CIRCUIT BREAKER (52L)
It realizes the power connection between the GT transformer and the plant network.
If the breaker is controlled by the GCP this system receives:
- 1 closing order, (Closing command is sent on 1 away by Speedtronic)
- Tripping command is sent on 2 ways from electrical protections and operator order.
2.3. MEASURE CIRCUIT
This circuit consists of voltage transformers upstream and downstream of the circuit breaker.
1 transformer measures the voltage upstream of the generator circuit breaker. The characteristics are
Un 3/1003.
1 transformer measures the voltage downstream the generator circuit breaker. The characteristics are
Un 3/1003.
1 transformer measures the voltage upstream the line circuit breaker. The characteristics are
Un 3/1003.
1 transformer measures the voltage downstream the line circuit breaker. The characteristics are
Un 3/1003.
2.4. GENERATOR CONTROL PANEL
This cubicle includes synchronizing facilities.
- 52G/52L voltages management, ( Matching Transformer)
- Voltage relay for dead bus for all phases operation,
- 52G/52L control . ( Closing and Tripping Order 2 ways)
KHARAFI NATION SABIYA
GENERAL INFORMATION
SYNCHRONIZATION PRINCIPLE
GE Energy Products - Europe
Reference : 172A7791 Rev. : A Section : 01 Page : 6/23
Ce document, proprit exclusive de GE Energy Products France SNC
est strictement confidentiel. Il ne peut tre communiqu,
copi ou reproduit sans notre autorisation crite.
This document, exclusive property of GE Energy Products France SNC
is strictly confidential. It must not be communicated,
copied or reproduced without our prior written consent.
2.5. GAS TURBINE CONTROL SYSTEM SPEEDTRONIC
All functions of automatic/manual synchronizing mode (voltage and frequency regulation) are realized in
the SPEEDTRONIC (see Appendix 1). Two single phase potential transformer outputs (100Vac nominal,
from 45 to 66Hz) arrive in TTUR and TPRO cores where isolation transformers reduce this nominal
100Vac input to 5Vac. Final synchronizing order depends on 3 synchronism relays (K25, K25P, K25A).
Each of them is the result of a specific sequence defined as following:
- K25: Auto Synchronize, activated by the automatic synchronizing algorithm, optimized for top dead
center ;
- K25P: Synchro permissive, logical permissive in case of Automatic Synchronizing mode.
Both relays are driven from <R>, <S> and <T> controllers, using 2/3 logic voting.
- K25A: Synchro-check relay permissive which depends on voltage, frequency (+/-0.3Hz) and phase
(+/-10deg) windows.
This relay is driven from <R8>, <S8> and <T8> located on VPRO, using 2/3 logic voting. (K25A is used in
case of Manual Synchronizing mode too.)
2.6. OPERATOR INTERFACE ( local HMI )
From the operator interface <HMI> there are remote synchronizing facilities :
SYNCHRONIZING COMMANDS :
- Automatic synchronizing command (SYNC AUTO).
- Synchronization OFF command (SYNC OFF).
- Manual synchronizing command (SYNC MANU).
- Synchronizing monitor ( MONITOR)
- Control switch of the 52G circuit breaker for the opening/closing of the breaker.
- Control switch 52G dead bus
- Control switch of the 52L circuit breaker for the closing /opening of the breaker.
- U orders, for manual voltage adjusting
- SPEED orders, for manual frequency adjusting
- RESYNC Push-button
- 52G/52L circuit breaker selection.
INFORMATION :
- Position of automatic / manual synchronizing selection (OFF/AUTO/MANU/MONITOR)
- Frequency variation (%)
- Phase angle difference(degrees)
- Voltage difference value (%)
- Frequencies monitoring (bus and generator)
- Voltages monitoring (generator and bus)
- Synchronoscope
- 52G position
- 52L position
- 52L/52G circuit breaker selection
KHARAFI NATION SABIYA
GENERAL INFORMATION
SYNCHRONIZATION PRINCIPLE
GE Energy Products - Europe
Reference : 172A7791 Rev. : A Section : 01 Page : 7/23
Ce document, proprit exclusive de GE Energy Products France SNC
est strictement confidentiel. Il ne peut tre communiqu,
copi ou reproduit sans notre autorisation crite.
This document, exclusive property of GE Energy Products France SNC
is strictly confidential. It must not be communicated,
copied or reproduced without our prior written consent.
3. SYSTEM OPERATION
The circuit breaker synchronizing or closing is a transient operation which allows the machine set to go
from a steady state operation to a new one in order to produce electrical power on the network.
3.1. STEADY STATE OPERATION
In the Plant, the steady states correspond to the states in which the machine set can stay permanently
until an operator order or automation protection operates. This is a function of the circuit breaker
positions, the Network state, and the GT state.
3.1.1. GT IN NORMAL OPERATION
In normal configuration,
52G circuit breaker is closed
52L circuit breaker is closed
GT is running
The HV bus is alive
The GT generator is connected to the network or to the bus.
3.1.2. GT IN STAND-BY
52G circuit breaker is open
52L circuit breaker is closed
GT is in operation or not
The HV bus is alive
Two different situations can exist :
- To start the unit, the bus must supply the electrical cranking motor.
If GT generator is excited then the operator has to close 52G breaker by synchronization. If GT
generator is not excited and the GT is running, the operator has to give a GT STOP order and wait
for GT speed at 14HS state in order to send a GT START order.
- The group circuit breaker is automatically open as there was a problem on HV line or by any
protection panel command. In this case, the Unit is islanded. Then, GT speed is at 100,3% nominal
speed, the GT frequency is automatically and progressively set at 50Hz 0.2% (except for
isochronous mode) and the GT load is automatically adjusted.
After solving hypothetical HV problem, the operator can re-synchronize the GT with the bus by
closing the 52G circuit breaker by synchronization.
3.1.3. GT ISLANDED
52G circuit breaker is closed
52L circuit breaker is open
GT is running
The HV bus is alive
The line circuit breaker is automatically open as there was a problem on HV line or by any protection
panel command. In this case, the Unit is islanded. Then, GT speed setpoint is at 100,3% nominal speed,
After solving hypothetical HV problem, the customer will have to re-synchronize the GT by closing the
52L circuit breaker by synchronization.
KHARAFI NATION SABIYA
GENERAL INFORMATION
SYNCHRONIZATION PRINCIPLE
GE Energy Products - Europe
Reference : 172A7791 Rev. : A Section : 01 Page : 8/23
Ce document, proprit exclusive de GE Energy Products France SNC
est strictement confidentiel. Il ne peut tre communiqu,
copi ou reproduit sans notre autorisation crite.
This document, exclusive property of GE Energy Products France SNC
is strictly confidential. It must not be communicated,
copied or reproduced without our prior written consent.
3.1.4. GT ON DEAD BUS OPERATION
52G circuit breaker is open
52L circuit breaker is open
GT is in operation or not
The HV bus is dead or not
When the Gas Turbine is starting, the unit runs until Full Speed No Load. When the dead bus coupling
permissives are present (no voltage downstream the 52G breaker and 52L breaker open), the 52G circuit
breaker can be closed by dead bus closing order, and the GT generator will supply the main transformer.
Then, the 52L breaker will have to be closed by synchronization (will be performed by customer facilities).
If the Gas Turbine is stopped, the operator can close the 52L breaker by an "Override" order, in order to
feed the main transformer (By Customer).
3.2. TRANSIENT OPERATIONS
The transient operations allow the transfer from a steady state to an other. In that system, the final target
is to feed the HV Bus. The different steady and transient states are summarized as follow :
52L SYNCHRONIZING
GT ISLANDED
GT IN NORMAL
OPERATION
STATE
GT IN STAND-BY
52G SYNCHRONIZING
with 52L closed 52G OPENING
52L OPENING
GT ON DEAD BUS
OPERATION
VOLTAGE RECOVERY
(52G DEAD BUS CLOSURE)
KHARAFI NATION SABIYA
GENERAL INFORMATION
SYNCHRONIZATION PRINCIPLE
GE Energy Products - Europe
Reference : 172A7791 Rev. : A Section : 01 Page : 9/23
Ce document, proprit exclusive de GE Energy Products France SNC
est strictement confidentiel. Il ne peut tre communiqu,
copi ou reproduit sans notre autorisation crite.
This document, exclusive property of GE Energy Products France SNC
is strictly confidential. It must not be communicated,
copied or reproduced without our prior written consent.
3.2.1. 52G SYNCHRONIZING
The basic principle is to close the generator circuit breaker (52G) when voltages, frequencies and phase
conditions are satisfied. To realize this operation, the Gas Turbine must be at the FULL SPEED NO
LOAD state (100,3% nominal speed) and the Line circuit breaker (52L) must be closed.
Three synchronizing main modes are available:
- AUTOMATIC SYNCHRONIZING MODE
- MANUAL SYNCHRONIZING MODE
- MONITOR MODE
AUTOMATIC SYNCHRONIZING MODE
When this mode is selected, synchronizing operation is realized directly by the Speedtronic synchronizing
system. Automatic synchronizing operation is activated by a GT START order (in local, from the local
<HMI> and in remote, from the DCS or remote HMI) if the permissive to synchronize is true.
One cumulated synchronizing permissive will be done by the client to the Speedtronic panel.
If the gas turbine is already started, the operator can "re" synchronize the unit.
The synchronizing sequence is realized without operators intervening.
Generator excitation voltage and turbine speed adjustments are calculated by the Speedtronic
synchronizing system, until the Generator voltage and frequency equal respectively the line voltage and
frequency. When the conditions are correct, the automatic-synchro-device gives the closing order to the
generator circuit breaker (52G). During each automatic closing, the SPEEDTRONIC counts and
memorizes the closing time.
For added protection a synchronism check relay (K25P or K25A) is provided in the Speedtronic . It is
used in series with both the automatic synchronizing relay and the manual breaker close switch to
prevent large out-of-phase breaker closures.
MANUAL SYNCHRONIZING MODE
From the local server operator interface <HMI>, SYNC MANU command activates this mode. By looking
voltage, frequency and phase information, the operator can adjust Generator frequency and voltage by
the SPEED orders and the U orders selectors until Generator voltage and bus voltage are
equal. The operator with the HMI server screen push-button of the 52G circuit breaker gives 52G closing
order.
If voltages, phases or frequencies are not equal, the synchronism check relay of Speedtronic inhibits
operators closing order.
If no load is selected, the unit is loaded automatically to the Spinning reserve (5% of base load)
which is the minimum load.
The closing order signal the both case is sent to GCP and the GCP give the final order through the power
Contactor.
MONITOR MODE
During monitor mode the automatic synchronizing procedure is followed, but the final closing contact 25
is inhibited. This mode is useful for testing purposes.
KHARAFI NATION SABIYA
GENERAL INFORMATION
SYNCHRONIZATION PRINCIPLE
GE Energy Products - Europe
Reference : 172A7791 Rev. : A Section : 01 Page : 10/23
Ce document, proprit exclusive de GE Energy Products France SNC
est strictement confidentiel. Il ne peut tre communiqu,
copi ou reproduit sans notre autorisation crite.
This document, exclusive property of GE Energy Products France SNC
is strictly confidential. It must not be communicated,
copied or reproduced without our prior written consent.
3.2.2. 52L SYNCHRONIZING
To realize line circuit breaker synchronization, the Gas Turbine must be islanded and the generator
circuit breaker (52G) must be closed. The basic principle is to close the Line circuit breaker (52L) when
all conditions (voltages, phases and external permissive) are satisfied.
Two synchronizing main modes are available:
- AUTOMATIC SYNCHRONIZING MODE
- MANUAL SYNCHRONIZING MODE
AUTOMATIC SYNCHRONIZING MODE
When this mode is selected, synchronizing operation is realized directly by the Speedtronic
synchronizing system. The operator will select the circuit breaker to synchronize (in local, from the
local <HMI> and in remote, from the remote <HMI> or the DCS). Automatic synchronizing operation
is activated by a GT START order (in local, from the local <HMI> and in remote, from the remote
<HMI> or the DCS) if the permissive to synchronize is true. If the gas turbine is already started, the
operator can "re" synchronize the unit if ISOCHRONOUS mode is deactivated by pushing the
RESYNC Button . The synchronizing sequence is realized without operators intervening.
Generator excitation voltage and turbine speed adjustments are calculated by the Speedtronic
synchronizing system, until the Generator voltage and frequency equal respectively the line voltage
and frequency. When the conditions are correct, the automatic-synchro-device gives the closing
order to the generator circuit breaker (52L). During each automatic closing, the SPEEDTRONIC
counts and memorises the closing time.
For added protection a synchronism check relay (K25P or K25A) is provided in the Speedtronic . It is
used in series with both the automatic synchronizing relay and the manual breaker close switch to
prevent large out-of-phase breaker closures.
MANUAL SYNCHRONIZING MODE
From the local or remote server operator interface <HMI>, SYNC MANU command activates this
mode. In first time, the operator has to select 52L by using the 52G / 52L circuit breaker selection
target. By looking voltage, frequency and phase information, the operator can adjust Generator
frequency and voltage by the SPEED orders and the U orders selectors until Generator
side voltage and bus voltage are equal. The operator with the control switch of the 52L circuit breaker
gives 52L closing order.
If voltages, phases or frequencies are not equal, the synchronism check relay of Speedtronic
inhibits operators closing order.
The closing order signal the both case is sent to GCP and the GCP give the final order through the
power
Contactor.
KHARAFI NATION SABIYA
GENERAL INFORMATION
SYNCHRONIZATION PRINCIPLE
GE Energy Products - Europe
Reference : 172A7791 Rev. : A Section : 01 Page : 11/23
Ce document, proprit exclusive de GE Energy Products France SNC
est strictement confidentiel. Il ne peut tre communiqu,
copi ou reproduit sans notre autorisation crite.
This document, exclusive property of GE Energy Products France SNC
is strictly confidential. It must not be communicated,
copied or reproduced without our prior written consent.
3.2.3. VOLTAGE RECOVERY 52G DEADBUS CLOSURE
This is enabled if the following conditions are validated:
GT at FSNL.
Generator breaker selected
Signal confirming that the HV bus is dead (voltage relay in GCP).
Generator breaker open
Line breaker open
DEADBUS closure order activated on the HMI.
Then the Gas Turbine control system (Speedtronic) realizes automatically the deexcitation of the
generator (to avoid to magnetize the main transformer at full voltage), waits around 15 seconds and then
closes the excitation relay and the 52G.
3.2.4. 52G OPENING
The generator circuit breaker is automatically opened during GT shutdown operation by the reverse
power relay or during load-shedding operation by generator protection relays. It must be noted that the
Generator breaker (52G) can be opened manually at any time during the Turbine running from the HMI
3.2.5. 52L OPENING
The 52L circuit breaker can be opened manually at any time during the Turbine running from the HMI.
4. CONTROL AND INSTRUMENTS LOOPS
4.1. PRINCIPLE SCHEME
Refer to Appendix 2.
5. LACKING OF CONTROL AND POWER
5.1. POWER SUPPLY DIAGRAM
KHARAFI NATION SABIYA
GENERAL INFORMATION
SYNCHRONIZATION PRINCIPLE
GE Energy Products - Europe
Reference : 172A7791 Rev. : A Section : 01 Page : 12/23
Ce document, proprit exclusive de GE Energy Products France SNC
est strictement confidentiel. Il ne peut tre communiqu,
copi ou reproduit sans notre autorisation crite.
This document, exclusive property of GE Energy Products France SNC
is strictly confidential. It must not be communicated,
copied or reproduced without our prior written consent.
125 VDC
Motor of Circuit breaker
Automatic-
synchro device
Tripping coil
Tripping
coil
Closing
coil
D1
D3
D2
Line 1
Line 2
KHARAFI NATION SABIYA
GENERAL INFORMATION
SYNCHRONIZATION PRINCIPLE
GE Energy Products - Europe
Reference : 172A7791 Rev. : A Section : 01 Page : 13/23
Ce document, proprit exclusive de GE Energy Products France SNC
est strictement confidentiel. Il ne peut tre communiqu,
copi ou reproduit sans notre autorisation crite.
This document, exclusive property of GE Energy Products France SNC
is strictly confidential. It must not be communicated,
copied or reproduced without our prior written consent.
5.2. TROUBLE DESCRIPTION
- Circuit-breaker D1 open :
MOTOR SUPPLY FAILURE is informed in the Generator control panel.
The operator can control the circuit breaker manually.
- Circuit-breaker D2 open :
POWER SUPPLY FAILURE is informed in the Generator control panel.
The Gas Turbine and the Line 1 are tripped.
- Circuit-breaker D3 open :
POWER SUPPLY FAILURE is informed in the Generator control panel.
The Gas Turbine and the Line 2 are tripped.
KHARAFI NATION SABIYA
GENERAL INFORMATION
SYNCHRONIZATION PRINCIPLE
GE Energy Products - Europe
Reference : 172A7791 Rev. : A Section : 01 Page : 14/23
Ce document, proprit exclusive de GE Energy Products France SNC
est strictement confidentiel. Il ne peut tre communiqu,
copi ou reproduit sans notre autorisation crite.
This document, exclusive property of GE Energy Products France SNC
is strictly confidential. It must not be communicated,
copied or reproduced without our prior written consent.
APPENDIX 1
KHARAFI NATION SABIYA
GENERAL INFORMATION
SYNCHRONIZATION PRINCIPLE
GE Energy Products - Europe
Reference : 172A7791 Rev. : A Section : 01 Page : 15/23
Ce document, proprit exclusive de GE Energy Products France SNC
est strictement confidentiel. Il ne peut tre communiqu,
copi ou reproduit sans notre autorisation crite.
This document, exclusive property of GE Energy Products France SNC
is strictly confidential. It must not be communicated,
copied or reproduced without our prior written consent.
Figure 1. Generator Synchronizing System
KHARAFI NATION SABIYA
GENERAL INFORMATION
SYNCHRONIZATION PRINCIPLE
GE Energy Products - Europe
Reference : 172A7791 Rev. : A Section : 01 Page : 16/23
Ce document, proprit exclusive de GE Energy Products France SNC
est strictement confidentiel. Il ne peut tre communiqu,
copi ou reproduit sans notre autorisation crite.
This document, exclusive property of GE Energy Products France SNC
is strictly confidential. It must not be communicated,
copied or reproduced without our prior written consent.
Figure 2. Automatic synchronizing on PTUR
KHARAFI NATION SABIYA
GENERAL INFORMATION
SYNCHRONIZATION PRINCIPLE
GE Energy Products - Europe
Reference : 172A7791 Rev. : A Section : 01 Page : 17/23
Ce document, proprit exclusive de GE Energy Products France SNC
est strictement confidentiel. Il ne peut tre communiqu,
copi ou reproduit sans notre autorisation crite.
This document, exclusive property of GE Energy Products France SNC
is strictly confidential. It must not be communicated,
copied or reproduced without our prior written consent.
Figure 3. Synchronization check on PPRO
KHARAFI NATION SABIYA
GENERAL INFORMATION
SYNCHRONIZATION PRINCIPLE
GE Energy Products - Europe
Reference : 172A7791 Rev. : A Section : 01 Page : 18/23
Ce document, proprit exclusive de GE Energy Products France SNC
est strictement confidentiel. Il ne peut tre communiqu,
copi ou reproduit sans notre autorisation crite.
This document, exclusive property of GE Energy Products France SNC
is strictly confidential. It must not be communicated,
copied or reproduced without our prior written consent.
Figure 3. Hardwire system synchronization
KHARAFI NATION SABIYA
GENERAL INFORMATION
SYNCHRONIZATION PRINCIPLE
GE Energy Products - Europe
Reference : 172A7791 Rev. : A Section : 01 Page : 19/23
Ce document, proprit exclusive de GE Energy Products France SNC
est strictement confidentiel. Il ne peut tre communiqu,
copi ou reproduit sans notre autorisation crite.
This document, exclusive property of GE Energy Products France SNC
is strictly confidential. It must not be communicated,
copied or reproduced without our prior written consent.
APPENDIX 2
KHARAFI NATION SABIYA
GENERAL INFORMATION
SYNCHRONIZATION PRINCIPLE
GE Energy Products - Europe
Reference : 172A7791 Rev. : A Section : 01 Page : 20/23
Ce document, proprit exclusive de GE Energy Products France SNC
est strictement confidentiel. Il ne peut tre communiqu,
copi ou reproduit sans notre autorisation crite.
This document, exclusive property of GE Energy Products France SNC
is strictly confidential. It must not be communicated,
copied or reproduced without our prior written consent.
52G SYNCHRONIZING DIAGRAM
SYNC AUTO COMMAND
FROM <HMI>
SPEEDTRONIC
SYNCHRO-DEVICE
VOLTAGES EQUALITY
PHASES &
FREQUENCIES EQUALITY
EXCITATION
VOLTAGE +/-
ORDERS
TURBINE
SPEED +/-
ORDERS
SPEEDTRONIC
SYNCHRO CHECK RELAY
ORDER
52G CIRCUIT BREAKER
CLOSING ORDER TO
GCP
52G CIRCUIT BREAKER CLOSING
FROM GCP TO SWITCHYARD
CIRCUIT BREAKER CLOSED INFORMATION
SPINNING RESERVE
ACTIVATED
no
no
no
yes
yes
yes
VOLTAGE & FREQUENCY
MEASURE AT THE
GENERATOR OUTLET
VOLTAGE & FREQUENCY MEASURE
BY THE MV NETWORK SIDE
LINE CIRCUIT BREAKER
CLOSED AND BUS ALIVE
Ev. RESYNC
(local or remote)
ACTIVATED
VOLTAGES EQUALITY
PHASES &
FREQUENCIES EQUALITY
OPERATOR VISUAL CHECK AT
THE DIFFERENTIAL VOLTMETER
OPERATOR VISUAL CHECK AT
THE SYNCHRONOSCOPE
52G MANUAL CLOSING
ORDER (local or remote)
EXCITATION
VOLTAGE +/-
MANUAL
ORDERS
TURBINE
SPEED +/-
MANUAL
ORDERS
SPEEDTRONIC
SYNCHRO CHECK RELAY
PERMISSION
no
no
no
yes
yes
yes
ACTIVATED
SYNC MANU COMMAND
FROM <HMI>
ACTIVATED
GT at FULL SPEED NO
LOAD AND 52G OPEN
MONITOR
KHARAFI NATION SABIYA
GENERAL INFORMATION
SYNCHRONIZATION PRINCIPLE
GE Energy Products - Europe
Reference : 172A7791 Rev. : A Section : 01 Page : 21/23
Ce document, proprit exclusive de GE Energy Products France SNC
est strictement confidentiel. Il ne peut tre communiqu,
copi ou reproduit sans notre autorisation crite.
This document, exclusive property of GE Energy Products France SNC
is strictly confidential. It must not be communicated,
copied or reproduced without our prior written consent.
52L SYNCHRONIZING DIAGRAM
SYNC AUTO COMMAND
FROM <HMI>
SPEEDTRONIC
SYNCHRO-DEVICE
VOLTAGES EQUALITY
PHASES &
FREQUENCIES EQUALITY
EXCITATION
VOLTAGE +/-
ORDERS
TURBINE
SPEED +/-
ORDERS
SPEEDTRONIC
SYNCHRO CHECK RELAY
CLOSE
52L CIRCUIT BREAKER
CLOSING ORDER TO
GCP
52L CIRCUIT BREAKER CLOSING
FROM GCP TO SWITCHYARD
CIRCUIT BREAKER CLOSED INFORMATION
ACTIVATED
no
no
no
yes
yes
yes
VOLTAGE & FREQUENCY
MEASURE UPSTREAM LINE
CIRCUIT BREAKER
VOLTAGE & FREQUENCY MEASURE
DOWNSTREAM LINE CIRCUIT BREAKER
GENERATOR CIRCUIT
BREAKER CLOSED AND
BUS ALIVE
52L Selection validation
(local or remote)
ACTIVATED
52L Selection validation
52L
VOLTAGES EQUALITY
PHASES &
FREQUENCIES EQUALITY
OPERATOR VISUAL CHECK AT
THE DIFFERENTIAL VOLTMETER
OPERATOR VISUAL CHECK AT
THE SYNCHRONOSCOPE
52L MANUAL CLOSING
ORDER (local or remote)
EXCITATION
VOLTAGE +/-
MANUAL
ORDERS
TURBINE
SPEED +/-
MANUAL
ORDERS
SPEEDTRONIC
SYNCHRO CHECK RELAY
PERMISSION
no
no
no
yes
yes
yes
ACTIVATED
SYNC MANU COMMAND
FROM <HMI>
ACTIVATED
GT at FULL SPEED NO
LOAD AND 52L OPEN
52G / 52L SELECTOR
SWITCH
KHARAFI NATION SABIYA
GENERAL INFORMATION
SYNCHRONIZATION PRINCIPLE
GE Energy Products - Europe
Reference : 172A7791 Rev. : A Section : 01 Page : 22/23
Ce document, proprit exclusive de GE Energy Products France SNC
est strictement confidentiel. Il ne peut tre communiqu,
copi ou reproduit sans notre autorisation crite.
This document, exclusive property of GE Energy Products France SNC
is strictly confidential. It must not be communicated,
copied or reproduced without our prior written consent.
VOLTAGE RECOVERY DIAGRAM - 52G DEAD BUS CLOSING
52G AND EXCITATION CIRCUIT
BREAKER CLOSING ORDER
52G CIRCUIT BREAKER CLOSING
CIRCUIT BREAKER CLOSED INFORMATION
GT at FULL SPEED NO LOAD
AND 52G OPEN
SPEEDTRONIC
PERMISSIVE
27BN<30%
NO VOLTAGE
DOWNSTREAM 52G
52G CLOSING PERMISSIVE FROM
CLIENT (option)
GENERATOR DEEXCITATION
TIME DELAY 15 sec.
52L OPEN
DEAD BUS Closure Order
( Target on HMI )
52G BREAKER SELECTED
( Target on HMI )
KHARAFI NATION SABIYA
GENERAL INFORMATION
SYNCHRONIZATION PRINCIPLE
GE Energy Products - Europe
Reference : 172A7791 Rev. : A Section : 01 Page : 23/23
Ce document, proprit exclusive de GE Energy Products France SNC
est strictement confidentiel. Il ne peut tre communiqu,
copi ou reproduit sans notre autorisation crite.
This document, exclusive property of GE Energy Products France SNC
is strictly confidential. It must not be communicated,
copied or reproduced without our prior written consent.
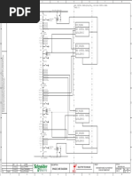
PRINCIPLE SCHEME
OPERATOR INTERFACE
<HMI>
GT Start order
GT Stop order
52G Command order
SPEED orders
U orders
52G/52L selection
Deadbus Closure order

SPEEDTRONIC
Synchronism relays
U orders
52G/52L selection
52G/52L
Closing /Triping Orders
SPEED orders
GT GENERATOR CONTROL PANEL
52G/52L VOLTAGE & FREQUENCY MEASURE
Feedback Selection 52G/52L
CIRCUIT
BREAKER
(52G)
COMMAND
GT GENERATOR
EXCITATION
COMMAND
GAS TURBINE
FUEL FLOW
DCS
GT Start order
GT Stop order
VOLTAGE & FREQUENCY MEASURE DOWNSTREAM THE
GENERATOR CIRCUIT BREAKER
VOLTAGE & FREQUENCY MEASURE UPSTREAM THE
GENERATOR CIRCUIT BREAKER
CIRCUIT
BREAKER
(52L)
COMMAND
<R, S, T> controllers
See detail
Appendix 1
VOLTAGE & FREQUENCY MEASURE DOWNSTREAM THE
LINE CIRCUIT BREAKER
VOLTAGE & FREQUENCY MEASURE UPSTREAM THE LINE
CIRCUIT BREAKER

You might also like