KEMBAR78
Data Flow Diagramming Example | PDF | Receipt | Financial Transaction
0% found this document useful (0 votes)
1K views3 pages

Data Flow Diagramming Example

The document describes the business activities and data flow diagrams for a video rental shop called Film Magic Video Rental Shop. It contains the following information: 1) It outlines the key business activities involved in customer rentals, returns, payments, and loyalty programs. 2) It presents a high-level context diagram showing the flow of data to and from external entities like customers. 3) A more detailed 1-level diagram breaks the main rental process into sub-processes and shows the flow of data between them. 4) An example 2-level diagram drills down further into the rental process, showing how input data is used to retrieve customer and video records and generate outputs.

Uploaded by

Matt Preston
Copyright
© © All Rights Reserved
We take content rights seriously. If you suspect this is your content, claim it here.
Available Formats
Download as DOC, PDF, TXT or read online on Scribd
0% found this document useful (0 votes)
1K views3 pages

Data Flow Diagramming Example

The document describes the business activities and data flow diagrams for a video rental shop called Film Magic Video Rental Shop. It contains the following information: 1) It outlines the key business activities involved in customer rentals, returns, payments, and loyalty programs. 2) It presents a high-level context diagram showing the flow of data to and from external entities like customers. 3) A more detailed 1-level diagram breaks the main rental process into sub-processes and shows the flow of data between them. 4) An example 2-level diagram drills down further into the rental process, showing how input data is used to retrieve customer and video records and generate outputs.

Uploaded by

Matt Preston
Copyright
© © All Rights Reserved
We take content rights seriously. If you suspect this is your content, claim it here.
Available Formats
Download as DOC, PDF, TXT or read online on Scribd
You are on page 1/ 3

Data Flow Diagramming Example

Film Magic Video Rental Shop


Summary of Business Activity
Customer Rental System
1. Customers apply for a video rental card. They fill out form and provide a means of
verifying their identity. They are issued a video rental card.
2. Customers rent videos by giving the clerk their video rental card and the video cassettes
or video games. The clerk totals the amount of the rental, which is received from the
customers. The customer is given a receipt with the due date on it. A record is created for
each item rented.
3. Customers return video cassettes or video games. If the video is returned late a notes and
the amount of the late fee is made on their record.
4. If a customer has a late fee they are required to pay the amount the next time they rent an
item.
5. The company has several special policies designed to provide a competitive edge in the
video rental market. Once a month the customer rental records are reviewed for
customers that have rented more than the bonus level, currently set at $50. Bonus
customers are sent a letter thanking them for their business as well as issuing them
several free rental coupons (depending on the amount of rental for the month).
6. Once a year, the customer records are examined for persons that have rented more than a
yearly bonus level (currently at $250). A letter, free rental coupons, and a certificate for a
free video (if they have rented over two times the bonus level) are sent to the customer.
Creating the context diagram

Figure 1.0

A summary of the business activities obtained from interviews with the owners of
FilmMagic is illustrated in Figure 1.0.
The context-level data flow diagram, representing an overview of the entire system,
appears in Figure 2.0.
Since the system must keep track of the number of videos a customer has rented, the
external entity CUSTOMER has the most data flow to and from it.
Note that the context diagram is relatively simple

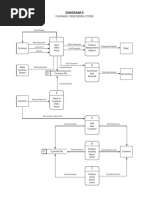
Drawing 1-Level Diagram

-1-

Figure 2.0

1-Level Diagram, shown in Figure 2.0, depicts the major activities for the FilmMagic
video rental system. Note that there is one process for each major activity. Each process
is analyzed to determine the data required and the output produced. Process 1, RENT
VIDEO ITEMS, summarizes the main function of the system and is thus a complex
process. Notice the many input and output data flows.
To correctly draw the data flow diagram, question must be asked such as, "What
information is needed to rent video a video?" A VIDEO RENTAL ITEM (which may be
either a video cassette or a video game), a PAYMENT, and a CUSTOMER ID (a rental
card) are required from the CUSTOMER. The VIDEO RENTAL ITEM is used to find
matching information about the video, such as the price and description. The process
creates a CASH TRANSACTION, that will eventually produce information about the
total cash received. The CUSTOMER RECORD is obtained and updated with the total
amount of the rental. A double-headed arrow indicates that the CUSTOMER RECORD is
obtained from and replaced in the same file location. The RENTAL RECEIPT and video
are given to the CUSTOMER . RENTAL INFORMATION such as the date and the item
rented is produced for later use to generate MANAGEMENT REPORTS.
The other processes are simpler, with less input and output. Process 3, CHECK IN
CUSTOMER VIDEO RETURN, updates the CUSTOMER data store indicating that
items are no longer checked out. New customers must be added to the CUSTOMER data
store before a video may be checked out. Process 5, ADD NEW CUSTOMER, takes
NEW CUSTOMER INFORMATION and issues the customer a VIDEO RENTAL
CARD. The card must be presented each time a customer wishes to check out a video.

-2-

Processes 2 and 4 produce useful information to manage the business and make
decisions, such as when to lower the price of videos that are in demand and when to
advertise o draw more customers, thereby increasing cash flow. Processes 6 and 7 use
CUSTOMER data store information to PRODUCE MONTHLY and YEARLY
CUSTOEMR BONUS LETTERS. Notice that the names of the data flows going into and
out of the processes are different, indicating that something has transformed input data to
produce output. All processes start with a verb such as RENT, PRODUCE, or ADD.

Creating a 2-Level Diagram

Figure 3.0

Figure 3.0 is the level-2 diagram o the Process 1, RENT VIDEO ITEMS, in the
FilmMagic example. The input data flow VIDEO INFORMATION is connected only to
the process GET VIDEO RECORD. The source of this input is a blank area on the
drawing. This is incomplete interface flow matches the flow into process 1 on 1-level
diagram. The same is true for VIDEO RENTAL, PAYMENT, and CUSTOMER ID.
The CUSTOMER RECORD is also an interface data flow but is connected on 2-level
diagram to the CUSTOMER data store, since data stores on the parent diagram may also
be included on the child diagram. The output data flows CASH TRANSACTION and
RENTAL RECEIPT are interface flows that match the parent process output. The flow
NOT FOUND ERROR us not depicted in the parent process since an error line is
considered a minor output.
Child diagram processes are more detailed, illustrating the logic required to produce the
output. The process GET VIDEO RECORD uses VIDEO RENTAL, indicating which
video the customer wishes to rent, to find the matching VIDEO INFORMATION (title,
price an so on). Process 1,5, FINF CUSTOMER RECORD, uses the CUSTOMER ID on
the video rental card to locate the CUSTOMER record. The CUSTOMER NAME AND
ADDRESS are printed on the RENTAL RECEIPT printed from process 1.4.

-3-

You might also like