KEMBAR78
Con Law Flow Chart EPC DPC | PDF
100% found this document useful (2 votes)
788 views2 pages

Con Law Flow Chart EPC DPC

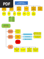
This document provides flowcharts outlining the analysis for equal protection and substantive due process claims. For equal protection, it first examines whether the regulation is facially discriminatory based on race, gender, or other classifications. It then considers whether there is evidence of discriminatory purpose or disproportionate impact. The level of scrutiny - rational basis, intermediate, or strict - depends on the classification and evidence. For substantive due process, it examines whether the state action interferes with a fundamental liberty interest protected by law. If it does, strict scrutiny applies, while non-fundamental rights receive rational basis review.

Uploaded by

Baber Rahim
Copyright
© © All Rights Reserved
We take content rights seriously. If you suspect this is your content, claim it here.
Available Formats
Download as PDF, TXT or read online on Scribd
100% found this document useful (2 votes)
788 views2 pages

Con Law Flow Chart EPC DPC

This document provides flowcharts outlining the analysis for equal protection and substantive due process claims. For equal protection, it first examines whether the regulation is facially discriminatory based on race, gender, or other classifications. It then considers whether there is evidence of discriminatory purpose or disproportionate impact. The level of scrutiny - rational basis, intermediate, or strict - depends on the classification and evidence. For substantive due process, it examines whether the state action interferes with a fundamental liberty interest protected by law. If it does, strict scrutiny applies, while non-fundamental rights receive rational basis review.

Uploaded by

Baber Rahim
Copyright
© © All Rights Reserved
We take content rights seriously. If you suspect this is your content, claim it here.
Available Formats
Download as PDF, TXT or read online on Scribd
You are on page 1/ 2

EQUAL PROTECTION FLOWCHARTS

Is the regulation
about race /
facially discriminatory?

RACE

NO

GENDER

Is policy method flexible


enough to appropriately
promote diversity?

Affirmative
action?

Are the means necessary


to achieve a compelling
state interest?

YES

Is there a
disproportionate
impact?

Is the regulation
about gender /
facially discriminatory?

Y
Is there enough evidence
to suggest a
discriminatory purpose?

Affirmative
action?

DISABILITY,
AGE,
POVERTY,
SEXUAL
ORIENTATION

VALID

YES

VALID

NO

INVALID

If govt cant prove


absence, the regulation
is invalid and NO
compelling interest may
override its invalidity

Shift burden to
government to prove the
absence of disc purpose

Is policy method flexible


enough to appropriately
promote diversity?

YES

NO

YES

YES

Are the means substantially


related to the achievement of
an important state interest?

Is there a
disproportionate
impact?

Is there enough evidence


to suggest a
discriminatory purpose?

Shift burden to
government to prove the
absence of disc purpose

Are the means rationally


related to the achievement of
the states legitimate interest?

YES

VALID

NO

INVALID

VALID

YES

VALID

NO

INVALID
If govt cant prove
absence, the regulation
is invalid and NO
compelling interest may
override its invalidity

SUBSTANTIVE DUE PROCESS FLOWCHART

Does the state action


prohibit/interfere with
an individual
"Liberty" interest?

NO

NO SDP claim.

Enumerated
Bill of Rights
Historically
protected by law
YES

Is there a fundamental
rights deprivation?

NO

Rational Basis
legitimate state
interest
reasonably related

-Economic Rights
- Die
-Assisted suicide
-sexuality

Unenumerated
"Implicit in the
concept of ordered
liberty"
US-centered
Civil Society
generally

YES

Strict Scrutiny
-Narrowly tailored
means
-Compelling state
interest
-Undue burden test?
(Carey)
Privacy
Intimate relations
Incorp. BoR
Raise children
Procreate
Contraceptives
Ext. family living

You might also like