KEMBAR78
EP Flow Chart | PDF | Rational Basis Review | Equal Protection Clause
100% found this document useful (1 vote)
2K views6 pages

EP Flow Chart

The document outlines the steps for analyzing an equal protection claim under the US Constitution. It discusses three types of discrimination that can be shown: facial, discriminatory application, and discriminatory motive. It also summarizes the three levels of scrutiny (rational basis, intermediate, and strict) that courts use to analyze different types of classifications. Strict scrutiny applies to classifications like race, while intermediate scrutiny applies to quasi-suspect classes like gender. The document provides examples to illustrate equal protection analysis for both facial and non-facial challenges.

Uploaded by

mikunta
Copyright
© Attribution Non-Commercial (BY-NC)
We take content rights seriously. If you suspect this is your content, claim it here.
Available Formats
Download as DOC, PDF, TXT or read online on Scribd
100% found this document useful (1 vote)
2K views6 pages

EP Flow Chart

The document outlines the steps for analyzing an equal protection claim under the US Constitution. It discusses three types of discrimination that can be shown: facial, discriminatory application, and discriminatory motive. It also summarizes the three levels of scrutiny (rational basis, intermediate, and strict) that courts use to analyze different types of classifications. Strict scrutiny applies to classifications like race, while intermediate scrutiny applies to quasi-suspect classes like gender. The document provides examples to illustrate equal protection analysis for both facial and non-facial challenges.

Uploaded by

mikunta
Copyright
© Attribution Non-Commercial (BY-NC)
We take content rights seriously. If you suspect this is your content, claim it here.
Available Formats
Download as DOC, PDF, TXT or read online on Scribd
You are on page 1/ 6

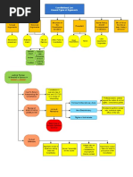
CON LAW II SPRING 2008 THE DON EQUAL PROTECTION FLOW

EQUAL PROTECTION ANALYSIS - Constitutional Guarantees: V amendment (EP has been incorporated into the DP language by the Supreme Court) and the XIV amendment applies to the states. - a s complaint in an EP case is how the government has drawn a line distinguishing between two groups without a rational basis. The two groups, added together, should add up to 100% (i.e. white/non-white instead of white/black) - the says, I, a _____, am being treated differently than X, a _____, without any rational basis. - the big picture in an EP case is WHY the government has drawn the line where they did. - the EP clause does NOT demand equality, but rather demands a reasonable basis for inequality - the may also depend on STATUTORY language as a cause of action. This is different than the constitutional . In a case where the depends on statutory language, the will likely argue that the statute itself is unconstitutional. STEPS FOR ANALYZING AN EP CLAIM FIRST: Is the act DISCRIMINATORY? - Discriminatory effect is not enough, there must also be INTENT.

There are 3 ways to show INTENT: (1) FACIAL (in writing, e.g. a law or ordinance?) If the challenged act is facial, the classificatory basis is identified in the law, act, statute, etc.

If the challenged act is not facial, the must assert what the classificatory basis is.

(2) DISCRIMINATORY APPLICATION -

(3) DISCRIMINATORY MOTIVE

- if the challenged act is facial, the classificatory basis is identified in the law, act, statute, etc. - if the challenged act is not facial (as applied), the still must assert what the classificatory basis is. SECOND:

CON LAW II SPRING 2008 THE DON EQUAL PROTECTION FLOW

If Facial If the is challenging a law on its face the next step is to determine the level of scrutiny that will be applied to the CLASSIFICATORY BASIS, not the CLASS CLAIMING THE DISCRIMINATION (unless it would not make sense).

Indicia of Suspectness The following factors are considered when determining which level of scrutiny to apply: - Inherent Characteristic youre born with it - No Real Differences totally unofficial, not related to anything real - No Political Power no voting power (Carolene: footnote 4, discrete and insular minorities) - Long History of Discrimination - Discrete and Insular Minorities

- The Court will look closely at No Real Differences, what are the Real Differences?

- Once scrutiny level is found, ask, IS THERE ANY REASON TO ALTER LEVEL? (Affirmative action and heart of representative govt.)

Quiz Question: What is the meaningful distinction between Grutter and Gratz: - Undergrad 20 point was a guarantee; where - Law schools holistic no-point system was not - Thus, upheld law school scheme, struck undergrad
5

Rational Basis Review (Minimal Scrutiny) Rational basis review is applied to non-suspect legislation. This usually includes economic and social legislation, and cases that do NOT involve fundamental rights/Suspect Classifications.

CON LAW II SPRING 2008 THE DON EQUAL PROTECTION FLOW

In these cases, the Court asks: Is the Purpose of the legislation (or act) Legitimate? Are the Means by which the state chooses to accomplish the stated purpose Rational? Based on this type of analysis, the has a difficult time proving an EP case - The court will give great deference to the legislature and legislative decision making - The court will forgive under-inclusive and over-inclusive statutes - the court has said if there is any reasonable conceivable state of facts that could provide a rational basis for the classification, the govt act will be upheld - examples of minimal scrutiny are advertising, eyeglasses, consumer items, etc

Intermediate Scrutiny Applies to quasi-suspect classifications you must apply the indicial to come to this level Gender (U.S. v. Virginia) Ginsburg adds exceedingly persuasive justification The court asks: is the Purpose of the legislation (or act) Important? Are the Means by which the state chooses to accomplish the stated purpose Substantially Related to the stated purpose? Quiz Question: (U.S. v. Virginia) How is Ginsburgs intermediate scrutiny more like strict scrutiny? - exceedingly persuasive justification - She says that VA has to prove that there is no overlap, that no women can satisfy the requirement: argument is that some women can satisfy, and most men cant meet the requirement. - Is this I.S., or is it only appropriate in this boys only type situation - Party who seeks to defend gender-based government action must demonstrate an exceedingly persuasive justification for that action.

Strict Scrutiny has been applied to cases involving Race Alienage National origin, Religion, and Fundamental rights Purpose and Means Analysis After deciding on the level of scrutiny, the Court will then analyze the purpose and means of the legislation or challenged act based on the scrutiny level

The Court gathers the Purpose of legislation (in a facial attack) by looking at the following:

CON LAW II SPRING 2008 THE DON EQUAL PROTECTION FLOW

(1) The statute itself (2) The legislative history (3) Contemporaneous facts (4) The defense at the time of the act (5) The defense at the time of defense - In minimal scrutiny, Courts will rarely question the purposes of legislators - When a is arguing against minimal scrutiny, it is s burden to discount every rational means given by the state - When there is strict scrutiny, the burden can be seen as shifting to the s (although in theory it doesnt) to show they are using necessary means to accomplish compelling purposes - In General, the governments purpose in facial attacks is not questioned, unless it is blatantly unconstitutional (e.g. preserving the races) When analyzing the means, the courts look at how effectively the means accomplish the purpose. The level of scrutiny will determine how closely the means are scrutinized. - When examining statistical data, you must be sure that the statistics are relevant and substantially related to the states stated purpose - When examining a law or statute that allegedly violates EP, the existence of exceptions is evidence that the law or statute is not substantially necessary to achieve the purpose

It is important to have the purpose of a law or statute nailed down in order to determine if the law is the right fit for the purpose - If the wins an EP challenge, the state is given a change to redraw the line of distinction

Reverse Discrimination (Affirmative Action) exception to stricter scrutiny The courts have held that rectifying past discrimination is an important purpose. Although Courts say statutes involving sex and race should be subject to higher levels of scrutiny, the court in action seems to apply a lower level when analyzing statutes that act to rectify past discrimination, forgiving over-inclusive statutes (Kahn v. Shevin p. 727)

The Heart of Representative Govt exception to strict scrutiny Legislatures may pass laws that limit certain governmental position based on Alienage, and those laws will be subject to minimal scrutiny if:

CON LAW II SPRING 2008 THE DON EQUAL PROTECTION FLOW

First (1) The persons hold elected offices or (2) Important non-elected positions that are: (a) Executive, Legislative, or Judicial positions; (b) Officers who participate directly in the formulation, execution, or review of broad public policy formation that go to the heart of representative government

Second The statute is not too over or under-inclusive as to undercut the governments claim that the classification serves legitimate political ends

The court has held that teachers qualify for this exception (other - police officers, elected politicians) Cases Ambach & Sugarman

If Non-Facial: (1) DISCRIMINATORY APPLICATION; (2) DISCRIMINATORY MOTIVE / DESIGN Non-facial acts that may violate the EPC are more difficult to prove because the must show INTENT on the part of the state actor to discriminate based on the s asserted basis INTENT in a constitutional case is more than awareness by the of consequences of foreseeability of a discriminate impact: must show that did the challenged act BECAUSE OF ITS INTENT OR OBJECTIVE OR PURPOSE OR GOAL TO at least in part discriminate on the basis of XIn spite of the adverse effects against an identifiable group This proof of intent is accomplished by convincing the finder of fact with a preponderance of the evidence DISPARATE IMPACT of the challenged act IS the critical starting point (for 2 reasons: standing and power of coming out of the starting gate) Much of what goes into a Non-facial EP claim is the use of statistics to show discriminatory IMPACT (1st Arlington Heights factor). There may arise a battle of statistics for either side.

Defending against a Non-Facial claim:

CON LAW II SPRING 2008 THE DON EQUAL PROTECTION FLOW

The defense in a non-facial EP claim should first assert that the dividing line stated by the is wrong, and that they discriminated against the for a different, legitimate reason Example: an aids patient is denied treatment at an ER. asserts he was discriminated against because of his disease. The hospital may assert he was denied treatment because it wasnt an emergency, he had no insurance, or some other reason. The must rebut the states argument with their own evidence. For example, in Yick-wo, the state said that Asians were denied permits b/c the laundries were not safe. An investigation revealed that the white laundries were unsafe, shooting down the states argument.

You might also like