KEMBAR78
Science Notebook | PDF | Gases | Solution
0% found this document useful (0 votes)
362 views8 pages

Science Notebook

The document discusses different types of solutions and how they can be classified. It provides the following key points: 1. Solutions can be classified as gaseous, solid, or liquid based on their physical state. Examples include air as a gaseous solution and brass as a solid solution. 2. Solutions are also classified by their concentration as saturated, unsaturated, or supersaturated based on the amount of solute dissolved. 3. Concentration of solutions can be expressed in several units including percent composition, molarity, and molality. Molarity describes moles of solute per liter of solution while molality describes moles of solute per kilogram of solvent.

Uploaded by

Reichstadt
Copyright
© © All Rights Reserved
We take content rights seriously. If you suspect this is your content, claim it here.
Available Formats
Download as DOC, PDF, TXT or read online on Scribd
0% found this document useful (0 votes)
362 views8 pages

Science Notebook

The document discusses different types of solutions and how they can be classified. It provides the following key points: 1. Solutions can be classified as gaseous, solid, or liquid based on their physical state. Examples include air as a gaseous solution and brass as a solid solution. 2. Solutions are also classified by their concentration as saturated, unsaturated, or supersaturated based on the amount of solute dissolved. 3. Concentration of solutions can be expressed in several units including percent composition, molarity, and molality. Molarity describes moles of solute per liter of solution while molality describes moles of solute per kilogram of solvent.

Uploaded by

Reichstadt
Copyright
© © All Rights Reserved
We take content rights seriously. If you suspect this is your content, claim it here.
Available Formats
Download as DOC, PDF, TXT or read online on Scribd
You are on page 1/ 8

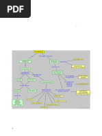
Solution A solution can be classified as gaseous, solid or liquid.

Air
is an example of a gaseous solution. It is the
combination of nitrogen, oxygen, and carbon dioxide
gases. Certain alloys such as brass (solution of zinc and
A solution is a homogenous mixture of copper) and coinage silver (solution of copper and silver)
two or more substances in a single are examples of solid solutions. Seawater and blood
are examples of liquid solutions.
physical state. Examples of solutions are
air, ocean water, lemonade, and some
body fluids.

In a solution, one substance is usually considered to be


Solid Solution
dissolved, or broken down, in another. The substance
that is dissolved is called the solute. The substance that  Particles are closely
does the dissolving is called the solvent. For example, arrange
salt (NaCl) is the solute and water (H20) is the solvent in
 Greatest force of attraction
a solution of seawater. Not every substance dissolves in between particles
every other substance. A substance that dissolves in
another substance is said to be soluble in that Liquid Solution
substance. Soluble means capable of being dissolved.
 Particles are slightly attracted
Salt (NaCl) and sugar (C2H22O11) are soluble in water. A
to each other
substance that does not dissolved in another is said to be
insoluble. Mercury and oil are insoluble in water.  Moderate force of attraction
between particles
Reactions that release heat are called exothermic
reactions. The prefix exo- means outside, so an
Gas Solution
exothermic reaction releases heat to its surroundings.
The opposite of an exothermic reaction is a reaction that  Particles are widely separated \
absorbs heat. Reactions that absorb heat are called
 Least force of attraction
endothermic reactions. The prefix endo- means inside.
between particles

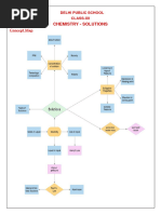
Classification of Solutions
According to its Phase According to its Concentration

Chemistry Note Book- Solution


Chemistry Note Book- Solution
Solutions can also be classified as saturated, unsaturated Solutions are also classified as dilute and concentrated
and supersaturated. When a small amount of sugar is based on the relative amounts of components of the
mixed in a glass of water, all the sugar will dissolve. If solution. When the solute is present in small amounts,
more and more sugar is added while stirring, a point is the solution is said to be dilute. But when the solute is
reached when some sugar will settle at the bottom of the present in considerably significant amounts, the solution
glass even with continued rapid stirring. This type of is said to be concentrated.

Strong Weak Non- According to its Electrical Conductivity


electrolyte electrolyte electrolyte
Sea water Tap water Chemically An ionic or electrovalent compound that conducts
pure water electricity in molten (fused) or aqueous (solution) state
Hydrochloric Carbonic acid Alcohol can be classified as an electrolyte. However, if the
acid
compound is unable to ionise it does not conduct
Sulphuric acid Acetic acid Kerosene
electricity it is called a non-electrolyte. The electrolytes
Aqueous copper Ammonium Aqueous sugar
sulphate hydroxide solution can be classified as strong or weak electrolyte. A strong
Molten lead Citric acid Carbon electrolyte ionises completely or almost completely to
bromide disulphide form free mobile ions in the solution or molten form while
a weak electrolyte ionises only partially to form free
mobile ions.

solution is said to be saturated. Thus, a saturated Examples:


solution is one that contains as much of the solute as it
can hold at a given temperature. An unsaturated
solution contains less solute than it has the capacity to
dissolve. The third type, the supersaturated solution
contains more solute than is present in a saturated
solution. This is a rather unstable condition. In this case,
the excess solid will eventually separate from the
solution as a precipitate in a process known as
precipitation or as crystals in a process known as
crystallization. Crystals have bigger granules thanSource:
precipitate. Tawas or alum crystals are prepared as TutorVista.com
supersaturated solutions.

Chemistry Note Book- Solution


Chemistry Note Book- Solution
Types of Concentration Unit
Percent Composition

The percent of the solute in the solution is referred to as


percent composition. In expressing the percent
concentration, the units mass or volume are used. The
following are the different ways of expressing percent Molarity
composition.
Molarity tells us the number of moles of solute in exactly
1. Percent by mass (% m/m) one liter of a solution. (Note that molarity is spelled with
The percent by mass (also called percent by weight or an "r" and is represented by a capital M.)
weight percent) is the ratio of the mass of solute to the To calculate for molarity, use the equation below:
mass of solution, multiplied by 100 percent:

Sample Problem 1
What is the molarity of a 5 liter solution that contains
2. Percent by volume (% v/v) 1.55 mol of sulfuric acid, H2SO4?
On the other hand, the percent by volume is expressed
the same as percent by mass only that mass is changed Given:volume of solution= 5L
to volume, as given by the equation: mole of solute= 1.55 mol
Required: Molarity (M)
Solution:

3. Percent mass by volume (% m/v)


The same is true for percent by weight-volume. It is Sample Problem 2
expressed the same as percent by mass but the How many moles of NaCl are contained in 2.5 L of a 1.5
denominator is changed to volume instead, as given by M solution?
the equation:
Given: volume of solution= 2.5 L
molarity of the solution= 1.5 M or 1.5 mol/L
Required: moles of solute, NaCl (n)

Chemistry Note Book- Solution


Chemistry Note Book- Solution
Solution:
Sample Problem 1
Find the molal concentration (molality) of a solution
containing 0.25 mole sucrose (C12H22O11) and 0.50 kg
of water.

Given: mole solute= 0.25 mole


kg. of solvent= 0.50 kg
Required: Molality (m)
Sample Problem 3
What is the molarity of a 2.50 L solution that contains
196 grams of sodium chloride, NaCl? Solution:
Na: 1 x 23g = 23
Given:volume of solution= 2.50 L g
mass of solute= 196 g Cl: 1 x 35g = 35
molar mass (NaCl)= 58 g g
58g
Required: Molarity (M)
Solution: Sample Problem 2
How many moles of BaCl would you need to prepare a
0.40 mol/kg of BaCl2 solution using 20 kg of water?

Given:molality= 0.40 mol/kg


kg. of solvent= 20 kg
Required: moles solute, BaCl2 (n)
Solution:
Molality

Molality tells us the number of moles of solute dissolved


in exactly one kilogram of solvent.
(Note that molality is spelled with two "l"'s and
represented by a lower case m.)
To calculate for molarity, use the equation below: Sample Problem 3
What is the molality of the solution prepared by mixing
160 g of sodium hydroxide, NaOH, and 16 kg of water?

Given:mass solute= 160 kg

Chemistry Note Book- Solution


Chemistry Note Book- Solution
kg. solvent= 16 kg Solution B:
molar mass NaOH
Required: Molality (m)
Solution:

Mole Fraction

The mole fraction, X, of a component in a solution is the


ratio of the number of moles of that component to the
total number of moles of all components in the solution. p H scale

A logarithmic scale for expressing the acidity or alkalinity


of a solution. pH (from potential of Hydrogen) scale
stands for the power of hydrogen; its scale ranges from 0
Sample Problem to 14.
A pharmacist prepared alcohol solution by adding 200g
of isopropyl alcohol (C3H7OH) to 150g of water. Neutral Solution= has a pH of 16
Calculate the made fraction of the components. Acid Substances= have pH values less than 7 (<7)
Base Substances= have pH values greater than 7 (>7)
Given:mole of solute= 60 mol
mole of solvent= 18 mol As the pH value decreases acidity of the substance
mole of solution= 78 mol increases. The pH values of substances rise as their base
Required: X solute characteristics increases. Thus a substance with a pH
X solvent value of 6 is slightly basic. A substance with pH 7 is
Solution A: neither acidic nor basic. It is neutral.

Neutral

Acidity increases Basicity increases

1 2 3 4 5 6 7 8 9 10 11
12 13 14
Chemistry Note Book- Solution
Chemistry Note Book- Solution
the word “gas”. He derived the term from the Greek
Gases word “chaos”, which means formless mass. He felt that
General Properties gases were a disordered, formless type of matter and
can be found anywhere.
 Most gases exist as molecules, usually diatomic.
The properties and characteristics of gases can clearly be
 Gases have no definite shape and volume.
explained by a series of statements called the Kinetic
 Gases are easily compressed when pressure is Theory of Gases. This theory states that:
applied.
 Gases expand when heated and contract when  Gases consist of independent molecules at normal
cooled. temperature. The distance between gas molecules
 Gases exert pressure are so great compared to the size of the molecule
 The densities of gases and relatively small itself.
compared to the densities of solids and liquids.  Gas molecules do not interact except during
 The forced of intermolecular attraction between collisions. The force of interaction between
gas particles is negligible. molecules is almost negligible.
 Gases mix evenly and completely when contained  Gas molecules move rapidly, randomly and
in the same level. constantly in any direction.
 Gas molecules often collide with each other or with
their container. The collision of gas molecules is
Measurable Properties completely translational.
 When the temperature increases, gas molecules
 Pressure- the force applied to a unit area of move faster. When the temperature decreases,
surface; measured in pascal (Pa). the gas molecules move more slowly. The kinetic
 Volume- the amount of a space occupied by an energy of the molecules of gas is directly
object. proportional to its absolute temperature.
 Temperature- the degree of hotness or coldness of
surroundings. In gases, Kelvin (K) is used.
 Density- the amount per unit size.
 Amount of gases.
Charles’ Law
Kinetic Molecular Theory
Named after Jacques Charles, a French chemist famous
In the 18th century, a Flemish scientist and Physicist for his experiments in ballooning. Charles’ law states the
named Jan Baptista Van Helmont was the first to use relationship between temperature and volume.

Chemistry Note Book- Solution


Chemistry Note Book- Solution
Remember that the law assumes that the pressure
remains constant.
Sample Problem 2
Charles Law is expressed in equation At 320 K, a certain quantity of gas occupies a volume of
form as: T1V2 = T2V1. The subscript of 10 liters. What will be its volume if the gas is heated to
1 refers to the initial (original) 450 K?
conditions while 2 refers to the final Given:V1= 10 L
conditions. Temperatures should be T1= 320 K
expressed in Kelvin (K) before T2= 450 K
substituting the values in the Required: V2 (final volume)
equation. The figure on the right Formula:
shows what happens to the volume of a
sample of gas when temperature is
increased at constant pressure. Note Solution:
the direct relationship of temperature and volume.

Sample Problem 1
A sample of gas occupies a volume of 275 mL at 20OC.
Calculate the volume of the gas at 0OC with a constant
pressure.
Sample Problem 3
Given:V1= 275 mL Calculate the new Celsius temperature of hydrogen
T1= 20OC +273= 293 K chloride gas if 0.500 L at 35oC and 0.950 atm is heated
T2=0OC + 273= 273 K until the volume reaches 1.26 L at 0.950 atm.
Required: V2 (final volume) Note: The pressure remains the same.
Formula:
Given:V1= 0.500 L
T1= 35oC + 273= 308
V2= 1.26 L
Solution: Required: T2 (final temperature)
Formula:

Solution:

Chemistry Note Book- Solution


Chemistry Note Book- Solution
gas when pressure is increased while maintaining the
temperature. Note the inverse relationship of pressure
and volume.

Boyle’s Law

One of the first scientists to study the behavior of gases


was Robert Boyle. In 1661, he made a device using a J-
shaped glass tube containing mercury and a sample of
trapped gas similar to the figure below. He observed that
the volume of the trapped gas
decreased in proportion to the pressure
exerted by the addition of more
mercury.

Boyle’s Law states that if the


temperature is held constant, the
volume of a given amount of gas is
inversely proportional to its pressure, V
α
Explain in terms of Boyle’s law what
happens when you alternately squeeze
and release a hollow rubber ball. 1/P.

Answer: When you squeeze a hollow


rubber ball, the volume decreases and the
pressure within the ball increases. When
the squeezing ceases, the volume
increases and the pressure decreases
within the ball.

Mathematically, Boyle’s Law is expressed as: P1V1 =


P2V2. The subscript of 1 refers to the initial conditions
while 2 refers to the final conditions. The figure on the
right shows what happens to the volume of a sample of

Chemistry Note Book- Solution


Chemistry Note Book- Solution

You might also like