KEMBAR78
ATmega16 AVR Programmer Guide | PDF | Computer Engineering | Digital Electronics
100% found this document useful (2 votes)
2K views5 pages

ATmega16 AVR Programmer Guide

This document summarizes a simple and low-cost parallel port programmer for the Atmel ATmega microcontroller series like the ATmega16. It uses the DAPA interface standard and works with the uisp programming software on Linux. Instructions are provided on compiling a simple LED blinking program and programming the microcontroller fuse bytes to enable the external oscillator.

Uploaded by

wferry27
Copyright
© Attribution Non-Commercial (BY-NC)
We take content rights seriously. If you suspect this is your content, claim it here.
Available Formats
Download as DOC, PDF, TXT or read online on Scribd
100% found this document useful (2 votes)
2K views5 pages

ATmega16 AVR Programmer Guide

This document summarizes a simple and low-cost parallel port programmer for the Atmel ATmega microcontroller series like the ATmega16. It uses the DAPA interface standard and works with the uisp programming software on Linux. Instructions are provided on compiling a simple LED blinking program and programming the microcontroller fuse bytes to enable the external oscillator.

Uploaded by

wferry27
Copyright
© Attribution Non-Commercial (BY-NC)
We take content rights seriously. If you suspect this is your content, claim it here.
Available Formats
Download as DOC, PDF, TXT or read online on Scribd
You are on page 1/ 5

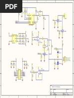
Atmel AVR ATmega16 Programmer - Cheap Parallel Port Programmer

This is one of the simplest low cost programmers for the Atmel ATmega series.

If a Flash program memory PIC like the PIC16F876 is not enough (RAM size, I/O port
pins etc.), the Atmel ATmega microcontrollers are really handy - especially the
ATmega16 with 40pins (I2C, SPI, USART, A/D, 2 external interrupts, PWM etc.). The
hardware is pretty straightforward. It is based on the "DAPA - Direct AVR Parallel
Access" idea - you can use any programmer software as long as DAPA is supported.

It's tested with the ATmega16 and "uisp" on Linux, but it should work with any Atmel
uC which supports SPI based in-circuit software programming and any programmer
software which supports the DAPA interface. This programmer should work with the
pin-compatible ATmega32 without any modifications, but I have not tested that.

Hardware:

Click on the schematic for a large view (opens in a new window)

Keep the parallel port cable as short as possible.

Software:
Software development can be done in either assembly language or with a C
compiler. I prefer C, even for microcontrollers, and the excellent news is that there is
support for the AVR devices in GCC. There are packages for most linux distros, just
look for avr-gcc. It is also available for windows, see below.

The software for programming the ATmega16 with this programmer on Linux is
"uisp" (packages available for most linux distros) - there is also a windows version
of "uisp". It is included in the "windows version of avr-gcc".

As soon as you've connected your programmer to the parallel port and switched on
power, you can test the hardware with:
# uisp -dprog=dapa
Atmel AVR ATmega16 is found.

Make sure you have a current version of uisp. If the output is like "Atmel AVR similar
to the ATmega161 is found." or it doesn't recognize the device at all, install a new
version of uisp. "testing" for Debian is just fine. See troubleshooting for more error
messages.

As you recognized, there is also a LED in the programmer schematic. It is only used
for testing the programmer with this simple program - avrledtest.c:

#include <avr/io.h>

void delay_ms(unsigned short ms)


/* delay for a minimum of <ms> */
/* with a 4Mhz crystal, the resolution is 1 ms */
{
unsigned short outer1, outer2;
outer1 = 200;

while (outer1) {
outer2 = 1000;
while (outer2) {
while ( ms ) ms--;
outer2--;
}
outer1--;
}
}

int main(void)
{
/* enable PD5 as output */
sbi(DDRD,PD5);
while (1) {
/* led on, pin=0 */
cbi(PORTD,PD5);
delay_ms(500);
/* set output to 5V, LED off */
sbi(PORTD,PD5);
delay_ms(500);
}
return 0;
}

Compile it with avr-gcc with this makefile:


MCU=atmega16
CC=avr-gcc
OBJCOPY=avr-objcopy
# optimize for size:
CFLAGS=-g -mmcu=$(MCU) -Wall -Wstrict-prototypes -Os -mcall-prologues

all: avrledtest.hex
avrledtest.hex : avrledtest.out
$(OBJCOPY) -R .eeprom -O ihex avrledtest.out avrledtest.hex
avrledtest.out : avrledtest.o
$(CC) $(CFLAGS) -o avrledtest.out -Wl,-Map,avrledtest.map avrledtest.o
avrledtest.o : avrledtest.c
$(CC) $(CFLAGS) -Os -c avrledtest.c

# erase the AVR before it is programmed


load: avrledtest.hex
uisp -dlpt=/dev/parport0 --erase -dprog=dapa
uisp -dlpt=/dev/parport0 --upload if=avrledtest.hex -dprog=dapa -v=3
--hash=32

clean:
rm -f *.o *.map *.out

Issue "make" to compile and "make load" to program the uC with uisp.
avrledtest.c and Makefile based on avrledtest by Guido Socher - Programming the
AVR Microcontroller with GCC.

TROUBLESHOOTING:
If /dev/parport0 is not found
# uisp -dlpt=/dev/parport0 -dprog=dapa -dpart=ATmega16 --rd_fuses
/dev/parport0: No such file or directory
Failed to open ppdev.

you need to load the kernel module "parport"


# modprobe parport

and create a device node with


# mknod /dev/parport0 c 99 0
If the example above does not compile due the deprecated cbi and sbi funtions, use
these:
REGISTER |= (1 << BIT); /* sets BIT in REGISTER */
REGISTER &= ~(1 << BIT); /* clears BIT in REGISTER */

As soon as the programming cycle is finished the LED starts to flash!

ATmega16 fuse byte programming:


The Atmel microcontrollers are shipped with the internal RC oscillator enabled, so in
order to use an external resonator or crystal oscillator, you have to change the
internal fuse bits. Note that the fuses are read as logical zero, 0 , if they are
programmed. For further details see the ATmega16 datasheet @ atmel.com.
Fuse Low Byte Bit No. Description Default Value
BODLEVEL 7 Brown-out Det. trig. level 1 (unprogrammed)
BODEN 6 Brown-out Detector enable 1 (unprogrammed, BOD
disabled)
SUT1 5 Select start-up time 1 (unprogrammed)(1)
SUT0 4 Select start-up time 0 (programmed)(1)
CKSEL3 3 Select Clock source 0 (programmed)(2)
CKSEL2 2 Select Clock source 0 (programmed)(2)
CKSEL1 1 Select Clock source 0 (programmed)(2)
CKSEL0 0 Select Clock source 1 (unprogrammed)(2)

My choice: 1 1 1 1 1 1 1 1 = 0xFF
Fuse High Byte Bit No. Description Default Value
OCDEN 7 Enable OCD 1 (unprogrammed, OCD
disabled)
JTAGEN 6 Enable JTAG 0 (programmed, JTAG
enabled)
SPIEN 5 Enable SPI Downloading 0 (programmed, SPI prog.
enabled)
CKOPT 4 Oscillator options 1 (unprogrammed)
EESAVE 3 EEPROM memory is preserved 1 (unprogrammed, EEPROM
not preserved)
BOOTSZ1 2 Select Boot Size 0 (programmed)(3)
BOOTSZ0 1 Select Boot Size 0 (programmed)(3)
BOOTRST 0 Select reset vector 1 (unprogrammed)

My choice: 1 1 0 0 1 0 0 1 = 0xC9

Programming the fuse bytes with "uisp":

read fuses (test if communication works):


uisp -dlpt=/dev/parport0 -dprog=dapa -dpart=ATmega16 --rd_fuses

write fuses (external oscillator; disable JTAG port)


uisp -dlpt=/dev/parport0 -dprog=dapa -dpart=ATmega16 --wr_fuse_l=0xff
uisp -dlpt=/dev/parport0 -dprog=dapa -dpart=ATmega16 --wr_fuse_h=0xc9

Troubleshooting uisp:
If you get

Unknown device specified: ATmega16


Atmel AVR similar to the ATmega161 is found.
Invalid parameter: --rd_fuses

update your uisp to a current version.

Last-Modified: Wed, 27 Jul 2005 11:09:58 GMT

You might also like