KEMBAR78
07-Hazardous Manual Handling Module | PDF | Risk Assessment | Risk
0% found this document useful (0 votes)
211 views2 pages

07-Hazardous Manual Handling Module

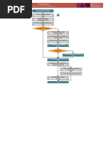
1. The document provides guidance on hazardous manual tasks and risk assessments. It recommends developing a register of hazardous tasks and performing risk assessments for each task. 2. It asks a series of questions to check if risk assessments have been performed and recorded for all hazardous manual tasks. It directs the reader to appendices for more information. 3. The questions also check if policies, procedures, training records and control measures have been documented and implemented for hazardous manual tasks. It emphasizes ensuring controls are in place and workers receive ongoing training.

Uploaded by

Sayed Abbas
Copyright
© © All Rights Reserved
We take content rights seriously. If you suspect this is your content, claim it here.
Available Formats
Download as PDF, TXT or read online on Scribd
0% found this document useful (0 votes)
211 views2 pages

07-Hazardous Manual Handling Module

1. The document provides guidance on hazardous manual tasks and risk assessments. It recommends developing a register of hazardous tasks and performing risk assessments for each task. 2. It asks a series of questions to check if risk assessments have been performed and recorded for all hazardous manual tasks. It directs the reader to appendices for more information. 3. The questions also check if policies, procedures, training records and control measures have been documented and implemented for hazardous manual tasks. It emphasizes ensuring controls are in place and workers receive ongoing training.

Uploaded by

Sayed Abbas
Copyright
© © All Rights Reserved
We take content rights seriously. If you suspect this is your content, claim it here.
Available Formats
Download as PDF, TXT or read online on Scribd
You are on page 1/ 2

ACTION

HAZARDOUS MANUAL TASKS DO YOU KNOW? RECOMMENDED

Do you know what a hazardous manual Develop a register for


Does the workplace have a register of hazardous NO task is?
1 hazardous manual tasks
manual tasks? If not, see Appendix J
YES

Do you know what a manual task risk Identify all hazardous tasks and
Have manual tasks risk assessments been NO assessment is, and, how and when to
2 do risk assessments for each
performed? perform one? one
for all hazardous tasks? If not, see Appendix J
YES

Ensure manual tasks risk


Have manual tasks risk assessment been NO
3 assessment been recorded and
recorded and kept?
kept
YES

Do you know what the procedures are for Ensure the workplace has
Does the workplace have documented NO manual tasks?
4 documented procedures for
procedures for hazardous manual tasks? See Appendix J for an example. hazardous manual tasks
YES

Ensure policies and procedures


Are policies and procedures included in NO
5 are included in the induction
the induction process?
process.
YES

GO TO NEXT PAGE
Ensure training records are kept
Are training records kept and NO
6 and maintained.
maintained?

YES

NO Ensure all risks associated with


Are all risks associated with manual tasks are controlled.
7 hazardous manual tasks controlled?

YES

Ensure all control measures are


Have all control measures recorded NO recorded and kept
8
and kept?
YES

Ensure on-going training is


Is on-going training provided to all provided to all employees
9 employees required to perform NO required to perform manual
manual tasks? tasks

YES

Are sufficient employees available where Ensure sufficient employees


team lifting has been implemented as NO available where team lifting has
10 been implemented as a control
a control measure?
measure
YES

GO TO NEXT
MODULE

You might also like