KEMBAR78
SDLC Tutorial | PDF | Software Development Process | Software Development
60% found this document useful (5 votes)
483 views8 pages

SDLC Tutorial

Sdlc Tutorial

Uploaded by

Anusha Reddy
Copyright
© © All Rights Reserved
We take content rights seriously. If you suspect this is your content, claim it here.
60% found this document useful (5 votes)
483 views8 pages

SDLC Tutorial

Sdlc Tutorial

Uploaded by

Anusha Reddy
Copyright
© © All Rights Reserved
We take content rights seriously. If you suspect this is your content, claim it here.
You are on page 1/ 8

SDLC

i
SDLC

About the Tutorial


SDLC stands for Software Development Life Cycle. SDLC is a process that consists of a
series of planned activities to develop or alter the Software Products. This tutorial will give
you an overview of the SDLC basics, SDLC models available and their application in the
industry.

This tutorial also elaborates on other related methodologies like Agile, RAD and
Prototyping.

Audience
This tutorial is relevant to all those professionals contributing in any manner towards
Software Product Development and its release. It is a handy reference for the quality
stakeholders of a Software project and the program/project managers. By the end of this
tutorial, the readers will develop a comprehensive understanding of SDLC and its related
concepts and will be able to select and follow the right model for any given Software
project.

Prerequisites
There are no specific prerequisites for this SDLC tutorial and any software professional can
go through this tutorial to get a bigger picture of how the high-quality software applications
and products are designed. A good understanding of programming or testing or project
management will give you an added advantage and help you gain maximum from this
tutorial.

Copyright & Disclaimer


 Copyright 2017 by Tutorials Point (I) Pvt. Ltd.

All the content and graphics published in this e-book are the property of Tutorials Point (I)
Pvt. Ltd. The user of this e-book is prohibited to reuse, retain, copy, distribute or republish
any contents or a part of contents of this e-book in any manner without written consent
of the publisher.

We strive to update the contents of our website and tutorials as timely and as precisely as
possible, however, the contents may contain inaccuracies or errors. Tutorials Point (I) Pvt.
Ltd. provides no guarantee regarding the accuracy, timeliness or completeness of our
website or its contents including this tutorial. If you discover any errors on our website or
in this tutorial, please notify us at contact@tutorialspoint.com

i
SDLC

Table of Contents
About the Tutorial .................................................................................................................................... i

Audience .................................................................................................................................................. i

Prerequisites ............................................................................................................................................ i

Copyright & Disclaimer ............................................................................................................................. i

Table of Contents .................................................................................................................................... ii

1. SDLC – OVERVIEW ............................................................................................................... 1

What is SDLC? ......................................................................................................................................... 1

SDLC Models ........................................................................................................................................... 3

2. SDLC – WATERFALL MODEL ................................................................................................. 4

Waterfall Model ─ Design ........................................................................................................................ 4

Waterfall Model ─ Application ................................................................................................................ 5

Waterfall Model ─ Advantages ................................................................................................................ 6

Waterfall Model ─ Disadvantages ........................................................................................................... 6

3. SDLC – ITERATIVE MODEL.................................................................................................... 7

Iterative Model ─ Design ......................................................................................................................... 7

Iterative Model ─ Application .................................................................................................................. 8

Iterative Model ─ Pros and Cons ............................................................................................................. 8

4. SDLC – SPIRAL MODEL ....................................................................................................... 10

Spiral Model ─ Design............................................................................................................................ 10

Spiral Model Application ....................................................................................................................... 11

Spiral Model ─ Pros and Cons ................................................................................................................ 12

5. SDLC – V-MODEL ............................................................................................................... 13

V-Model ─ Design .................................................................................................................................. 13

V-Model ─ Verification Phases .............................................................................................................. 14

ii
SDLC

Coding Phase ......................................................................................................................................... 14

Validation Phases .................................................................................................................................. 15

V- Model ─ Application .......................................................................................................................... 15

V-Model ─ Pros and Cons ...................................................................................................................... 16

6. SDLC – BIG BANG MODEL .................................................................................................. 17

Big Bang Model ─ Design and Application ............................................................................................. 17

Big Bang Model ─ Pros and Cons ........................................................................................................... 17

7. SDLC – AGILE MODEL ........................................................................................................ 18

What is Agile? ....................................................................................................................................... 18

Agile Vs Traditional SDLC Models .......................................................................................................... 20

Agile Model ─ Pros and Cons ................................................................................................................. 20

8. SDLC – RAD MODEL ........................................................................................................... 22

What is RAD? ........................................................................................................................................ 22

RAD Model Design ................................................................................................................................ 22

RAD Model Vs Traditional SDLC............................................................................................................. 24

RAD Model ─ Application ...................................................................................................................... 24

RAD Model ─ Pros and Cons .................................................................................................................. 24

9. SDLC – SOFTWARE PROTOTYPE MODEL ............................................................................ 26

What is Software Prototyping? ............................................................................................................. 26

Software Prototyping ─ Types ............................................................................................................... 27

Software Prototyping ─ Application ...................................................................................................... 28

Software Prototyping ─ Pros and Cons .................................................................................................. 28

iii
1. SDLC – Overview SDLC

Software Development Life Cycle (SDLC) is a process used by the software industry to
design, develop and test high quality softwares. The SDLC aims to produce a high-quality
software that meets or exceeds customer expectations, reaches completion within times
and cost estimates.

 SDLC is the acronym of Software Development Life Cycle.

 It is also called as Software Development Process.

 SDLC is a framework defining tasks performed at each step in the software


development process.

 ISO/IEC 12207 is an international standard for software life-cycle processes. It


aims to be the standard that defines all the tasks required for developing and
maintaining software.

What is SDLC?
SDLC is a process followed for a software project, within a software organization. It
consists of a detailed plan describing how to develop, maintain, replace and alter or
enhance specific software. The life cycle defines a methodology for improving the quality
of software and the overall development process.

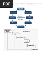
The following figure is a graphical representation of the various stages of a typical SDLC.

1
SDLC

A typical Software Development Life Cycle consists of the following stages:

Stage 1: Planning and Requirement Analysis


Requirement analysis is the most important and fundamental stage in SDLC. It is
performed by the senior members of the team with inputs from the customer, the sales
department, market surveys and domain experts in the industry. This information is then
used to plan the basic project approach and to conduct product feasibility study in the
economical, operational and technical areas.

Planning for the quality assurance requirements and identification of the risks associated
with the project is also done in the planning stage. The outcome of the technical feasibility
study is to define the various technical approaches that can be followed to implement the
project successfully with minimum risks.

Stage 2: Defining Requirements


Once the requirement analysis is done the next step is to clearly define and document the
product requirements and get them approved from the customer or the market analysts.
This is done through an SRS (Software Requirement Specification) document which
consists of all the product requirements to be designed and developed during the project
life cycle.

Stage 3: Designing the Product Architecture


SRS is the reference for product architects to come out with the best architecture for the
product to be developed. Based on the requirements specified in SRS, usually more than
one design approach for the product architecture is proposed and documented in a DDS -
Design Document Specification.

This DDS is reviewed by all the important stakeholders and based on various parameters
as risk assessment, product robustness, design modularity, budget and time constraints,
the best design approach is selected for the product.

A design approach clearly defines all the architectural modules of the product along with
its communication and data flow representation with the external and third party modules
(if any). The internal design of all the modules of the proposed architecture should be
clearly defined with the minutest of the details in DDS.

Stage 4: Building or Developing the Product


In this stage of SDLC the actual development starts and the product is built. The
programming code is generated as per DDS during this stage. If the design is performed
in a detailed and organized manner, code generation can be accomplished without much
hassle.

Developers must follow the coding guidelines defined by their organization and
programming tools like compilers, interpreters, debuggers, etc. are used to generate the
code. Different high level programming languages such as C, C++, Pascal, Java and PHP
are used for coding. The programming language is chosen with respect to the type of
software being developed.

2
SDLC

Stage 5: Testing the Product


This stage is usually a subset of all the stages as in the modern SDLC models, the testing
activities are mostly involved in all the stages of SDLC. However, this stage refers to the
testing only stage of the product where product defects are reported, tracked, fixed and
retested, until the product reaches the quality standards defined in the SRS.

Stage 6: Deployment in the Market and Maintenance


Once the product is tested and ready to be deployed it is released formally in the
appropriate market. Sometimes product deployment happens in stages as per the business
strategy of that organization. The product may first be released in a limited segment and
tested in the real business environment (UAT- User acceptance testing).

Then based on the feedback, the product may be released as it is or with suggested
enhancements in the targeting market segment. After the product is released in the
market, its maintenance is done for the existing customer base.

SDLC Models
There are various software development life cycle models defined and designed which are
followed during the software development process. These models are also referred as
"Software Development Process Models". Each process model follows a Series of steps
unique to its type to ensure success in the process of software development.

Following are the most important and popular SDLC models followed in the industry:

 Waterfall Model
 Iterative Model
 Spiral Model
 V-Model
 Big Bang Model

Other related methodologies are Agile Model, RAD Model, Rapid Application Development
and Prototyping Models.

3
SDLC

End of ebook preview

If you liked what you saw…

Buy it from our store @ https://store.tutorialspoint.com

You might also like