KEMBAR78
Fault Tree Analysis for Engineers | PDF | Valve | Continuum Mechanics
0% found this document useful (0 votes)
146 views8 pages

Fault Tree Analysis for Engineers

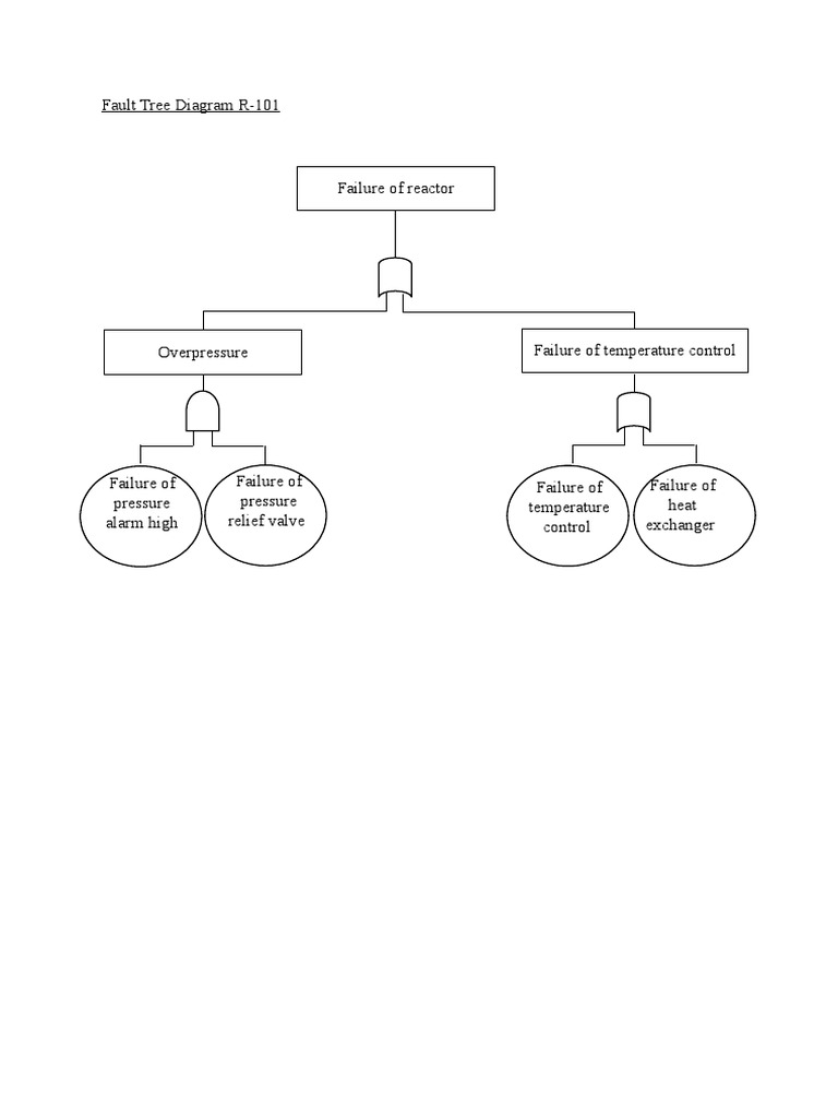
The documents present several fault tree diagrams describing failures in different parts of a chemical plant. The diagrams show that a failure of the reactor can be caused by overpressure or a failure of temperature control. A failure of temperature control can then be further broken down into failures of specific components like pressure alarms, relief valves, temperature indicators, and heat exchangers. Similarly, the other diagrams show how failures of process equipment like columns and tanks can be traced to lower level component failures involving temperature control, level control, valves and indicators.

Uploaded by

nazirul
Copyright
© © All Rights Reserved
We take content rights seriously. If you suspect this is your content, claim it here.
Available Formats
Download as DOCX, PDF, TXT or read online on Scribd
0% found this document useful (0 votes)
146 views8 pages

Fault Tree Analysis for Engineers

The documents present several fault tree diagrams describing failures in different parts of a chemical plant. The diagrams show that a failure of the reactor can be caused by overpressure or a failure of temperature control. A failure of temperature control can then be further broken down into failures of specific components like pressure alarms, relief valves, temperature indicators, and heat exchangers. Similarly, the other diagrams show how failures of process equipment like columns and tanks can be traced to lower level component failures involving temperature control, level control, valves and indicators.

Uploaded by

nazirul
Copyright
© © All Rights Reserved
We take content rights seriously. If you suspect this is your content, claim it here.
Available Formats
Download as DOCX, PDF, TXT or read online on Scribd
You are on page 1/ 8

Fault Tree Diagram R-101

Failure of reactor

Overpressure Failure of temperature control

Failure of Failure of Failure of Failure of


pressure pressure temperature heat
alarm high relief valve control exchanger
Fault Tree Diagram R-101

Failure of reactor

Overpressure Failure of temperature control

Failure of Failure of Failure of Failure of


pressure pressure temperature heat
alarm high relief valve control exchanger

\
Fault tree diagram T-103

Overheated of stripping
column

Failure of temperature
control
Failure of heat
exchanger E-106

Failure of Failure of
temperature temperature
indicator alarm
control
Fault tree diagram V-101

Liquid overflow in quench


tank

Failure of level control


Inlet valve fully
open

Failure of Failure of
level control valve
indicator
control
Fault tree diagram T-101

Overpressure of pressure in
HCL column

Failure of temperature control


Failure of relief
valve

Failure of Failure of
temperature control valve
indicator
control
Fault tree diagram T-101

Liquid overflow in HCL


column

Failure of level control


Inlet valve fully
open

Failure of Failure of
level control valve
indicator
control
Fault tree diagram V-102

Liquid overflow in
blowdown vessel

Failure of level control


Inlet valve fully
open

Failure of Failure of
level control valve
indicator
control

You might also like