KEMBAR78
Data Flow Diagram: Level 0 | PDF
0% found this document useful (0 votes)
565 views1 page

Data Flow Diagram: Level 0

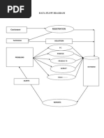
This data flow diagram shows the flow of data between an admin, customer, and various databases at two levels. At level 0, an admin and customer parking service interact. At level 1, the admin and customer interact with different databases for customer details, parking details, availability details, license details, and billing details, and the admin can access reports.

Uploaded by

Sugunasugi
Copyright
© © All Rights Reserved
We take content rights seriously. If you suspect this is your content, claim it here.
Available Formats
Download as DOCX, PDF, TXT or read online on Scribd
0% found this document useful (0 votes)
565 views1 page

Data Flow Diagram: Level 0

This data flow diagram shows the flow of data between an admin, customer, and various databases at two levels. At level 0, an admin and customer parking service interact. At level 1, the admin and customer interact with different databases for customer details, parking details, availability details, license details, and billing details, and the admin can access reports.

Uploaded by

Sugunasugi
Copyright
© © All Rights Reserved
We take content rights seriously. If you suspect this is your content, claim it here.
Available Formats
Download as DOCX, PDF, TXT or read online on Scribd
You are on page 1/ 1

DATA FLOW DIAGRAM

LEVEL 0

ADVANCE
ADMIN PARKING CUSTOMER
SERVICE

LEVEL 1

LOGIN
ADMIN CUSTOMER CUS_DB
DETAILS

PARKING PAR_DB
DETAILS

AVAILABILITY AVA_DB
DETAILS

LICENSE LIC_DB
DETAILS

BILLING
BIL_DB
DETAILS

REPORT

You might also like