KEMBAR78
Panasonic Inverter Ac | PDF | Pipe (Fluid Conveyance) | Ac Power Plugs And Sockets
100% found this document useful (1 vote)
7K views74 pages

Panasonic Inverter Ac

SERVICE MANUAL

Uploaded by

Pratiban
Copyright
© © All Rights Reserved
We take content rights seriously. If you suspect this is your content, claim it here.
Available Formats
Download as PDF, TXT or read online on Scribd
100% found this document useful (1 vote)
7K views74 pages

Panasonic Inverter Ac

SERVICE MANUAL

Uploaded by

Pratiban
Copyright
© © All Rights Reserved
We take content rights seriously. If you suspect this is your content, claim it here.
Available Formats
Download as PDF, TXT or read online on Scribd
You are on page 1/ 74

Order No: PHAAM1111085C1

Indoor Unit Outdoor Unit


CS-S9NKUA CU-S9NKUA
CS-S12NKUA CU-S12NKUA

WARNING
This service information is designed for experienced repair technicians only and is not designed for use by the general public.
It does not contain warnings or cautions to advise non-technical individuals of potential dangers in attempting to service a product.
Products powered by electricity should be serviced or repaired only by experienced professional technicians. Any attempt to
service or repair the products dealt with in this service information by anyone else could result in serious injury or death.

PRECAUTION OF LOW TEMPERATURE


In order to avoid frostbite, be assured of no refrigerant leakage during the installation or repairing of refrigerant circuit.

TABLE OF CONTENTS
1. Safety Precautions.............................................3 9. Printed Circuit Board .......................................16
2. Specification .......................................................5 9.1 Indoor Unit..................................................16
9.2 Outdoor Unit ...............................................18
3. Location of Controls and Components ...........7
10. Installation Instruction.....................................19
3.1 Indoor Unit....................................................7
3.2 Outdoor Unit .................................................7 10.1 S9NKUA S12NKUA...................................19
3.3 Remote Control ............................................7
11. Operation Control.............................................27
4. Dimensions .........................................................8
11.1 Basic Function............................................27
4.1 Indoor Unit....................................................8 11.2 Indoor Fan Motor Operation.......................28
4.2 Outdoor Unit .................................................9 11.3 Outdoor Fan Motor Operation (For S9NK
and S12NK)................................................28
5. Refrigeration Cycle Diagram...........................10
11.4 Airflow Direction .........................................28
6. Block Diagram ..................................................11 11.5 Quiet Operation (Cooling Mode/Cooling Area
of Dry Mode)...............................................29
7. Wiring Connection Diagram............................12 11.6 Powerful Mode Operation ..........................30
7.1 Indoor Unit..................................................12 11.7 Timer Control..............................................30
7.2 Outdoor Unit ...............................................13 11.8 Random Auto Restart Control ....................30
11.9 Indication Panel..........................................30
8. Electronic Circuit Diagram ..............................14
12. Protection Control............................................31
8.1 Indoor Unit..................................................14
8.2 Outdoor Unit ...............................................15

© Panasonic HA Air-Conditioning (M) Sdn. Bhd. 2011.


Unauthorized copying and distribution is a violation of law.

Downloaded from www.Manualslib.com manuals search engine


12.1 Restart Control (Time Delay Safety Control)..
....................................................................31
12.2 30 Seconds Forced Operation ...................31
12.3 Total Running Current Control ...................31
12.4 IPM (Power Transistor) Prevention Control31
12.5 Low Pressure Protection Control (Gas
Leakage Detection) ....................................32
12.6 Low Frequency Protection Control 1 ..........32
12.7 Low Frequency Protection Control 2 ..........32
12.8 Outdoor Air Temperature Control...............32
12.9 Cooling Overload Control ...........................32
12.10 Freeze Prevention Control .........................33
12.11 Freeze Prevention Control 2 ......................33
12.12 Dew Prevention Control .............................33
13. Servicing Mode .................................................34
13.1 Auto Off/On Button .....................................34
13.2 Remote Control Button...............................35
14. Troubleshooting Guide....................................36
14.1 Refrigeration Cycle System........................36
14.2 Breakdown Self Diagnosis Function...........38
14.3 Error Code Table ........................................39
14.4 Troubleshooting Flowchart .........................40
15. Disassembly and Assembly Instructions ......63
15.1 Indoor Electronic Controllers, Cross Flow
Fan and Indoor Fan Motor Removal
Procedures .................................................63
16. Technical Data ..................................................67
16.1 Operation Characteristics...........................67
17. Exploded View and Replacement Parts List..71
17.1 Indoor Unit ..................................................71
17.2 Outdoor Unit ...............................................73

Downloaded from www.Manualslib.com manuals search engine


1. Safety Precautions
• Read the following “SAFETY PRECAUTIONS” carefully before perform any servicing.
• Electrical work must be installed or serviced by a licensed electrician. Be sure to use the correct rating of the power plug and
main circuit for the model installed.
• The caution items stated here must be followed because these important contents are related to safety. The meaning of each
indication used is as below. Incorrect installation or servicing due to ignoring of the instruction will cause harm or damage,
and the seriousness is classified by the following indications.

WARNING This indication shows the possibility of causing death or serious injury.

CAUTION This indication shows the possibility of causing injury or damage to properties.

• The items to be followed are classified by the symbols:

This symbol denotes item that is PROHIBITED from doing.

• Carry out test run to confirm that no abnormality occurs after the servicing. Then, explain to user the operation, care and
maintenance as stated in instructions. Please remind the customer to keep the operating instructions for future reference.

WARNING

1. Do not modify the machine, part, material during repairing service.

2. If wiring unit is supplied as repairing part, do not repair or connect the wire even only partial wire break. Exchange the whole wiring unit.

3. Do not wrench the fasten terminal. Pull it out or insert it straightly.

Engage authorized dealer or specialist for installation and servicing. If installation of servicing done by the user is defective, it will cause
4.
water leakage, electrical shock or fire.

5. Install according to this installation instructions strictly. If installation is defective, it will cause water leakage, electric shock or fire.

Use the attached accessories parts and specified parts for installation and servicing. Otherwise, it will cause the set to fall, water leakage,
6.
fire or electrical shock.
Install at a strong and firm location which is able to withstand the set’s weight. If the strength is not enough or installation is not properly
7.
done, the set will drop and cause injury.
For electrical work, follow the local national wiring standard, regulation and the installation instruction. An independent circuit and single
8.
outlet must be used. If electrical circuit capacity is not enough or defect found in electrical work, it will cause electrical shock or fire.
This equipment is strongly recommended to be installed with Earth Leakage Circuit Breaker (ELCB) or Residual Current Device (RCD).
9.
Otherwise, it may cause electrical shock and fire in case equipment breakdown or insulation breakdown.
Do not use joint cable for indoor/outdoor connection cable. Use the specified indoor/outdoor connection cable, refer to installation
10. instruction CONNECT THE CABLE TO THE INDOOR UNIT and connect tightly for indoor/outdoor connection. Clamp the cable so that no
external force will be acted on the terminal. If connecting or fixing is not perfect, it will cause heat up or fire at the connection.
Wire routing must be properly arranged so that control board cover is fixed properly. If control board cover is not fixed perfectly, it will
11.
cause heat-up or fire at the connection point of terminal, fire or electrical shock.
When install or relocate air conditioner, do not let any substance other than the specified refrigerant, eg. air etc. mix into refrigeration cycle
12.
(piping). (Mixing of air etc. will cause abnormal high pressure in refrigeration cycle and result in explosion, injury etc.).
Do not install outdoor unit near handrail of veranda. When installing air-conditioner unit at veranda of high rise building, child may climb up
13.
to outdoor unit and cross over the handrail and causing accident.
This equipment must be properly earthed. Earth line must not be connected to gas pipe, water pipe, earth of lightning rod and
14.
telephone. Otherwise, it may cause electrical shock in case equipment breakdown or insulation breakdown.

15. Keep away from small children, the thin film may cling to nose and mouth and prevent breathing.

Do not use unspecified cord, modified cord, joint cord or extension cord for power supply cord. Do not share the single outlet with
16.
other electrical appliances. Poor contact, poor insulation or over current will cause electrical shock or fire.
Tighten the flare nut with torque wrench according to specified method. If the flare nut is over-tightened, after a long period, the flare may
17.
break and cause refrigerant gas leakage.
For R410A models, when connecting the piping, do not use any existing (R22) pipes and flares nuts. Using such same may cause
abnormally high pressure in the refrigeration cycle (piping), and possibly result in explosion and injury. In case of using existing
(R22) pipes during installation of R410A models, must carry out pump down properly to collect back the refrigerant and oil before
18.
installation new unit.
Thickness of copper pipes used with R410A must be more than 0.6mm. Never use copper pipes thinner than 0.6mm.
It is desirable that the amount of residual oil is less than 40 mg/10m.

Downloaded from www.Manualslib.com manuals search engine


WARNING
During installation, install the refrigerant piping properly before run the compressor. (Operation of compressor without fixing refrigeration
19. piping and valves at opened condition will cause suck-in of air, abnormal high pressure in refrigeration cycle and result in explosion, injury
etc.).
During pump down operation, stop the compressor before remove the refrigeration piping. (Removal of refrigeration piping while
20. compressor is operating and valves are opened condition will cause suck-in of air, abnormal high pressure in refrigeration cycle and result
in explosion, injury etc.)..
After completion of installation or service, confirm there is no leakage of refrigerant gas. It may generate toxic gas when the refrigerant
21.
contacts with fire.

22. Ventilate if there is refrigerant gas leakage during operation. It may cause toxic gas when the refrigerant contacts with fire.

23. Do not insert your fingers or other objects into the unit, high speed rotating fan may cause injury

24. Must not use other parts except original parts describe in catalog and manual.

25. Using of refrigerant other than the specified type may cause product damage, burst and injury etc.

CAUTION
Do not install the unit at place where leakage of flammable gas may occur. In case gas leaks and accumulates at surrounding of
1.
the unit, it may cause fire.
Carry out drainage piping as mentioned in installation instructions. If drainage is not perfect, water may enter the room and damage the
2.
furniture.
Tighten the flare nut with torque wrench according to specified method. If the flare nut is over-tightened, after a long period, the flare may
3.
break and cause refrigerant gas leakage.

4. Do not touch outdoor unit air inlet and aluminium fin. It may cause injury.

5. Select an installation location which is easy for maintenance.

Pb free solder has a higher melting point than standard solder; typically the melting point is 50°F – 70°F (30°C – 40°C) higher. Please use
6. a high temperature solder iron. In case of the soldering iron with temperature control, please set it to 700 ± 20°F (370 ± 10°C).
Pb free solder will tend to splash when heated too high (about 1100°F / 600°C).
Power supply connection to the air conditioner. Connect the power supply cord of the air conditioner to the mains using one of the
following methods.
Power supply point shall be the place where there is ease for access for the power disconnection in case of emergency. In some
countries, permanent connection of this room air conditioner to the power supply is prohibited.
7. i. Power supply connection to the receptacle using a power plug.
Use an approved 15/16A (1.0 ~ 1.75HP) or 16A (2.0HP) or 20A (2.5HP), power plug with earth pin for the connection to the socket.
ii. Power supply connection to a circuit breaker for the permanent connection.
Use an approved 16A (1.0 ~ 2.0HP) or 20A (2.5HP), circuit breaker for the permanent connection. It must be a double pole switch with
a minimum 3.0 mm contact gap.
Do not release refrigerant during piping work for installation, servicing, reinstallation and during repairing a refrigerant parts. Take
8.
care of the liquid refrigerant, it may cause frostbite.

9. Installation or servicing work: It may need two people to carry out the installation or servicing work.

10. Do not install this appliance in a laundry room or other location where water may drip from the ceiling, etc.

11. Do not sit or step on the unit, you may fall down accidentally.

12. Do not touch the sharp aluminum fins , sharp parts may cause injury.

Downloaded from www.Manualslib.com manuals search engine


2. Specification
Indoor CS-S9NKUA CS-S12NKUA
Model
Outdoor CU-S9NKUA CU-S12NKUA
Performance Test Condition ARI ARI
Phase, Hz Single, 60 Single, 60
Power Supply
V 208 230 208 230
Min. Mid. Max. Min. Mid. Max. Min. Mid. Max. Min. Mid. Max.
kW 1.20 2.49 3.00 1.20 2.49 3.00 1.20 3.51 3.90 1.20 3.51 3.90
Capacity
BTU/h 4100 8500 10200 4100 8500 10200 4100 12000 13300 4100 12000 13300
Running Current A - 3.5 - - 3.1 - - 5.2 - - 4.7 -
Input Power W 250 650 850 250 650 850 250 1.00k 1.15k 250 1.00k 1.15k
W/W 4.80 3.83 3.53 4.80 3.83 3.53 4.80 3.51 3.39 4.80 3.51 3.39
Cooling

EER
Btu/hW 16.40 13.05 12.00 16.40 13.05 12.00 16.40 12.00 11.55 16.40 12.00 11.55
Power Factor % - 89 - - 91 - - 92 - - 93 -
dB-A 40 / 25 / 20 40 / 25 / 20 43 / 28 / 20 43 / 28 / 20
Indoor Noise (H / L / QLo)
Power Level dB 56 / - 56 / - 59 / - 59 / -
dB-A 47 / - / - 47 / - / - 48 / - / - 48 / - / -
Outdoor Noise (H / L / QLo)
Power Level dB 62 / - 62 / - 63 / - 63 / -
Max Current (A) / Max Input Power (W) 4.4 / 940 6.8 / 1.53k
Starting Current (A) 3.5 5.2
Min Circuit Ampacity 15.0 15.0
Max. Overcurrent Protection 15.0 15.0
Type Hermetic Motor Hermetic Motor
Compressor Motor Type Brushless (4 poles) Brushless (4 poles)
Output Power W 700 700
Type Cross-flow fan Cross-flow fan
Material ASG20K1 ASG20K1
Motor Type Transistor (8 poles) Transistor (8 poles)
Input Power W 47.0 - 47.0 47.0 - 47.0
Indoor Fan

Output Power W 40 40
QLo rpm 620 630
Lo rpm 720 790
Speed Me rpm 930 1030
Hi rpm 1150 1270
SHi rpm 1250 1400
Type Propeller Propeller
Material PP PP
Outdoor Fan

Motor Type DC (8 poles) DC (8 poles)


Input Power W - -
Output Power W 40 40
Speed Hi rpm 830 - 830 830 - 830
Moisture Removal L/h (Pt/h) 0.6 (1.3) 1.2 (2.5)
3 3
QLo m /min (ft /min) 5.42 (191) 5.30 (187)
3 3
Lo m /min (ft /min) 6.51 (230) 6.98 (246)
3 3
Indoor Airflow Me m /min (ft /min) 8.80 (311) 9.49 (335)
3 3
Hi m /min (ft /min) 11.2 (395) 12.0 (425)
3 3
SHi m /min (ft /min) 12.29 (434) 13.36 (472)
Outdoor 3 3
Hi m /min (ft /min) 31.0 (1095) 31.0 (1095) 31.0 (1095) 31.0 (1095)
Airflow

Downloaded from www.Manualslib.com manuals search engine


Control Device Capillary Tube Capillary Tube
Refrigeration 3
Refrigerant Oil cm FV50S (320) FV50S (320)
Cycle
Refrigerant Type g (oz) R410A, 980 (34.6) R410A, 980 (34.6)
Height(I/D / O/D) mm (inch) 290 (11-7/16) / 540 (21-9/32) 290 (11-7/16) / 540 (21-9/32)
Dimension Width (I/D / O/D) mm (inch) 870 (34-9/32) / 780 (30-23/32) 870 (34-9/32) / 780 (30-23/32)
Depth (I/D / O/D) mm (inch) 204 (8-1/16) / 289 (11-13/32) 204 (8-1/16) / 289 (11-13/32)
Weight Net (I/D / O/D) kg (lb) 9 (20) 37 (82) 9 (20) 37 (82)
Pipe Diameter (Liquid / Gas) mm (inch) 6.35 (1/4) / 9.52 (3/8) 6.35 (1/4) / 12.70 (1/2)
Standard length m (ft) 7.5 (24.6) 7.5 (24.6)
Length range (min – max) m (ft) 3 (9.8) ~ 20 (65.6) 3 (9.8) ~ 20 (65.6)
Piping

I/D & O/D Height different m (ft) 15 (49.2) 15 (49.2)


Additional Gas Amount g/m (oz/ft) 20 (0.2) 20 (0.2)
Length for Additional Gas m (ft) 7.5 (24.6) 7.5 (24.6)
Inner Diameter mm (inch) 16.7 (5/8) 16.7 (5/8)
Drain Hose
Length mm (inch) 650 (25-5/8) 650 (25-5/8)
Fin Material Aluminium (Pre Coat) Aluminium (Pre Coat)

Indoor Heat Fin Type Slit Fin Slit Fin


Exchanger Row x Stage x FPI 2 x 15 x 19 2 x 15 x 21
Size (W x H x L) inch (1) x (12-3/8) x (24) (1) x (12-3/8) x (24)
Fin Material Aluminium (Blue coated) Aluminium (Blue coated)
Outdoor Fin Type Corrugate Fin Corrugate Fin
Heat
Exchanger Row x Stage x FPI 2 x 24 x 17 2 x 24 x 17
(1-3/8) x (19-7/8) x (28-1/8) (1-3/8) x (19-7/8) x (28-1/8)
Size (W x H x L) inch
(26-7/8) (26-7/8)
Material Polypropelene Polypropelene
Air Filter
Type One-touch One-touch
Power Supply Outdoor Outdoor
Power Supply Cord A - -
Thermostat - -
Protection Device - -
DRY BULB WET BULB DRY BULB WET BULB
Maximum 89.6 73.4 89.6 73.4
Indoor Operation Range
Minimum 60.8 51.8 60.8 51.8
Maximum 109.4 78.8 109.4 78.8
Outdoor Operation Range
Minimum 14.0 - 14.0 -

1. Cooling capacities are based on indoor temperature of 80.6°F DRY BULB, 66°F WET BULB and outdoor air temperature of 95°F DRY BULB,
75.2°F WET BULB.

Downloaded from www.Manualslib.com manuals search engine


3. Location of Controls and Components
3.1 Indoor Unit

3.2 Outdoor Unit

3.3 Remote Control

Downloaded from www.Manualslib.com manuals search engine


4. Dimensions
4.1 Indoor Unit

Downloaded from www.Manualslib.com manuals search engine


4.2 Outdoor Unit

Downloaded from www.Manualslib.com manuals search engine


5. Refrigeration Cycle Diagram
INDOOR OUTDOOR

LIQUID EXP.
SIDE DISCHARGE PROCESSTUBE
VALVE STRAINER
MUFFLER

2-WAY
VALVE
PIPE
TEMP.
SENSOR

INTAKE
TEMP.
SENSOR

HEAT EXCHANGER
(EVAPORATOR)
F.COND

GAS 4-WAY VALVE


SIDE

4-WAY
VALVE

DISCHARGE
MUFFLER

ACCUMULATOR

COMP.

COOLING
HEATING

10

Downloaded from www.Manualslib.com manuals search engine


6. Block Diagram

11

Downloaded from www.Manualslib.com manuals search engine


7. Wiring Connection Diagram
7.1 Indoor Unit

12

Downloaded from www.Manualslib.com manuals search engine


7.2 Outdoor Unit

13

Downloaded from www.Manualslib.com manuals search engine


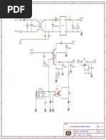
8. Electronic Circuit Diagram
8.1 Indoor Unit

14

Downloaded from www.Manualslib.com manuals search engine


8.2 Outdoor Unit

15

Downloaded from www.Manualslib.com manuals search engine


9. Printed Circuit Board
9.1 Indoor Unit
9.1.1 Main Printed Circuit Board

16

Downloaded from www.Manualslib.com manuals search engine


9.1.2 Power Printed Circuit Board

9.1.3 Indicator Printed Circuit Board

17

Downloaded from www.Manualslib.com manuals search engine


9.2 Outdoor Unit
9.2.1 Main Printed Circuit Board

18

Downloaded from www.Manualslib.com manuals search engine


10. Installation Instruction
10.1 S9NKUA S12NKUA
10.1.1 Select the Best Location 10.1.2 Indoor/Outdoor Unit Installation
Diagram
10.1.1.1 Indoor Unit
• Do not install the unit in excessive oil fume area
such as kitchen, workshop and etc.
• There should not be any heat source or steam
near the unit.
• There should not be any obstacles blocking the air
circulation.
• A place where air circulation in the room is good.
• A place where drainage can be easily done.
• A place where noise prevention is taken into
consideration.
• Do not install the unit near the door way.
• Ensure the spaces indicated by arrows from the
wall, ceiling, fence or other obstacles.
• Recommended installation height for indoor unit
shall be at least 8.2 ft.

10.1.1.2 Outdoor Unit


• If an awning is built over the unit to prevent direct
sunlight or rain, be careful that heat radiation from
the condenser is not obstructed.
• There should not be any animal or plant which
could be affected by hot air discharged.
• Keep the spaces indicated by arrows from wall,
ceiling, fence or other obstacles.
• Do not place any obstacles which may cause a
short circuit of the discharged air.
• If piping length is over the [piping length for
additional gas], additional refrigerant should be
added as shown in the table.

Example: For S9NKUA


If the unit is installed at 32.8 ft distance, the quantity of
additional refrigerant should be 1.64 oz .... (32.8 - 24.6)
ft x 0.2 oz/ft = 1.64 oz.

19

Downloaded from www.Manualslib.com manuals search engine


10.1.3 Indoor Unit

10.1.3.1 How to Fix Installation Plate


The mounting wall shall be strong and solid enough to prevent if from the vibration.

The centre of installation plate should be at more than c at right and left of the wall.
The distance from installation plate edge to ceiling should more than d.
From installation plate left edge to unit’s left side is e.
From installation plate right edge to unit’s right side is f.


B : For left side piping, piping connection for liquid should be about g from this line.
: For left side piping, piping connection for gas should be about h from this line.

1 Mount the installation plate on the wall with 5 screws or more (at least 5 screws).
(If mounting the unit on the concrete wall, consider using anchor bolts.)
o Always mount the installation plate horizontally by aligning the marking-off line with the thread and using
a level gauge.
2 Drill the piping plate hole with ø2 ¾” hole-core drill.
o Line according to the left and right side of the installation plate. The meeting point of the extended line is
the center of the hole. Another method is by putting measuring tape at position as shown in the diagram
above. The hole center is obtained by measuring the distance namely 5 1/16” for left and right hole
respectively.
o Drill the piping hole at either the right or the left and the hole should be slightly slanting to the outdoor
side.

10.1.3.2 To Drill a Hole in the Wall and


Install a Sleeve of Piping
1 Insert the piping sleeve to the hole.
2 Fix the bushing to the sleeve.
3 Cut the sleeve until it extrudes about 19/32”
from the wall.

4 Finish by sealing the sleeve with putty or


caulking compound at the final stage.

20

Downloaded from www.Manualslib.com manuals search engine


10.1.3.3 Indoor Unit Installation

10.1.3.4 For the right rear piping

10.1.3.5 For the right bottom piping

10.1.3.6 For the embedded piping

(This can be used for left rear piping and bottom


piping also.)

21

Downloaded from www.Manualslib.com manuals search engine


10.1.3.7 Connect the Cable to the Indoor Unit
1. The inside and outside connection cable can
be connected without removing the front grille.
2. Unscrew the conduit cover and fix the conduit
connector to conduit cover with lock nut, then
secure it against chassis.
3. Connection cable between indoor unit and
outdoor unit should be UL listed or CSA
approved 4 conductor wires minimum AWG16
in accordance with local electric codes.
o Ensure the colour of wires of outdoor unit
and terminal number are the same as the
indoor's respectively.

o Earth lead wire shall be Yellow/Green


(Y/G) in colour and shall be longer than
other lead wires as shown in the figure for
electrical safety in case of the slipping.

22

Downloaded from www.Manualslib.com manuals search engine


10.1.3.8 Wire Stripping and connecting requirement

10.1.3.9 Cutting and flaring the piping


1 Please cut using pipe cutter and then remove the burrs.
2 Remove the burrs by using reamer. If burrs is not removed, gas leakage may be caused. Turn the piping end
down to avoid the metal powder entering the pipe.
3 Please make flare after inserting the flare nut onto the copper pipes.

23

Downloaded from www.Manualslib.com manuals search engine


10.1.4 Outdoor Unit

10.1.4.1 Install the Outdoor Unit


• After selecting the best location, start installation to Indoor/Outdoor Unit Installation Diagram.
1 Fix the unit on concrete or rigid frame firmly and horizontally by bolt nut (ø13/32”).
2 When installing at roof, please consider strong wind and earthquake.
Please fasten the installation stand firmly with bolt or nails.

Model A B C D
S9NKUA, S12NKUA 22 7/16” 4 1/8” 23/32” 12 19/32”

10.1.4.2 Connect the Piping Do not overtighten, over tightening may cause gas leakage.

Piping size Torque


10.1.4.2.1 Connecting The Piping to 1/4” 13.3 lbf.ft
Indoor 3/8” 31.0 lbf.ft
Please make flare after inserting flare nut (locate at 1/2” 40.6 lbf.ft
joint portion of tube assembly) onto the copper pipe. 5/8” 47.9 lbf.ft
(In case of using long piping) 3/4” 73.8 lbf.ft

Connect the piping


• Align the center of piping and sufficiently tighten
the flare nut with fingers.
• Further tighten the flare nut with torque wrench in
specified torque as stated in the table.

10.1.4.2.2 Connecting The Piping to


Outdoor
Decide piping length and then cut by using pipe cutter.
Remove burrs from cut edge.
Make flare after inserting the flare nut (locate at valve)
onto the copper pipe.
Align center of piping to valve and then tighten with
torque wrench to the specified torque as stated in the
table.

10.1.4.2.3 Gas Leaking Checking


Pressure test to system to 400 PSIG with dry nitrogen, in stages. Thoroughly leak check the system.
If the pressure holds, release the nitrogen and proceed to section 10.1.4.3.

24

Downloaded from www.Manualslib.com manuals search engine


10.1.4.3 Evacuation of the equipment
WHEN INSTALLATION AN AIR CONDITIONER, BE SURE TO EVACUATE THE AIR INSIDE THE INDOOR UNIT
AND PIPES in the following procedures.

1. Connect a charging hose with a push pin to the Low side of a charging set and the service port of the 3-way
valve.
2. Connect the micron gauge between vacuum pump and service port of outdoor units.
3. Turn on the power switch of the vacuum pump and make sure that connect digital micron gauge and to pull
down to a value of 500 microns.
4. To make sure micron gauge a value 500 microns and close the low side valve of the charging set and turn off
the vacuum pump.
5. Disconnect the vacuum pump hose from the service port of the 3-way valve.
6. Tighten the service port caps of the 3-way valve at a torque of 13.3 Ibf.ft with a torque wrench.
7. Remove the valve caps of both of the 2-way valve and 3-way valve. Position both of the valves to “Open”
using a hexagonal wrench (5/32”).
8. Mount valve caps onto the 2-way valve and the 3-way valve.
o Be sure to check for gas leakage.

10.1.4.4 Connect the Cable to the Outdoor Unit


1. Remove Top panel.
2. Remove Control Board Cover (Resin and Metal).
3. Remove Plugs.
4. Fix the conduit connectors to the knockout holes with
lock-nuts, then secure them against the side panel.
5. All wires pass through conduits.
6. Connection cable between indoor unit and outdoor
unit should be UL listed or CSA approved 4 conductor
wires minimum AWG16 in accordance with local
electric codes.
7. Wire connection to the power supply (208/230V 60Hz)
through circuit breaker.
o Connect the UL listed or CSA approved wires
minimum AWG14 to the terminal board, and
connect the other end of the wires to ELCB /
GFCI.
8. Connect the power supply cord and connection cable
between indoor unit and outdoor unit according to the diagram below.

25

Downloaded from www.Manualslib.com manuals search engine


9. Secure the wire onto the control board with the holder
(clamper).
10. After completing wiring connections, reattach the control
board cover (Metal and Resin) and the top panel to the
original position with the screws.
11. For wire stripping and connection requirement, refer to
instruction g of indoor unit.

o Earth lead wire shall be Yellow/Green (Y/G) in colour


and shall be longer than other lead wires as shown in
the figure for electrical safety in case of the slipping.

10.1.4.5 Piping Insulation


1. Please carry out insulation at pipe connection portion as mentioned in Indoor/Outdoor Unit Installation
Diagram. Please wrap the insulated piping end to prevent water from going inside the piping.
2. If drain hose or connecting piping is in the room (where dew may form), please increase the insulation by
using POLY-E FOAM with thickness ¼” or above.

26

Downloaded from www.Manualslib.com manuals search engine


11. Operation Control
11.1 Basic Function
Inverter control, which equipped with a microcomputer in determining the most suitable operation mode as time
passes, automatically adjusts output power for maximum comfort always. In order to achieve the suitable operation
mode, the microcomputer maintains the set temperature by measuring the temperature of the environment and
performing temperature shifting. The compressor at outdoor unit is operating following the frequency instructed by
the microcomputer at indoor unit that judging the condition according to internal setting temperature and intake air
temperature.

11.1.1 Internal Setting Temperature


Once the operation starts, remote control setting temperature will be taken as base value for temperature shifting
processes. These shifting processes are depending on the air conditioner settings and the operation environment.
The final shifted value will be used as internal setting temperature and it is updated continuously whenever the
electrical power is supplied to the unit.

Remote Control Setting Temperature


60.8°F ~ 86°F

Indoor Air Temperature Shifting

Outdoor Air Temperature Shifting

Powerful Mode Shifting

Setting Temperature Limit Checking


(Min: 60.8°F; Max: 91.4°F)

Internal Setting Temperature

11.1.2 Cooling Operation

11.1.2.1 Thermostat control


• Compressor is OFF when intake Air Temperature - Internal Setting Temperature < 29.3°F.
• Compressor is ON after waiting for 3 minutes, if the Intake Temperature - Internal Setting Temperature >
Compressor OFF point.

11.1.3 Soft Dry Operation

11.1.3.1 Thermostat control


• Compressor is OFF when Intake Temperature - Internal Setting Temperature < 28.4°F.
• Compressor is ON after waiting for 3 minutes, if the Intake Air Temperature - Internal Setting Temperature >
Compressor OFF point.

11.1.3.2 Automatic Operation


• This mode can be set using remote control and the operation is decided by indoor intake air temperature.
• During operation mode judgment at the beginning of the Auto Mode operation, indoor fan motor (with speed of
Lo-) is running for 30 seconds to detect the indoor intake air temperature.
• The operation mode is decided based on below chart.
Cooling
operation
73.4°F
Soft Dry
operation

Indoor intake
Air Temp

• After the operation mode is decided, the unit operation will follow the respective operation mode control.

27

Downloaded from www.Manualslib.com manuals search engine


11.2 Indoor Fan Motor Operation
11.2.1 Basic Rotation Speed
• Manual Fan Speed
o Fan motor’s number of rotation is determined according to remote control setting.

Remote control ○ ○ ○ ○ ○
Tab Hi Me+ Me Me- Lo

• Auto Fan Speed


o According to room temperature and setting temperature, indoor fan speed is determined automatically.
o The indoor fan will operate according to pattern below.

Fan Speed a b c d e f g h a b

Higher
Medium
Lower
[1 pattern : 10s]

• Feedback control
o Immediately after the fan motor is started, feedback control is performed once every second.
o During fan motor on, if fan motor feedback ≥ 2550 rpm or <50 rpm continuously for 10 seconds, the fan
motor error counter increased; fan motor is then stopped and restarted. If the fan motor error counter
increased to 7, then H19 – fan motor error is detected. Operation stopped and could not be restarted.

11.3 Outdoor Fan Motor Operation


Outdoor fan motor is operated with fan speed number of rotations. Outdoor fan turns on when compressor starts to
operate. But outdoor fan will turns off 30 seconds after compressor stops to operate.

ON ON
Compressor OFF

ON Fan Speed ON
Outdoor Fan ƒ30 sec„ OFF

11.4 Airflow Direction


• There are two types of airflow, vertical airflow (directed by horizontal vane) and horizontal airflow (directed by
vertical vanes).
• Control of airflow direction can be automatic (angles of direction is determined by operation mode, heat
exchanger temperature and intake air temperature) and manual (angles of direction can be adjusted using
remote control).

28

Downloaded from www.Manualslib.com manuals search engine


11.4.1 Vertical Airflow
Vane Angle (°)
Operation Mode Airflow Direction
1 2 3 4 5
Auto 20 ~ 45
Cooling
Manual 20 26 32 37 45
Auto 20 ~ 45
Soft Dry
Manual 20 26 32 37 45

• Automatic vertical airflow direction can be set using remote control; the vane swings up and down within the
angles as stated above. It does not swing during fan motor stop. When the air conditioner is stopped using
remote control, the vane will shift to close position.
• Manual vertical airflow direction can be set using remote control; the angles of the vane are as stated above and
the positions of the vane are as figure below. When the air conditioner is stopped using remote control, the vane
will shift to close position.
Side View
1

2 140°
3
4 Close position
5

11.4.2 Horizontal Airflow

11.4.2.1 S9NK, S12NK


The horizontal airflow direction louvers can be adjusted manually by hand.

11.5 Quiet Operation (Cooling Mode/Cooling Area of Dry Mode)


• Purpose
o To provide quiet cooling operation compare to normal operation.

• Control condition
o Quiet operation start condition
ƒ When Quiet button at remote control is pressed Quiet INDICATOR illuminates.
o Quiet operation stop condition
ƒ When one of the following conditions is satisfied, quiet operation stops:
• Powerful button is pressed.
• Stop by OFF/ON button.
• OFF Timer activates.
• Quiet button is pressed again.
ƒ When quiet operation is stopped, operation is shifted to normal operation with previous setting.
ƒ When fan speed is changed, quiet operation is shifted to quiet operation of the new fan speed.
ƒ When operation mode is changed, quiet operation is shifted to quiet operation of the new mode.
ƒ During quiet operation, if ON timer activates, quiet operation maintains.
ƒ After off, when on back, quiet operation is not memorized.

• Control content
o Fan speed is changed from normal setting to quiet setting of respective fan speed. This is to reduce sound of
Hi, Me, Lo for 3dB (more than 3dB for some models).
o Fan speed for quiet operation is -1 step from setting fan speed.

29

Downloaded from www.Manualslib.com manuals search engine


11.6 Powerful Mode Operation
• When the powerful mode is selected, the internal setting temperature will shift lower up to 35.6°F (for
Cooling/Soft Dry) than remote control setting temperature for 20 minutes and the fan speed will increase to
achieve the setting temperature quickly.
• Powerful operation stops condition
o When one of the following condition is satisfied, powerful operation stops:
ƒ Quiet button is pressed.
ƒ Stop by OFF/ON button.
ƒ OFF Timer activates.
ƒ Powerful button is pressed again.
ƒ Powerful operation continue for 20 minutes.

11.7 Timer Control


11.7.1 ON Timer Control
ON timer can be set using remote control, the unit with timer set will start operate earlier than the setting time. This is
to provide a comfortable environment when reaching the set ON time.

60 minutes before the set time, indoor (at fan speed of Lo-) and outdoor fan motor start operate for 30 seconds to
determine the indoor intake air temperature and outdoor air temperature in order to judge the operation starting time.

From the judgment, the decided operation will start operation earlier than the set time as shown below.
Indoor intake air
temperature (°F)

15 min
86
10 min

77
5 min

Outdoor air
86 95 temperature (°F)

Cooling / Soft Dry

11.7.2 OFF Timer Control


OFF timer can be set using remote control, the unit with timer set will stop operate at set time.

11.8 Random Auto Restart Control


• When the power supply is cut off during the operation of air conditioner, the compressor will re-operate within
three to four minutes. There are 10 patterns to be selected randomly after power supply resumes.
• This control is not applicable during OFF/ON Timer setting.

11.9 Indication Panel


LED POWER TIMER QUIET POWERFUL
Color Green Orange Orange Orange
Light ON Operation ON Timer Setting ON Quiet Mode ON Powerful Mode ON
Light OFF Operation OFF Timer Setting OFF Quiet Mode OFF Powerful Mode OFF

Note:
• If POWER LED blinks, the possible operation of the unit is operation mode judgment, or ON timer sampling.
• If TIMER LED blinks, there is an abnormal operation occurs.

30

Downloaded from www.Manualslib.com manuals search engine


12. Protection Control
12.1 Restart Control (Time Delay Safety Control)
• The compressor will not turn on within 3 minutes from the moment operation stops, although the unit is turned on
again by pressing OFF/ON button at remote control within this period.
• This control is not applicable if the power supply is cut off and on again.
• This phenomenon is to balance the pressure inside the refrigerant cycle.

12.2 30 Seconds Forced Operation


• Once the air conditioner is turned on, the compressor will not stop within 30 seconds in a normal operation
although the intake air temperature has reached the thermo-off temperature. However, force stop by pressing the
OFF/ON button at the remote control is permitted or the Auto OFF/ON button at indoor unit.
• The reason for the compressor to force operation for minimum 30 seconds is to allow the refrigerant oil run in a
full cycle and return back to the outdoor unit.

12.3 Total Running Current Control


• When the outdoor unit total running current (AC) exceeds X value, the frequency instructed for compressor
operation will be decreased.
• If the running current does not exceed X value for 5 seconds, the frequency instructed will be increased.

Model S9*** S12***


Operation Mode X (A) X (A)
Cooling / Soft Dry (A) 3.89 6.55
Cooling / Soft Dry (B) 3.28 6.10

• The first 30 minutes of cooling operation, (A) will be applied.

12.4 IPM (Power Transistor) Prevention Control


12.4.1 S9NK, S12NK
• Overheating Prevention Control
o When the IPM temperature rises to 212°F, compressor operation will stop immediately.
o Compressor operation restarts after 3 minutes the temperature decreases to 203°F.
• DC Peak Current Control
o When electric current to IPM exceeds set value of 18.5A, the compressor will stop operate. Then, operation
will restart after 3 minutes.
o If the set value exceeds again more than 30 seconds after the compressor starts, the operation will restart
after 2 minutes.
o If the set value exceeds again within 30 seconds after the compressor starts, the operation will restart after 1
minute. If this condition repeats continuously for 7 times, all indoor and outdoor relays will be cut off.
o Timer LED will be blinking (F99 is indicated).

31

Downloaded from www.Manualslib.com manuals search engine


12.5 Low Pressure Protection Control (Gas Leakage Detection)
• Control start conditions
o For 5 minutes, the compressor continously operates and outdoor total current is between 0.64A and 0.85A
o During Cooling and Soft Dry operation:
Indoor suction temperature – indoor piping temperature is below 39.2°F
• Control contents
o Compressor stops (and restart after 3 minutes).
o If the conditions above happened 2 times within 20 minutes, the unit will:
ƒ Stop operation
ƒ Timer LED blinks and “F91” indicated.

12.6 Low Frequency Protection Control 1


• When the compressor operates at frequency lower than 24Hz continued for 240 minutes, the operation frequency
will be changed to 23Hz for 2 minutes.

12.7 Low Frequency Protection Control 2


• When all below conditions comply, minimum limit of compressor frequency will be set.

Cooling / Soft Dry


Temperature, T, for:
S9NK and S12NK
Indoor intake air (°F) T < 57.2 or T ≥ 86
Outdoor air (°F) T < 55.4 or T ≥ 100.4
Indoor heat exchanger (°F) T < 86

12.8 Outdoor Air Temperature Control


• The compressor operating frequency is regulated in accordance to the outdoor air temperature as shown in the
diagram below.
• This control will begin 1 minute after the compressor starts.
• Compressor frequency will adjust based on outdoor air temperature.

Free
100.4°F or 77°F

98.6°F or 71.6°F
Limited Frequency
1.4°F 1.4°F
Compressor OFF
Outdoor air temperature

12.9 Cooling Overload Control


• Pipe temperature limitation / restriction.
o Detects the outdoor pipe temperature and carry out restriction / limitation below (Limit the compressor
operation frequency)
o The compressor stops if outdoor pipe temperature exceeds 141.8°F.
o If the compressor stops 4 times in 20 minutes, Timer LED blinks (“F95” indicated: Outdoor high pressure rise
protection)

32

Downloaded from www.Manualslib.com manuals search engine


12.10 Freeze Prevention Control
• When indoor heat exchanger temperature is lower than 32°F continuously for 6 minutes, compressor will stops
operation.
• Compressor will resume its operation 3 minutes after the indoor heat exchanger is higher than 55.4°F.
• At the same time, indoor fan speed will be higher than during its normal operation.
• If the indoor heat exchanger temperature is higher than 55.4°F for 5 minutes, the fan speed will return to its
normal operation.

12.11 Freeze Prevention Control 2


• Control start conditions
o During Cooling operation and soft dry operation
ƒ During thermo OFF condition, indoor intake temperature is less than 50°F or
ƒ Compressor stops for freeze prevention control
o Either one of the conditions above occurs 5 times in 60 minutes.
• Control contents
o Operation stops
o Timer LED blinks and “H99” indicated

12.12 Dew Prevention Control


• To prevent dew formation at indoor unit discharge area.
• This control will be activated if:
o Outdoor air temperature and indoor pipe temperature judgment by micro controller is fulfilled.
o When cooling or dry mode is operated more than 20 minutes.
• This control stopped if:
o Compressor stopped.
o Remote control setting changed (fan speed/temperature).
o Outdoor air temperature and indoor intake temperature changed.
• Fan speed, angle of louver (vertical airflow angle) will be adjusted accordingly in this control.
o Fan speed will be increased slowly when control is activated until predetermine value.
• Compressor frequency will be regulated accordingly.

33

Downloaded from www.Manualslib.com manuals search engine


13. Servicing Mode
13.1 Auto Off/On Button
Auto OFF/ON Auto OFF/ON
Button Pressed Button Pressed
5 sec
Auto Operation Test Run Operation Stop
(Forced Cooling Operation)

1 AUTO OPERATION MODE


The Auto Operation will be activated immediately once the Auto OFF/ON button is pressed. This operation
can be used to operate air conditioner with limited function if remote control is misplaced or malfunction.

2 TEST RUN OPERATION (FOR PUMP DOWN/SERVICING PURPOSE)


The Test Run Operation will be activated if the Auto OFF/ON button is pressed continuously for more than 5
seconds. A “beep” sound will be heard at the fifth seconds, in order to identify the starting of this operation.

The Auto OFF/ON button may be used together with remote control to set / change the advance setting of air
conditioner operation.

3 REMOTE CONTROL NUMBER SWITCH MODE


The Remote Control Number Switch Mode will be activated if the Auto OFF/ON button is pressed
continuously for more than 11 seconds (3 “beep” sounds will occur at 11th seconds to identify the Remote
Control Number Switch Mode is in standby condition), press “AC Reset” button and then press any button at
remote control to transmit and store the desired transmission code to the EEPROM.

There are 4 types of remote control transmission code could be selected. The indoor unit will only operate
when received signal with same transmission code from remote control. This could prevent signal
interference when there are 2 or more units installed nearby together.

To change remote control transmission code, short or open jumpers at the remote control printed circuit
board.
Remote Control Printed Circuit Board
Jumper A (J-A) Jumper B (J-B) Remote Control No.
Short Open A (Default)
Open Open B
Short Short C
Open Short D

4 REMOTE CONTROL RECEIVING SOUND OFF/ON MODE


The Remote Control Receiving Sound OFF/ON Mode will be activated if the Auto OFF/ON button is pressed
continuously for more than 16 seconds (4 “beep” sounds will occur at 16th seconds to identify the Remote
Control Receiving Sound OFF/ON Mode is in standby condition) and press “AC Reset” button and then press
“Check” button at remote control.

Press Auto OFF/ON button to toggle remote control receiving sound.


- Short “beep”: Turn ON remote control receiving sound.
- Long “beep”: Turn OFF remote control receiving sound.

After Auto OFF/ON button is pressed, the 20 seconds counter for Remote Control Receiving Sound OFF/ON
Mode is restarted.

34

Downloaded from www.Manualslib.com manuals search engine


13.2 Remote Control Button
13.2.1 SET Button
• To check remote control transmission code and store the transmission code to EEPROM
o Press “Set” button continuously for 10 seconds by using pointer
o Press “Timer Set” button unit a “beep” sound is heard as confirmation of transmission code change.

13.2.2 RESET (RC)


• To clear and restore the remote control setting to factory default.
o Press once to clear the memory

13.2.3 RESET (AC)


• To restore the unit’s setting to factory default.
o Press once to restore the unit’s setting

13.2.4 TIMER ▲
• To change indoor unit indicators’ intensity:
o Press continuously for 5 seconds.

13.2.5 TIMER ▼
• To change remote control display from Degree Celsius (°C) to Degree Fahrenheit (°F)
o Press continuously for 10 seconds.

35

Downloaded from www.Manualslib.com manuals search engine


14. Troubleshooting Guide
14.1 Refrigeration Cycle System
In order to diagnose malfunctions, ensure the air conditioner is free Normal Pressure and Outlet Air Temperature (Standard)
from electrical problems before inspecting the refrigeration cycle. Gas Pressure Outlet air
PSI Temperature
Such problems include insufficient insulation, problem with the 2
(kg/cm G) (°F)
power source, malfunction of a compressor and a fan. The normal
130.5 ~ 174.0
outlet air temperature and pressure of the refrigeration cycle Cooling Mode
(9 ~ 12)
53.6 ~ 60.8
depends on various conditions, the standard values for them are Condition: Indoor fan speed = High
shown in the table to the right. Outdoor temperature = 95°F at cooling mode.
Compressor operate at rated frequency

Different in the intake


• Measuring the air
and outlet Normal
air temperatures temperature different
More than 46.4°F
(15 minutes after an
operation is started) at
cooling mode.

Less than 46.4°F at the cooling mode

Higher than specified


Value of electric current Dusty condenser • Measuring electric current
during operation preventing heat radiation during operation

Excessive amount
of refrigerant

Lower than specified

Cooling
Gas side Mode High
Inefficient compressor • Measuring gas side
pressure pressure
Low
Insufficient refrigerant

Low Clogged strainer or


capillary cube

36

Downloaded from www.Manualslib.com manuals search engine


14.1.1 Relationship between the condition of the air conditioner and pressure and
electric current

Condition of the Cooling Mode


air conditioner Low Pressure High Pressure Electric current during operation
Insufficient refrigerant
Ô Ô Ô
(gas leakage)
Clogged capillary tube or
Ô Ô Ô
strainer

Short circuit in the indoor unit Ô Ô Ô

Heat radiation deficiency


Ò Ò Ò
of the outdoor unit

Inefficient compression Ò Ô Ô

• Carry out the measurement of pressure, electric current, and temperature fifteen minutes after an operation is started.

37

Downloaded from www.Manualslib.com manuals search engine


14.2 Breakdown Self Diagnosis Function
14.2.1 Self Diagnosis Function (Three Digits Alphanumeric Code)
• Once error occurred during operation, the unit will stop its operation, and Timer LED blinks.
• Although Timer LED goes off when power supply is turned off, if the unit is operated under a breakdown
condition, the LED will ON again.
• In operation after breakdown repair, the Timer LED will not blink. The last error code (abnormality) will be stored
in IC memory.

14.2.2 To Make a Diagnosis


1 Timer LED starts to blink and the unit automatically stops the
operation.
2 Press the CHECK button on the remote control continuously for 5
seconds.
3 “- -“ will be displayed on the remote control display.
Note: Display only for “- -“ (No signal transmission, no receiving
sound and no Power LED blinking)
4 Press the TIMER ▲ or ▼ button on the remote control. The code
“H00” (no abnormality) will be displayed and signal will be transmit to
the main unit.
5 Each press of the button (▲ or ▼) will increase error code number
and transmit error code signal to the main unit.
6 When the latest abnormality code on the main unit and code
transmitted from the remote control are matched, Power LED will
light up for 30 seconds and a “beep” sound (continuously for 4
seconds) will be heard. If no codes are matched, Power LED will light up for 0.5 seconds and no sound will
be heard.
7 The breakdown diagnosis mode will be canceled unless pressing the CHECK button continuously for 5
seconds or operating the unit for 30 seconds.
8 The LED will be off if the unit is turned off or the RESET button on the main unit is pressed.

14.2.3 To Display Memorized Error Code (Protective Operation)


1 Turn power on.
2 Press the CHECK button on the remote control
3 “- -“ will be displayed on the remote control display.
Note: Display only for “- -“ (No signal transmission, no receiving sound and no Power LED blinking)
4 Press the TIMER ▲ or ▼ button on the remote control. The code “H00” (no abnormality) will be displayed
and signal will be transmit to the main unit.
5 Each press of the button (▲ or ▼) will increase error code number and transmit error code signal to the main
unit.
6 When the latest abnormality code on the main unit and code transmitted from the remote control are matched,
Power LED will light up for 30 seconds and a “beep” sound (continuously for 4 seconds) will be heard. If no
codes are matched, Power LED will light up for 0.5 seconds and no sound will be heard.
7 The breakdown diagnosis mode will be canceled unless pressing the CHECK button continuously for 5
seconds or operating the unit for 30 seconds.
8 The same diagnosis can be repeated by turning power on again.

14.2.4 To Clear Memorized Error Code after Repair (Protective Operation)


1 Turn power on (in standby condition).
2 Press the AUTO button for 5 seconds (a “beep” sound is heard) on the main unit to operate the unit at
Forced Cooling Operation Mode.
3 Press the CHECK button on the remote control for about 1 second with a pointed object to transmit signal to
main unit. A “beep” sound is heard, and the Error Code is cleared.

14.2.5 Temporary Operation (Depending On Breakdown Status)


1 Press the Auto OFF/ON button on the main unit (a “beep” sound is heard) to operate the unit. (Remote
control is enable again).
2 The unit can be temporarily be used until repaired.
Error Code Operation Temporary items
H23 Cooling Emergency Operation
H27, H28 Cooling with limited power

38

Downloaded from www.Manualslib.com manuals search engine


14.3 Error Code Table
Diagnosis Emergency
Abnormality / Protection control Abnormality Judgment Primary location to verify
display Operation
H00 No abnormality detected - Normal operation
Indoor / Outdoor abnormal > 1 min after starting Indoor fan operation • Internal / external cable connection
H11
communication operation only • Indoor / outdoor PCB
Continuously for 90 sec
H12 Connection capability rank abnormality - -
after power supplied
Indoor intake air temperature sensor • Intake air temperature sensor
H14 Continue for 5 sec. -
abnormality (defective or disconnected)
Outdoor compressor temperature sensor • Compressor temperature sensor
H15 Continue for 5 sec. -
abnormality (defective or disconnected)
• Outdoor PCB
H16 Outdoor current transformer open circuit - -
• IPM (Power transistor) module
7 occurrences • Indoor PCB
H19 Indoor fan motor mechanism locked -
continuously • Fan motor
Indoor heat exchanger temperature ○ • Heat exchanger temperature sensor
H23 Continue for 5 sec.
sensor abnormality (defective or disconnected)
Outdoor air temperature sensor ○ • Outdoor temperature sensor
H27 Continue for 5 sec.
abnormality (defective or disconnected)
• Outdoor heat exchanger
Outdoor heat exchanger temperature ○
H28 Continue for 5 sec. temperature sensor (defective or
sensor abnormality
disconnected)
Discharge temperature sensor • Outdoor discharge temperature
H30 Continue for 5 sec.
abnormality sensor (defective or disconnected)
H33 Indoor / outdoor wrong connection - - • Indoor / outdoor supply voltage
H38 Indoor / outdoor mismatch (brand code) - - -
Outdoor high pressure sensor • High pressure sensor
H64 Continue for 1 minutes -
abnormality • Lead wire and connector
Outdoor fan lock abnormality 2 occurrences within 30
H97 • Outdoor fan motor locked
minutes
• Air filter dirty
H98 Indoor temperature rise abnormality - -
• Air circulation short circuit
Indoor heat exchanger freeze prevention • Insufficient refrigerant
H99 - -
protection • Air filter dirty
4 occurrences within 30 • 4-way valve
F11 4 way valve switching failure * -
minutes • v-coil
• Check indoor/outdoor connection
wire and pipe
3 times happen within • Indoor heat exchanger sensor lead
F17 Indoor standby units freezing abnormality -
40 minutes wire and connector
• Expansion valve lead wire and
connector.
System and compressor microcomputer 2 occurrences within 5 • Compressor
F90 -
communication error(for S10*** only) seconds • Outdoor PCB
4 occurrences within 20
F90 Power factor correction abnormality - • Outdoor PCB
minutes
2 occurrences within 20 • No refrigerant ( 3-way valve is
F91 Refrigerant cycle abnormal -
minutes closed)
4 occurrences within 20
F93 Outdoor compressor abnormal revolution - • Outdoor compressor
minutes
4 occurrences within 20
F95 Cooling high pressure protection - • Outdoor refrigerant circuit
minutes
• Excess refrigerant
Intelligent power transistor overheating
F96 - - • Improper heat radiation
protection
• IPM (Power transistor)
Compressor temperature rise protection 4 times occurrence within • Insufficient refrigerant
F97 -
control 20 minutes • Compressor
3 times occurrence within • Excess refrigerant
F98 Total running current protection -
20 minutes • Improper heat radiation
• Outdoor PCB
Outdoor direct current (DC) peak 7 times occurrence
F99 - • IPM (Power transistor)
detection continuously
• Compressor
Note:
“○” – Frequency measured and fan speed fixed
“ * ”– For cooling only model, it is the indication when indoor heat exchanger sensor or indoor air intake sensor has
abnormality.

The memory data of error code is erased when the power supply is cut off, or press the Auto Switch until “beep”
sound heard following by pressing the CHECK button at remote control.
Although operation forced to stop when abnormality detected, emergency operation is possible for certain errors
(refer to Error Code Table) by using remote control or Auto OFF/ON button at indoor unit. However, the remote
control signal receiving sound is changed from one “beep” to four “beep” sounds.

39

Downloaded from www.Manualslib.com manuals search engine


14.4 Troubleshooting Flowchart
14.4.1 H11 (Indoor/Outdoor Abnormal Communication)
Malfunction Decision Conditions
• During startup and operation of cooling and heating, the data received from outdoor unit in indoor unit signal
transmission is checked whether it is normal.

Malfunction Caused
• Faulty indoor unit PCB.
• Faulty outdoor unit PCB.
• Indoor unit-outdoor unit signal transmission error due to wrong wiring.
• Indoor unit-outdoor unit signal transmission error due to breaking of wire in the connection wires between the
indoor and outdoor units.
• Indoor unit-outdoor unit signal transmission error due to disturbed power supply waveform.

Troubleshooting

40

Downloaded from www.Manualslib.com manuals search engine


14.4.2 H12 (Indoor/Outdoor Capacity Rank Mismatched)
Malfunction Decision Conditions
• During startup, error code appears when different types of indoor and outdoor units are interconnected.

Malfunction Caused
• Wrong models interconnected.
• Wrong indoor unit or outdoor unit PCBs mounted.
• Indoor unit or outdoor unit PCBs defective.
• Indoor-outdoor unit signal transmission error due to wrong wiring.
• Indoor-outdoor unit signal transmission error due to breaking of wire 3 in the connection wires between the indoor
and outdoor units.

Troubleshooting

41

Downloaded from www.Manualslib.com manuals search engine


14.4.3 H14 (Indoor Intake Air Temperature Sensor Abnormality)
Malfunction Decision Conditions
• During startup and operation of cooling and heating, the temperatures detected by the indoor intake air
temperature sensor are used to determine sensor errors.

Malfunction Caused
• Faulty connector connection.
• Faulty sensor.
• Faulty PCB.

Troubleshooting

42

Downloaded from www.Manualslib.com manuals search engine


14.4.4 H15 (Compressor Temperature Sensor Abnormality)
Malfunction Decision Conditions
• During startup and operation of cooling and heating, the temperatures detected by the outdoor compressor
temperature sensor are used to determine sensor errors.

Malfunction Caused
• Faulty connector connection.
• Faulty sensor.
• Faulty PCB.

Troubleshooting

43

Downloaded from www.Manualslib.com manuals search engine


14.4.5 H16 (Outdoor Current Transformer Open Circuit)
Malfunction Decision Conditions
• A current transformer (CT) is detected by checking the compressor running frequency (≥ rated frequency) and
CT detected input current (less than 1.14A) for continuously 20 seconds.

Malfunction Caused
• CT defective
• Outdoor PCB defective
• Compressor defective (low compression)

Troubleshooting

44

Downloaded from www.Manualslib.com manuals search engine


14.4.6 H19 (Indoor Fan Motor – DC Motor Mechanism Locked)
Malfunction Decision Conditions
• The rotation speed detected by the Hall IC during fan motor operation is used to determine abnormal fan motor
(feedback of rotation > 2550rpm or < 50rpm)

Malfunction Caused
• Operation stops due to short circuit inside the fan motor winding.
• Operation stops due to breaking of wire inside the fan motor.
• Operation stops due to breaking of fan motor lead wires.
• Operation stops due to Hall IC malfunction.
• Operation error due to faulty indoor unit PCB.

Troubleshooting

45

Downloaded from www.Manualslib.com manuals search engine


14.4.7 H23 (Indoor Pipe Temperature Sensor Abnormality)
Malfunction Decision Conditions
• During startup and operation of cooling and heating, the temperatures detected by the indoor heat exchanger
temperature sensor are used to determine sensor errors.

Malfunction Caused
• Faulty connector connection.
• Faulty sensor.
• Faulty PCB.

Troubleshooting

46

Downloaded from www.Manualslib.com manuals search engine


14.4.8 H27 (Outdoor Air Temperature Sensor Abnormality)
Malfunction Decision Conditions
• During startup and operation of cooling and heating, the temperatures detected by the outdoor air temperature
sensor are used to determine sensor errors.

Malfunction Caused
• Faulty connector connection.
• Faulty sensor.
• Faulty PCB.

Troubleshooting

47

Downloaded from www.Manualslib.com manuals search engine


14.4.9 H28 (Outdoor Pipe Temperature Sensor Abnormality)
Malfunction Decision Conditions
• During startup and operation of cooling and heating, the temperatures detected by the outdoor pipe temperature
sensor are used to determine sensor errors.

Malfunction Caused
• Faulty connector connection.
• Faulty sensor.
• Faulty PCB.

Troubleshooting

48

Downloaded from www.Manualslib.com manuals search engine


14.4.10 H30 (Compressor Discharge Temperature Sensor Abnormality)
Malfunction Decision Conditions
• During startup and operation of cooling and heating, the temperatures detected by the outdoor discharge pipe
temperature sensor are used to determine sensor errors.

Malfunction Caused
• Faulty connector connection.
• Faulty sensor.
• Faulty PCB.

Troubleshooting

49

Downloaded from www.Manualslib.com manuals search engine


14.4.11 H33 (Unspecified Voltage between Indoor and Outdoor)
Malfunction Decision Conditions
• The supply power is detected for its requirement by the indoor/outdoor transmission.

Malfunction Caused
• Wrong models interconnected.
• Wrong indoor unit and outdoor unit PCBs used.
• Indoor unit or outdoor unit PCB defective.

Troubleshooting

50

Downloaded from www.Manualslib.com manuals search engine


14.4.12 H97 (Outdoor Fan Motor – DC Motor Mechanism Locked)
Malfunction Decision Conditions
• The rotation speed detected by the Hall IC during fan motor operation is used to determine abnormal fan motor.

Malfunction Caused
• Operation stops due to short circuit inside the fan motor winding.
• Operation stops due to breaking of wire inside the fan motor.
• Operation stops due to breaking of fan motor lead wires.
• Operation stops due to Hall IC malfunction.
• Operation error due to faulty outdoor unit PCB.

Troubleshooting

51

Downloaded from www.Manualslib.com manuals search engine


14.4.13 H98 (Indoor High Pressure Protection)
Error Code will not display (no Timer LED blinking) but store in EEPROM

Malfunction Decision Conditions


• During heating operation, the temperature detected by the indoor pipe temperature sensor is above 140°F.

Malfunction Caused
• Clogged air filter of the indoor unit
• Dust accumulation on the indoor unit heat exchanger
• Air short circuit
• Detection error due to faulty indoor pipe temperature sensor
• Detection error due to faulty indoor unit PCB

Troubleshooting

52

Downloaded from www.Manualslib.com manuals search engine


14.4.14 H99 (Indoor Freeze Prevention Protection: Cooling or Soft Dry)
Malfunction Decision Conditions
• Freeze prevention control takes place (when indoor pipe temperature is lower than 35.6°F)

Malfunction Caused
• Clogged air filter of the indoor unit
• Dust accumulation on the indoor unit heat exchanger
• Air short circuit
• Detection error due to faulty indoor pipe temperature sensor
• Detection error due to faulty indoor unit PCB

Troubleshooting

53

Downloaded from www.Manualslib.com manuals search engine


14.4.15 F11 (Indoor Pipe Temperature Sensor Abnormality)
Malfunction Decision Conditions
• When cooling operation, when indoor pipe temperature or indoor heat exchanger temperature sensor is above
113°F.

Malfunction Caused
• Faulty connector connection.
• Faulty indoor pipe temperature sensor.
• Faulty indoor main PCB.

Troubleshooting

54

Downloaded from www.Manualslib.com manuals search engine


14.4.16 F90 (Power Factor Correction Protection)
Malfunction Decision Conditions
• During startup and operation of cooling and heating, when Power Factor Correction (PFC) protection circuitry at
the outdoor unit main PCB senses abnormal high DC voltage level.

Malfunction Caused
• DC voltage peak due to power supply surge.
• DC voltage peak due to compressor windings not uniform.
• Faulty outdoor PCB.

Troubleshooting

55

Downloaded from www.Manualslib.com manuals search engine


14.4.17 F91 (Refrigeration Cycle Abnormality)
Malfunction Decision Conditions
• During cooling, compressor frequency = Fcmax.
• During cooling and heating operation, running current: 0.65A < I < 1.65A.
• During cooling, indoor intake - indoor pipe < 39.2°F.

Malfunction Caused
• Refrigerant shortage (refrigerant leakage)
• Poor compression performance of compressor.
• 2/3 way valve closed.
• Detection error due to faulty indoor intake air or indoor pipe temperature sensors.

Troubleshooting

56

Downloaded from www.Manualslib.com manuals search engine


14.4.18 F93 (Compressor Rotation Failure)
Malfunction Decision Conditions
A compressor rotation failure is detected by checking the compressor running condition through the position
detection circuit.

Malfunction Caused
• Compressor terminal disconnect
• Outdoor PCB malfunction

Troubleshooting

57

Downloaded from www.Manualslib.com manuals search engine


14.4.19 F95 (Cooling High Pressure Abnormality)
Malfunction Decision Conditions
During operation of cooling, when outdoor unit heat exchanger high temperature data (141.8°F) is detected by the
outdoor pipe temperature sensor.

Malfunction Caused
• Outdoor pipe temperature rise due to short circuit of hot discharge air flow.
• Outdoor pipe temperature rise due to defective of outdoor fan motor.
• Outdoor pipe temperature rise due to defective outdoor pipe temperature sensor.
• Outdoor pipe temperature rise due to defective outdoor unit PCB.

Troubleshooting

58

Downloaded from www.Manualslib.com manuals search engine


14.4.20 F96 (IPM Overheating)
Malfunction Decision Conditions
During operating of cooling and heating, when IPM temperature data (212°F) is detected by the IPM temperature
sensor.

Malfunction Caused
• IPM overheats due to short circuit of hot discharge air flow.
• IPM overheats due to defective of outdoor fan motor.
• IPM overheats due to defective of internal circuitry of IPM.
• IPM overheats due to defective IPM temperature sensor.

Troubleshooting

59

Downloaded from www.Manualslib.com manuals search engine


14.4.21 F97 (Compressor Overheating)
Malfunction Decision Conditions
During operation of cooling and heating, when compressor tank temperature data (233.6°F) is detected by the
compressor tank temperature sensor.

Malfunction Caused
• Refrigerant shortage (refrigerant leakage).
• 2/3 way valve closed.
• Detection error due to faulty compressor tank temperature sensor.

Troubleshooting

60

Downloaded from www.Manualslib.com manuals search engine


14.4.22 F98 (Input Over Current Detection)
Malfunction Decision Conditions
During cooling and heating operation, when an input over-current (16.8A) is detected by checking the input current
value being detected by current transformer (CT) with the compressor running.

Malfunction Caused
• Over-current due to compressor failure.
• Over-current due to defective outdoor unit PCB.
• Over-current due to defective inverter main circuit electrolytic capacitor.
• Over-current due to excessive refrigerant.

Troubleshooting

61

Downloaded from www.Manualslib.com manuals search engine


14.4.23 F99 (Output Over Current Detection)
Malfunction Decision Conditions
During operation of cooling and heating, when an output over-current (18.5A) is detected by checking the current that
flows in the inverter DC peak sensing circuitry.

Malfunction Caused
• DC peak due to compressor failure.
• DC peak due to defective power transistor(s).
• DC peak due to defective outdoor unit PCB.

Troubleshooting

• Checking the power transistor


• Never touch any live parts for at least 10 minutes after turning off the circuit breaker.
• If unavoidable necessary to touch a live part, make sure the power transistor’s supply voltage is below 50V using
the tester.
• For the UVW, make measurement at the Faston terminal on the board of the relay connector.
Tester’s negative terminal Power transistor (+) UVW Power transistor (-) UVW
Tester’s positive terminal UVW Power transistor (+) UVW Power transistor (-)
Normal resistance Several kΩ to several MΩ
Abnormal resistance 0 or ∞

62

Downloaded from www.Manualslib.com manuals search engine


15. Disassembly and Assembly Instructions
WARNING

High Voltage is generated in the electrical parts area by the capacitor. Ensure that the capacitor has discharged sufficiently before proceeding with
repair work. Failure to heed this caution may result in electric shocks.

15.1 Indoor Electronic Controllers, Cross Flow Fan and Indoor Fan Motor
Removal Procedures
15.1.1 To remove front grille

15.1.1.1 To remove power electronic controller

63

Downloaded from www.Manualslib.com manuals search engine


15.1.1.2 To remove discharge grille

64

Downloaded from www.Manualslib.com manuals search engine


15.1.1.3 To remove control board

15.1.1.4 To remove cross flow fan and indoor fan motor

65

Downloaded from www.Manualslib.com manuals search engine


66

Downloaded from www.Manualslib.com manuals search engine


16. Technical Data
16.1 Operation Characteristics
16.1.1 CS-S9NKUA CU-S9NKUA
• Cooling Characteristic
o Room temperature: 81°F (DBT), 66°F (WBT)
o Operation condition: High fan speed
o Piping length: 24.6ft
o Compressor Freq: Fc

67

Downloaded from www.Manualslib.com manuals search engine


• Piping Length Characteristic
o Room temperature: 81°F (DBT), 66°F (WBT)
o Operation condition: High fan speed
o Outdoor temperature: 95°F (DBT)
o Compressor Freq: Fc

68

Downloaded from www.Manualslib.com manuals search engine


16.1.2 CS-S12NKUA CU-S12NKUA
• Cooling Characteristic
o Room temperature: 81°F (DBT), 66°F (WBT)
o Operation condition: High fan speed
o Piping length: 24.6ft
o Compressor Freq: Fc

69

Downloaded from www.Manualslib.com manuals search engine


• Piping Length Characteristic
o Room temperature: 81°F (DBT), 66°F (WBT)
o Operation condition: High fan speed
o Outdoor temperature: 95°F (DBT)
o Compressor Freq: Fc

70

Downloaded from www.Manualslib.com manuals search engine


17. Exploded View and Replacement Parts List
17.1 Indoor Unit
17.1.1 CS-S9NKUA CS-S12NKUA

Note
The above exploded view is for the purpose of parts disassembly and replacement.
The non-numbered parts are not kept as standard service parts.

71

Downloaded from www.Manualslib.com manuals search engine


REF. NO. PART NAME & DESCRIPTION QTY. CS-S9NKUA CS-S12NKUA REMARK
1 CHASSIS COMPLETE 1 CWD50C1633 ←
2 FAN MOTOR 1 L6CBYYYL0055 ← O
3 CROSS-FLOW FAN COMPLETE 1 CWH02C1076 ←
4 BEARING ASSY 1 CWH64K007 ←
5 SCREW - CROSS-FLOW FAN 1 CWH551146 ←
7 EVAPORATOR 1 CWB30C3504 CWB30C3505
8 FLARE NUT (LIQUID) 1 CWT251030 ←
9 FLARE NUT (GAS) 1 CWT251031 CWT251032
10 CLIP FOR SENSOR 1 CWH32143 ←
12 CONTROL BOARD CASING 1 CWH102370A ←
13 TERMINAL BOARD COMPLETE 1 CWA28C2357 ← O
14 ELECTRONIC CONTROLLER - MAIN 1 CWA73C6145 CWA73C6146 O
15 ELECTRONIC CONTROLLER-POWER 1 CWA746567 ← O
17 ELECTRONIC CONTROLLER-INDICATOR 1 CWA746489 ← O
19 SENSOR COMPLETE 1 CWA50C2800 ← O
20 CONTROL BOARD TOP COVER 1 CWH131350 ←
21 INDICATOR HOLDER 1 CWD933021 ←
22 CONTROL BOARD FRONT COVER CO. 1 CWH13C1201 ←
23 DISCHARGE GRILLE COMPLETE 1 CWE20C3038 ←
24 BACK COVER CHASSIS 1 CWD933233B ←
25 FULCRUM 1 CWH621102 ←
26 VERTICAL VANE 11 CWE241287 ←
27 CONNECTING BAR 1 CWE261152 ←
28 CONNECTING BAR 1 CWE261154 ←
29 CONNECTING BAR 1 CWE261155 ←
30 CONNECTING BAR 1 CWE261153 ←
31 AIR SWING MOTOR 1 CWA981240 ← O
33 CAP - DRAIN TRAY 1 CWH521096 ←
34 HORIZONTAL VANE COMPLETE 1 CWE24C1268 ←
35 REMOTE CONTROL COMPLETE 1 CWA75C3580 ← O
36 FRONT GRILLE COMPLETE 1 CWE11C4512 ← O
37 INTAKE GRILLE COMPLETE 1 CWE22C1507 ← O
38 GRILLE DOOR COMPLETE 1 CWE14C1029 ←
39 AIR FILTER 2 CWD001279 ←
40 SCREW - FRONT GRILLE 2 XTT4+16CFJ ←
41 CAP - FRONT GRILLE 2 CWH521194 ←
42 DRAIN HOSE 1 CWH851173 ←
43 INSTALLATION PLATE 1 CWH361097 ←
44 BAG COMPLETE - INSTALLATION SCREW 1 CWH82C1705 ←
45 OPERATING INSTRUCTION 1 CWF568315 ← O
46 INSTALLATION INSTRUCTION 1 CWF615167 ← O
48 AIR PURIFYING FILTER 1 CWD00C1141 ←
49 WIRE NET 1 CWD041144A ←
50 BAG 1 CWG861426 ←
51 SHOCK ABSORBER ( L ) 1 CWG712940 ←
52 SHOCK ABSORBER ( R ) 1 CWG712941 ←
53 C.C.CASE 1 CWG565009 ←

(Note)
• All parts are supplied from PHAAM, Malaysia (Vendor Code: 00029488).
• “O” marked parts are recommended to be kept in stock.

72

Downloaded from www.Manualslib.com manuals search engine


17.2 Outdoor Unit
17.2.1 CU-S9NKUA CU-S12NKUA

Note
The above exploded view is for the purpose of parts disassembly and replacement.
The non-numbered parts are not kept as standard service parts.

73

Downloaded from www.Manualslib.com manuals search engine


REF. NO. PART NAME & DESCRIPTION QTY. CU-S9NKUA CU-S12NKUA REMARK
1 CHASSIS ASSY 1 CWD50K2206A ←
2 FAN MOTOR BRACKET 1 CWD541089 ←
3 SCREW - FAN MOTOR BRACKET 2 CWH551217 ←
4 FAN MOTOR 1 ARW6404AC ← O
5 SCREW - FAN MOTOR MOUNT 4 CWH55252J ←
6 PROPELLER FAN ASSY 1 CWH03K1014 ←
7 NUT - PROPELLER FAN 1 CWH56053J ←
8 COMPRESSOR 1 5RS102XHA21 ← O
9 ANTI - VIBRATION BUSHING 3 CWH50077 ←
10 NUT - COMPRESSOR MOUNT 3 CWH56000J ←
11 CONDENSER 1 CWB32C3394 ←
12 EXPANSION VALVE 1 CWB051016J ←
13 DISCHARGE MUFFLER(EXP VALVE) 1 CWB121021 ←
14 HOLDER COUPLING 1 CWH351015A ←
15 2-WAYS VALVE (LIQUID) 1 CWB021333 ← O
16 3-WAY VALVE (GAS) 1 CWB011374 CWB011367 O
17 TERMINAL COVER 1 CWH171039A ←
18 NUT - TERMINAL COVER 1 CWH7080300J ←
19 SOUND PROOF BOARD 1 CWH151172A ←
20 SOUND PROOF MATERIAL 1 CWG302570 ←
21 SOUND PROOF MATERIAL 1 CWG302292 ←
21a SOUND PROOF MATERIAL 1 CWG302569 ←
22 SENSOR CO-COMP TEMP 1 CWA50C2340 ← O
23 CONTROL BOARD COVER-TOP 1 CWH131264 ←
24 ELECTRONIC CONTROLLER - MAIN 1 CWA73C6163R CWA73C6164R O
26 TERMINAL BOARD ASSY 1 CWA28K1154 ← O
27 CABINET SIDE PLATE CO. 1 CWE04C1226 ←
28 SENSOR CO-AIR TEMP AND PIPE TEMP 1 CWA50C2793 ← O
29 CABINET SIDE PLATE 1 CWE041492A ←
30 CABINET FRONT PLATE CO. 1 CWE06C1142 ←
31 CABINET TOP PLATE 1 CWE031018A ←
32 PLATE - C. B. COVER TERMINAL 1 CWH131301 ←
33 CONTROL BOARD COVER CO. 1 CWH13C1208 ←
34 HANDLE 1 CWE161010 ←
36 REACTOR 1 G0C193J00003 G0C193J00004
37 4-WAYS VALVE 1 CWB001058 ←
38 WIRE NET 1 CWD041161A ←
39 V-COIL COMPLETE 1 CWA43C2393 ←
40 STRAINER 1 CWB111061 ←
41 DISCHARGE MUFFLER(4 W.VALVE) 1 CWB121047 ←
42 CRANKCASE HEATER 1 CWA341065 ←
43 BAG 1 CWG861078 ←
44 BASE BOARD-COMPLETE 1 CWG50C2388 ←
45 SHOCK ABSORBER 1 CWG712209 ←
46 SHOCK ABSORBER 1 CWG712210 ←
47 C.C.CASE 1 CWG565107 ←

(Note)
• All parts are supplied from PHAAM, Malaysia (Vendor Code: 00029488).
• “O” marked parts are recommended to be kept in stock.

Printed in Malaysia
SB1111-00

74

Downloaded from www.Manualslib.com manuals search engine

You might also like