KEMBAR78
Harmonic Percolator | PDF | Transistor | Bipolar Junction Transistor
0% found this document useful (0 votes)
413 views3 pages

Harmonic Percolator

This document summarizes an exact replica of the legendary 1970s Harmonic Percolator distortion pedal. The original pedal used a unique circuit that emphasized even harmonics over odd harmonics, producing a pleasing distortion sound. This replica uses the same obsolete transistors and other components as the original to faithfully reproduce its distinctive tone. It remains a favorite among musicians for its musical distortion and sustain.

Uploaded by

大石 真義
Copyright
© © All Rights Reserved
We take content rights seriously. If you suspect this is your content, claim it here.
Available Formats
Download as DOCX, PDF, TXT or read online on Scribd
0% found this document useful (0 votes)
413 views3 pages

Harmonic Percolator

This document summarizes an exact replica of the legendary 1970s Harmonic Percolator distortion pedal. The original pedal used a unique circuit that emphasized even harmonics over odd harmonics, producing a pleasing distortion sound. This replica uses the same obsolete transistors and other components as the original to faithfully reproduce its distinctive tone. It remains a favorite among musicians for its musical distortion and sustain.

Uploaded by

大石 真義
Copyright
© © All Rights Reserved
We take content rights seriously. If you suspect this is your content, claim it here.
Available Formats
Download as DOCX, PDF, TXT or read online on Scribd
You are on page 1/ 3

 商品の詳細

Harmonic Percolator Exact physical and electrical duplicate! Lots of imitations out there claiming to be the real
thing. 
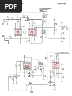
The Harmonic Percolator is a distortion pedal that was made in Milwaukee, Wisconsin in the 1970's. It used a
silicon NPN transistor and a germanium PNP transistor in a design that passes even order harmonics while
suppressing odd order harmonics. These even order harmonics are more pleasing to the ear than odd order
harmonics.This is the original circuit, not someone’s interpretation of it. The left slider is the input gain or distortion
control and the right one is the Balance control. The input is on the left and the output is to the right when looking
down on it. This is opposite pedals of today but in its time this made sense. Left to Right - the same way you read. 

This EXACT handmade duplicate of the original 1970's pedal employs the same obsolete number Germanium
transistor and same number Silicon transistor. (Op Amps were never used in Percolators) The silicon transistor was
potted in the originals to discourage people from reading the number on it! Also used are the exact same number
obsolete Germanium diodes. (They are NOT the common 1N34 or 1N60) Same type capacitors also are used. Mylar-
Silver Mica, Tantalum, and Ceramic. The slider controls are the same as in the original. These New Old Stock parts
have the original packing slip dated February 19, 1968! 

Three original pedals were dismantled to help create this duplicate. One Percolator was totally dismantled, all its
parts removed and measured. (Thanks John D. Greg K. Rusty B. @ Rockhaus Guitars and Jay T. for trusting your
pedals to me!). I am sure it was unsettling for the one original Percolator owner to have his pedal dismantled, the
transistor removed AND heated up to about 150 degrees to loosen the wax holding the metal ring obscuring the part
number. There are no hidden parts, no mis-labeled components, nothing unusual beyond the circuit itself! 

Legendary guitar-abuser Steve Albini (Shellac, Big Black, Rapeman) uses a Harmonic Percolator and calls it a great
labor saving device! See the Gearwire videos! This is known to be the same circuit version he uses! At low settings
the Harmonic Percolator will give you added sustain without 'coloring' your sound. Higher settings will give a mean
distortion that performs well with multiple notes. These duplicates are in the exact same case and finished with a
super tough powder coating in the original tan and brown style. Also loved by Nine Inch Nails and ZZ Top. (Name
drop...oops!) 

This is a faithful duplication of the effects pedals created by Ed Giese of Interfax Electronics in Milwaukee
Wisconsin during the 1970's. The term Harmonic Percolator has been trademarked. I am happy to be able to
provide a genuine product and also to protect the name from incorrect circuit representations! It indeed does use
NPN and PNP transistors! Modern era copies just aren't the same because they are just that! Not the same!

Overseas orders may incur fees, please contact your local post office.
Harmonic Percolator

the legendary and mysterious!


伝説的、そして最もミステリアスなギターペダル、Steve Albini をはじめとするポストパンクミュージシャンにカルトな人気を集めるレアペダル、

Interfax Harmonic Percolator の完全復刻モデルです。

ハーモニックパーコレーター は 1970 年代にアメリカ・ミルウォーキー州の回路設計者エド・ギーゼ氏によって生産されたファズ/ディストーション・

ペダルエフェクターのです。極めて少量しか生産されず、その代替のきかない独特な歪サウンドの正体は常にミステリアスで、熱狂的なマニア達

によってのみ語り継がれてきました。

↑アルビニ本人がデモ演奏している貴重な映像です!後半は Barge Concepts のクローンと比較していますが・・・オリジナルの方


が全然いいですね。
オルタネイティブパンクのレジェンド Big Flag、Rapeman、現 Shellac のギタリストである Steve Albini(スティーブ・アルビニ) の独特なハーモニック

ファズ/ディストーションサウンドは、この Harmonic Percolator のトーンで構成されています。Nirvana や PJ Harvey などのレコーディングエンジニ

アとしてヒリヒリと緊張感のあるサウンドメイキングでも有名なアルビニが Harmonic Percolator を愛用している事はこの隠れた銘機の存在を一

気に広めました。

この興味深いエフェクターペダルには Harminics と Balance と表記された 2 つのスライダーコントロール、On/Off フットスイッチ、そして通常とは逆

に配置された Input&Output のシンプルな構成(オリジナル同様左側に Input、右側に Output を配置)。独自の回路構成は偶数倍音(ハーモニク

ス)をパスさせ、奇数倍音をフィルタリングする性質を持つため大変プリージングで音楽的なな響きを持ったディストーションサウンドが得られま
す。

両方のスライダーをフルアップした時のスラッシュで攻撃的なファズトーンはハーモニックパーコレーターの真骨頂ともいえる分厚いサウンド。特

徴的なハーモニクス・オーバートーンがスリリングな音の動きを支えています。

また極めてセンシティブでピッキング強弱への反応が素晴らしく、表現性に優れています。ロングサステインの向こう側にミュージカルなハーモニ

クスが響き渡り、フィードバックに変化していくかんじは、このハーモニックパーコレーターのならではの質感となります。

クランチっぽくセットしたハーモニックパーコレーターは、クリーンでタイトなサウンドでありながらジューシーなエッジをもち、さらに野太いサスティ

ンが特徴的。トーンをエンハンスして、素晴らしいエッジをクリーンサウンドにプラスする事もできます。

1970 年台のオリジナル Interfax Harmonic Percolator の完全なデュプリケートには完璧に照合されたシリコン NPN トランジスタとゲルマニウム

PNP トランジスタが不可欠です。このトランジスタこそが本機のサウンドを決定付けているシークレットであり、オリジナル回路では完全に型番な

どが消されておりミステリアスとなっています(一般的な 1N34 または 1N60 では無いのです!)Mylar-Silver Mica, Tantalum, そして Ceramic タイ

プといったオリジナルキャパシターも完璧に再現されました。また本機にはオリジナル同様のスライドコントローラーを使用、使用されている NOS

パーツには製造年月日が記されており、それはなんと 1968 年の 2 月 19 日です!

3 台の貴重なオリジナルハーモニックパーコレーターが当時の伝説的なサウンドを正確に再現すべく解体調査されました。エド・ギーゼ氏はオリ

ジナルパーコレーターの全ての部品をワックスで封じ込めた為にその全貌は常にミステリアスだったのです。今回全てのパーツは外され正確に

計測され、完璧にオリジナルに忠実に再現されています。

You might also like