KEMBAR78
Balanced Mains Filter: Schematic Diagram | PDF | Electronics | Electronic Engineering
0% found this document useful (0 votes)
301 views2 pages

Balanced Mains Filter: Schematic Diagram

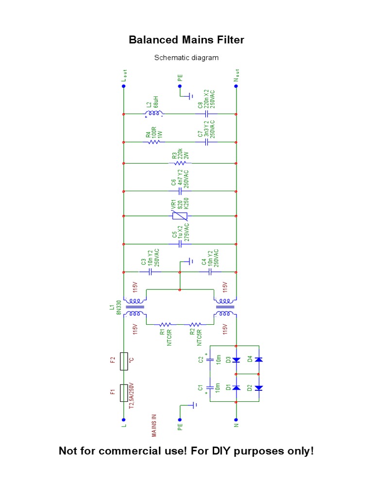
This document summarizes the parts list and schematic diagram for a balanced mains filter circuit. The circuit contains capacitors, diodes, fuses, an internal thermal fuse, a toroidal transformer, an inductor, NTC resistors, and a varistor. The main components provide EMI filtering of the 115V AC power input and output isolation through the use of a toroidal transformer, inductors, and capacitors arranged in a balanced configuration between the live and neutral wires.

Uploaded by

kosarob
Copyright
© © All Rights Reserved
We take content rights seriously. If you suspect this is your content, claim it here.
Available Formats
Download as PDF, TXT or read online on Scribd
0% found this document useful (0 votes)
301 views2 pages

Balanced Mains Filter: Schematic Diagram

This document summarizes the parts list and schematic diagram for a balanced mains filter circuit. The circuit contains capacitors, diodes, fuses, an internal thermal fuse, a toroidal transformer, an inductor, NTC resistors, and a varistor. The main components provide EMI filtering of the 115V AC power input and output isolation through the use of a toroidal transformer, inductors, and capacitors arranged in a balanced configuration between the live and neutral wires.

Uploaded by

kosarob
Copyright
© © All Rights Reserved
We take content rights seriously. If you suspect this is your content, claim it here.
Available Formats
Download as PDF, TXT or read online on Scribd
You are on page 1/ 2

F1 F2 L1

8N330
L Lout
T2,5A/250V °C
115V 115V
C3
10n Y2 R4 L2
MAINS IN 100R 68uH
250VAC
R1 1W
NTC5R
C5 VR1 C6 R3
PE 1u X2 S20 4n7 Y2 220k PE
275VAC K250 250VAC 2W
R2
C1 C2 NTC5R C7 C8
+ + C4 3n3 Y2 220n X2
10n Y2 250VAC 250VAC
Schematic diagram

10m 10m 250VAC


115V 115V
D1 D3
N No u t
Balanced Mains Filter

D2 D4

Not for commercial use! For DIY purposes only!


Balanced Mains Filter
Partslist

Part no. Value: Type: Farnell:

C1, C2 10.000uF/25V electrolytic capacitor 945-2800


C3, C4 10n/250VAC Y2 safety capacitor 274-7962
C5 1u/275VAC X2 safety capacitor 249-5851
C6 4n7/250VAC Y2 safety capacitor 274-7961
C7 3n3/250VAC Y2 safety capacitor 244-9102
C8 220n/250VAC X2 safety capacitor 249-5831

D1...D4 KBPC1001 10A bridge rectifier 267-5361

F1 T2.5A/250VAC fuse, slow


F2 - 8N330 internal thermal fuse

L1 8N330 toroidal transformer


L2 68uH 6.2A Murata 1468362C 107-7059

R1, R2 S237 5R NTC resistor 210-1626


R3 220k/2W PR02 metal film 261-4534
R4 100R/1W PR01 metal film 261-4497

VR1 S20K250 varistor 100-4357

Not for commercial use! For DIY purposes only!

You might also like