KEMBAR78
Computer Data Processing | PDF | Data | Information
0% found this document useful (0 votes)
70 views10 pages

Computer Data Processing

Computer data processing involves recording, analyzing, sorting, summarizing, calculating, disseminating and storing data using computer programs. It can automate the process of entering data and converting it into usable information. Data processing systems take in raw data as input and produce information as output by manipulating the data. Common types of data include numeric, alphabetic, alphanumeric, image, audio and video data. Data refers to attributes of variables while information is processed data that has been converted into a meaningful form.
Copyright
© Attribution Non-Commercial (BY-NC)
We take content rights seriously. If you suspect this is your content, claim it here.
Available Formats
Download as DOCX, PDF, TXT or read online on Scribd
0% found this document useful (0 votes)
70 views10 pages

Computer Data Processing

Computer data processing involves recording, analyzing, sorting, summarizing, calculating, disseminating and storing data using computer programs. It can automate the process of entering data and converting it into usable information. Data processing systems take in raw data as input and produce information as output by manipulating the data. Common types of data include numeric, alphabetic, alphanumeric, image, audio and video data. Data refers to attributes of variables while information is processed data that has been converted into a meaningful form.
Copyright
© Attribution Non-Commercial (BY-NC)
We take content rights seriously. If you suspect this is your content, claim it here.
Available Formats
Download as DOCX, PDF, TXT or read online on Scribd
You are on page 1/ 10

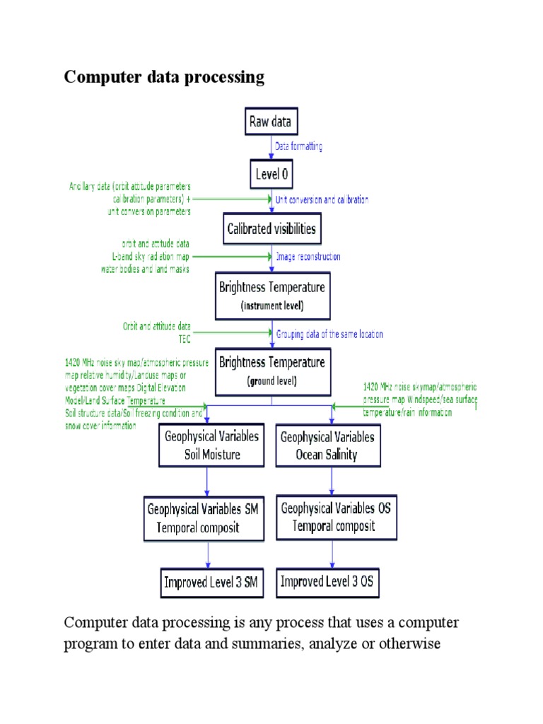
Computer data processing

Computer data processing is any process that uses a computer


program to enter data and summaries, analyze or otherwise
convert data into usable information. The process may be
automated and run on a computer. It involves recording,
analyzing, sorting, summarizing, calculating, disseminating and
storing data. Because data is most useful when well-presented
and actually informative, data-processing systems are often
referred to as information systems. Nevertheless, the terms are
roughly synonymous, performing similar conversions; data-
processing systems typically manipulate raw data into
information, and likewise information systems typically take
raw data as input to produce information as output.

Data processing may or may not be distinguished from data


conversion, when the process is merely to convert data to
another format, and does not involve any data manipulation.
Data
The term data refers to qualitative or quantitative attributes of a
variable or set of variables. Data (plural of "datum") are
typically the results of measurements and can be the basis of
graphs, images, or observations of a set of variables. Data are
often viewed as the lowest level of abstraction from which
information and then knowledge are derived. Raw data refers to
a collection of numbers, characters, images or other outputs
from devices that collect information to convert physical
quantities into symbols that are unprocessed.
1. Numeric
2. Alphabetic
3. Alphanumeric
4. Image
5. Audio
6. Video

Information

In its most restricted technical sense, is an ordered sequence of


symbols? As a concept, however, information has many
meanings. Moreover, the concept of information is closely
related to notions of constraint, communication, control, data,
form, instruction, knowledge, meaning, mental stimulus, pattern,
perception, and representation
Data vs. Information
The frequency of the use of the words data and information are
very high in our daily lives. Depending on the context the
meanings and use of these words differ. Both data and
information are types of knowledge or something used to attain
knowledge. Though used interchangeably, there are many
differences between the meanings of these two words.

Data refers to the lowest abstract or a raw input which when


processed or arranged makes meaningful output. It is the group
or chunks which represent quantitative and qualitative attributes
pertaining to variables. Information is usually the processed
outcome of data. More specifically speaking, it is derived from
data. Information is a concept and can be used in many domains.

Information can be a mental stimulus, perception,


representation, knowledge, or even an instruction. The examples
of data can be facts, analysis, or statistics. In computer terms,
symbols, characters, images, or numbers are data. These are the
inputs for the system to give a meaningful interpretation. In
other words, data in a meaningful form is information.

Information can be explained as any kind of understanding or


knowledge that can be exchanged with people. It can be about
facts, things, concepts, or anything relevant to the topic
concerned.
Information technology

In the 1960s and 1970s, the term information technology (IT)


was a little known phrase that was used by those who worked in
places like banks and hospitals to describe the processes they
used to store information. With the paradigm shift to computing
technology and "paperless" workplaces, information technology
has come to be a household phrase. It defines an industry that
uses computers, networking, software programming, and other
equipment and processes to store, process, retrieve, transmit, and
protect information.
What Is Data Processing?
The word data is commonly used to mean “information.” It
often suggests large amounts of information in a standardized
format. Data may be or contain letters, numbers, equations,
dates, images, and other material. Used specifically, data
processing refers to a discrete step in the information processing
cycle. In information processing, data is acquired, entered,
validated, processed, stored, and output, either in response to
queries or in the form of routine reports. Used in a more general
sense, data processing refers to the act of recording or otherwise
handling one or more sets of data.
What is Data Capture?
Data input can happen in several ways. One way is as the result
of data entry. In data entry, data is placed in chosen fields of a
database by a human agent using a device such as a mouse,
keypad, keyboard, touch screen, or stylus, or alternatively, with
speech recognition software. Data capture is a kind of data input
in which there is no data entry. Instead, data is collected in
conjunction with a separate activity.
What Are the Different Types of Data Processing Levels?
 Manual data processing
 Mechanical data processing
 Electronic data processing
Manual data processing

Manual data processing is the physical entering of data. This


means a person is keying in the information. An example would
be a doctor's office making you a chart, or a utility company
establishing your new service. Once the data is manually
entered, it does not have to be done again. Most of the time,
your information can be retrieved by a phone number or social
security number. You are now permanently entered in the
system until it is deleted"

Mechanical data processing


Workers are awarded percentage points for jobs that are
successfully completed. In this way, a perspective employer can
set maximum score requirements for certain jobs. These jobs are
typically more difficult, and the employer may want to make
sure they are offered only to those with proven records of
accomplishment. Most of the time, there is quite a bit of work
for inexperienced people to do in order to boost their percentage
points.

Electronic data processing

Data is information and can include anything from alphanumeric


characters to dates, equations, and multimedia. Data processing
is one of the steps in the information processing cycle and
comes after data is acquired, entered, and validated. Data
processing was originally done by individuals and
incrementally, using punched tapes or tabulating cards or other
methods. Electronic data processing (EDP), also called
automatic data processing (ADP) or information processing, is
automated use of computer technology for the purpose of
processing data, whether in classifying, recording, summarizing,
or manipulating it.
Importance of Data Processing for Business
Data Processing services is consist of various processing of data
from one data format to another, data capturing, data digitizing.
Convert from one to another data format is basically database
for effective analysis and research. Converting raw data into a
specified format of information is termed as data processing.
Outsource data processing improve the quality of data entry
form, word processing, image processing and data conversion.

Outsourcing Data processing is useful in a various sector of bop


industry such as bop professionals and services providers.
Outsource Data Processing Services ranging from:

 Speed
 Data entry

 Data conversion

 Word processing

 Survey processing
 Script processing

 Database management

 Forms processing

 Image processing

 Communication

 Data security

You might also like